Hamburger Menu Button
Thermo Fisher Scientific Logo
登录
没有账号?建立账号 注册
  • 产品
    • 抗体
    • 引物合成
    • GeneArt Gene Synthesis Instant Designer
    • TaqMan Assay and Array Search
    • PCR 设备和耗材
    • 色谱柱和纯化柱
    • 实验室离心机
    • 分子生物学试剂和试剂盒
    • 实验室塑料耗材及用品
    • 查看所有产品分类
  • 应用和技术
    • 色谱
    • 细胞转染和培养
    • 实时荧光定量PCR
    • 质谱
    • 实验室塑料耗材及用品
    • 电子显微镜
    • 蛋白质生物学
    • PCR
    • RNAi
    • 环境
    • 查看所有应用和技术
  • 服务
    • 定制服务
    • 企业级实验室信息化服务
    • 金融&租赁服务
    • 仪器服务
    • OEM和商业供应
    • 培训服务
    • 360° CDMO 和 CRO 服务
    • CDMO 服务
    • 临床试验 CRO 服务
    • Unity Lab Services
    • 查看所有帮助和支持
  • 帮助和支持
    • 学习中心
    • 联系我们
    • 更改国家或地区
    • 查看所有帮助和支持
  • 热门产品
    • TaqMan Real-Time PCR Assays
      TaqMan 实时荧光定量 PCR 试剂盒
    • Antibodies
      抗体
    • Oligos, Primers & Probes
      寡核苷酸、引物、探针
    • GeneArt Gene Synthesis
      GeneArt 基因合成
    • Cell Culture Plastics
      细胞培养耗材
  • Who We Serve
    • 抗体治疗解决方案
    • 细胞与基因治疗解决方案
    • 学术科研
    • 工业与应用
  • 联系我们
  • 货号直购
  • 订单查询
  • 查找文件&证书
Thermo Fisher Scientific Logo

Search

搜索全部或下列指定分类
Search button
          • 联系我们
          • 货号直购
          • 登录
            登录
            没有账号?建立账号 注册
            • 我的账号
            • 订单
            • 会员中心
            • 账单及发票查询
            • 定制产品及项目
          • Primary Antibodies ›
          • SOX11 Antibodies

          Invitrogen

          SOX11 Monoclonal Antibody (SOX11-C1), eBioscience™

          高级验证
          8个已发表图片
          4 篇参考文献
          查看其他25个SOX11抗体

          {{$productOrderCtrl.translations['antibody.pdp.commerceCard.promotion.promotions']}}

          {{$productOrderCtrl.translations['antibody.pdp.commerceCard.promotion.viewpromo']}}

          {{$productOrderCtrl.translations['antibody.pdp.commerceCard.promotion.promocode']}}: {{promo.promoCode}} {{promo.promoTitle}} {{promo.promoDescription}}. {{$productOrderCtrl.translations['antibody.pdp.commerceCard.promotion.learnmore']}}

          说明书
          证书
          实验方案
          问题与答案
          技术支持
          说明书
          证书
          实验方案
          问题与答案
          技术支持
          说明书
          证书
          实验方案
          问题与答案
          技术支持

          Cite SOX11 Monoclonal Antibody (SOX11-C1), eBioscience™

          Additional Information:
          {{banner.description}}
          {{$ctrl.isSkuNotesCollapsed ? 'View more' : 'View less'}}
          • 抗体检测数据 (6)
          • 已发表图片 (8)
          • 高级验证 (3)
          SOX11 Antibody in Immunocytochemistry (ICC/IF)
          Group 53 Created with Sketch.
          SOX11 Antibody in Immunocytochemistry (ICC/IF)
          Group 53 Created with Sketch.

          图: 1 / 17

          {{ $ctrl.currentElement.advancedVerification.fullName }}
          {{ $ctrl.currentElement.advancedVerification.text }}

          SOX11 Antibody (14-9773-82) in ICC/IF

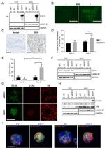
          Immunofluorescence analysis of SOX11 was performed using 70% confluent log phase SHSY-5Y and BeWo cells. The cells were fixed with 4% paraformaldehyde for 10 minutes, permeabilized with 0.1% Triton™ X-100 for 15 minutes, and blocked with 2% BSA for 1 hour at room temperature. The cells were labeled with SOX11 Monoclonal Antibody (SOX11-C1), eBioscience™ (Product # 14-9773-82) at 5 µg/mL concentration in 0.1% BSA, incubated at 4 degree Celsius overnight and then labeled with Goat anti-Rabbit IgG (Heavy Chain) Superclonal™ Recombinant Second... View More {{ $ctrl.currentElement.advancedVerification.fullName }} 验证信息 View more
          已发表图片由___提供 benchsci-logo
          PMID: {{$ctrl.currentElement.benchSciPubmedId}}
          查看产品

          {{$ctrl.videoDesc}}

          {{$ctrl.videoLongDesc}}

          SOX11 Antibody in Immunocytochemistry (ICC/IF)
          SOX11 Antibody in Immunocytochemistry (ICC/IF)
          SOX11 Antibody in Immunohistochemistry (Paraffin) (IHC (P))
          SOX11 Antibody in Western Blot (WB)
          SOX11 Antibody in Western Blot (WB)
          SOX11 Antibody in ChIP Assay (ChIP)
          SOX11 Antibody in Immunohistochemistry, Flow Cytometry (IHC, Flow)
          SOX11 Antibody in Western Blot (WB)
          SOX11 Antibody in Western Blot (WB)
          SOX11 Antibody in Western Blot (WB)
          SOX11 Antibody in Western Blot (WB)
          SOX11 Antibody in Western Blot (WB)
          SOX11 Antibody in Flow Cytometry (Flow)
          SOX11 Antibody in Flow Cytometry (Flow)
          SOX11 Antibody
          SOX11 Antibody
          SOX11 Antibody

          产品信息

          14-9773-82

          应用
          建议稀释比
          已发表文章

          免疫印迹 (WB)

          1:1,000
          查看2篇已发表文章 2篇已发表文章

          免疫组化 (IHC)

          -
          查看1篇已发表文章 1篇已发表文章

          免疫组化(石蜡) (IHC (P))

          5 µg/mL
          -

          免疫细胞化学 (ICC/IF)

          5 µg/mL
          -

          流式细胞分析 (Flow)

          Assay-Dependent
          查看1篇已发表文章 1篇已发表文章

          染色质免疫沉淀 实验 (ChIP)

          2.5 µg/10^6 cells
          -
          产品规格

          种属反应

          Human

          宿主/亚型

          Mouse / IgG1, kappa

          分类

          Monoclonal

          类型

          Antibody

          克隆号

          SOX11-C1

          偶联物

          Unconjugated Unconjugated Unconjugated
          • Biotin 
          • eFluor 660
          • Request custom conjugation

          形式

          Liquid

          浓度

          0.5 mg/mL

          规格

          100 µg

          纯化类型

          Affinity chromatography

          保存液

          PBS, pH 7.2

          内含物

          0.09% sodium azide

          保存条件

          4°C

          运输条件

          Ambient (domestic); Wet ice (international)

          RRID

          AB_2573022

          产品详细信息

          Description: The monoclonal antibody SOX11-C1 (C1) recognizes human Sox11. The transcription factor Sox11 is a member of the SOX (sex determining region Y-related HMG (High Mobility Group) Box) family of proteins. Under normal conditions Sox11 is expressed in the developing central nervous system during embryogenesis and has sequence homology to Sox4. Sox11 plays a role in neuronal maturation and epithelial-mesenchymal interactions and is required for the survival of neuronal and mesenchymal progenitor cells. Sox11 is expressed in mantle cell lymphoma (MCL) and in subsets of hairy cell leukemias, Burkitt lymphomas, and B cell lymphoblastic leukemias, but is not expressed in other B cell lymphomas or in normal B lymphocytes. Sox11 is also expressed in epithelial ovarian cancer and gliomas.

          Applications Reported: This SOX11-C1 antibody has been reported for use in flow cytometric analysis, western blotting, immunohistochemical staining of formalin-fixed paraffin embedded tissue sections, and immunocytochemistry.

          Applications Tested: This SOX11-C1 antibody has been tested by immunohistochemistry of formalin-fixed paraffin embedded tissue using low or high pH antigen retrieval. The antibody can be used at less than or equal to 5 µg/mL. This SOX11-C1 antibody has been tested by immunocytochemistry of fixed and permeabilized cells and can be used at less than or equal to 5 µg/mL. It is recommended that the antibody be carefully titrated for optimal performance in the assay of interest.

          Purity: Greater than 90%, as determined by SDS-PAGE.

          Aggregation: Less than 10%, as determined by HPLC.

          Filtration: 0.2 µm post-manufacturing filtered.

          靶标信息

          This intronless gene encodes a member of the SOX family of transcription factors involved in the regulation of embryonic development and in the determination of the cell fate. The encoded protein may act as a transcriptional regulator after forming a protein complex with other proteins. The protein may function in the developing nervous system and play a role in tumorigenesis.

          仅用于科研。不用于诊断过程。未经明确授权不得转售。

          生物信息学

          蛋白别名: SOX-11; SRY; SRY (sex-determining region Y)-box 11; SRY-box 11; SRY-related HMG-box gene 11; Transcription factor SOX-11

          查看更多 收起

          基因别名: CSS9; IDDMOH; MRD27; SOX11

          查看更多 收起

          UniProt ID: (Human) P35716

          查看更多 收起

          Entrez Gene ID: (Human) 6664

          查看更多 收起

          功能
          transcription regulatory region sequence-specific DNA binding RNA polymerase II core promoter proximal region sequence-specific DNA binding RNA polymerase II transcription factor activity, sequence-specific DNA binding core promoter proximal region sequence-specific DNA binding transcriptional activator activity, RNA polymerase II transcription regulatory region sequence-specific binding DNA binding transcription factor activity, sequence-specific DNA binding sequence-specific double-stranded DNA binding
          参与通路
          negative regulation of transcription from RNA polymerase II promoter kidney development lens morphogenesis in camera-type eye outflow tract morphogenesis noradrenergic neuron differentiation nervous system development brain development positive regulation of gene expression negative regulation of gene expression oligodendrocyte development glial cell proliferation regulation of transforming growth factor beta receptor signaling pathway spinal cord development glial cell development cell differentiation neuron differentiation positive regulation of BMP signaling pathway positive regulation of hippo signaling skeletal muscle cell differentiation positive regulation of neuron differentiation positive regulation of osteoblast differentiation positive regulation of ossification positive regulation of transcription, DNA-templated positive regulation of transcription from RNA polymerase II promoter positive regulation of hormone secretion sympathetic nervous system development embryonic digestive tract morphogenesis camera-type eye morphogenesis embryonic skeletal system morphogenesis negative regulation of lymphocyte proliferation positive regulation of neurogenesis hard palate development soft palate development negative regulation of glial cell proliferation ventricular septum morphogenesis lung morphogenesis neuroepithelial cell differentiation eyelid development in camera-type eye cornea development in camera-type eye closure of optic fissure positive regulation of stem cell proliferation negative regulation of transcription regulatory region DNA binding positive regulation of lens epithelial cell proliferation
          It has to be done as per old AB suggested Products section.

          Disclaimer

          Close

          Clicking the images or links will redirect you to a website hosted by BenchSci that provides third-party scientific content. Neither the content nor the BenchSci technology and processes for selection have been evaluated by us; we are providing them as-is and without warranty of any kind, including for use or application of the Thermo Fisher Scientific products presented.

          guarantee_icon

          性能保障

          只要您发现Invitrogen抗体在实验中的表现与网站或说明书的所述内容不符,您即可享受免费退换货服务。*

          了解更多
          help_icon

          随时为您服务

          获取常见问题的专家解答,或者直接联系我们的技术专家,咨询应用、设备、常规产品使用问题。

          联系技术支持
          订购 Plus Icon Minus Icon
          • 订单状态查询
          • 订单支持
          • 货号直购
          • 现货供应中心
          • 电子采购
          支持 Plus Icon Minus Icon
          • 帮助&支持
          • 联系我们 - 400 820 8982
          • 技术支持中心
          • 查找文件&证书
          • 报告网站问题
          资源 Plus Icon Minus Icon
          • 学习中心
          • 促销
          • 活动&研讨会
          • 社交媒体
          关于赛默飞 Plus Icon Minus Icon
          • 关于我们
          • 招聘 招聘
          • 投资者关系 投资者关系
          • 新闻 新闻
          • 社会责任 社会责任
          • 商标
          • 政策和通知
          品牌 Plus Icon Minus Icon
          • Thermo Scientific
          • Applied Biosystems
          • Invitrogen
          • Gibco
          • Ion Torrent
          • Unity Lab Services
          • Patheon
          • PPD
          • 服务条款
          • 隐私政策
          • 定价和运输保险政策
          © 2006-2026 Thermo Fisher Scientific Inc. All rights reserved. All trademarks are the property of Thermo Fisher Scientific and its subsidiaries unless otherwise specified.
          China flag icon
          China
          本网站销售的所有产品均不得用于人类或动物之临床诊断或治疗,仅可用于工业或者科研等非医疗目的。
             电子营业执照 | 经营证照公示 | ICP备案号:沪ICP备11003924号 | 沪公网安备 31011502006935号

          Your items have has been added!


          Host server : magellan-search-green-6479c7f679-jmhj8:80/100.66.74.142:80.
          git-commit: b70c0dceb888abc3b0dcebb5bc3a5b8753e7e816
          git-url: https://github.com/thermofisher/magellan-search
          git-branch: release/2.50.0-Offline