Hamburger Menu Button
Thermo Fisher Scientific Logo
登录
没有账号?建立账号 注册
  • 产品
    • 抗体
    • 引物合成
    • GeneArt Gene Synthesis Instant Designer
    • TaqMan Assay and Array Search
    • PCR 设备和耗材
    • 色谱柱和纯化柱
    • 实验室离心机
    • 分子生物学试剂和试剂盒
    • 实验室塑料耗材及用品
    • 查看所有产品分类
  • 应用和技术
    • 色谱
    • 细胞转染和培养
    • 实时荧光定量PCR
    • 质谱
    • 实验室塑料耗材及用品
    • 电子显微镜
    • 蛋白质生物学
    • PCR
    • RNAi
    • 环境
    • 查看所有应用和技术
  • 服务
    • 定制服务
    • 企业级实验室信息化服务
    • 金融&租赁服务
    • 仪器服务
    • OEM和商业供应
    • 培训服务
    • 360° CDMO 和 CRO 服务
    • CDMO 服务
    • 临床试验 CRO 服务
    • Unity Lab Services
    • 查看所有帮助和支持
  • 帮助和支持
    • 学习中心
    • 联系我们
    • 更改国家或地区
    • 查看所有帮助和支持
  • 热门产品
    • TaqMan Real-Time PCR Assays
      TaqMan 实时荧光定量 PCR 试剂盒
    • Antibodies
      抗体
    • Oligos, Primers & Probes
      寡核苷酸、引物、探针
    • GeneArt Gene Synthesis
      GeneArt 基因合成
    • Cell Culture Plastics
      细胞培养耗材
  • Who We Serve
    • 抗体治疗解决方案
    • 细胞与基因治疗解决方案
    • 学术科研
    • 工业与应用
  • 联系我们
  • 货号直购
  • 订单查询
  • 查找文件&证书
Thermo Fisher Scientific Logo

Search

搜索全部或下列指定分类
Search button
          • 联系我们
          • 货号直购
          • 登录
            登录
            没有账号?建立账号 注册
            • 我的账号
            • 订单
            • 会员中心
            • 账单及发票查询
            • 定制产品及项目
          • Primary Antibodies ›
          • SOX2 Antibodies

          Invitrogen

          SOX2 Polyclonal Antibody

          高级验证
          42个已发表图片
          46 篇参考文献
          查看其他71个SOX2抗体

          {{$productOrderCtrl.translations['antibody.pdp.commerceCard.promotion.promotions']}}

          {{$productOrderCtrl.translations['antibody.pdp.commerceCard.promotion.viewpromo']}}

          {{$productOrderCtrl.translations['antibody.pdp.commerceCard.promotion.promocode']}}: {{promo.promoCode}} {{promo.promoTitle}} {{promo.promoDescription}}. {{$productOrderCtrl.translations['antibody.pdp.commerceCard.promotion.learnmore']}}

          说明书
          证书
          实验方案
          问题与答案
          技术支持
          说明书
          证书
          实验方案
          问题与答案
          技术支持
          说明书
          证书
          实验方案
          问题与答案
          技术支持

          Cite SOX2 Polyclonal Antibody

          Additional Information:
          {{banner.description}}
          {{$ctrl.isSkuNotesCollapsed ? 'View more' : 'View less'}}
          • 抗体检测数据 (19)
          • 已发表图片 (42)
          • 高级验证 (1)
          SOX2 Antibody in Immunocytochemistry (ICC/IF)
          Group 53 Created with Sketch.
          SOX2 Antibody in Immunocytochemistry (ICC/IF)
          Group 53 Created with Sketch.

          图: 1 / 62

          {{ $ctrl.currentElement.advancedVerification.fullName }}
          {{ $ctrl.currentElement.advancedVerification.text }}

          SOX2 Antibody (PA1-094) in ICC/IF

          Immunofluorescent analysis of SOX2 using anti-SOX2 polyclonal antibody (Product # PA1-094) shows specific expression in human embryonal carcinoma NTERA-2 cells (shown in green) but not in negative control HeLa cells. Formalin fixed cells were permeabilized with 0.1% Triton X-100 in TBS for 10 minutes at room temperature. Cells were blocked with 1% Blocker BSA (Product # 37525) for 15 minutes at room temperature. Cells were probed with a rabbit polyclonal antibody recognizing SOX2 (Product # PA1-094), at a dilution of 1:200 for at least 1 h... View More {{ $ctrl.currentElement.advancedVerification.fullName }} 验证信息 View more
          已发表图片由___提供 benchsci-logo
          PMID: {{$ctrl.currentElement.benchSciPubmedId}}
          查看产品

          {{$ctrl.videoDesc}}

          {{$ctrl.videoLongDesc}}

          SOX2 Antibody in Immunocytochemistry (ICC/IF)
          SOX2 Antibody in Immunocytochemistry (ICC/IF)
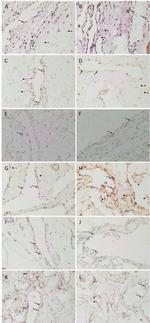
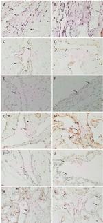
          SOX2 Antibody in Immunohistochemistry (Paraffin) (IHC (P))
          SOX2 Antibody in Western Blot (WB)
          SOX2 Antibody in Immunoprecipitation (IP)
          SOX2 Antibody in Flow Cytometry (Flow)
          SOX2 Antibody in Western Blot (WB)
          SOX2 Antibody in Immunohistochemistry (Paraffin) (IHC (P))
          SOX2 Antibody in Immunocytochemistry (ICC/IF)
          SOX2 Antibody in Immunocytochemistry (ICC/IF)
          SOX2 Antibody in Immunocytochemistry (ICC/IF)
          SOX2 Antibody in Immunocytochemistry (ICC/IF)
          SOX2 Antibody in Immunohistochemistry (Paraffin) (IHC (P))
          SOX2 Antibody in Immunohistochemistry (Frozen) (IHC (F))
          SOX2 Antibody in Western Blot (WB)
          SOX2 Antibody in Western Blot (WB)
          SOX2 Antibody in Multiplex Immunohistochemistry (mIHC)
          SOX2 Antibody in Multiplex Immunohistochemistry (mIHC)
          SOX2 Antibody in CUT&RUN (CUT&RUN)
          SOX2 Antibody in Immunocytochemistry (ICC/IF)
          SOX2 Antibody in Immunohistochemistry (Paraffin) (IHC (P))
          SOX2 Antibody in Immunohistochemistry (Paraffin) (IHC (P))
          SOX2 Antibody in Immunohistochemistry (Paraffin) (IHC (P))
          SOX2 Antibody in Immunohistochemistry (Paraffin) (IHC (P))
          SOX2 Antibody in Immunohistochemistry (Paraffin) (IHC (P))
          SOX2 Antibody in Immunohistochemistry (Paraffin) (IHC (P))
          SOX2 Antibody in Immunohistochemistry (Paraffin) (IHC (P))
          SOX2 Antibody in Immunohistochemistry (Paraffin) (IHC (P))
          SOX2 Antibody in Immunohistochemistry, Immunohistochemistry (Paraffin) (IHC, IHC (P))
          SOX2 Antibody in Immunohistochemistry (IHC)
          SOX2 Antibody in Immunohistochemistry (IHC)
          SOX2 Antibody in Immunohistochemistry (IHC)
          SOX2 Antibody in Immunohistochemistry (IHC)
          SOX2 Antibody in Immunohistochemistry (IHC)
          SOX2 Antibody in Immunohistochemistry (IHC)
          SOX2 Antibody in Immunohistochemistry (IHC)
          SOX2 Antibody in Immunohistochemistry (IHC)
          SOX2 Antibody in Immunohistochemistry (IHC)
          SOX2 Antibody in Immunohistochemistry (IHC)
          SOX2 Antibody in Immunohistochemistry (IHC)
          SOX2 Antibody in Immunohistochemistry (IHC)
          SOX2 Antibody in Immunohistochemistry (IHC)
          SOX2 Antibody in Immunohistochemistry (IHC)
          SOX2 Antibody in Immunohistochemistry (IHC)
          SOX2 Antibody in Immunohistochemistry (IHC)
          SOX2 Antibody in Immunohistochemistry (IHC)
          SOX2 Antibody in Immunohistochemistry (IHC)
          SOX2 Antibody in Immunohistochemistry (IHC)
          SOX2 Antibody in Immunohistochemistry (IHC)
          SOX2 Antibody in Immunohistochemistry (IHC)
          SOX2 Antibody in Immunohistochemistry (IHC)
          SOX2 Antibody in Immunohistochemistry, In Situ Hybridization (IHC, ISH)
          SOX2 Antibody in Immunohistochemistry (IHC)
          SOX2 Antibody in Immunohistochemistry (IHC)
          SOX2 Antibody in Immunohistochemistry (IHC)
          SOX2 Antibody in Immunohistochemistry (IHC)
          SOX2 Antibody in Western Blot (WB)
          SOX2 Antibody in Western Blot (WB)
          SOX2 Antibody in Western Blot (WB)
          SOX2 Antibody in Western Blot (WB)
          SOX2 Antibody in Flow Cytometry (Flow)
          SOX2 Antibody
          SOX2 Polyclonal Antibody

          产品信息

          PA1-094

          应用
          建议稀释比
          已发表文章

          免疫印迹 (WB)

          1:1,000
          查看5篇已发表文章 5篇已发表文章

          免疫组化 (IHC)

          -
          查看24篇已发表文章 24篇已发表文章

          Multiplex Immunohistochemistry (mIHC)

          1:50-1:500
          -

          免疫组化(石蜡) (IHC (P))

          1:50-1:500
          查看6篇已发表文章 6篇已发表文章

          免疫组化(冰冻) (IHC (F))

          1:50-1:500
          -

          免疫细胞化学 (ICC/IF)

          1:100-1:500
          查看8篇已发表文章 8篇已发表文章

          流式细胞分析 (Flow)

          1:100
          查看2篇已发表文章 2篇已发表文章

          免疫沉淀 (IP)

          5 µg, 1:1,000
          -

          In Situ Hybridization (ISH)

          -
          查看1篇已发表文章 1篇已发表文章

          CUT&RUN (CUT&RUN)

          1:100
          -
          产品规格

          种属反应

          Fish, Human, Mouse

          已发表种属

          Human, Mouse

          宿主/亚型

          Rabbit / IgG

          分类

          Polyclonal

          类型

          Antibody

          抗原

          Full-length human recombinant protein expressed in bacteria
          3D表位/免疫原

          偶联物

          Unconjugated Unconjugated Unconjugated

          形式

          Liquid

          浓度

          1 mg/mL

          规格

          100 µg

          纯化类型

          Protein A

          保存液

          PBS with 1mg/mL BSA, 30% glycerol

          内含物

          0.05% sodium azide

          保存条件

          -20°C

          运输条件

          Ambient (domestic); Wet ice (international)

          RRID

          AB_2539862

          靶标信息

          SOX2 is an intronless gene encoding a member of the SRY-related HMG-box (SOX) family of transcription factors involved in the regulation of embryonic development and in the determination of cell fate. The product of the SOX2 gene is required for stem-cell maintenance in the central nervous system, and also regulates gene expression in the stomach. The SOX2 gene lies within an intron of another gene called SOX2 overlapping transcript (SOX2OT). Further, SOX2 protein may act as a transcriptional activator after forming a protein complex with other proteins. Mutations in the SOX2 gene have been associated with bilateral anophthalmia, a severe form of structural eye malformation, optic nerve hypoplasia and syndromic microphthalmia.

          仅用于科研。不用于诊断过程。未经明确授权不得转售。

          生物信息学

          蛋白别名: Delta EF2a; MCOPS3 (Microphthalmia Syndromic type 3); putative; sex determining region Y-box 2; SOX 2; sox-2; SRY (sex determining region Y) box 2; SRY (sex determining region Y)-box 2; SRY related HMG box 2; SRY-box 2; SRY-box containing gene 2; SRY-related HMG-box gene 2; Transcription factor SOX-2; transcription factor SOX2; unnamed protein product

          查看更多 收起

          基因别名: ANOP3; lcc; MCOPS3; Sox-2; SOX2; ysb

          查看更多 收起

          UniProt ID: (Human) P48431, (Mouse) P48432

          查看更多 收起

          Entrez Gene ID: (Human) 6657, (Mouse) 20674

          查看更多 收起

          功能
          transcription regulatory region sequence-specific DNA binding RNA polymerase II core promoter proximal region sequence-specific DNA binding RNA polymerase II transcription factor activity, sequence-specific DNA binding transcriptional activator activity, RNA polymerase II transcription regulatory region sequence-specific binding DNA binding transcription factor activity, sequence-specific DNA binding protein binding miRNA binding sequence-specific DNA binding nitric-oxide synthase binding transcriptional activator activity, RNA polymerase II core promoter proximal region sequence-specific binding chromatin binding transcription factor binding chromatin DNA binding transcription regulatory region DNA binding protein heterodimerization activity HMG box transcription factor
          参与通路
          negative regulation of transcription from RNA polymerase II promoter osteoblast differentiation eye development endodermal cell fate specification chromatin organization regulation of transcription, DNA-templated brain development response to wounding regulation of gene expression glial cell fate commitment pituitary gland development adenohypophysis development positive regulation of cell-cell adhesion neuron differentiation forebrain development somatic stem cell population maintenance tissue regeneration positive regulation of MAPK cascade response to ethanol positive regulation of cell differentiation negative regulation of neuron differentiation positive regulation of transcription, DNA-templated positive regulation of transcription from RNA polymerase II promoter inner ear development response to growth factor cellular response to hypoxia negative regulation of canonical Wnt signaling pathway response to oxygen-glucose deprivation neuronal stem cell population maintenance negative regulation of cell cycle G1/S phase transition regulation of myofibroblast cell apoptotic process cell fate specification positive regulation of neuroblast proliferation transcription, DNA-templated regulation of transcription from RNA polymerase II promoter transcription from RNA polymerase II promoter cell cycle arrest multicellular organism development sensory perception of sound response to organic substance stem cell population maintenance forebrain neuron differentiation cerebral cortex development negative regulation of Wnt signaling pathway male genitalia development positive regulation of epithelial cell differentiation olfactory placode formation response to retinoic acid inner ear morphogenesis regulation of cysteine-type endopeptidase activity involved in apoptotic process tongue development cell fate commitment negative regulation of cell differentiation positive regulation of neuron differentiation negative regulation of osteoblast differentiation positive regulation of Notch signaling pathway pigment biosynthetic process lung alveolus development embryonic organ development anatomical structure formation involved in morphogenesis neuron fate commitment diencephalon morphogenesis stem cell differentiation negative regulation of epithelial cell proliferation regulation of neurogenesis detection of mechanical stimulus involved in sensory perception of sound detection of mechanical stimulus involved in equilibrioception retina morphogenesis in camera-type eye lens induction in camera-type eye epithelial tube branching involved in lung morphogenesis
          It has to be done as per old AB suggested Products section.

          Disclaimer

          Close

          Clicking the images or links will redirect you to a website hosted by BenchSci that provides third-party scientific content. Neither the content nor the BenchSci technology and processes for selection have been evaluated by us; we are providing them as-is and without warranty of any kind, including for use or application of the Thermo Fisher Scientific products presented.

          guarantee_icon

          性能保障

          只要您发现Invitrogen抗体在实验中的表现与网站或说明书的所述内容不符,您即可享受免费退换货服务。*

          了解更多
          help_icon

          随时为您服务

          获取常见问题的专家解答,或者直接联系我们的技术专家,咨询应用、设备、常规产品使用问题。

          联系技术支持
          订购 Plus Icon Minus Icon
          • 订单状态查询
          • 订单支持
          • 货号直购
          • 现货供应中心
          • 电子采购
          支持 Plus Icon Minus Icon
          • 帮助&支持
          • 联系我们 - 400 820 8982
          • 技术支持中心
          • 查找文件&证书
          • 报告网站问题
          资源 Plus Icon Minus Icon
          • 学习中心
          • 促销
          • 活动&研讨会
          • 社交媒体
          关于赛默飞 Plus Icon Minus Icon
          • 关于我们
          • 招聘 招聘
          • 投资者关系 投资者关系
          • 新闻 新闻
          • 社会责任 社会责任
          • 商标
          • 政策和通知
          品牌 Plus Icon Minus Icon
          • Thermo Scientific
          • Applied Biosystems
          • Invitrogen
          • Gibco
          • Ion Torrent
          • Unity Lab Services
          • Patheon
          • PPD
          • 服务条款
          • 隐私政策
          • 定价和运输保险政策
          © 2006-2026 Thermo Fisher Scientific Inc. All rights reserved. All trademarks are the property of Thermo Fisher Scientific and its subsidiaries unless otherwise specified.
          China flag icon
          China
          本网站销售的所有产品均不得用于人类或动物之临床诊断或治疗,仅可用于工业或者科研等非医疗目的。
             电子营业执照 | 经营证照公示 | ICP备案号:沪ICP备11003924号 | 沪公网安备 31011502006935号

          Your items have has been added!


          Host server : magellan-search-blue-7c59b9b899-ng27p:80/100.66.78.145:80.
          git-commit: 8ef7cf686e3c81d28b13492708ce56d167b2f995
          git-url: https://github.com/thermofisher/magellan-search
          git-branch: release/2.49.0-Offline