Hamburger Menu Button
Thermo Fisher Scientific Logo
登录
没有账号?建立账号 注册
  • 产品
    • 抗体
    • 引物合成
    • GeneArt Gene Synthesis Instant Designer
    • TaqMan Assay and Array Search
    • PCR 设备和耗材
    • 色谱柱和纯化柱
    • 实验室离心机
    • 分子生物学试剂和试剂盒
    • 实验室塑料耗材及用品
    • 查看所有产品分类
  • 应用和技术
    • 色谱
    • 细胞转染和培养
    • 实时荧光定量PCR
    • 质谱
    • 实验室塑料耗材及用品
    • 电子显微镜
    • 蛋白质生物学
    • PCR
    • RNAi
    • 环境
    • 查看所有应用和技术
  • 服务
    • 定制服务
    • 企业级实验室信息化服务
    • 金融&租赁服务
    • 仪器服务
    • OEM和商业供应
    • 培训服务
    • 360° CDMO 和 CRO 服务
    • CDMO 服务
    • 临床试验 CRO 服务
    • Unity Lab Services
    • 查看所有帮助和支持
  • 帮助和支持
    • 学习中心
    • 联系我们
    • 更改国家或地区
    • 查看所有帮助和支持
  • 热门产品
    • TaqMan Real-Time PCR Assays
      TaqMan 实时荧光定量 PCR 试剂盒
    • Antibodies
      抗体
    • Oligos, Primers & Probes
      寡核苷酸、引物、探针
    • GeneArt Gene Synthesis
      GeneArt 基因合成
    • Cell Culture Plastics
      细胞培养耗材
  • Who We Serve
    • 抗体治疗解决方案
    • 细胞与基因治疗解决方案
    • 学术科研
    • 工业与应用
  • 联系我们
  • 货号直购
  • 订单查询
  • 查找文件&证书
Thermo Fisher Scientific Logo

Search

搜索全部或下列指定分类
Search button
          • 联系我们
          • 货号直购
          • 登录
            登录
            没有账号?建立账号 注册
            • 我的账号
            • 订单
            • 会员中心
            • 账单及发票查询
            • 定制产品及项目
          • Primary Antibodies ›
          • SOX2 Antibodies

          Invitrogen

          SOX2 Monoclonal Antibody (Btjce), Alexa Fluor™ 488, eBioscience™

          高级验证
          62个已发表图片
          58 篇参考文献
          查看其他71个SOX2抗体

          {{$productOrderCtrl.translations['antibody.pdp.commerceCard.promotion.promotions']}}

          {{$productOrderCtrl.translations['antibody.pdp.commerceCard.promotion.viewpromo']}}

          {{$productOrderCtrl.translations['antibody.pdp.commerceCard.promotion.promocode']}}: {{promo.promoCode}} {{promo.promoTitle}} {{promo.promoDescription}}. {{$productOrderCtrl.translations['antibody.pdp.commerceCard.promotion.learnmore']}}

          说明书
          证书
          实验方案
          问题与答案
          技术支持
          说明书
          证书
          实验方案
          问题与答案
          技术支持
          说明书
          证书
          实验方案
          问题与答案
          技术支持

          Cite SOX2 Monoclonal Antibody (Btjce), Alexa Fluor™ 488, eBioscience™

          Additional Information:
          {{banner.description}}
          {{$ctrl.isSkuNotesCollapsed ? 'View more' : 'View less'}}
          • 抗体检测数据 (3)
          • 已发表图片 (62)
          • 高级验证 (2)
          SOX2 Antibody in Immunocytochemistry (ICC/IF)
          Group 53 Created with Sketch.
          SOX2 Antibody in Immunocytochemistry (ICC/IF)
          Group 53 Created with Sketch.

          图: 1 / 67

          {{ $ctrl.currentElement.advancedVerification.fullName }}
          {{ $ctrl.currentElement.advancedVerification.text }}

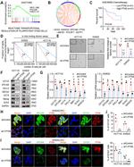
          SOX2 Antibody (53-9811-82) in ICC/IF

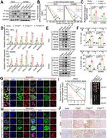
          Immunofluorescence analysis of SOX2 was performed using 70% confluent log phase NTERA-2 cells. The cells were fixed with 4% paraformaldehyde for 10 minutes, permeabilized with 0.1% Triton™ X-100 for 15 minutes, and blocked with 1% BSA for 1 hour at room temperature. The cells were labeled with SOX2 Mouse Monoclonal Antibody (Product # 53-9811-82) at 5 µg/mL in 0.1% BSA, incubated at 4 degree celsius overnight (Panel a: green). Nuclei (Panel b: blue) were stained with ProLong™ Diamond Antifade Mountant with DAPI (Product # P36962). F-actin ... View More {{ $ctrl.currentElement.advancedVerification.fullName }} 验证信息 View more
          已发表图片由___提供 benchsci-logo
          PMID: {{$ctrl.currentElement.benchSciPubmedId}}
          查看产品

          {{$ctrl.videoDesc}}

          {{$ctrl.videoLongDesc}}

          SOX2 Antibody in Immunocytochemistry (ICC/IF)
          SOX2 Antibody in Immunocytochemistry (ICC/IF)
          SOX2 Antibody in Immunocytochemistry (ICC/IF)
          SOX2 Antibody in Immunohistochemistry (IHC)
          SOX2 Antibody in Immunocytochemistry (ICC/IF)
          SOX2 Antibody in Immunocytochemistry (ICC/IF)
          SOX2 Antibody in Immunocytochemistry (ICC/IF)
          SOX2 Antibody in Immunocytochemistry (ICC/IF)
          SOX2 Antibody in Immunocytochemistry (ICC/IF)
          SOX2 Antibody in Immunocytochemistry (ICC/IF)
          SOX2 Antibody in Immunocytochemistry (ICC/IF)
          SOX2 Antibody in Immunohistochemistry, Immunocytochemistry (IHC, ICC/IF)
          SOX2 Antibody in Immunocytochemistry (ICC/IF)
          SOX2 Antibody in Immunocytochemistry (ICC/IF)
          SOX2 Antibody in Immunocytochemistry (ICC/IF)
          SOX2 Antibody in Immunocytochemistry (ICC/IF)
          SOX2 Antibody in Immunocytochemistry (ICC/IF)
          SOX2 Antibody in Immunocytochemistry (ICC/IF)
          SOX2 Antibody in Immunocytochemistry (ICC/IF)
          SOX2 Antibody in Immunocytochemistry (ICC/IF)
          SOX2 Antibody in Immunocytochemistry (ICC/IF)
          SOX2 Antibody in Immunocytochemistry (ICC/IF)
          SOX2 Antibody in Immunocytochemistry (ICC/IF)
          SOX2 Antibody in Immunocytochemistry (ICC/IF)
          SOX2 Antibody in Immunocytochemistry (ICC/IF)
          SOX2 Antibody in Immunocytochemistry (ICC/IF)
          SOX2 Antibody in Immunocytochemistry (ICC/IF)
          SOX2 Antibody in Immunocytochemistry (ICC/IF)
          SOX2 Antibody in Immunocytochemistry (ICC/IF)
          SOX2 Antibody in Immunocytochemistry (ICC/IF)
          SOX2 Antibody in Immunocytochemistry (ICC/IF)
          SOX2 Antibody in Immunocytochemistry (ICC/IF)
          SOX2 Antibody in Immunocytochemistry (ICC/IF)
          SOX2 Antibody in Immunocytochemistry (ICC/IF)
          SOX2 Antibody in Immunocytochemistry (ICC/IF)
          SOX2 Antibody in Immunohistochemistry, Immunocytochemistry (IHC, ICC/IF)
          SOX2 Antibody in Immunocytochemistry (ICC/IF)
          SOX2 Antibody in Immunohistochemistry, Immunocytochemistry (IHC, ICC/IF)
          SOX2 Antibody in Immunocytochemistry (ICC/IF)
          SOX2 Antibody in Immunocytochemistry (ICC/IF)
          SOX2 Antibody in Immunocytochemistry (ICC/IF)
          SOX2 Antibody in Immunohistochemistry (Frozen) (IHC (F))
          SOX2 Antibody in Immunohistochemistry (IHC)
          SOX2 Antibody in Immunohistochemistry (IHC)
          SOX2 Antibody in Western Blot, Immunohistochemistry (WB, IHC)
          SOX2 Antibody in Immunohistochemistry (IHC)
          SOX2 Antibody in Immunohistochemistry (IHC)
          SOX2 Antibody in Immunohistochemistry (IHC)
          SOX2 Antibody in Immunohistochemistry (IHC)
          SOX2 Antibody in Immunohistochemistry (IHC)
          SOX2 Antibody in Immunohistochemistry (IHC)
          SOX2 Antibody in Immunohistochemistry (IHC)
          SOX2 Antibody in Immunohistochemistry (IHC)
          SOX2 Antibody in Immunohistochemistry (IHC)
          SOX2 Antibody in Immunohistochemistry (IHC)
          SOX2 Antibody in Immunohistochemistry (IHC)
          SOX2 Antibody in Western Blot (WB)
          SOX2 Antibody in Flow Cytometry (Flow)
          SOX2 Antibody in Flow Cytometry (Flow)
          SOX2 Antibody in Flow Cytometry (Flow)
          SOX2 Antibody in Flow Cytometry (Flow)
          SOX2 Antibody in Flow Cytometry (Flow)
          SOX2 Antibody in Flow Cytometry (Flow)
          SOX2 Antibody in Flow Cytometry (Flow)
          SOX2 Antibody in Flow Cytometry (Flow)
          SOX2 Antibody
          SOX2 Antibody

          产品信息

          53-9811-82

          应用
          建议稀释比
          已发表文章

          免疫印迹 (WB)

          -
          查看3篇已发表文章 3篇已发表文章

          免疫组化 (IHC)

          -
          查看16篇已发表文章 16篇已发表文章

          免疫组化(石蜡) (IHC (P))

          Assay-Dependent
          查看1篇已发表文章 1篇已发表文章

          免疫组化(冰冻) (IHC (F))

          Assay-Dependent
          查看2篇已发表文章 2篇已发表文章

          免疫细胞化学 (ICC/IF)

          5 µg/mL
          查看25篇已发表文章 25篇已发表文章

          流式细胞分析 (Flow)

          0.25 µg/mL
          查看11篇已发表文章 11篇已发表文章
          产品规格

          种属反应

          Human, Mouse

          已发表种属

          Human, Mouse

          宿主/亚型

          Rat / IgG2a, kappa

          推荐的同型对照

          Rat IgG2a kappa Isotype Control (eBR2a), Alexa Fluor™ 488, eBioscience™

          分类

          Monoclonal

          类型

          Antibody

          克隆号

          Btjce

          偶联物

          Alexa Fluor™ 488 Alexa Fluor™ 488 Alexa Fluor™ 488
          • Unconjugated
          • eFluor 570
          • eFluor 660
          • Request custom conjugation

          激发/发射光谱

          499/520 nm 查看光谱 spectra

          形式

          Liquid

          浓度

          0.5 mg/mL

          规格

          100 µg

          纯化类型

          Affinity chromatography

          保存液

          PBS, pH 7.2

          内含物

          0.09% sodium azide

          保存条件

          4°C, store in dark, DO NOT FREEZE!

          运输条件

          Ambient (domestic); Wet ice (international)

          RRID

          AB_2574479

          产品详细信息

          Description: The Btjce monoclonal antibody reacts with the transcription factor Sox2, a member of the SOX (sex determining region Y -related HMG (High Mobility Group) Box) family of proteins. Sox family members play a role in early organ development, and in particular, Sox2 is essential for regulating genes that control normal mammalian embryogenesis. Sox2 and family member Sox3 are expressed as early as the preimplantation and epiblast stages respectively. Later expression is restricted to the neuroepithelium. Sox2 has been shown to be necessary for maintaining self-renewal and pluripotency of mouse and human embryonic stem (ES) cells (ESC). Oct4 (POU5F1), Klf4, c-myc, and Sox2 were the original four factors used to reprogram differentiated mouse and human cells to induced pluripotent stem cells (iPSC).

          Expression of Sox2 is tightly regulated and recent studies have demonstrated that small changes in the levels of Sox2 in ES cells can trigger differentiation into multiple cell types. Sox2 expression is not limited to ES cells, it is also essential for early neurogenesis where its expression becomes restricted to the neural plate, and later to neural stem cells where it functions to suppress neural differentiation. Sox2 in combination with other stem cell markers can be used to characterize stem cell populations. Ectopic expression of Sox2 has been associated with multiple cancer types including colorectal and breast.

          Applications Reported: This Btjce antibody has been reported for use in intracellular staining followed by flow cytometric analysis, immunohistochemical staining of frozen tissue sections, immunohistochemical staining of formalin-fixed paraffin embedded tissue sections, and immunocytochemistry.

          Applications Tested: This Btjce antibody has been tested by immunocytochemistry on fixed and permeabilized Ntera cells at less than or equal to 10 µg/mL. In flow cytometry it can be used at 0.25 µg/mL using the Foxp3/Transcription Factor Buffer Set (Product # 00-5523-00) and protocol. It is recommended that the antibody be carefully titrated for optimal performance in the assay of interest.

          Excitation: 488 nm; Emission: 519 nm; Laser: Blue Laser.

          Filtration: 0.2 µm post-manufacturing filtered.

          Bacterial expression of region after aa135 (homology between species but not to other family members).

          靶标信息

          SOX2 is an intronless gene encoding a member of the SRY-related HMG-box (SOX) family of transcription factors involved in the regulation of embryonic development and in the determination of cell fate. The product of the SOX2 gene is required for stem-cell maintenance in the central nervous system, and also regulates gene expression in the stomach. The SOX2 gene lies within an intron of another gene called SOX2 overlapping transcript (SOX2OT). Further, SOX2 protein may act as a transcriptional activator after forming a protein complex with other proteins. Mutations in the SOX2 gene have been associated with bilateral anophthalmia, a severe form of structural eye malformation, optic nerve hypoplasia and syndromic microphthalmia.

          仅用于科研。不用于诊断过程。未经明确授权不得转售。

          How to use the Panel Builder

          Watch the video to learn how to use the Invitrogen Flow Cytometry Panel Builder to build your next flow cytometry panel in 5 easy steps.

          生物信息学

          蛋白别名: Delta EF2a; MCOPS3 (Microphthalmia Syndromic type 3); putative; sex determining region Y-box 2; SOX 2; sox-2; SRY (sex determining region Y) box 2; SRY (sex determining region Y)-box 2; SRY related HMG box 2; SRY-box 2; SRY-box containing gene 2; SRY-related HMG-box gene 2; Transcription factor SOX-2; transcription factor SOX2; unnamed protein product

          查看更多 收起

          基因别名: ANOP3; lcc; MCOPS3; Sox-2; SOX2; ysb

          查看更多 收起

          UniProt ID: (Human) P48431, (Mouse) P48432

          查看更多 收起

          Entrez Gene ID: (Human) 6657, (Mouse) 20674

          查看更多 收起

          功能
          transcription regulatory region sequence-specific DNA binding RNA polymerase II core promoter proximal region sequence-specific DNA binding RNA polymerase II transcription factor activity, sequence-specific DNA binding transcriptional activator activity, RNA polymerase II transcription regulatory region sequence-specific binding DNA binding transcription factor activity, sequence-specific DNA binding protein binding miRNA binding sequence-specific DNA binding nitric-oxide synthase binding transcriptional activator activity, RNA polymerase II core promoter proximal region sequence-specific binding chromatin binding transcription factor binding chromatin DNA binding transcription regulatory region DNA binding protein heterodimerization activity HMG box transcription factor
          参与通路
          negative regulation of transcription from RNA polymerase II promoter osteoblast differentiation eye development endodermal cell fate specification chromatin organization regulation of transcription, DNA-templated brain development response to wounding regulation of gene expression glial cell fate commitment pituitary gland development adenohypophysis development positive regulation of cell-cell adhesion neuron differentiation forebrain development somatic stem cell population maintenance tissue regeneration positive regulation of MAPK cascade response to ethanol positive regulation of cell differentiation negative regulation of neuron differentiation positive regulation of transcription, DNA-templated positive regulation of transcription from RNA polymerase II promoter inner ear development response to growth factor cellular response to hypoxia negative regulation of canonical Wnt signaling pathway response to oxygen-glucose deprivation neuronal stem cell population maintenance negative regulation of cell cycle G1/S phase transition regulation of myofibroblast cell apoptotic process cell fate specification positive regulation of neuroblast proliferation transcription, DNA-templated regulation of transcription from RNA polymerase II promoter transcription from RNA polymerase II promoter cell cycle arrest multicellular organism development sensory perception of sound response to organic substance stem cell population maintenance forebrain neuron differentiation cerebral cortex development negative regulation of Wnt signaling pathway male genitalia development positive regulation of epithelial cell differentiation olfactory placode formation response to retinoic acid inner ear morphogenesis regulation of cysteine-type endopeptidase activity involved in apoptotic process tongue development cell fate commitment negative regulation of cell differentiation positive regulation of neuron differentiation negative regulation of osteoblast differentiation positive regulation of Notch signaling pathway pigment biosynthetic process lung alveolus development embryonic organ development anatomical structure formation involved in morphogenesis neuron fate commitment diencephalon morphogenesis stem cell differentiation negative regulation of epithelial cell proliferation regulation of neurogenesis detection of mechanical stimulus involved in sensory perception of sound detection of mechanical stimulus involved in equilibrioception retina morphogenesis in camera-type eye lens induction in camera-type eye epithelial tube branching involved in lung morphogenesis
          It has to be done as per old AB suggested Products section.

          Disclaimer

          Close

          Clicking the images or links will redirect you to a website hosted by BenchSci that provides third-party scientific content. Neither the content nor the BenchSci technology and processes for selection have been evaluated by us; we are providing them as-is and without warranty of any kind, including for use or application of the Thermo Fisher Scientific products presented.

          guarantee_icon

          性能保障

          只要您发现Invitrogen抗体在实验中的表现与网站或说明书的所述内容不符,您即可享受免费退换货服务。*

          了解更多
          help_icon

          随时为您服务

          获取常见问题的专家解答,或者直接联系我们的技术专家,咨询应用、设备、常规产品使用问题。

          联系技术支持
          订购 Plus Icon Minus Icon
          • 订单状态查询
          • 订单支持
          • 货号直购
          • 现货供应中心
          • 电子采购
          支持 Plus Icon Minus Icon
          • 帮助&支持
          • 联系我们 - 400 820 8982
          • 技术支持中心
          • 查找文件&证书
          • 报告网站问题
          资源 Plus Icon Minus Icon
          • 学习中心
          • 促销
          • 活动&研讨会
          • 社交媒体
          关于赛默飞 Plus Icon Minus Icon
          • 关于我们
          • 招聘 招聘
          • 投资者关系 投资者关系
          • 新闻 新闻
          • 社会责任 社会责任
          • 商标
          • 政策和通知
          品牌 Plus Icon Minus Icon
          • Thermo Scientific
          • Applied Biosystems
          • Invitrogen
          • Gibco
          • Ion Torrent
          • Unity Lab Services
          • Patheon
          • PPD
          • 服务条款
          • 隐私政策
          • 定价和运输保险政策
          © 2006-2026 Thermo Fisher Scientific Inc. All rights reserved. All trademarks are the property of Thermo Fisher Scientific and its subsidiaries unless otherwise specified.
          China flag icon
          China
          本网站销售的所有产品均不得用于人类或动物之临床诊断或治疗,仅可用于工业或者科研等非医疗目的。
             电子营业执照 | 经营证照公示 | ICP备案号:沪ICP备11003924号 | 沪公网安备 31011502006935号

          Your items have has been added!


          Host server : magellan-search-green-6479c7f679-46l5g:80/100.66.76.236:80.
          git-commit: b70c0dceb888abc3b0dcebb5bc3a5b8753e7e816
          git-url: https://github.com/thermofisher/magellan-search
          git-branch: release/2.50.0-Offline