Hamburger Menu Button
Thermo Fisher Scientific Logo
登录
没有账号?建立账号 注册
  • 产品
    • 抗体
    • 引物合成
    • GeneArt Gene Synthesis Instant Designer
    • TaqMan Assay and Array Search
    • PCR 设备和耗材
    • 色谱柱和纯化柱
    • 实验室离心机
    • 分子生物学试剂和试剂盒
    • 实验室塑料耗材及用品
    • 查看所有产品分类
  • 应用和技术
    • 色谱
    • 细胞转染和培养
    • 实时荧光定量PCR
    • 质谱
    • 实验室塑料耗材及用品
    • 电子显微镜
    • 蛋白质生物学
    • PCR
    • RNAi
    • 环境
    • 查看所有应用和技术
  • 服务
    • 定制服务
    • 企业级实验室信息化服务
    • 金融&租赁服务
    • 仪器服务
    • OEM和商业供应
    • 培训服务
    • 360° CDMO 和 CRO 服务
    • CDMO 服务
    • 临床试验 CRO 服务
    • Unity Lab Services
    • 查看所有帮助和支持
  • 帮助和支持
    • 学习中心
    • 联系我们
    • 更改国家或地区
    • 查看所有帮助和支持
  • 热门产品
    • TaqMan Real-Time PCR Assays
      TaqMan 实时荧光定量 PCR 试剂盒
    • Antibodies
      抗体
    • Oligos, Primers & Probes
      寡核苷酸、引物、探针
    • GeneArt Gene Synthesis
      GeneArt 基因合成
    • Cell Culture Plastics
      细胞培养耗材
  • Who We Serve
    • 抗体治疗解决方案
    • 细胞与基因治疗解决方案
    • 学术科研
    • 工业与应用
  • 联系我们
  • 货号直购
  • 订单查询
  • 查找文件&证书
Thermo Fisher Scientific Logo

Search

搜索全部或下列指定分类
Search button
          • 联系我们
          • 货号直购
          • 登录
            登录
            没有账号?建立账号 注册
            • 我的账号
            • 订单
            • 账单及发票查询
            • 定制产品及项目
          • Primary Antibodies ›
          • SP100 Antibodies

          Invitrogen

          SP100 Polyclonal Antibody

          高级验证
          4个已发表图片
          1 篇参考文献
          查看其他15个SP100抗体

          {{$productOrderCtrl.translations['antibody.pdp.commerceCard.promotion.promotions']}}

          {{$productOrderCtrl.translations['antibody.pdp.commerceCard.promotion.viewpromo']}}

          {{$productOrderCtrl.translations['antibody.pdp.commerceCard.promotion.promocode']}}: {{promo.promoCode}} {{promo.promoTitle}} {{promo.promoDescription}}. {{$productOrderCtrl.translations['antibody.pdp.commerceCard.promotion.learnmore']}}

          说明书
          证书
          实验方案
          问题与答案
          技术支持
          说明书
          证书
          实验方案
          问题与答案
          技术支持
          说明书
          证书
          实验方案
          问题与答案
          技术支持

          Cite SP100 Polyclonal Antibody

          Additional Information:
          {{banner.description}}
          {{$ctrl.isSkuNotesCollapsed ? 'View more' : 'View less'}}
          • 抗体检测数据 (6)
          • 已发表图片 (4)
          • 高级验证 (2)
          SP100 Antibody in Immunohistochemistry (IHC)
          Group 53 Created with Sketch.
          SP100 Antibody in Immunohistochemistry (IHC)
          Group 53 Created with Sketch.

          图: 1 / 12

          {{ $ctrl.currentElement.advancedVerification.fullName }}
          {{ $ctrl.currentElement.advancedVerification.text }}

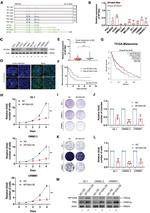
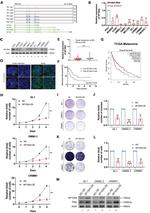
          SP100 Antibody (PA5-53476) in IHC

          Immunohistochemical staining of SP100 in human colon, lymph node, spleen and testis using SP100 Polyclonal Antibody (Product # PA5-53476) (A) shows similar protein distribution across tissues to an independent SP100 Polyclonal Antibody (B). {{ $ctrl.currentElement.advancedVerification.fullName }} 验证信息 View more
          已发表图片由___提供 benchsci-logo
          PMID: {{$ctrl.currentElement.benchSciPubmedId}}
          查看产品

          {{$ctrl.videoDesc}}

          {{$ctrl.videoLongDesc}}

          SP100 Antibody in Immunohistochemistry (IHC)
          SP100 Antibody in Immunohistochemistry (IHC)
          SP100 Antibody in Immunohistochemistry (IHC)
          SP100 Antibody in Immunohistochemistry (IHC)
          SP100 Antibody in Immunohistochemistry (IHC)
          SP100 Antibody in Western Blot (WB)
          SP100 Antibody in Western Blot (WB)
          SP100 Antibody in Western Blot (WB)
          SP100 Antibody in Western Blot (WB)
          SP100 Antibody in Western Blot (WB)
          SP100 Antibody
          SP100 Antibody
          SP100 Polyclonal Antibody

          产品信息

          PA5-53476

          应用
          建议稀释比
          已发表文章

          免疫印迹 (WB)

          0.04-0.4 µg/mL
          查看1篇已发表文章 1篇已发表文章

          免疫组化(石蜡) (IHC (P))

          1:200-1:500
          -
          产品规格

          种属反应

          Human

          已发表种属

          Human

          宿主/亚型

          Rabbit / IgG

          分类

          Polyclonal

          类型

          Antibody

          抗原

          Recombinant protein corresponding to Human SP100. Recombinant protein control fragment (Product #RP-91589).
          3D表位/免疫原

          偶联物

          Unconjugated Unconjugated Unconjugated

          形式

          Liquid

          浓度

          0.1 mg/mL

          规格

          10 µg

          纯化类型

          Antigen affinity chromatography

          保存液

          PBS, pH 7.2, with 40% glycerol

          内含物

          0.02% sodium azide

          保存条件

          Store at 4°C short term. For long term storage, store at -20°C, avoiding freeze/thaw cycles.

          运输条件

          Ambient (domestic); Wet ice (international)

          RRID

          AB_2647754

          产品详细信息

          Immunogen sequence: QARTHHNQAS DIIVISSEDS EGSTDVDEPL EVFISAPRSE PVINNDNPLE SNDEKEGQEA TCSRPQIVPE PMDFRKLSTF RESFKKRVIG QDHDFSESSE

          Highest antigen sequence identity to the following orthologs: Mouse - 24%, Rat - 26%.

          靶标信息

          This gene encodes a subnuclear organelle and major component of the PML (promyelocytic leukemia)-SP100 nuclear bodies. PML and SP100 are covalently modified by the SUMO-1 modifier, which is considered crucial to nuclear body interactions. The encoded protein binds heterochromatin proteins and is thought to play a role in tumorigenesis, immunity, and gene regulation. Alternatively spliced variants have been identified for this gene; one of which encodes a high-mobility group protein.

          仅用于科研。不用于诊断过程。未经明确授权不得转售。

          生物信息学

          蛋白别名: DKFZp686E07254; FLJ00340; FLJ34579; nuclear autoantigen; Nuclear autoantigen Sp-100; Nuclear dot-associated Sp100 protein; SP 100; SP100-HMG nuclear autoantigen; Speckled 100 kDa; splice variant; unnamed protein product

          查看更多 收起

          基因别名: lysp100b; SP100

          查看更多 收起

          UniProt ID: (Human) P23497

          查看更多 收起

          Entrez Gene ID: (Human) 6672

          查看更多 收起

          功能
          RNA polymerase II transcription factor activity, sequence-specific DNA binding transcriptional activator activity, RNA polymerase II transcription regulatory region sequence-specific binding DNA binding transcription corepressor activity protein binding kinase binding protein domain specific binding identical protein binding protein homodimerization activity protein dimerization activity RNA polymerase II sequence-specific DNA binding transcription factor binding chromo shadow domain binding
          参与通路
          negative regulation of transcription from RNA polymerase II promoter telomere maintenance DNA metabolic process regulation of transcription from RNA polymerase II promoter defense response immune response negative regulation of endothelial cell migration DNA damage response, signal transduction by p53 class mediator response to retinoic acid negative regulation of viral transcription response to cytokine response to type I interferon response to interferon-gamma maintenance of protein location regulation of angiogenesis negative regulation of transcription, DNA-templated positive regulation of transcription from RNA polymerase II promoter negative regulation of protein export from nucleus retinoic acid receptor signaling pathway regulation of viral process interferon-gamma-mediated signaling pathway type I interferon signaling pathway regulation of extrinsic apoptotic signaling pathway via death domain receptors regulation of Fas signaling pathway
          It has to be done as per old AB suggested Products section.

          Disclaimer

          Close

          Clicking the images or links will redirect you to a website hosted by BenchSci that provides third-party scientific content. Neither the content nor the BenchSci technology and processes for selection have been evaluated by us; we are providing them as-is and without warranty of any kind, including for use or application of the Thermo Fisher Scientific products presented.

          guarantee_icon

          性能保障

          只要您发现Invitrogen抗体在实验中的表现与网站或说明书的所述内容不符,您即可享受免费退换货服务。*

          了解更多
          help_icon

          随时为您服务

          获取常见问题的专家解答,或者直接联系我们的技术专家,咨询应用、设备、常规产品使用问题。

          联系技术支持
          订购 Plus Icon Minus Icon
          • 订单状态查询
          • 订单支持
          • 货号直购
          • 现货供应中心
          • 电子采购
          支持 Plus Icon Minus Icon
          • 帮助&支持
          • 联系我们 - 400 820 8982
          • 技术支持中心
          • 查找文件&证书
          • 报告网站问题
          资源 Plus Icon Minus Icon
          • 学习中心
          • 促销
          • 活动&研讨会
          • 社交媒体
          关于赛默飞 Plus Icon Minus Icon
          • 关于我们
          • 招聘 招聘
          • 投资者关系 投资者关系
          • 新闻 新闻
          • 社会责任 社会责任
          • 商标
          • 政策和通知
          品牌 Plus Icon Minus Icon
          • Thermo Scientific
          • Applied Biosystems
          • Invitrogen
          • Gibco
          • Ion Torrent
          • Unity Lab Services
          • Patheon
          • PPD
          • 服务条款
          • 隐私政策
          • 定价和运输保险政策
          © 2006-2026 Thermo Fisher Scientific Inc. All rights reserved. All trademarks are the property of Thermo Fisher Scientific and its subsidiaries unless otherwise specified.
          China flag icon
          China
          本网站销售的所有产品均不得用于人类或动物之临床诊断或治疗,仅可用于工业或者科研等非医疗目的。
             电子营业执照 | 经营证照公示 | ICP备案号:沪ICP备11003924号 | 沪公网安备 31011502006935号

          Your items have has been added!


          Host server : magellan-search-blue-744bc48644-fvx7n:80/100.66.78.247:80.
          git-commit: 747bde55a712f6f97bf7760408d445eefba4e16f
          git-url: https://github.com/thermofisher/magellan-search
          git-branch: release/2.48.0-Offline