Hamburger Menu Button
Thermo Fisher Scientific Logo
登录
没有账号?建立账号 注册
  • 产品
    • 抗体
    • 引物合成
    • GeneArt Gene Synthesis Instant Designer
    • TaqMan Assay and Array Search
    • PCR 设备和耗材
    • 色谱柱和纯化柱
    • 实验室离心机
    • 分子生物学试剂和试剂盒
    • 实验室塑料耗材及用品
    • 查看所有产品分类
  • 应用和技术
    • 色谱
    • 细胞转染和培养
    • 实时荧光定量PCR
    • 质谱
    • 实验室塑料耗材及用品
    • 电子显微镜
    • 蛋白质生物学
    • PCR
    • RNAi
    • 环境
    • 查看所有应用和技术
  • 服务
    • 定制服务
    • 企业级实验室信息化服务
    • 金融&租赁服务
    • 仪器服务
    • OEM和商业供应
    • 培训服务
    • 360° CDMO 和 CRO 服务
    • CDMO 服务
    • 临床试验 CRO 服务
    • Unity Lab Services
    • 查看所有帮助和支持
  • 帮助和支持
    • 学习中心
    • 联系我们
    • 更改国家或地区
    • 查看所有帮助和支持
  • 热门产品
    • TaqMan Real-Time PCR Assays
      TaqMan 实时荧光定量 PCR 试剂盒
    • Antibodies
      抗体
    • Oligos, Primers & Probes
      寡核苷酸、引物、探针
    • GeneArt Gene Synthesis
      GeneArt 基因合成
    • Cell Culture Plastics
      细胞培养耗材
  • Who We Serve
    • 抗体治疗解决方案
    • 细胞与基因治疗解决方案
    • 学术科研
    • 工业与应用
  • 联系我们
  • 货号直购
  • 订单查询
  • 查找文件&证书
Thermo Fisher Scientific Logo

Search

搜索全部或下列指定分类
Search button
          • 联系我们
          • 货号直购
          • 登录
            登录
            没有账号?建立账号 注册
            • 我的账号
            • 订单
            • 账单及发票查询
            • 定制产品及项目
          • Primary Antibodies ›
          • ST2 Antibodies

          Invitrogen

          ST2 Polyclonal Antibody

          高级验证
          6个已发表图片
          14 篇参考文献
          查看其他44个ST2抗体

          {{$productOrderCtrl.translations['antibody.pdp.commerceCard.promotion.promotions']}}

          {{$productOrderCtrl.translations['antibody.pdp.commerceCard.promotion.viewpromo']}}

          {{$productOrderCtrl.translations['antibody.pdp.commerceCard.promotion.promocode']}}: {{promo.promoCode}} {{promo.promoTitle}} {{promo.promoDescription}}. {{$productOrderCtrl.translations['antibody.pdp.commerceCard.promotion.learnmore']}}

          说明书
          证书
          实验方案
          问题与答案
          技术支持
          说明书
          证书
          实验方案
          问题与答案
          技术支持
          说明书
          证书
          实验方案
          问题与答案
          技术支持

          Cite ST2 Polyclonal Antibody

          Additional Information:
          {{banner.description}}
          {{$ctrl.isSkuNotesCollapsed ? 'View more' : 'View less'}}
          • 抗体检测数据 (7)
          • 已发表图片 (6)
          • 高级验证 (1)
          ST2 Antibody in Immunocytochemistry (ICC/IF)
          Group 53 Created with Sketch.
          ST2 Antibody in Immunocytochemistry (ICC/IF)
          Group 53 Created with Sketch.

          图: 1 / 14

          {{ $ctrl.currentElement.advancedVerification.fullName }}
          {{ $ctrl.currentElement.advancedVerification.text }}

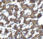
          ST2 Antibody (PA5-20077) in ICC/IF

          Immunofluorescence of ST2 in Mouse Kidney cells with ST2 Polyclonal Antibody (Product # PA5-20077) at 20 µg/mL. {{ $ctrl.currentElement.advancedVerification.fullName }} 验证信息 View more
          已发表图片由___提供 benchsci-logo
          PMID: {{$ctrl.currentElement.benchSciPubmedId}}
          查看产品

          {{$ctrl.videoDesc}}

          {{$ctrl.videoLongDesc}}

          ST2 Antibody in Immunocytochemistry (ICC/IF)
          ST2 Antibody in Immunohistochemistry (IHC)
          ST2 Antibody in Immunohistochemistry (IHC)
          ST2 Antibody in Immunohistochemistry (IHC)
          ST2 Antibody in Immunohistochemistry (IHC)
          ST2 Antibody in Western Blot (WB)
          ST2 Antibody in Western Blot (WB)
          ST2 Antibody in Immunohistochemistry (Paraffin) (IHC (P))
          ST2 Antibody in Immunohistochemistry (IHC)
          ST2 Antibody in Immunohistochemistry (IHC)
          ST2 Antibody in Western Blot (WB)
          ST2 Antibody in Flow Cytometry (Flow)
          ST2 Antibody in Flow Cytometry (Flow)
          ST2 Antibody
          ST2 Polyclonal Antibody

          产品信息

          PA5-20077

          应用
          建议稀释比
          已发表文章

          免疫印迹 (WB)

          1 µg/mL
          查看3篇已发表文章 3篇已发表文章

          免疫组化 (IHC)

          5 µg/mL
          查看7篇已发表文章 7篇已发表文章

          免疫组化(石蜡) (IHC (P))

          -
          查看2篇已发表文章 2篇已发表文章

          免疫组化(冰冻) (IHC (F))

          -
          查看1篇已发表文章 1篇已发表文章

          免疫细胞化学 (ICC/IF)

          20 µg/mL
          -

          流式细胞分析 (Flow)

          -
          查看1篇已发表文章 1篇已发表文章
          产品规格

          种属反应

          Human, Mouse

          已发表种属

          Human, Mouse

          宿主/亚型

          Rabbit / IgG

          分类

          Polyclonal

          类型

          Antibody

          抗原

          A synthetic peptide corresponding to 16 amino acids at the amino-terminus of mouse ST2
          3D表位/免疫原

          偶联物

          Unconjugated Unconjugated Unconjugated

          形式

          Liquid

          浓度

          1 mg/mL

          规格

          100 µg

          纯化类型

          Antigen affinity chromatography

          保存液

          PBS

          内含物

          0.02% sodium azide

          保存条件

          Maintain refrigerated at 2-8°C for up to 3 months. For long term storage store at -20°C

          运输条件

          Ambient (domestic); Wet ice (international)

          RRID

          AB_11156630

          产品详细信息

          The immunogenic sequence is common to all three known ST2 isoforms.

          A suggested positive control is 293 cell lysate.

          PA5-20077 can be used with blocking peptide PEP-0195.

          靶标信息

          IL-33R, also known as ST2, is a receptor for IL-33. It is a member of the IL-1 receptor family of innate receptors. Its extracellular domain consists of 3 Ig-like domains that directly interact with its co-receptor IL-1RAcP, and the ligand alarmin, IL-33. IL-33 ligation results in the association of IL-33R complex with its adaptor proteins MyD88, IRAK1, IRAK4 and TRAF6, and activation of the NF-kB, and MAPK pathways. This, in turn, instigates the release of chemokines and cytokines such as IL-5, IL-6, IL-8, and IL-13. Two most common isoforms of IL-33R that result from alternative splicing are ST2L - the membrane bound form, and ST2S - the soluble form. The membrane bound form can be released from the cell surface by proteolytic cleavage. The soluble forms have been suggested to act as decoys dampening the IL-33 signaling. IL-33R is primarily expressed by mast cells, basophils, and eosinophils. In mouse, IL-33R expression has been shown on ILC2 and Th2 cells. IL-33R signaling has been implicated in the number of immune conditions, including allergies, arthritis, atherosclerosis and sepsis.

          仅用于科研。不用于诊断过程。未经明确授权不得转售。

          生物信息学

          蛋白别名: growth stimulation-expressed; homolog of mouse growth stimulation-expressed; IL-1 R4; IL-1RL1; IL-33R; interleukin 1 receptor-related protein; Interleukin-1 receptor-like 1; Interleukin-33 receptor alpha chain; Interleukin1 receptor like 1; Lymphocyte antigen 84; Protein ST2; Protein T1; sIL 33R; soluble IL 33 Receptor; soluble IL 33R; soluble protein receptor; unnamed protein product

          查看更多 收起

          基因别名: DER4; FIT-1; IL1RL1; IL33R; Ly84; ST2; St2-rs1; ST2L; ST2V; Ste2; T1; T1/ST2

          查看更多 收起

          UniProt ID: (Human) Q01638, (Mouse) P14719

          查看更多 收起

          Entrez Gene ID: (Human) 9173, (Mouse) 17082

          查看更多 收起

          功能
          interleukin-33 binding interleukin-33 receptor activity cytokine receptor activity interleukin-1 receptor activity protein binding hydrolase activity NAD+ nucleotidase, cyclic ADP-ribose generating transmembrane signal receptor
          参与通路
          negative regulation of T-helper 1 type immune response inflammatory response immune response signal transduction response to wounding macrophage differentiation negative regulation of interferon-gamma production positive regulation of chemokine production positive regulation of interleukin-5 production interleukin-33-mediated signaling pathway positive regulation of macrophage activation positive regulation of inflammatory response negative regulation of cell proliferation negative regulation of I-kappaB kinase/NF-kappaB signaling positive regulation of chemokine secretion
          It has to be done as per old AB suggested Products section.

          Disclaimer

          Close

          Clicking the images or links will redirect you to a website hosted by BenchSci that provides third-party scientific content. Neither the content nor the BenchSci technology and processes for selection have been evaluated by us; we are providing them as-is and without warranty of any kind, including for use or application of the Thermo Fisher Scientific products presented.

          guarantee_icon

          性能保障

          只要您发现Invitrogen抗体在实验中的表现与网站或说明书的所述内容不符,您即可享受免费退换货服务。*

          了解更多
          help_icon

          随时为您服务

          获取常见问题的专家解答,或者直接联系我们的技术专家,咨询应用、设备、常规产品使用问题。

          联系技术支持
          订购 Plus Icon Minus Icon
          • 订单状态查询
          • 订单支持
          • 货号直购
          • 现货供应中心
          • 电子采购
          支持 Plus Icon Minus Icon
          • 帮助&支持
          • 联系我们 - 400 820 8982
          • 技术支持中心
          • 查找文件&证书
          • 报告网站问题
          资源 Plus Icon Minus Icon
          • 学习中心
          • 促销
          • 活动&研讨会
          • 社交媒体
          关于赛默飞 Plus Icon Minus Icon
          • 关于我们
          • 招聘 招聘
          • 投资者关系 投资者关系
          • 新闻 新闻
          • 社会责任 社会责任
          • 商标
          • 政策和通知
          品牌 Plus Icon Minus Icon
          • Thermo Scientific
          • Applied Biosystems
          • Invitrogen
          • Gibco
          • Ion Torrent
          • Unity Lab Services
          • Patheon
          • PPD
          • 服务条款
          • 隐私政策
          • 定价和运输保险政策
          © 2006-2026 Thermo Fisher Scientific Inc. All rights reserved. All trademarks are the property of Thermo Fisher Scientific and its subsidiaries unless otherwise specified.
          China flag icon
          China
          本网站销售的所有产品均不得用于人类或动物之临床诊断或治疗,仅可用于工业或者科研等非医疗目的。
             电子营业执照 | 经营证照公示 | ICP备案号:沪ICP备11003924号 | 沪公网安备 31011502006935号

          Your items have has been added!


          Host server : magellan-search-green-6b469b8bb7-b97mm:80/100.66.72.101:80.
          git-commit: a334af76dff23450325448aedefe62379591458a
          git-url: https://github.com/thermofisher/magellan-search
          git-branch: release/2.48.1-2026.04.16-1.0