Hamburger Menu Button
Thermo Fisher Scientific Logo
登录
没有账号?建立账号 注册
  • 产品
    • 抗体
    • 引物合成
    • GeneArt Gene Synthesis Instant Designer
    • TaqMan Assay and Array Search
    • PCR 设备和耗材
    • 色谱柱和纯化柱
    • 实验室离心机
    • 分子生物学试剂和试剂盒
    • 实验室塑料耗材及用品
    • 查看所有产品分类
  • 应用和技术
    • 色谱
    • 细胞转染和培养
    • 实时荧光定量PCR
    • 质谱
    • 实验室塑料耗材及用品
    • 电子显微镜
    • 蛋白质生物学
    • PCR
    • RNAi
    • 环境
    • 查看所有应用和技术
  • 服务
    • 定制服务
    • 企业级实验室信息化服务
    • 金融&租赁服务
    • 仪器服务
    • OEM和商业供应
    • 培训服务
    • 360° CDMO 和 CRO 服务
    • CDMO 服务
    • 临床试验 CRO 服务
    • Unity Lab Services
    • 查看所有帮助和支持
  • 帮助和支持
    • 学习中心
    • 联系我们
    • 更改国家或地区
    • 查看所有帮助和支持
  • 热门产品
    • TaqMan Real-Time PCR Assays
      TaqMan 实时荧光定量 PCR 试剂盒
    • Antibodies
      抗体
    • Oligos, Primers & Probes
      寡核苷酸、引物、探针
    • GeneArt Gene Synthesis
      GeneArt 基因合成
    • Cell Culture Plastics
      细胞培养耗材
  • Who We Serve
    • 抗体治疗解决方案
    • 细胞与基因治疗解决方案
    • 学术科研
    • 工业与应用
  • 联系我们
  • 货号直购
  • 订单查询
  • 查找文件&证书
Thermo Fisher Scientific Logo

Search

搜索全部或下列指定分类
Search button
          • 联系我们
          • 货号直购
          • 登录
            登录
            没有账号?建立账号 注册
            • 我的账号
            • 订单
            • 会员中心
            • 账单及发票查询
            • 定制产品及项目
          • Primary Antibodies ›
          • Sodium/Calcium Exchanger Antibodies

          Invitrogen

          Sodium/Calcium Exchanger Monoclonal Antibody (C2C12)

          高级验证
          31个已发表图片
          96 篇参考文献

          {{$productOrderCtrl.translations['antibody.pdp.commerceCard.promotion.promotions']}}

          {{$productOrderCtrl.translations['antibody.pdp.commerceCard.promotion.viewpromo']}}

          {{$productOrderCtrl.translations['antibody.pdp.commerceCard.promotion.promocode']}}: {{promo.promoCode}} {{promo.promoTitle}} {{promo.promoDescription}}. {{$productOrderCtrl.translations['antibody.pdp.commerceCard.promotion.learnmore']}}

          说明书
          证书
          实验方案
          问题与答案
          技术支持
          说明书
          证书
          实验方案
          问题与答案
          技术支持
          说明书
          证书
          实验方案
          问题与答案
          技术支持

          Cite Sodium/Calcium Exchanger Monoclonal Antibody (C2C12)

          Additional Information:
          {{banner.description}}
          {{$ctrl.isSkuNotesCollapsed ? 'View more' : 'View less'}}
          • 抗体检测数据 (6)
          • 已发表图片 (31)
          • 高级验证 (1)
          Sodium/Calcium Exchanger Antibody in Immunocytochemistry (ICC/IF)
          Group 53 Created with Sketch.
          Sodium/Calcium Exchanger Antibody in Immunocytochemistry (ICC/IF)
          Group 53 Created with Sketch.

          图: 1 / 38

          {{ $ctrl.currentElement.advancedVerification.fullName }}
          {{ $ctrl.currentElement.advancedVerification.text }}

          Sodium/Calcium Exchanger Antibody (MA3-926) in ICC/IF

          Immunofluorescence analysis of Sodium/Calcium Exchanger was performed using 70% confluent log phase SH-SY5Y cells. The cells were fixed with 4% paraformaldehyde for 10 minutes, permeabilized with 0.1% Triton™ X-100 for 15 minutes, and blocked with 2% BSA for 45 minutes at room temperature. The cells were labeled with Sodium/Calcium Exchanger Monoclonal Antibody (C2C12) (Product # MA3-926) at 1:200 dilution ... View More {{ $ctrl.currentElement.advancedVerification.fullName }} 验证信息 View more
          已发表图片由___提供 benchsci-logo
          PMID: {{$ctrl.currentElement.benchSciPubmedId}}
          查看产品

          {{$ctrl.videoDesc}}

          {{$ctrl.videoLongDesc}}

          Sodium/Calcium Exchanger Antibody in Immunocytochemistry (ICC/IF)
          Sodium/Calcium Exchanger Antibody in Immunocytochemistry (ICC/IF)
          Sodium/Calcium Exchanger Antibody in Immunocytochemistry (ICC/IF)
          Sodium/Calcium Exchanger Antibody in Immunocytochemistry (ICC/IF)
          Sodium/Calcium Exchanger Antibody in Immunohistochemistry (Paraffin) (IHC (P))
          Sodium/Calcium Exchanger Antibody in Immunohistochemistry (Paraffin) (IHC (P))
          Sodium/Calcium Exchanger Antibody in Western Blot, Immunocytochemistry (WB, ICC/IF)
          Sodium/Calcium Exchanger Antibody in Immunohistochemistry (IHC)
          Sodium/Calcium Exchanger Antibody in Immunohistochemistry (IHC)
          Sodium/Calcium Exchanger Antibody in Western Blot (WB)
          Sodium/Calcium Exchanger Antibody in Western Blot (WB)
          Sodium/Calcium Exchanger Antibody in Western Blot (WB)
          Sodium/Calcium Exchanger Antibody in Western Blot (WB)
          Sodium/Calcium Exchanger Antibody in Western Blot (WB)
          Sodium/Calcium Exchanger Antibody in Western Blot (WB)
          Sodium/Calcium Exchanger Antibody in Western Blot (WB)
          Sodium/Calcium Exchanger Antibody in Western Blot (WB)
          Sodium/Calcium Exchanger Antibody in Western Blot (WB)
          Sodium/Calcium Exchanger Antibody in Western Blot (WB)
          Sodium/Calcium Exchanger Antibody in Western Blot (WB)
          Sodium/Calcium Exchanger Antibody in Western Blot (WB)
          Sodium/Calcium Exchanger Antibody in Western Blot (WB)
          Sodium/Calcium Exchanger Antibody in Western Blot (WB)
          Sodium/Calcium Exchanger Antibody in Western Blot (WB)
          Sodium/Calcium Exchanger Antibody in Western Blot (WB)
          Sodium/Calcium Exchanger Antibody in Western Blot (WB)
          Sodium/Calcium Exchanger Antibody in Western Blot (WB)
          Sodium/Calcium Exchanger Antibody in Western Blot (WB)
          Sodium/Calcium Exchanger Antibody in Western Blot (WB)
          Sodium/Calcium Exchanger Antibody in Western Blot (WB)
          Sodium/Calcium Exchanger Antibody in Western Blot (WB)
          Sodium/Calcium Exchanger Antibody in Western Blot (WB)
          Sodium/Calcium Exchanger Antibody in Western Blot (WB)
          Sodium/Calcium Exchanger Antibody in Western Blot (WB)
          Sodium/Calcium Exchanger Antibody in Western Blot (WB)
          Sodium/Calcium Exchanger Antibody in Western Blot (WB)
          Sodium/Calcium Exchanger Antibody in Western Blot (WB)
          Sodium/Calcium Exchanger Antibody

          产品信息

          MA3-926

          应用
          建议稀释比
          已发表文章

          免疫印迹 (WB)

          1:1,000
          查看72篇已发表文章 72篇已发表文章

          免疫组化 (IHC)

          -
          查看6篇已发表文章 6篇已发表文章

          免疫组化(石蜡) (IHC (P))

          1/100
          -

          免疫组化(冰冻) (IHC (F))

          Assay-dependent
          -

          免疫细胞化学 (ICC/IF)

          1:200
          查看15篇已发表文章 15篇已发表文章

          免疫沉淀 (IP)

          Assay-dependent
          查看1篇已发表文章 1篇已发表文章

          Proximity Ligation Assay (PLA) (PLA)

          -
          查看1篇已发表文章 1篇已发表文章

          其他PubMed (Misc)

          -
          查看1篇已发表文章 1篇已发表文章
          产品规格

          种属反应

          Dog, Guinea pig, Human, Mouse, Rabbit, Rat

          已发表种属

          Bovine, Dog, Guinea pig, Human, Marsupial, Mouse, Pig, Rabbit, Rat, Rodent

          宿主/亚型

          Mouse / IgM

          分类

          Monoclonal

          类型

          Antibody

          克隆号

          C2C12

          抗原

          Purified canine cardiac sodium/calcium exchanger.

          偶联物

          Unconjugated Unconjugated Unconjugated

          形式

          Liquid

          浓度

          1 mg/mL

          规格

          100 µg

          纯化类型

          Affinity chromatography - MBP

          保存液

          PBS with 1mg/mL BSA

          内含物

          0.05% sodium azide

          保存条件

          -20°C, Avoid Freeze/Thaw Cycles

          运输条件

          Ambient (domestic); Wet ice (international)

          RRID

          AB_2191111

          产品详细信息

          MA3-926 detects sodium/calcium exchanger from human, canine, rabbit, mouse, guinea pig and rat kidney and cardiac tissues.

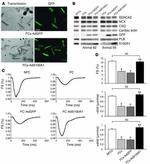
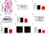
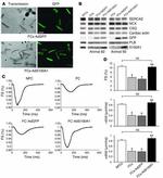
          MA3-926 has been successfully used in Western blot, immunofluorescence, immunohistochemistry, and immunoprecipitation procedures. By Western blot, this antibody detects a 120 kDa protein representing the sodium/calcium exchanger from guinea pig cardiac extract. The bands seen at 70 kDa and 160 kDa represent a proteolytic fragment and non-reduced exchanger respectively. MA3-926 is not recommended for Western blot procedures of rat tissues. Immunohistochemical staining of the sodium/calcium exchanger in rat heart with MA3-926 results in staining of the plasma membrane and intense staining of cardiac T-tubular membrane.

          The MA3-926 antigen is purified canine cardiac sodium/calcium exchanger. This antibody recognizes an epitope between amino acids 371-525, which is on the intracellular side of the plasma membrane.

          靶标信息

          Ca2+ plays a critical role in intracellular signaling and thus regulation of calcium balance is critical for the maintenance of this signaling function. The plasma membrane Na+/Ca2+ (NaCX) exchangers mediate Na+-dependent Ca2+ efflux in a wide variety of cell types. NaCX can move Ca2+ either into or out of cells, depending on the net Na+, Ca2+, and K+ gradient across the membrane. In mammals, at least 5 distinct genes code for the exchangers: Three NaCX (NaCX-1, NaCX-2, and NaCX-3), and two in the NaCKX family (NaCKX-1 and NaCKX-2). NaCX-1 is most prominently expressed in the heart where it plays a major role in excitation-contraction coupling (Matsuoka et al., 1993). NACX-1 may also be a target for protection of the heart and brain from ischemia and reperfusion injury (Hagihara et al., 2005; Bano et al., 2005; Choi, 2005).

          仅用于科研。不用于诊断过程。未经明确授权不得转售。

          生物信息学

          蛋白别名: cardiac sarcolemmal sodium-calcium exchanger; isoform NCX1.13; isoform NCX1.3; isoform NCX1.7; isoform NCX1.9; Na(+)/Ca(2+)-exchange protein 1; Na+/C2+ exchanger; Na+/Ca++ exchanger; Na+/Ca2+ exchanger; Na-Ca exchanger; Na/Ca exchanger; ncx1; NKX; sodium-calcium exchanger; sodium/calcium exchanger; Sodium/calcium exchanger 1; sodium/calcium exchanger isoform NaCa13; sodium/calcium exchanger isoform NaCa3; sodium/calcium exchanger isoform NaCa7; sodium/calcium exchanger isoform NaCa9; solute carrier family 8 (sodium/calcium exchanger), member 1; Solute carrier family 8 member 1; solute carrier family 8, member 1; unnamed protein product

          查看更多 收起

          基因别名: AI852629; AV344025; CNC; D930008O12Rik; NACA; Ncx; NCX1; SLC8A1

          查看更多 收起

          UniProt ID: (Dog) P23685, (Human) P32418, (Mouse) P70414, (Rat) Q01728, (Guinea pig) P48766

          查看更多 收起

          Entrez Gene ID: (Dog) 475738, (Rabbit) 100328570, (Human) 6546, (Mouse) 20541, (Rat) 29715, (Guinea pig) 100135620

          查看更多 收起

          功能
          calcium:sodium antiporter activity calcium ion binding calmodulin binding ankyrin binding calcium:cation antiporter activity involved in regulation of postsynaptic cytosolic calcium ion concentration protein binding cytoskeletal protein binding antiporter activity ion channel binding metal ion binding calcium:sodium antiporter activity involved in regulation of cardiac muscle cell membrane potential secondary carrier transporter
          参与通路
          cellular sodium ion homeostasis cell communication positive regulation of bone mineralization sodium ion transmembrane transport response to muscle stretch calcium ion import calcium ion transmembrane transport sodium ion import across plasma membrane positive regulation of the force of heart contraction regulation of postsynaptic cytosolic calcium ion concentration regulation of the force of heart contraction regulation of heart rate ion transport sodium ion transport calcium ion transport cellular calcium ion homeostasis muscle contraction regulation of gene expression regulation of cell communication by electrical coupling regulation of cardiac muscle contraction by regulation of the release of sequestered calcium ion regulation of cardiac muscle contraction by calcium ion signaling vascular smooth muscle contraction cellular response to reactive oxygen species sodium ion export from cell relaxation of smooth muscle negative regulation of cytosolic calcium ion concentration cardiac muscle cell development calcium ion homeostasis transmembrane transport relaxation of cardiac muscle cardiac muscle contraction calcium ion transport into cytosol cellular response to caffeine membrane depolarization during cardiac muscle cell action potential cell communication by electrical coupling involved in cardiac conduction calcium ion transmembrane import into cytosol calcium ion import across plasma membrane calcium ion export negative regulation of intracellular signal transduction regulation of cardiac conduction response to hypoxia embryonic placenta development regulation of sodium ion transport heart morphogenesis transport positive regulation of cytosolic calcium ion concentration post-embryonic development positive regulation of fibroblast migration response to ATP embryonic heart tube development muscle fiber development regulation of calcium ion transport cellular response to cAMP sodium ion export regulation of cardiac muscle cell membrane potential sodium ion import response to nutrient response to glucose telencephalon development response to immobilization stress response to drug response to hydrogen peroxide cellular response to hypoxia
          It has to be done as per old AB suggested Products section.

          Disclaimer

          Close

          Clicking the images or links will redirect you to a website hosted by BenchSci that provides third-party scientific content. Neither the content nor the BenchSci technology and processes for selection have been evaluated by us; we are providing them as-is and without warranty of any kind, including for use or application of the Thermo Fisher Scientific products presented.

          guarantee_icon

          性能保障

          只要您发现Invitrogen抗体在实验中的表现与网站或说明书的所述内容不符,您即可享受免费退换货服务。*

          了解更多
          help_icon

          随时为您服务

          获取常见问题的专家解答,或者直接联系我们的技术专家,咨询应用、设备、常规产品使用问题。

          联系技术支持
          订购 Plus Icon Minus Icon
          • 订单状态查询
          • 订单支持
          • 货号直购
          • 现货供应中心
          • 电子采购
          支持 Plus Icon Minus Icon
          • 帮助&支持
          • 联系我们 - 400 820 8982
          • 技术支持中心
          • 查找文件&证书
          • 报告网站问题
          资源 Plus Icon Minus Icon
          • 学习中心
          • 促销
          • 活动&研讨会
          • 社交媒体
          关于赛默飞 Plus Icon Minus Icon
          • 关于我们
          • 招聘 招聘
          • 投资者关系 投资者关系
          • 新闻 新闻
          • 社会责任 社会责任
          • 商标
          • 政策和通知
          品牌 Plus Icon Minus Icon
          • Thermo Scientific
          • Applied Biosystems
          • Invitrogen
          • Gibco
          • Ion Torrent
          • Unity Lab Services
          • Patheon
          • PPD
          • 服务条款
          • 隐私政策
          • 定价和运输保险政策
          © 2006-2026 Thermo Fisher Scientific Inc. All rights reserved. All trademarks are the property of Thermo Fisher Scientific and its subsidiaries unless otherwise specified.
          China flag icon
          China
          本网站销售的所有产品均不得用于人类或动物之临床诊断或治疗,仅可用于工业或者科研等非医疗目的。
             电子营业执照 | 经营证照公示 | ICP备案号:沪ICP备11003924号 | 沪公网安备 31011502006935号

          Your items have has been added!


          Host server : magellan-search-green-6479c7f679-sz4vp:80/100.66.76.236:80.
          git-commit: b70c0dceb888abc3b0dcebb5bc3a5b8753e7e816
          git-url: https://github.com/thermofisher/magellan-search
          git-branch: release/2.50.0-Offline