Hamburger Menu Button
Thermo Fisher Scientific Logo
登录
没有账号?建立账号 注册
  • 产品
    • 抗体
    • 引物合成
    • GeneArt Gene Synthesis Instant Designer
    • TaqMan Assay and Array Search
    • PCR 设备和耗材
    • 色谱柱和纯化柱
    • 实验室离心机
    • 分子生物学试剂和试剂盒
    • 实验室塑料耗材及用品
    • 查看所有产品分类
  • 应用和技术
    • 色谱
    • 细胞转染和培养
    • 实时荧光定量PCR
    • 质谱
    • 实验室塑料耗材及用品
    • 电子显微镜
    • 蛋白质生物学
    • PCR
    • RNAi
    • 环境
    • 查看所有应用和技术
  • 服务
    • 定制服务
    • 企业级实验室信息化服务
    • 金融&租赁服务
    • 仪器服务
    • OEM和商业供应
    • 培训服务
    • 360° CDMO 和 CRO 服务
    • CDMO 服务
    • 临床试验 CRO 服务
    • Unity Lab Services
    • 查看所有帮助和支持
  • 帮助和支持
    • 学习中心
    • 联系我们
    • 更改国家或地区
    • 查看所有帮助和支持
  • 热门产品
    • TaqMan Real-Time PCR Assays
      TaqMan 实时荧光定量 PCR 试剂盒
    • Antibodies
      抗体
    • Oligos, Primers & Probes
      寡核苷酸、引物、探针
    • GeneArt Gene Synthesis
      GeneArt 基因合成
    • Cell Culture Plastics
      细胞培养耗材
  • Who We Serve
    • 抗体治疗解决方案
    • 细胞与基因治疗解决方案
    • 学术科研
    • 工业与应用
  • 联系我们
  • 货号直购
  • 订单查询
  • 查找文件&证书
Thermo Fisher Scientific Logo

Search

搜索全部或下列指定分类
Search button
          • 联系我们
          • 货号直购
          • 登录
            登录
            没有账号?建立账号 注册
            • 我的账号
            • 订单
            • 会员中心
            • 账单及发票查询
            • 定制产品及项目
          • Primary Antibodies ›
          • TBX3 Antibodies

          Invitrogen

          TBX3 Polyclonal Antibody

          高级验证
          31个已发表图片
          29 篇参考文献
          查看其他18个TBX3抗体

          {{$productOrderCtrl.translations['antibody.pdp.commerceCard.promotion.promotions']}}

          {{$productOrderCtrl.translations['antibody.pdp.commerceCard.promotion.viewpromo']}}

          {{$productOrderCtrl.translations['antibody.pdp.commerceCard.promotion.promocode']}}: {{promo.promoCode}} {{promo.promoTitle}} {{promo.promoDescription}}. {{$productOrderCtrl.translations['antibody.pdp.commerceCard.promotion.learnmore']}}

          说明书
          证书
          实验方案
          问题与答案
          技术支持
          说明书
          证书
          实验方案
          问题与答案
          技术支持
          说明书
          证书
          实验方案
          问题与答案
          技术支持

          Cite TBX3 Polyclonal Antibody

          Additional Information:
          {{banner.description}}
          {{$ctrl.isSkuNotesCollapsed ? 'View more' : 'View less'}}
          • 抗体检测数据 (2)
          • 已发表图片 (31)
          • 高级验证 (1)
          TBX3 Antibody in Immunohistochemistry (Paraffin) (IHC (P))
          Group 53 Created with Sketch.
          TBX3 Antibody in Immunohistochemistry (Paraffin) (IHC (P))
          Group 53 Created with Sketch.

          图: 1 / 34

          {{ $ctrl.currentElement.advancedVerification.fullName }}
          {{ $ctrl.currentElement.advancedVerification.text }}

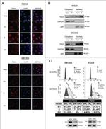
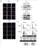
          TBX3 Antibody (42-4800) in IHC (P)

          Immunohistochemistry analysis of TBX3 in mouse E16.5 lung sections. Antigen retrieval from 4% PFA, paraffin embedded sections was performed using EDTA. Following antigen retrieval, tissues were blocked and probed with a TBX3 polyclonal antibody (Product # 42-4800) at a dilution of 1:1000. Detection was performed using an Alexa Fluor-568-conjugated anti-rabbit secondary antibody (Product # A-11036). Data cou... View More {{ $ctrl.currentElement.advancedVerification.fullName }} 验证信息 View more
          已发表图片由___提供 benchsci-logo
          PMID: {{$ctrl.currentElement.benchSciPubmedId}}
          查看产品

          {{$ctrl.videoDesc}}

          {{$ctrl.videoLongDesc}}

          TBX3 Antibody in Immunohistochemistry (Paraffin) (IHC (P))
          TBX3 Antibody in Western Blot (WB)
          TBX3 Antibody in Western Blot, Immunocytochemistry (WB, ICC/IF)
          TBX3 Antibody in Immunocytochemistry, Flow Cytometry (ICC/IF, Flow)
          TBX3 Antibody in Western Blot, Immunocytochemistry (WB, ICC/IF)
          TBX3 Antibody in Immunohistochemistry (Paraffin) (IHC (P))
          TBX3 Antibody in Immunohistochemistry (Paraffin) (IHC (P))
          TBX3 Antibody in Immunohistochemistry (IHC)
          TBX3 Antibody in Immunohistochemistry (IHC)
          TBX3 Antibody in Western Blot (WB)
          TBX3 Antibody in Western Blot (WB)
          TBX3 Antibody in Western Blot (WB)
          TBX3 Antibody in Western Blot (WB)
          TBX3 Antibody in Western Blot (WB)
          TBX3 Antibody in Western Blot (WB)
          TBX3 Antibody in Western Blot (WB)
          TBX3 Antibody in Western Blot (WB)
          TBX3 Antibody in Western Blot, ChIP Assay (WB, ChIP)
          TBX3 Antibody in Western Blot (WB)
          TBX3 Antibody in Western Blot (WB)
          TBX3 Antibody in Western Blot (WB)
          TBX3 Antibody in Western Blot (WB)
          TBX3 Antibody in Western Blot (WB)
          TBX3 Antibody in Western Blot (WB)
          TBX3 Antibody in Western Blot (WB)
          TBX3 Antibody in Western Blot (WB)
          TBX3 Antibody in Western Blot (WB)
          TBX3 Antibody in Western Blot (WB)
          TBX3 Antibody in Western Blot (WB)
          TBX3 Antibody in Western Blot (WB)
          TBX3 Antibody in Western Blot (WB)
          TBX3 Antibody in Western Blot (WB)
          TBX3 Antibody in Flow Cytometry (Flow)
          TBX3 Antibody

          产品信息

          42-4800

          应用
          建议稀释比
          已发表文章

          免疫印迹 (WB)

          1-2 µg/mL
          查看14篇已发表文章 14篇已发表文章

          免疫组化 (IHC)

          -
          查看4篇已发表文章 4篇已发表文章

          免疫组化(石蜡) (IHC (P))

          1:1,000
          查看1篇已发表文章 1篇已发表文章

          免疫细胞化学 (ICC/IF)

          -
          查看5篇已发表文章 5篇已发表文章

          流式细胞分析 (Flow)

          -
          查看2篇已发表文章 2篇已发表文章

          酶联免疫吸附实验 (ELISA)

          1:1,000
          -

          免疫沉淀 (IP)

          Assay-dependent
          -

          染色质免疫沉淀 实验 (ChIP)

          -
          查看2篇已发表文章 2篇已发表文章

          其他PubMed (Misc)

          -
          查看1篇已发表文章 1篇已发表文章
          产品规格

          种属反应

          Human, Mouse, Rat

          已发表种属

          Human, Mouse

          宿主/亚型

          Rabbit / IgG

          分类

          Polyclonal

          类型

          Antibody

          抗原

          Synthetic peptide derived from an internal region of human T-box 3, which differs from mouse and rat by one conservative and one non-conservative amino acid

          偶联物

          Unconjugated Unconjugated Unconjugated

          形式

          Liquid

          浓度

          0.25 mg/mL

          规格

          100 µg

          纯化类型

          Antigen affinity chromatography

          保存液

          PBS, pH 7.4

          内含物

          0.1% sodium azide

          保存条件

          -20°C

          运输条件

          Ambient (domestic); Wet ice (international)

          RRID

          AB_2533526

          产品详细信息

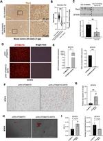
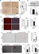
          42-4800 has been successfully used in immunohistochemistry analysis of Tbx3 in mouse E16.5 frozen lung sections.

          靶标信息

          T-box 3 (TBX3) is a member of a phylogenetically conserved family of genes that share a common DNA-binding domain, the T-box. T-box genes encode transcription factors involved in the regulation of developmental processes. The Tbx3 protein is a transcriptional repressor that binds the canonical Brachychury bindig sites, and is thought to play a role in the anterior/posterior axis of the tetrapod forelimb. Tbx3 is required for normal mammary development and is also implicated in tumor development. Tbx3 expression also increases during osteoblast differentiation, and may function as a determinant of osteoblast cell numbers. Mutations in T-box 3 cause ulnar-mammary syndrome (MIM 181450), affecting limb, apocrine gland, tooth, hair, and genital development. Alternative splicing results in three transcript variants encoding different isoforms; however, the nature of one full length variant has not been determined. Subsets of human breast cancer cell lines overexpress TBX36. in vitro, Tbx3 overexpression in mouse embryo fibroblasts leads to immortalization of cells. Truncated forms of Tbx3 are increased in plasma samples.

          仅用于科研。不用于诊断过程。未经明确授权不得转售。

          生物信息学

          蛋白别名: bladder cancer related protein XHL; T-box 3; T-box 3 (ulnar mammary syndrome); T-box gene; T-box protein 3; T-box transcription factor TBX3; unnamed protein product

          查看更多 收起

          基因别名: D5Ertd189e; TBX3; TBX3-ISO; UMS; XHL

          查看更多 收起

          UniProt ID: (Human) O15119, (Mouse) P70324, (Rat) Q7TST9

          查看更多 收起

          Entrez Gene ID: (Human) 6926, (Mouse) 21386, (Rat) 353305

          查看更多 收起

          功能
          RNA polymerase II core promoter proximal region sequence-specific DNA binding RNA polymerase II transcription factor activity, sequence-specific DNA binding transcriptional repressor activity, RNA polymerase II transcription regulatory region sequence-specific binding transcriptional activator activity, RNA polymerase II transcription regulatory region sequence-specific binding DNA binding transcription factor activity, sequence-specific DNA binding protein binding sequence-specific DNA binding RNA polymerase II sequence-specific DNA binding transcription factor binding sequence-specific double-stranded DNA binding transcriptional repressor activity, RNA polymerase II core promoter proximal region sequence-specific binding RNA polymerase II transcription factor binding RNA polymerase II activating transcription factor binding molecular_function Rel homology transcription factor
          参与通路
          negative regulation of transcription from RNA polymerase II promoter skeletal system development blood vessel development in utero embryonic development cell fate specification heart looping heart morphogenesis outflow tract morphogenesis atrioventricular bundle cell differentiation endocardial cushion formation transcription, DNA-templated regulation of transcription, DNA-templated regulation of transcription from RNA polymerase II promoter positive regulation of cell proliferation anterior/posterior axis specification, embryo organ morphogenesis specification of organ position stem cell population maintenance limbic system development male genitalia development female genitalia development negative regulation of epithelial cell differentiation mammary gland development regulation of protein stability luteinizing hormone secretion embryonic heart tube development limb morphogenesis embryonic forelimb morphogenesis embryonic hindlimb morphogenesis forelimb morphogenesis atrioventricular canal development regulation of cell proliferation inner ear morphogenesis embryonic digit morphogenesis negative regulation of apoptotic process negative regulation of myoblast differentiation positive regulation of cell cycle negative regulation of transcription, DNA-templated positive regulation of transcription, DNA-templated positive regulation of transcription from RNA polymerase II promoter follicle-stimulating hormone secretion mesoderm morphogenesis semicircular canal morphogenesis smooth muscle cell differentiation cardiac muscle cell differentiation palate development cardiac epithelial to mesenchymal transition ventricular septum morphogenesis branching involved in mammary gland duct morphogenesis mammary placode formation cardiac muscle cell fate commitment sinoatrial node cell development hepatoblast differentiation regulation of protein complex stability stem cell proliferation ureteric peristalsis cellular senescence cardiac jelly development atrioventricular canal morphogenesis negative regulation of cell proliferation involved in heart morphogenesis positive regulation of stem cell proliferation negative regulation of stem cell differentiation transcription from RNA polymerase II promoter multicellular organism development cell aging
          It has to be done as per old AB suggested Products section.

          Disclaimer

          Close

          Clicking the images or links will redirect you to a website hosted by BenchSci that provides third-party scientific content. Neither the content nor the BenchSci technology and processes for selection have been evaluated by us; we are providing them as-is and without warranty of any kind, including for use or application of the Thermo Fisher Scientific products presented.

          guarantee_icon

          性能保障

          只要您发现Invitrogen抗体在实验中的表现与网站或说明书的所述内容不符,您即可享受免费退换货服务。*

          了解更多
          help_icon

          随时为您服务

          获取常见问题的专家解答,或者直接联系我们的技术专家,咨询应用、设备、常规产品使用问题。

          联系技术支持
          订购 Plus Icon Minus Icon
          • 订单状态查询
          • 订单支持
          • 货号直购
          • 现货供应中心
          • 电子采购
          支持 Plus Icon Minus Icon
          • 帮助&支持
          • 联系我们 - 400 820 8982
          • 技术支持中心
          • 查找文件&证书
          • 报告网站问题
          资源 Plus Icon Minus Icon
          • 学习中心
          • 促销
          • 活动&研讨会
          • 社交媒体
          关于赛默飞 Plus Icon Minus Icon
          • 关于我们
          • 招聘 招聘
          • 投资者关系 投资者关系
          • 新闻 新闻
          • 社会责任 社会责任
          • 商标
          • 政策和通知
          品牌 Plus Icon Minus Icon
          • Thermo Scientific
          • Applied Biosystems
          • Invitrogen
          • Gibco
          • Ion Torrent
          • Unity Lab Services
          • Patheon
          • PPD
          • 服务条款
          • 隐私政策
          • 定价和运输保险政策
          © 2006-2026 Thermo Fisher Scientific Inc. All rights reserved. All trademarks are the property of Thermo Fisher Scientific and its subsidiaries unless otherwise specified.
          China flag icon
          China
          本网站销售的所有产品均不得用于人类或动物之临床诊断或治疗,仅可用于工业或者科研等非医疗目的。
             电子营业执照 | 经营证照公示 | ICP备案号:沪ICP备11003924号 | 沪公网安备 31011502006935号

          Your items have has been added!


          Host server : magellan-search-blue-7c59b9b899-49tpj:80/100.66.77.222:80.
          git-commit: 8ef7cf686e3c81d28b13492708ce56d167b2f995
          git-url: https://github.com/thermofisher/magellan-search
          git-branch: release/2.49.0-Offline