Hamburger Menu Button
Thermo Fisher Scientific Logo
登录
没有账号?建立账号 注册
  • 产品
    • 抗体
    • 引物合成
    • GeneArt Gene Synthesis Instant Designer
    • TaqMan Assay and Array Search
    • PCR 设备和耗材
    • 色谱柱和纯化柱
    • 实验室离心机
    • 分子生物学试剂和试剂盒
    • 实验室塑料耗材及用品
    • 查看所有产品分类
  • 应用和技术
    • 色谱
    • 细胞转染和培养
    • 实时荧光定量PCR
    • 质谱
    • 实验室塑料耗材及用品
    • 电子显微镜
    • 蛋白质生物学
    • PCR
    • RNAi
    • 环境
    • 查看所有应用和技术
  • 服务
    • 定制服务
    • 企业级实验室信息化服务
    • 金融&租赁服务
    • 仪器服务
    • OEM和商业供应
    • 培训服务
    • 360° CDMO 和 CRO 服务
    • CDMO 服务
    • 临床试验 CRO 服务
    • Unity Lab Services
    • 查看所有帮助和支持
  • 帮助和支持
    • 学习中心
    • 联系我们
    • 更改国家或地区
    • 查看所有帮助和支持
  • 热门产品
    • TaqMan Real-Time PCR Assays
      TaqMan 实时荧光定量 PCR 试剂盒
    • Antibodies
      抗体
    • Oligos, Primers & Probes
      寡核苷酸、引物、探针
    • GeneArt Gene Synthesis
      GeneArt 基因合成
    • Cell Culture Plastics
      细胞培养耗材
  • Who We Serve
    • 抗体治疗解决方案
    • 细胞与基因治疗解决方案
    • 学术科研
    • 工业与应用
  • 联系我们
  • 货号直购
  • 订单查询
  • 查找文件&证书
Thermo Fisher Scientific Logo

Search

搜索全部或下列指定分类
Search button
          • 联系我们
          • 货号直购
          • 登录
            登录
            没有账号?建立账号 注册
            • 我的账号
            • 订单
            • 会员中心
            • 账单及发票查询
            • 定制产品及项目
          • Primary Antibodies ›
          • TGF beta-1 Antibodies

          Invitrogen

          TGF beta-1 Monoclonal Antibody (F.888.7)

          高级验证
          13个已发表图片
          17 篇参考文献
          查看其他49个TGF beta-1抗体

          {{$productOrderCtrl.translations['antibody.pdp.commerceCard.promotion.promotions']}}

          {{$productOrderCtrl.translations['antibody.pdp.commerceCard.promotion.viewpromo']}}

          {{$productOrderCtrl.translations['antibody.pdp.commerceCard.promotion.promocode']}}: {{promo.promoCode}} {{promo.promoTitle}} {{promo.promoDescription}}. {{$productOrderCtrl.translations['antibody.pdp.commerceCard.promotion.learnmore']}}

          说明书
          证书
          实验方案
          问题与答案
          技术支持
          说明书
          证书
          实验方案
          问题与答案
          技术支持
          说明书
          证书
          实验方案
          问题与答案
          技术支持

          Cite TGF beta-1 Monoclonal Antibody (F.888.7)

          Additional Information:
          {{banner.description}}
          {{$ctrl.isSkuNotesCollapsed ? 'View more' : 'View less'}}
          • 抗体检测数据 (5)
          • 已发表图片 (13)
          • 高级验证 (3)
          TGF beta-1 Antibody in Western Blot (WB)
          Group 53 Created with Sketch.
          TGF beta-1 Antibody in Western Blot (WB)
          Group 53 Created with Sketch.

          图: 1 / 21

          {{ $ctrl.currentElement.advancedVerification.fullName }}
          {{ $ctrl.currentElement.advancedVerification.text }}

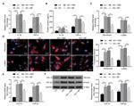
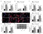
          TGF beta-1 Antibody (MA5-15065) in WB

          Western blot was performed using Anti-TGF beta-1 Monoclonal Antibody (F.888.7) (Product # MA5-15065) and 44-53 kDa bands corresponding to latent TGF beta1 was observed to increase in expression upon cisplatin treatment to MDA-MB-231 spheroids and differentiation & polarization of THP-1 to M2 macrophages. Whole cell extracts (30 µg lysate) of MDA-MB-231 spheroids(Lane 1), cisplatin treated MDA-MB-231 spheroids(Lane 2) and conditioned medium from MDA-MB-231 spheroids(Lane 3), cisplatin treated MDA-MB-231 spheroids(Lane 4) in Fig. a, and whol... View More {{ $ctrl.currentElement.advancedVerification.fullName }} 验证信息 View more
          已发表图片由___提供 benchsci-logo
          PMID: {{$ctrl.currentElement.benchSciPubmedId}}
          查看产品

          {{$ctrl.videoDesc}}

          {{$ctrl.videoLongDesc}}

          TGF beta-1 Antibody in Western Blot (WB)
          TGF beta-1 Antibody in Western Blot (WB)
          TGF beta-1 Antibody in Western Blot (WB)
          TGF beta-1 Antibody in Western Blot (WB)
          TGF beta-1 Antibody in Western Blot (WB)
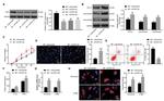
          TGF beta-1 Antibody in Immunocytochemistry (ICC/IF)
          TGF beta-1 Antibody in Immunohistochemistry (Paraffin) (IHC (P))
          TGF beta-1 Antibody in Western Blot, Immunohistochemistry (WB, IHC)
          TGF beta-1 Antibody in Western Blot (WB)
          TGF beta-1 Antibody in Western Blot (WB)
          TGF beta-1 Antibody in Western Blot (WB)
          TGF beta-1 Antibody in Western Blot (WB)
          TGF beta-1 Antibody in Western Blot (WB)
          TGF beta-1 Antibody in Western Blot (WB)
          TGF beta-1 Antibody in Western Blot (WB)
          TGF beta-1 Antibody in Western Blot (WB)
          TGF beta-1 Antibody in Western Blot (WB)
          TGF beta-1 Antibody in Western Blot (WB)
          TGF beta-1 Antibody
          TGF beta-1 Antibody
          TGF beta-1 Antibody
          TGF beta-1 Monoclonal Antibody (F.888.7)

          产品信息

          MA5-15065

          应用
          建议稀释比
          已发表文章

          免疫印迹 (WB)

          1:1,000
          查看11篇已发表文章 11篇已发表文章

          免疫组化 (IHC)

          -
          查看2篇已发表文章 2篇已发表文章

          免疫组化(石蜡) (IHC (P))

          -
          查看1篇已发表文章 1篇已发表文章

          免疫细胞化学 (ICC/IF)

          -
          查看3篇已发表文章 3篇已发表文章
          产品规格

          种属反应

          Human

          已发表种属

          Human, Mouse, Rat

          宿主/亚型

          Rabbit / IgG

          分类

          Monoclonal

          类型

          Antibody

          克隆号

          F.888.7

          抗原

          Synthetic peptide corresponding to a region in the carboxy terminus of TGF-β1 protein
          3D表位/免疫原

          偶联物

          Unconjugated Unconjugated Unconjugated

          形式

          Liquid

          浓度

          194 µg/mL

          规格

          19.4 µg

          纯化类型

          Affinity chromatography

          保存液

          0.01M HEPES, pH 7.5, with 0.15M NaCl, 100µg/mL BSA, 50% glycerol

          内含物

          <0.02% sodium azide

          保存条件

          -20°C

          运输条件

          Ambient (domestic); Wet ice (international)

          RRID

          AB_10984297

          产品详细信息

          It is not recommended to aliquot this antibody.

          靶标信息

          TGF beta-1 (TGFB1, Transforming Growth Factor Beta 1) is a polypeptide member of the transforming growth factor beta superfamily of cytokines, found almost ubiquitously in tissues. Transforming growth factor (TGF)-b is stored in the extracellular matrix as a latent complex with its pro-domain. Activation of TGF beta-1 requires the binding of aV integrin to an RGD sequence in the prodomain and exertion of force on this domain, which is held in the extracellular matrix by latent TGF-b binding proteins. Latent forms are complexes of TGF beta-1, an amino-terminal portion of the TGF-beta precursor, designated TGF-LAP (TGF-latency associated peptide), and a specific binding protein, known as LTBP. TGF beta-1 helps regulates proliferation, differentiation, adhesion, migration in many cell types. Many cells have TGF beta receptors, and the protein positively and negatively regulates many other growth factors. TGF beta-1 is cleaved into a latency-associated peptide and a mature TGF beta-1 peptide, and is found in either a latent form composed of a TGFB1 homodimer, a LAP homodimer, and a latent TGFB1-binding protein, or in an active form composed of a TGF beta-1 homodimer. The mature peptide may also form heterodimers with other TGF beta family members. The gene for TGF beta-1 is frequently upregulated in tumor cells, and mutations in this gene result in Camurati-Engelmann disease and cystic fibrosis.

          仅用于科研。不用于诊断过程。未经明确授权不得转售。

          生物信息学

          蛋白别名: latency-associated peptide; prepro-transforming growth factor beta-1; TGF b; TGF b 1; TGF beta; tgf beta 1; TGF beta-1; TGF beta-1 protein; tgf beta1; TGF β; TGF β 1; TGF β1; TGF-B1; TGF-beta 1 protein; TGF-beta-1; TGFβ1; Transforming growth factor; transforming growth factor b1; transforming growth factor beta; Transforming growth factor beta-1 proprotein; transforming growth factor beta1; transforming growth factor β1; unnamed protein product

          查看更多 收起

          基因别名: CED; DPD1; IBDIMDE; LAP; TGF-beta1; TGFB; TGFB1; TGFbeta

          查看更多 收起

          UniProt ID: (Human) P01137

          查看更多 收起

          Entrez Gene ID: (Human) 7040

          查看更多 收起

          功能
          type II transforming growth factor beta receptor binding cytokine activity transforming growth factor beta receptor binding protein binding growth factor activity enzyme binding type I transforming growth factor beta receptor binding type III transforming growth factor beta receptor binding deubiquitinase activator activity identical protein binding protein serine/threonine kinase activator activity macromolecular complex binding
          参与通路
          negative regulation of transcription from RNA polymerase II promoter cell morphogenesis vasculogenesis ureteric bud development response to hypoxia morphogenesis of a branching structure cell activation epithelial to mesenchymal transition neural tube closure regulation of sodium ion transport sprouting angiogenesis chondrocyte differentiation columnar/cuboidal epithelial cell maturation hematopoietic progenitor cell differentiation connective tissue replacement involved in inflammatory response wound healing adaptive immune response based on somatic recombination of immune receptors built from immunoglobulin superfamily domains tolerance induction to self antigen negative regulation of natural killer cell mediated cytotoxicity directed against tumor cell target heart valve morphogenesis aortic valve morphogenesis protein export from nucleus ATP biosynthetic process phosphate-containing compound metabolic process cellular calcium ion homeostasis apoptotic process inflammatory response transforming growth factor beta receptor signaling pathway Notch signaling pathway negative regulation of neuroblast proliferation salivary gland morphogenesis endoderm development heart development female pregnancy cell proliferation positive regulation of cell proliferation negative regulation of cell proliferation germ cell migration response to xenobiotic stimulus response to wounding response to glucose gene expression regulation of gene expression positive regulation of vascular endothelial growth factor production positive regulation of gene expression negative regulation of gene expression negative regulation of extracellular matrix disassembly positive regulation of epithelial to mesenchymal transition macrophage derived foam cell differentiation positive regulation of fibroblast migration negative regulation of macrophage cytokine production oligodendrocyte development positive regulation of microglia differentiation regulation of striated muscle tissue development neural tube development hyaluronan catabolic process T cell differentiation negative regulation of ossification negative regulation of cell growth osteoclast differentiation regulation of cell migration positive regulation of cell migration mammary gland development organ regeneration membrane protein intracellular domain proteolysis positive regulation of protein complex assembly positive regulation of exit from mitosis response to estradiol response to progesterone regulation of interleukin-23 production negative regulation of interleukin-17 production positive regulation of interleukin-17 production positive regulation of interleukin-6 production positive regulation of tumor necrosis factor production receptor catabolic process positive regulation of superoxide anion generation mononuclear cell proliferation regulation of actin cytoskeleton organization positive regulation of collagen biosynthetic process response to vitamin D response to laminar fluid shear stress response to immobilization stress myofibroblast differentiation T cell proliferation T cell activation regulation of cell proliferation negative regulation of T cell proliferation regulation of protein import into nucleus positive regulation of protein import into nucleus odontogenesis of dentin-containing tooth positive regulation of odontogenesis myelination T cell homeostasis positive regulation of apoptotic process positive regulation of vascular permeability positive regulation of I-kappaB kinase/NF-kappaB signaling surfactant homeostasis proteasome-mediated ubiquitin-dependent protein catabolic process positive regulation of MAPK cascade positive regulation of blood vessel endothelial cell migration negative regulation of blood vessel endothelial cell migration regulatory T cell differentiation cell-cell junction organization response to ethanol regulation of regulatory T cell differentiation positive regulation of regulatory T cell differentiation negative regulation of cell differentiation positive regulation of cell differentiation negative regulation of fat cell differentiation negative regulation of myoblast differentiation positive regulation of epidermal growth factor receptor signaling pathway negative regulation of cell cycle negative regulation of transcription, DNA-templated positive regulation of transcription, DNA-templated positive regulation of transcription from RNA polymerase II promoter muscle cell cellular homeostasis positive regulation of fibroblast proliferation lung alveolus development positive regulation of isotype switching to IgA isotypes lymph node development digestive tract development negative regulation of skeletal muscle tissue development positive regulation of smooth muscle cell proliferation inner ear development epithelial cell proliferation positive regulation of epithelial cell proliferation negative regulation of epithelial cell proliferation positive regulation of protein secretion positive regulation of inflammatory response negative regulation of phagocytosis defense response to fungus negative regulation of T cell activation positive regulation of chemotaxis positive regulation of cellular component organization positive regulation of smooth muscle cell differentiation positive regulation of multicellular organismal process positive regulation of protein metabolic process negative regulation of release of sequestered calcium ion into cytosol neuron apoptotic process regulation of cell cycle positive regulation of cell division positive regulation of protein kinase B signaling ventricular cardiac muscle tissue morphogenesis phospholipid homeostasis canonical Wnt signaling pathway regulation of blood vessel remodeling face morphogenesis frontal suture morphogenesis positive regulation of SMAD protein import into nucleus bronchiole development mammary gland branching involved in thelarche branch elongation involved in mammary gland duct branching regulation of branching involved in mammary gland duct morphogenesis regulation of cartilage development retina vasculature development in camera-type eye connective tissue development Langerhans cell differentiation negative regulation of biomineral tissue development regulation of enamel mineralization lens fiber cell differentiation positive regulation of ERK1 and ERK2 cascade response to cholesterol cellular response to mechanical stimulus cellular response to glucose stimulus cellular response to growth factor stimulus cellular response to low-density lipoprotein particle stimulus cellular response to hypoxia cellular response to ionizing radiation cellular response to dexamethasone stimulus cellular response to transforming growth factor beta stimulus positive regulation of mononuclear cell migration odontoblast differentiation stem cell proliferation extracellular matrix assembly positive regulation of branching involved in ureteric bud morphogenesis positive regulation of canonical Wnt signaling pathway extrinsic apoptotic signaling pathway liver regeneration cellular response to virus transforming growth factor beta receptor superfamily signaling pathway negative regulation of hyaluronan biosynthetic process positive regulation of protein localization to nucleus positive regulation of extracellular matrix assembly response to salt positive regulation of mesenchymal stem cell proliferation regulation of miRNA transcription negative regulation of pri-miRNA transcription from RNA polymerase II promoter positive regulation of pri-miRNA transcription from RNA polymerase II promoter negative regulation of protein localization to plasma membrane positive regulation of vasculature development positive regulation of STAT cascade regulation of epithelial to mesenchymal transition involved in endocardial cushion formation cellular response to acetaldehyde cellular response to insulin-like growth factor stimulus embryonic liver development negative regulation of cell-cell adhesion mediated by cadherin positive regulation of chemokine (C-X-C motif) ligand 2 production positive regulation of endothelial cell apoptotic process positive regulation of primary miRNA processing positive regulation of stem cell proliferation positive regulation of cardiac muscle cell differentiation
          It has to be done as per old AB suggested Products section.

          Disclaimer

          Close

          Clicking the images or links will redirect you to a website hosted by BenchSci that provides third-party scientific content. Neither the content nor the BenchSci technology and processes for selection have been evaluated by us; we are providing them as-is and without warranty of any kind, including for use or application of the Thermo Fisher Scientific products presented.

          guarantee_icon

          性能保障

          只要您发现Invitrogen抗体在实验中的表现与网站或说明书的所述内容不符,您即可享受免费退换货服务。*

          了解更多
          help_icon

          随时为您服务

          获取常见问题的专家解答,或者直接联系我们的技术专家,咨询应用、设备、常规产品使用问题。

          联系技术支持
          订购 Plus Icon Minus Icon
          • 订单状态查询
          • 订单支持
          • 货号直购
          • 现货供应中心
          • 电子采购
          支持 Plus Icon Minus Icon
          • 帮助&支持
          • 联系我们 - 400 820 8982
          • 技术支持中心
          • 查找文件&证书
          • 报告网站问题
          资源 Plus Icon Minus Icon
          • 学习中心
          • 促销
          • 活动&研讨会
          • 社交媒体
          关于赛默飞 Plus Icon Minus Icon
          • 关于我们
          • 招聘 招聘
          • 投资者关系 投资者关系
          • 新闻 新闻
          • 社会责任 社会责任
          • 商标
          • 政策和通知
          品牌 Plus Icon Minus Icon
          • Thermo Scientific
          • Applied Biosystems
          • Invitrogen
          • Gibco
          • Ion Torrent
          • Unity Lab Services
          • Patheon
          • PPD
          • 服务条款
          • 隐私政策
          • 定价和运输保险政策
          © 2006-2026 Thermo Fisher Scientific Inc. All rights reserved. All trademarks are the property of Thermo Fisher Scientific and its subsidiaries unless otherwise specified.
          China flag icon
          China
          本网站销售的所有产品均不得用于人类或动物之临床诊断或治疗,仅可用于工业或者科研等非医疗目的。
             电子营业执照 | 经营证照公示 | ICP备案号:沪ICP备11003924号 | 沪公网安备 31011502006935号

          Your items have has been added!


          Host server : magellan-search-green-6479c7f679-v472f:80/100.66.78.195:80.
          git-commit: b70c0dceb888abc3b0dcebb5bc3a5b8753e7e816
          git-url: https://github.com/thermofisher/magellan-search
          git-branch: release/2.50.0-Offline