Hamburger Menu Button
Thermo Fisher Scientific Logo
登录
没有账号?建立账号 注册
  • 产品
    • 抗体
    • 引物合成
    • GeneArt Gene Synthesis Instant Designer
    • TaqMan Assay and Array Search
    • PCR 设备和耗材
    • 色谱柱和纯化柱
    • 实验室离心机
    • 分子生物学试剂和试剂盒
    • 实验室塑料耗材及用品
    • 查看所有产品分类
  • 应用和技术
    • 色谱
    • 细胞转染和培养
    • 实时荧光定量PCR
    • 质谱
    • 实验室塑料耗材及用品
    • 电子显微镜
    • 蛋白质生物学
    • PCR
    • RNAi
    • 环境
    • 查看所有应用和技术
  • 服务
    • 定制服务
    • 企业级实验室信息化服务
    • 金融&租赁服务
    • 仪器服务
    • OEM和商业供应
    • 培训服务
    • 360° CDMO 和 CRO 服务
    • CDMO 服务
    • 临床试验 CRO 服务
    • Unity Lab Services
    • 查看所有帮助和支持
  • 帮助和支持
    • 学习中心
    • 联系我们
    • 更改国家或地区
    • 查看所有帮助和支持
  • 热门产品
    • TaqMan Real-Time PCR Assays
      TaqMan 实时荧光定量 PCR 试剂盒
    • Antibodies
      抗体
    • Oligos, Primers & Probes
      寡核苷酸、引物、探针
    • GeneArt Gene Synthesis
      GeneArt 基因合成
    • Cell Culture Plastics
      细胞培养耗材
  • Who We Serve
    • 抗体治疗解决方案
    • 细胞与基因治疗解决方案
    • 学术科研
    • 工业与应用
  • 联系我们
  • 货号直购
  • 订单查询
  • 查找文件&证书
Thermo Fisher Scientific Logo

Search

搜索全部或下列指定分类
Search button
          • 联系我们
          • 货号直购
          • 登录
            登录
            没有账号?建立账号 注册
            • 我的账号
            • 订单
            • 会员中心
            • 账单及发票查询
            • 定制产品及项目
          • Primary Antibodies ›
          • TNF alpha Antibodies

          Invitrogen

          TNF alpha Monoclonal Antibody (1F3F3D4), eBioscience™

          5个已发表图片
          21 篇参考文献
          查看其他188个TNF alpha抗体

          {{$productOrderCtrl.translations['antibody.pdp.commerceCard.promotion.promotions']}}

          {{$productOrderCtrl.translations['antibody.pdp.commerceCard.promotion.viewpromo']}}

          {{$productOrderCtrl.translations['antibody.pdp.commerceCard.promotion.promocode']}}: {{promo.promoCode}} {{promo.promoTitle}} {{promo.promoDescription}}. {{$productOrderCtrl.translations['antibody.pdp.commerceCard.promotion.learnmore']}}

          说明书
          证书
          实验方案
          问题与答案
          技术支持
          说明书
          证书
          实验方案
          问题与答案
          技术支持
          说明书
          证书
          实验方案
          问题与答案
          技术支持

          Cite TNF alpha Monoclonal Antibody (1F3F3D4), eBioscience™

          Additional Information:
          {{banner.description}}
          {{$ctrl.isSkuNotesCollapsed ? 'View more' : 'View less'}}
          • 抗体检测数据 (1)
          • 已发表图片 (5)
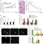
          TNF alpha Antibody in Immunostaining (IS)
          Group 53 Created with Sketch.
          TNF alpha Antibody in Immunostaining (IS)
          Group 53 Created with Sketch.

          图: 1 / 6

          {{ $ctrl.currentElement.advancedVerification.fullName }}
          {{ $ctrl.currentElement.advancedVerification.text }}

          TNF alpha Antibody (14-7325-81) in IS

          Mouse splenocytes (500,000 cells per well) were activated with anti-CD3 for 48 hrs in Mouse TNF alpha ELISPOT assay. Control well is medium alone. {{ $ctrl.currentElement.advancedVerification.fullName }} 验证信息 View more
          已发表图片由___提供 benchsci-logo
          PMID: {{$ctrl.currentElement.benchSciPubmedId}}
          查看产品

          {{$ctrl.videoDesc}}

          {{$ctrl.videoLongDesc}}

          TNF alpha Antibody in Immunostaining (IS)
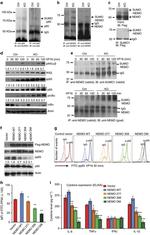
          TNF alpha Antibody in ELISA (ELISA)
          TNF alpha Antibody in ELISA (ELISA)
          TNF alpha Antibody in ELISA (ELISA)
          TNF alpha Antibody in ELISA (ELISA)
          TNF alpha Antibody in ELISA (ELISA)

          产品信息

          14-7325-81

          应用
          建议稀释比
          已发表文章

          免疫组化(冰冻) (IHC (F))

          -
          查看1篇已发表文章 1篇已发表文章

          酶联免疫吸附实验 (ELISA)

          -
          查看18篇已发表文章 18篇已发表文章

          功能检测 (Functional)

          -
          查看1篇已发表文章 1篇已发表文章

          T细胞活化 (TCA)

          -
          查看1篇已发表文章 1篇已发表文章

          免疫染色 (IS)

          1-4 µg/mL
          -
          产品规格

          种属反应

          Mouse

          已发表种属

          Mouse

          宿主/亚型

          Rat / IgM, kappa

          分类

          Monoclonal

          类型

          Antibody

          克隆号

          1F3F3D4

          偶联物

          Unconjugated Unconjugated Unconjugated

          形式

          Liquid

          浓度

          0.5 mg/mL

          规格

          50 µg

          纯化类型

          Affinity chromatography

          保存液

          PBS, pH 7.2

          内含物

          0.09% sodium azide

          保存条件

          4°C

          运输条件

          Ambient (domestic); Wet ice (international)

          RRID

          AB_468481

          产品详细信息

          Description: The 1F3F3D4 antibody reacts with mouse tumor necrosis factor-alpha (TNFaalpha), a 17 kDa cytokine produced by monocytes, macrophages, neutrophils, NK cells and CD4(+) T cells.

          Applications Reported: The 1F3F3D4 antibody has been reported for use in capture of mouse TNF alpha by ELISA and ELISPOT.

          Applications Tested: The 1F3F3D4 antibody has been tested as the capture antibody in a sandwich ELISA for analysis of mouse TNF alpha (Tumor Necrosis Factor alpha). A suitable range of concentrations of this antibody for ELISA capture is 1-4 µg/mL.

          Purity: Greater than 90%, as determined by SDS-PAGE.

          Aggregation: Less than 10%, as determined by HPLC.

          Filtration: 0.2 µm post-manufacturing filtered.

          靶标信息

          TNF alpha is a multifunctional proinflammatory cytokine that belongs to the tumor necrosis factor (TNF) superfamily. This cytokine is mainly secreted by macrophage and bind to its receptors, TNFRSF1A/TNFR1 and TNFRSF1B/TNFBR. TNF alpha is involved in the regulation of immune cells, cell proliferation, differentiation, apoptosis, lipid metabolism, and coagulation. TNF alpha exists as a multimer of two, three, or five noncovalently linked units, but shows a single 17 kDa band following SDS-PAGE under non-reducing conditions. Knockout studies in mice also suggested the neuroprotective function of TNF alpha, and has been observed to causes tumor necrosis when injected into tumor-bearing mice. Other functions of TNF-alpha include its role in the immune response to bacterial, viral, parasitic and certain fungal infections, as well as its role in the necrosis of specific tumors. TNF alpha causes cytolysis or cytostasis of certain transformed cells, being synergistic with interferon-gamma in its cytotoxicity. This cytokine has been implicated in a variety of diseases, including autoimmune diseases, insulin resistance, and cancer.

          仅用于科研。不用于诊断过程。未经明确授权不得转售。

          生物信息学

          蛋白别名: Cachectin; DADB-70P7.1; TNF alpha; TNF superfamily; TNF α; TNF-a; TNF-alpha; TNFα; Tumor necrosis factor; Tumor necrosis factor ligand superfamily member 2; tumor necrosis factor-alpha

          查看更多 收起

          基因别名: DIF; Tnf; TNF-a; TNF-alpha; Tnfa; TNFalpha; Tnfsf1a; TNFSF2

          查看更多 收起

          UniProt ID: (Mouse) P06804

          查看更多 收起

          Entrez Gene ID: (Mouse) 21926

          查看更多 收起

          功能
          protease binding cytokine activity tumor necrosis factor receptor binding protein binding identical protein binding transcription regulatory region DNA binding
          参与通路
          protein import into nucleus, translocation negative regulation of transcription from RNA polymerase II promoter MAPK cascade activation of MAPKKK activity activation of MAPK activity cell activation positive regulation of cytokine production regulation of protein phosphorylation positive regulation of protein phosphorylation negative regulation of L-glutamate transport chronic inflammatory response to antigenic stimulus negative regulation of cytokine secretion involved in immune response positive regulation of chronic inflammatory response to antigenic stimulus positive regulation of humoral immune response mediated by circulating immunoglobulin glucose metabolic process apoptotic process activation of cysteine-type endopeptidase activity involved in apoptotic process obsolete transformed cell apoptotic process defense response inflammatory response immune response humoral immune response signal transduction JNK cascade multicellular organism development cell proliferation positive regulation of cell proliferation negative regulation of cell proliferation extrinsic apoptotic signaling pathway via death domain receptors intrinsic apoptotic signaling pathway in response to DNA damage response to virus organ morphogenesis positive regulation of gene expression negative regulation of gene expression negative regulation of alkaline phosphatase activity calcium-mediated signaling extracellular matrix organization osteoclast differentiation sequestering of triglyceride positive regulation of protein complex assembly positive regulation of fever generation lipopolysaccharide-mediated signaling pathway negative regulation of interleukin-6 production positive regulation of chemokine production positive regulation of interferon-gamma production positive regulation of interleukin-18 production positive regulation of interleukin-6 production receptor biosynthetic process positive regulation of peptidyl-serine phosphorylation tumor necrosis factor-mediated signaling pathway positive regulation of heterotypic cell-cell adhesion regulation of cell proliferation positive regulation of NF-kappaB import into nucleus defense response to bacterium positive regulation of apoptotic process positive regulation of programmed cell death regulation of I-kappaB kinase/NF-kappaB signaling positive regulation of I-kappaB kinase/NF-kappaB signaling negative regulation of protein complex disassembly positive regulation of protein complex disassembly positive regulation of cysteine-type endopeptidase activity involved in apoptotic process positive regulation of MAP kinase activity protein kinase B signaling positive regulation of JUN kinase activity positive regulation of neuron apoptotic process negative regulation of growth of symbiont in host negative regulation of viral genome replication positive regulation of chemokine biosynthetic process cellular extravasation positive regulation of interleukin-8 biosynthetic process positive regulation of nitric oxide biosynthetic process negative regulation of myoblast differentiation negative regulation of osteoblast differentiation regulation of osteoclast differentiation positive regulation of osteoclast differentiation positive regulation of action potential positive regulation of cell adhesion positive regulation of mitotic nuclear division positive regulation of protein kinase activity negative regulation of transcription, DNA-templated positive regulation of transcription, DNA-templated positive regulation of transcription from RNA polymerase II promoter positive regulation of translational initiation by iron negative regulation of glucose import positive regulation of JNK cascade positive regulation of smooth muscle cell proliferation regulation of protein secretion positive regulation of cytokine secretion positive regulation of inflammatory response positive regulation of phagocytosis regulation of insulin secretion positive regulation of synaptic transmission defense response to Gram-positive bacterium leukocyte migration leukocyte tethering or rolling detection of mechanical stimulus involved in sensory perception of pain negative regulation of lipid catabolic process regulation of immunoglobulin secretion positive regulation of membrane protein ectodomain proteolysis positive regulation of sequence-specific DNA binding transcription factor activity positive regulation of NF-kappaB transcription factor activity positive regulation of protein transport response to glucocorticoid positive regulation of NFAT protein import into nucleus positive regulation of hair follicle development positive regulation of protein kinase B signaling positive regulation of vitamin D biosynthetic process positive regulation of calcidiol 1-monooxygenase activity epithelial cell proliferation involved in salivary gland morphogenesis regulation of branching involved in salivary gland morphogenesis negative regulation of branching involved in lung morphogenesis cellular response to lipopolysaccharide cellular response to amino acid stimulus cellular response to nicotine cellular response to organic cyclic compound positive regulation of podosome assembly apoptotic signaling pathway extrinsic apoptotic signaling pathway necroptotic signaling pathway positive regulation of protein localization to cell surface positive regulation of chemokine (C-X-C motif) ligand 2 production regulation of reactive oxygen species metabolic process negative regulation of extrinsic apoptotic signaling pathway in absence of ligand
          It has to be done as per old AB suggested Products section.

          Disclaimer

          Close

          Clicking the images or links will redirect you to a website hosted by BenchSci that provides third-party scientific content. Neither the content nor the BenchSci technology and processes for selection have been evaluated by us; we are providing them as-is and without warranty of any kind, including for use or application of the Thermo Fisher Scientific products presented.

          guarantee_icon

          性能保障

          只要您发现Invitrogen抗体在实验中的表现与网站或说明书的所述内容不符,您即可享受免费退换货服务。*

          了解更多
          help_icon

          随时为您服务

          获取常见问题的专家解答,或者直接联系我们的技术专家,咨询应用、设备、常规产品使用问题。

          联系技术支持
          订购 Plus Icon Minus Icon
          • 订单状态查询
          • 订单支持
          • 货号直购
          • 现货供应中心
          • 电子采购
          支持 Plus Icon Minus Icon
          • 帮助&支持
          • 联系我们 - 400 820 8982
          • 技术支持中心
          • 查找文件&证书
          • 报告网站问题
          资源 Plus Icon Minus Icon
          • 学习中心
          • 促销
          • 活动&研讨会
          • 社交媒体
          关于赛默飞 Plus Icon Minus Icon
          • 关于我们
          • 招聘 招聘
          • 投资者关系 投资者关系
          • 新闻 新闻
          • 社会责任 社会责任
          • 商标
          • 政策和通知
          品牌 Plus Icon Minus Icon
          • Thermo Scientific
          • Applied Biosystems
          • Invitrogen
          • Gibco
          • Ion Torrent
          • Unity Lab Services
          • Patheon
          • PPD
          • 服务条款
          • 隐私政策
          • 定价和运输保险政策
          © 2006-2026 Thermo Fisher Scientific Inc. All rights reserved. All trademarks are the property of Thermo Fisher Scientific and its subsidiaries unless otherwise specified.
          China flag icon
          China
          本网站销售的所有产品均不得用于人类或动物之临床诊断或治疗,仅可用于工业或者科研等非医疗目的。
             电子营业执照 | 经营证照公示 | ICP备案号:沪ICP备11003924号 | 沪公网安备 31011502006935号

          Your items have has been added!


          Host server : magellan-search-green-6479c7f679-zb4k5:80/100.66.74.142:80.
          git-commit: b70c0dceb888abc3b0dcebb5bc3a5b8753e7e816
          git-url: https://github.com/thermofisher/magellan-search
          git-branch: release/2.50.0-Offline