Hamburger Menu Button
Thermo Fisher Scientific Logo
登录
没有账号?建立账号 注册
  • 产品
    • 抗体
    • 引物合成
    • GeneArt Gene Synthesis Instant Designer
    • TaqMan Assay and Array Search
    • PCR 设备和耗材
    • 色谱柱和纯化柱
    • 实验室离心机
    • 分子生物学试剂和试剂盒
    • 实验室塑料耗材及用品
    • 查看所有产品分类
  • 应用和技术
    • 色谱
    • 细胞转染和培养
    • 实时荧光定量PCR
    • 质谱
    • 实验室塑料耗材及用品
    • 电子显微镜
    • 蛋白质生物学
    • PCR
    • RNAi
    • 环境
    • 查看所有应用和技术
  • 服务
    • 定制服务
    • 企业级实验室信息化服务
    • 金融&租赁服务
    • 仪器服务
    • OEM和商业供应
    • 培训服务
    • 360° CDMO 和 CRO 服务
    • CDMO 服务
    • 临床试验 CRO 服务
    • Unity Lab Services
    • 查看所有帮助和支持
  • 帮助和支持
    • 学习中心
    • 联系我们
    • 更改国家或地区
    • 查看所有帮助和支持
  • 热门产品
    • TaqMan Real-Time PCR Assays
      TaqMan 实时荧光定量 PCR 试剂盒
    • Antibodies
      抗体
    • Oligos, Primers & Probes
      寡核苷酸、引物、探针
    • GeneArt Gene Synthesis
      GeneArt 基因合成
    • Cell Culture Plastics
      细胞培养耗材
  • Who We Serve
    • 抗体治疗解决方案
    • 细胞与基因治疗解决方案
    • 学术科研
    • 工业与应用
  • 联系我们
  • 货号直购
  • 订单查询
  • 查找文件&证书
Thermo Fisher Scientific Logo

Search

搜索全部或下列指定分类
Search button
          • 联系我们
          • 货号直购
          • 登录
            登录
            没有账号?建立账号 注册
            • 我的账号
            • 订单
            • 会员中心
            • 账单及发票查询
            • 定制产品及项目
          • Primary Antibodies ›
          • TOP2B Antibodies

          Invitrogen

          TOP2B Monoclonal Antibody (681417)

          2个已发表图片
          3 篇参考文献
          查看其他8个TOP2B抗体

          {{$productOrderCtrl.translations['antibody.pdp.commerceCard.promotion.promotions']}}

          {{$productOrderCtrl.translations['antibody.pdp.commerceCard.promotion.viewpromo']}}

          {{$productOrderCtrl.translations['antibody.pdp.commerceCard.promotion.promocode']}}: {{promo.promoCode}} {{promo.promoTitle}} {{promo.promoDescription}}. {{$productOrderCtrl.translations['antibody.pdp.commerceCard.promotion.learnmore']}}

          说明书
          证书
          实验方案
          问题与答案
          技术支持
          说明书
          证书
          实验方案
          问题与答案
          技术支持
          说明书
          证书
          实验方案
          问题与答案
          技术支持

          Cite TOP2B Monoclonal Antibody (681417)

          Additional Information:
          {{banner.description}}
          {{$ctrl.isSkuNotesCollapsed ? 'View more' : 'View less'}}
          • 已发表图片 (2)
          TOP2B Antibody in Western Blot (WB)
          Group 53 Created with Sketch.
          TOP2B Antibody in Western Blot (WB)
          Group 53 Created with Sketch.

          图: 1 / 2

          {{ $ctrl.currentElement.advancedVerification.fullName }}
          {{ $ctrl.currentElement.advancedVerification.text }}

          TOP2B Antibody (MA5-24310) in WB

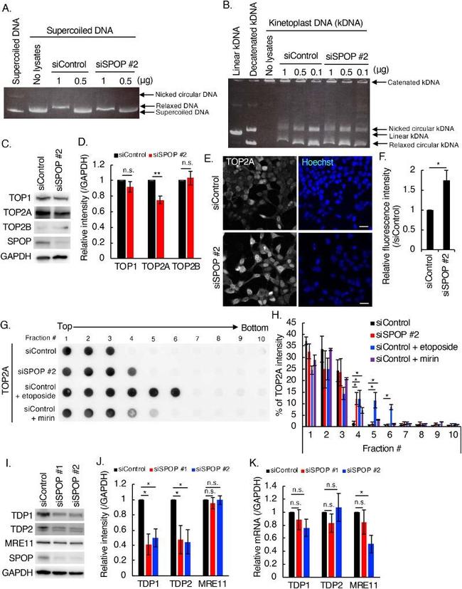
          Molecular biology of the cell 2020 - FIGURE 3: SPOP knockdown increased the topoisomerase 2A-DNA cleavage complex during DNA replication in C4-2 cells. (A) Topoisomerase 1 (TOP1) activity assay. Lysates extracted from the nuclear pellets were incubated with supercoiled DNA for 30 min at 37degC in the absence of ATP, and subjected to electrophoresis. Relaxed DNA was shifted upward compared with supercoiled DNA. (B) Topoisomerase 2 (TOP2) activi... View More {{ $ctrl.currentElement.advancedVerification.fullName }} 验证信息 View more
          已发表图片由___提供 benchsci-logo
          PMID: {{$ctrl.currentElement.benchSciPubmedId}}
          查看产品

          {{$ctrl.videoDesc}}

          {{$ctrl.videoLongDesc}}

          TOP2B Antibody in Western Blot (WB)
          TOP2B Antibody in Western Blot (WB)
          TOP2B Monoclonal Antibody (681417)

          产品信息

          MA5-24310

          应用
          建议稀释比
          已发表文章

          免疫印迹 (WB)

          1 µg/mL
          查看3篇已发表文章 3篇已发表文章

          免疫细胞化学 (ICC/IF)

          8-25 µg/mL
          -
          产品规格

          种属反应

          Human, Mouse

          已发表种属

          Human, Rat

          宿主/亚型

          Mouse / IgG2b

          分类

          Monoclonal

          类型

          Antibody

          克隆号

          681417

          抗原

          E. coli-derived recombinant human TOP2B Phe1192-Asp1621
          3D表位/免疫原

          偶联物

          Unconjugated Unconjugated Unconjugated

          形式

          Lyophilized

          浓度

          0.5 mg/mL

          规格

          100 µg

          纯化类型

          Protein A/G

          保存液

          PBS with 5% trehalose

          内含物

          No Preservative

          保存条件

          -20°C, Avoid Freeze/Thaw Cycles

          运输条件

          Ambient (domestic); Wet ice (international)

          RRID

          AB_2608145

          产品详细信息

          In direct ELISAs and Western blots, approximately 75% cross-reactivity with recombinant mouse TOP2B and no cross-reactivity with recombinant human TOP2A is observed.

          Reconstitute in sterile PBS to a final concentration of 0.5 mg/mL.

          靶标信息

          TOP2B (DNA Topoisomerase II Beta) is a Protein Coding gene. This gene encodes a DNA topoisomerase, an enzyme that controls and alters the topologic states of DNA during transcription. This nuclear enzyme is involved in processes such as chromosome condensation, chromatid separation, and the relief of torsional stress that occurs during DNA transcription and replication. It catalyzes the transient breaking and rejoining of two strands of duplex DNA which allows the strands to pass through one another, thus altering the topology of DNA. Two forms of this enzyme exist as likely products of a gene duplication event. The gene encoding this form, beta, is localized to chromosome 3 and the alpha form is localized to chromosome 17. The gene encoding this enzyme functions as the target for several anticancer agents and a variety of mutations in this gene have been associated with the development of drug resistance. Reduced activity of this enzyme may also play a role in ataxia-telangiectasia. Alternative splicing results in multiple transcript variants.

          仅用于科研。不用于诊断过程。未经明确授权不得转售。

          生物信息学

          蛋白别名: antigen MLAA-44; DNA topoisomerase 2-beta; DNA topoisomerase II, 180 kD; DNA topoisomerase II, beta isozyme; topo II beta; topoisomerase (DNA) II beta 180kDa; topoisomerase II; topoisomerase II beta; topoisomerase IIb; U937 associated antigen; unnamed protein product

          查看更多 收起

          基因别名: BILU; D230016L12Rik; Top-2; TOP2B; top2beta; TOPIIB

          查看更多 收起

          UniProt ID: (Human) Q02880, (Mouse) Q64511

          查看更多 收起

          Entrez Gene ID: (Human) 7155, (Mouse) 21974

          查看更多 收起

          功能
          nucleotide binding DNA binding chromatin binding DNA topoisomerase activity DNA topoisomerase type II (ATP-hydrolyzing) activity protein binding ATP binding isomerase activity ribonucleoprotein complex binding metal ion binding protein kinase C binding protein C-terminus binding DNA binding, bending enzyme binding histone deacetylase binding protein heterodimerization activity DNA metabolism protein
          参与通路
          resolution of meiotic recombination intermediates sister chromatid segregation neuron migration DNA metabolic process DNA topological change axonogenesis B cell differentiation forebrain development positive regulation of single stranded viral RNA replication via double stranded DNA intermediate cellular response to hydrogen peroxide cellular response to ATP cellular senescence positive regulation of double-strand break repair via nonhomologous end joining DNA unwinding involved in DNA replication mitotic DNA integrity checkpoint
          It has to be done as per old AB suggested Products section.

          Disclaimer

          Close

          Clicking the images or links will redirect you to a website hosted by BenchSci that provides third-party scientific content. Neither the content nor the BenchSci technology and processes for selection have been evaluated by us; we are providing them as-is and without warranty of any kind, including for use or application of the Thermo Fisher Scientific products presented.

          guarantee_icon

          性能保障

          只要您发现Invitrogen抗体在实验中的表现与网站或说明书的所述内容不符,您即可享受免费退换货服务。*

          了解更多
          help_icon

          随时为您服务

          获取常见问题的专家解答,或者直接联系我们的技术专家,咨询应用、设备、常规产品使用问题。

          联系技术支持
          订购 Plus Icon Minus Icon
          • 订单状态查询
          • 订单支持
          • 货号直购
          • 现货供应中心
          • 电子采购
          支持 Plus Icon Minus Icon
          • 帮助&支持
          • 联系我们 - 400 820 8982
          • 技术支持中心
          • 查找文件&证书
          • 报告网站问题
          资源 Plus Icon Minus Icon
          • 学习中心
          • 促销
          • 活动&研讨会
          • 社交媒体
          关于赛默飞 Plus Icon Minus Icon
          • 关于我们
          • 招聘 招聘
          • 投资者关系 投资者关系
          • 新闻 新闻
          • 社会责任 社会责任
          • 商标
          • 政策和通知
          品牌 Plus Icon Minus Icon
          • Thermo Scientific
          • Applied Biosystems
          • Invitrogen
          • Gibco
          • Ion Torrent
          • Unity Lab Services
          • Patheon
          • PPD
          • 服务条款
          • 隐私政策
          • 定价和运输保险政策
          © 2006-2026 Thermo Fisher Scientific Inc. All rights reserved. All trademarks are the property of Thermo Fisher Scientific and its subsidiaries unless otherwise specified.
          China flag icon
          China
          本网站销售的所有产品均不得用于人类或动物之临床诊断或治疗,仅可用于工业或者科研等非医疗目的。
             电子营业执照 | 经营证照公示 | ICP备案号:沪ICP备11003924号 | 沪公网安备 31011502006935号

          Your items have has been added!


          Host server : magellan-search-green-6479c7f679-jmhj8:80/100.66.74.142:80.
          git-commit: b70c0dceb888abc3b0dcebb5bc3a5b8753e7e816
          git-url: https://github.com/thermofisher/magellan-search
          git-branch: release/2.50.0-Offline