Hamburger Menu Button
Thermo Fisher Scientific Logo
登录
没有账号?建立账号 注册
  • 产品
    • 抗体
    • 引物合成
    • GeneArt Gene Synthesis Instant Designer
    • TaqMan Assay and Array Search
    • PCR 设备和耗材
    • 色谱柱和纯化柱
    • 实验室离心机
    • 分子生物学试剂和试剂盒
    • 实验室塑料耗材及用品
    • 查看所有产品分类
  • 应用和技术
    • 色谱
    • 细胞转染和培养
    • 实时荧光定量PCR
    • 质谱
    • 实验室塑料耗材及用品
    • 电子显微镜
    • 蛋白质生物学
    • PCR
    • RNAi
    • 环境
    • 查看所有应用和技术
  • 服务
    • 定制服务
    • 企业级实验室信息化服务
    • 金融&租赁服务
    • 仪器服务
    • OEM和商业供应
    • 培训服务
    • 360° CDMO 和 CRO 服务
    • CDMO 服务
    • 临床试验 CRO 服务
    • Unity Lab Services
    • 查看所有帮助和支持
  • 帮助和支持
    • 学习中心
    • 联系我们
    • 更改国家或地区
    • 查看所有帮助和支持
  • 热门产品
    • TaqMan Real-Time PCR Assays
      TaqMan 实时荧光定量 PCR 试剂盒
    • Antibodies
      抗体
    • Oligos, Primers & Probes
      寡核苷酸、引物、探针
    • GeneArt Gene Synthesis
      GeneArt 基因合成
    • Cell Culture Plastics
      细胞培养耗材
  • Who We Serve
    • 抗体治疗解决方案
    • 细胞与基因治疗解决方案
    • 学术科研
    • 工业与应用
  • 联系我们
  • 货号直购
  • 订单查询
  • 查找文件&证书
Thermo Fisher Scientific Logo

Search

搜索全部或下列指定分类
Search button
          • 联系我们
          • 货号直购
          • 登录
            登录
            没有账号?建立账号 注册
            • 我的账号
            • 订单
            • 会员中心
            • 账单及发票查询
            • 定制产品及项目
          • Primary Antibodies ›
          • Thrombospondin 1 Antibodies

          Invitrogen

          Thrombospondin 1 Monoclonal Antibody (A6.1)

          高级验证
          35个已发表图片
          140 篇参考文献
          查看其他25个Thrombospondin 1抗体

          {{$productOrderCtrl.translations['antibody.pdp.commerceCard.promotion.promotions']}}

          {{$productOrderCtrl.translations['antibody.pdp.commerceCard.promotion.viewpromo']}}

          {{$productOrderCtrl.translations['antibody.pdp.commerceCard.promotion.promocode']}}: {{promo.promoCode}} {{promo.promoTitle}} {{promo.promoDescription}}. {{$productOrderCtrl.translations['antibody.pdp.commerceCard.promotion.learnmore']}}

          说明书
          证书
          实验方案
          问题与答案
          技术支持
          说明书
          证书
          实验方案
          问题与答案
          技术支持
          说明书
          证书
          实验方案
          问题与答案
          技术支持

          Cite Thrombospondin 1 Monoclonal Antibody (A6.1)

          Additional Information:
          {{banner.description}}
          {{$ctrl.isSkuNotesCollapsed ? 'View more' : 'View less'}}
          • 抗体检测数据 (12)
          • 已发表图片 (35)
          • 高级验证 (4)
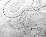
          Thrombospondin 1 Antibody in Immunocytochemistry (ICC/IF)
          Group 53 Created with Sketch.
          Thrombospondin 1 Antibody in Immunocytochemistry (ICC/IF)
          Group 53 Created with Sketch.

          图: 1 / 51

          {{ $ctrl.currentElement.advancedVerification.fullName }}
          {{ $ctrl.currentElement.advancedVerification.text }}

          Thrombospondin 1 Antibody (MA5-13398) in ICC/IF

          Immunofluorescent analysis of Thrombospondin (green) showing staining in the secretion of HeLa cells. Formalin-fixed cells were permeabilized with 0.1% Triton X-100 in TBS for 5-10 minutes and blocked with 3% BSA-PBS for 30 minutes at room temperature. Cells were probed with a Thrombospondin monoclonal antibody (Product # MA5-13398) in 3% BSA-PBS at a dilution of 1:100 and incubated overnight at 4 °C in a h... View More {{ $ctrl.currentElement.advancedVerification.fullName }} 验证信息 View more
          已发表图片由___提供 benchsci-logo
          PMID: {{$ctrl.currentElement.benchSciPubmedId}}
          查看产品

          {{$ctrl.videoDesc}}

          {{$ctrl.videoLongDesc}}

          Thrombospondin 1 Antibody in Immunocytochemistry (ICC/IF)
          Thrombospondin 1 Antibody in Immunohistochemistry (Paraffin) (IHC (P))
          Thrombospondin 1 Antibody in Flow Cytometry (Flow)
          Thrombospondin 1 Antibody in Immunoprecipitation (IP)
          Thrombospondin 1 Antibody in Immunocytochemistry (ICC/IF)
          Thrombospondin 1 Antibody in Immunohistochemistry (Paraffin) (IHC (P))
          Thrombospondin 1 Antibody in Western Blot (WB)
          Thrombospondin 1 Antibody in Immunocytochemistry (ICC/IF)
          Thrombospondin 1 Antibody in Immunohistochemistry (Paraffin) (IHC (P))
          Thrombospondin 1 Antibody in Immunohistochemistry (Paraffin) (IHC (P))
          Thrombospondin 1 Antibody in Flow Cytometry (Flow)
          Thrombospondin 1 Antibody in Flow Cytometry (Flow)
          Thrombospondin 1 Antibody in Western Blot, Immunohistochemistry (WB, IHC)
          Thrombospondin 1 Antibody in Western Blot (WB)
          Thrombospondin 1 Antibody in Western Blot (WB)
          Thrombospondin 1 Antibody in Western Blot (WB)
          Thrombospondin 1 Antibody in Flow Cytometry (Flow)
          Thrombospondin 1 Antibody in Flow Cytometry (Flow)
          Thrombospondin 1 Antibody in Immunocytochemistry (ICC/IF)
          Thrombospondin 1 Antibody in Immunocytochemistry (ICC/IF)
          Thrombospondin 1 Antibody in Immunocytochemistry (ICC/IF)
          Thrombospondin 1 Antibody in Immunocytochemistry (ICC/IF)
          Thrombospondin 1 Antibody in Immunohistochemistry (Paraffin) (IHC (P))
          Thrombospondin 1 Antibody in Immunohistochemistry (Paraffin) (IHC (P))
          Thrombospondin 1 Antibody in Immunohistochemistry (Paraffin) (IHC (P))
          Thrombospondin 1 Antibody in Immunohistochemistry (Frozen) (IHC (F))
          Thrombospondin 1 Antibody in Immunohistochemistry (IHC)
          Thrombospondin 1 Antibody in Immunohistochemistry (IHC)
          Thrombospondin 1 Antibody in Immunohistochemistry (IHC)
          Thrombospondin 1 Antibody in Immunohistochemistry (IHC)
          Thrombospondin 1 Antibody in Immunohistochemistry (IHC)
          Thrombospondin 1 Antibody in Western Blot (WB)
          Thrombospondin 1 Antibody in Western Blot (WB)
          Thrombospondin 1 Antibody in Western Blot (WB)
          Thrombospondin 1 Antibody in Western Blot (WB)
          Thrombospondin 1 Antibody in Western Blot (WB)
          Thrombospondin 1 Antibody in Western Blot (WB)
          Thrombospondin 1 Antibody in Western Blot (WB)
          Thrombospondin 1 Antibody in Western Blot (WB)
          Thrombospondin 1 Antibody in Western Blot (WB)
          Thrombospondin 1 Antibody in Western Blot (WB)
          Thrombospondin 1 Antibody in Western Blot (WB)
          Thrombospondin 1 Antibody in Western Blot (WB)
          Thrombospondin 1 Antibody in Western Blot (WB)
          Thrombospondin 1 Antibody in Flow Cytometry (Flow)
          Thrombospondin 1 Antibody in Dot Blot (DB)
          Thrombospondin 1 Antibody in Dot Blot (DB)
          Thrombospondin 1 Antibody
          Thrombospondin 1 Antibody
          Thrombospondin 1 Antibody
          Thrombospondin 1 Antibody
          Thrombospondin 1 Monoclonal Antibody (A6.1)

          产品信息

          MA5-13398

          应用
          建议稀释比
          已发表文章

          免疫印迹 (WB)

          1-2 µg/mL
          查看64篇已发表文章 64篇已发表文章

          免疫组化 (IHC)

          -
          查看48篇已发表文章 48篇已发表文章

          免疫组化(石蜡) (IHC (P))

          1:25-1:50
          查看3篇已发表文章 3篇已发表文章

          免疫组化(冰冻) (IHC (F))

          -
          查看1篇已发表文章 1篇已发表文章

          免疫细胞化学 (ICC/IF)

          1:20-1:200
          查看8篇已发表文章 8篇已发表文章

          流式细胞分析 (Flow)

          Assay-dependent
          查看3篇已发表文章 3篇已发表文章

          酶联免疫吸附实验 (ELISA)

          -
          查看3篇已发表文章 3篇已发表文章

          免疫沉淀 (IP)

          2 µg/mL
          查看3篇已发表文章 3篇已发表文章

          中和实验 (Neu)

          -
          查看4篇已发表文章 4篇已发表文章

          点杂交 (DB)

          -
          查看2篇已发表文章 2篇已发表文章

          免疫电镜技术 (IM)

          Assay-dependent
          -

          其他PubMed (Misc)

          -
          查看1篇已发表文章 1篇已发表文章
          产品规格

          种属反应

          Bovine, Dog, Horse, Human, Mouse, Sheep, Pig, Rat

          已发表种属

          Human, Mouse, Rat, Sheep

          宿主/亚型

          Mouse / IgG1

          分类

          Monoclonal

          类型

          Antibody

          克隆号

          A6.1

          抗原

          Reduced and alkylated purified human TSP (fully denatured) from the supernatant of thrombin-activated platelets
          3D表位/免疫原

          偶联物

          Unconjugated Unconjugated Unconjugated

          形式

          Liquid

          浓度

          0.5 mg/mL

          规格

          100 µg

          纯化类型

          Protein G

          保存液

          PBS, pH 7.2

          内含物

          0.09% sodium azide

          保存条件

          4°C

          运输条件

          Ambient (domestic); Wet ice (international)

          RRID

          AB_10984611

          产品详细信息

          MA5-13398 targets Thrombospondin in FACS, ICC/IF, IHC (P), IM, IP, and WB applications and shows reactivity with Bovine, Canine, Equine, Human, mouse, Ovine, Porcine, and Rat samples.

          The MA5-13398 immunogen is reduced and alkylated purified human TSP (fully denatured) from the supernatant of thrombin-activated platelets.

          靶标信息

          Thrombospondin is a protein from platelet a-granules. It is made up of three identical subunits bound by interchain disulfides. It is secreted at sites of platelet activation and aggregation and is involved in the processes of chemotaxis, adhesion, proliferation and differentiation of leukocytes, fibroblasts, smooth muscle and endothelial cells.

          仅用于科研。不用于诊断过程。未经明确授权不得转售。

          生物信息学

          蛋白别名: Glycoprotein G; Thrombospondin; Thrombospondin-1; thrombospondin-1p180; thrombospondin-p50; ThrombospondinTHBS1; unnamed protein product

          查看更多 收起

          基因别名: tbsp1; THBS; THBS-1; THBS1; TSP; TSP-1; TSP1

          查看更多 收起

          UniProt ID: (Human) P07996, (Bovine) Q28178

          查看更多 收起

          Entrez Gene ID: (Horse) 100057478, (Human) 7057, (Dog) 487486, (Bovine) 281530, (Pig) 492313, (Sheep) 101106433, (Rat) 445442, (Mouse) 21825

          查看更多 收起

          功能
          phosphatidylserine binding fibronectin binding protease binding endopeptidase inhibitor activity integrin binding extracellular matrix structural constituent calcium ion binding protein binding heparin binding fibroblast growth factor binding low-density lipoprotein particle binding protein homodimerization activity laminin binding proteoglycan binding transforming growth factor beta binding extracellular matrix binding fibrinogen binding collagen V binding
          参与通路
          angiogenesis response to hypoxia negative regulation of endothelial cell proliferation negative regulation of cell-matrix adhesion sprouting angiogenesis chronic inflammatory response negative regulation of antigen processing and presentation of peptide or polysaccharide antigen via MHC class II negative regulation of dendritic cell antigen processing and presentation positive regulation of immune system process apoptotic process inflammatory response immune response response to unfolded protein cell adhesion positive regulation of cell proliferation negative regulation of cell proliferation response to xenobiotic stimulus response to mechanical stimulus response to glucose positive regulation of endothelial cell migration negative regulation of endothelial cell migration negative regulation of plasma membrane long-chain fatty acid transport negative regulation of nitric oxide mediated signal transduction negative regulation of cGMP-mediated signaling negative regulation of plasminogen activation positive regulation of macrophage chemotaxis positive regulation of fibroblast migration regulation of cell-substrate adhesion cell migration negative regulation of angiogenesis positive regulation of cell migration positive regulation of transforming growth factor beta receptor signaling pathway response to magnesium ion response to progesterone negative regulation of interleukin-10 production negative regulation of interleukin-12 production negative regulation of tumor necrosis factor production positive regulation of tumor necrosis factor production positive regulation of transforming growth factor beta1 production response to testosterone cellular response to heat response to endoplasmic reticulum stress nitric oxide-cGMP-mediated signaling pathway negative regulation of fibroblast growth factor receptor signaling pathway positive regulation of phosphorylation positive regulation of macrophage activation negative regulation of apoptotic process positive regulation of MAPK cascade positive regulation of blood vessel endothelial cell migration negative regulation of blood vessel endothelial cell migration engulfment of apoptotic cell positive regulation of translation positive regulation of angiogenesis behavioral response to pain blood vessel morphogenesis positive regulation of smooth muscle cell proliferation positive regulation of chemotaxis response to calcium ion negative regulation of focal adhesion assembly positive regulation of protein kinase B signaling negative regulation of fibrinolysis cellular response to tumor necrosis factor cellular response to growth factor stimulus positive regulation of transforming growth factor beta production blood coagulation, fibrin clot formation negative regulation of cell migration involved in sprouting angiogenesis positive regulation of extrinsic apoptotic signaling pathway via death domain receptors negative regulation of blood vessel endothelial cell proliferation involved in sprouting angiogenesis negative regulation of sprouting angiogenesis positive regulation of endothelial cell apoptotic process positive regulation of reactive oxygen species metabolic process negative regulation of endothelial cell chemotaxis negative regulation of extrinsic apoptotic signaling pathway activation of MAPK activity outflow tract morphogenesis endocardial cushion development growth plate cartilage development cell cycle arrest positive regulation of cell-substrate adhesion peptide cross-linking positive regulation of blood coagulation regulation of cGMP metabolic process response to drug positive regulation of tumor necrosis factor biosynthetic process negative regulation of cysteine-type endopeptidase activity involved in apoptotic process cellular response to nitric oxide
          It has to be done as per old AB suggested Products section.

          Disclaimer

          Close

          Clicking the images or links will redirect you to a website hosted by BenchSci that provides third-party scientific content. Neither the content nor the BenchSci technology and processes for selection have been evaluated by us; we are providing them as-is and without warranty of any kind, including for use or application of the Thermo Fisher Scientific products presented.

          guarantee_icon

          性能保障

          只要您发现Invitrogen抗体在实验中的表现与网站或说明书的所述内容不符,您即可享受免费退换货服务。*

          了解更多
          help_icon

          随时为您服务

          获取常见问题的专家解答,或者直接联系我们的技术专家,咨询应用、设备、常规产品使用问题。

          联系技术支持
          订购 Plus Icon Minus Icon
          • 订单状态查询
          • 订单支持
          • 货号直购
          • 现货供应中心
          • 电子采购
          支持 Plus Icon Minus Icon
          • 帮助&支持
          • 联系我们 - 400 820 8982
          • 技术支持中心
          • 查找文件&证书
          • 报告网站问题
          资源 Plus Icon Minus Icon
          • 学习中心
          • 促销
          • 活动&研讨会
          • 社交媒体
          关于赛默飞 Plus Icon Minus Icon
          • 关于我们
          • 招聘 招聘
          • 投资者关系 投资者关系
          • 新闻 新闻
          • 社会责任 社会责任
          • 商标
          • 政策和通知
          品牌 Plus Icon Minus Icon
          • Thermo Scientific
          • Applied Biosystems
          • Invitrogen
          • Gibco
          • Ion Torrent
          • Unity Lab Services
          • Patheon
          • PPD
          • 服务条款
          • 隐私政策
          • 定价和运输保险政策
          © 2006-2026 Thermo Fisher Scientific Inc. All rights reserved. All trademarks are the property of Thermo Fisher Scientific and its subsidiaries unless otherwise specified.
          China flag icon
          China
          本网站销售的所有产品均不得用于人类或动物之临床诊断或治疗,仅可用于工业或者科研等非医疗目的。
             电子营业执照 | 经营证照公示 | ICP备案号:沪ICP备11003924号 | 沪公网安备 31011502006935号

          Your items have has been added!


          Host server : magellan-search-green-6479c7f679-sz4vp:80/100.66.76.236:80.
          git-commit: b70c0dceb888abc3b0dcebb5bc3a5b8753e7e816
          git-url: https://github.com/thermofisher/magellan-search
          git-branch: release/2.50.0-Offline