Hamburger Menu Button
Thermo Fisher Scientific Logo
登录
没有账号?建立账号 注册
  • 产品
    • 抗体
    • 引物合成
    • GeneArt Gene Synthesis Instant Designer
    • TaqMan Assay and Array Search
    • PCR 设备和耗材
    • 色谱柱和纯化柱
    • 实验室离心机
    • 分子生物学试剂和试剂盒
    • 实验室塑料耗材及用品
    • 查看所有产品分类
  • 应用和技术
    • 色谱
    • 细胞转染和培养
    • 实时荧光定量PCR
    • 质谱
    • 实验室塑料耗材及用品
    • 电子显微镜
    • 蛋白质生物学
    • PCR
    • RNAi
    • 环境
    • 查看所有应用和技术
  • 服务
    • 定制服务
    • 企业级实验室信息化服务
    • 金融&租赁服务
    • 仪器服务
    • OEM和商业供应
    • 培训服务
    • 360° CDMO 和 CRO 服务
    • CDMO 服务
    • 临床试验 CRO 服务
    • Unity Lab Services
    • 查看所有帮助和支持
  • 帮助和支持
    • 学习中心
    • 联系我们
    • 更改国家或地区
    • 查看所有帮助和支持
  • 热门产品
    • TaqMan Real-Time PCR Assays
      TaqMan 实时荧光定量 PCR 试剂盒
    • Antibodies
      抗体
    • Oligos, Primers & Probes
      寡核苷酸、引物、探针
    • GeneArt Gene Synthesis
      GeneArt 基因合成
    • Cell Culture Plastics
      细胞培养耗材
  • Who We Serve
    • 抗体治疗解决方案
    • 细胞与基因治疗解决方案
    • 学术科研
    • 工业与应用
  • 联系我们
  • 货号直购
  • 订单查询
  • 查找文件&证书
Thermo Fisher Scientific Logo

Search

搜索全部或下列指定分类
Search button
          • 联系我们
          • 货号直购
          • 登录
            登录
            没有账号?建立账号 注册
            • 我的账号
            • 订单
            • 会员中心
            • 账单及发票查询
            • 定制产品及项目
          • Primary Antibodies ›
          • UCP1 Antibodies

          Invitrogen

          UCP1 Polyclonal Antibody

          高级验证
          53个已发表图片
          63 篇参考文献
          查看其他15个UCP1抗体

          {{$productOrderCtrl.translations['antibody.pdp.commerceCard.promotion.promotions']}}

          {{$productOrderCtrl.translations['antibody.pdp.commerceCard.promotion.viewpromo']}}

          {{$productOrderCtrl.translations['antibody.pdp.commerceCard.promotion.promocode']}}: {{promo.promoCode}} {{promo.promoTitle}} {{promo.promoDescription}}. {{$productOrderCtrl.translations['antibody.pdp.commerceCard.promotion.learnmore']}}

          说明书
          证书
          实验方案
          问题与答案
          技术支持
          说明书
          证书
          实验方案
          问题与答案
          技术支持
          说明书
          证书
          实验方案
          问题与答案
          技术支持

          Cite UCP1 Polyclonal Antibody

          Additional Information:
          {{banner.description}}
          {{$ctrl.isSkuNotesCollapsed ? 'View more' : 'View less'}}
          • 抗体检测数据 (1)
          • 已发表图片 (53)
          • 高级验证 (2)
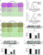
          UCP1 Antibody in Western Blot (WB)
          Group 53 Created with Sketch.
          UCP1 Antibody in Western Blot (WB)
          Group 53 Created with Sketch.

          图: 1 / 56

          {{ $ctrl.currentElement.advancedVerification.fullName }}
          {{ $ctrl.currentElement.advancedVerification.text }}

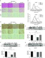
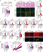
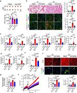
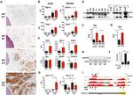
          UCP1 Antibody (PA1-24894) in WB

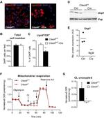
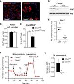
          Western blot was performed using Anti-UCP1 Polyclonal Antibody (Product # PA1-24894) and a 33 kDa band corresponding to UCP1 was observed only in Mouse Brown Adipose and not Mouse White Adipose. Tissue extracts (30 µg lysate) of Mouse Brown Adipose (Lane 1) and Mouse White Adipose (Lane 2) were electrophoresed using NuPAGE™ 4-12 % Bis-Tris gel (Product # NP0322BOX). Resolved proteins were then transferred onto a nitrocellulose membrane (Product # IB23001) by iBlot® 2 Dry Blotting System (Product # IB21001). The blot was probed with the pri... View More {{ $ctrl.currentElement.advancedVerification.fullName }} 验证信息 View more
          已发表图片由___提供 benchsci-logo
          PMID: {{$ctrl.currentElement.benchSciPubmedId}}
          查看产品

          {{$ctrl.videoDesc}}

          {{$ctrl.videoLongDesc}}

          UCP1 Antibody in Western Blot (WB)
          UCP1 Antibody in Immunohistochemistry (IHC)
          UCP1 Antibody in Immunohistochemistry (IHC)
          UCP1 Antibody in Immunohistochemistry (IHC)
          UCP1 Antibody in Immunohistochemistry (IHC)
          UCP1 Antibody in Immunohistochemistry (IHC)
          UCP1 Antibody in Western Blot, Immunohistochemistry (WB, IHC)
          UCP1 Antibody in Immunohistochemistry (IHC)
          UCP1 Antibody in Immunohistochemistry (IHC)
          UCP1 Antibody in Immunohistochemistry (IHC)
          UCP1 Antibody in Immunohistochemistry (Paraffin), Immunocytochemistry (IHC (P), ICC/IF)
          UCP1 Antibody in Immunohistochemistry (Paraffin) (IHC (P))
          UCP1 Antibody in Immunohistochemistry (Paraffin) (IHC (P))
          UCP1 Antibody in Immunohistochemistry (IHC)
          UCP1 Antibody in Immunohistochemistry (IHC)
          UCP1 Antibody in Immunohistochemistry (IHC)
          UCP1 Antibody in Immunohistochemistry (IHC)
          UCP1 Antibody in Immunohistochemistry (IHC)
          UCP1 Antibody in Immunohistochemistry (IHC)
          UCP1 Antibody in Western Blot, Immunohistochemistry (WB, IHC)
          UCP1 Antibody in Immunohistochemistry (IHC)
          UCP1 Antibody in Immunohistochemistry (IHC)
          UCP1 Antibody in Immunohistochemistry (IHC)
          UCP1 Antibody in Western Blot (WB)
          UCP1 Antibody in Western Blot (WB)
          UCP1 Antibody in Western Blot (WB)
          UCP1 Antibody in Western Blot (WB)
          UCP1 Antibody in Western Blot (WB)
          UCP1 Antibody in Western Blot (WB)
          UCP1 Antibody in Western Blot (WB)
          UCP1 Antibody in Western Blot (WB)
          UCP1 Antibody in Western Blot (WB)
          UCP1 Antibody in Western Blot (WB)
          UCP1 Antibody in Western Blot (WB)
          UCP1 Antibody in Western Blot (WB)
          UCP1 Antibody in Western Blot (WB)
          UCP1 Antibody in Western Blot (WB)
          UCP1 Antibody in Western Blot (WB)
          UCP1 Antibody in Western Blot (WB)
          UCP1 Antibody in Western Blot (WB)
          UCP1 Antibody in Western Blot (WB)
          UCP1 Antibody in Western Blot (WB)
          UCP1 Antibody in Western Blot (WB)
          UCP1 Antibody in Western Blot (WB)
          UCP1 Antibody in Western Blot (WB)
          UCP1 Antibody in Western Blot (WB)
          UCP1 Antibody in Western Blot (WB)
          UCP1 Antibody in Western Blot (WB)
          UCP1 Antibody in Western Blot (WB)
          UCP1 Antibody in Western Blot (WB)
          UCP1 Antibody in Western Blot (WB)
          UCP1 Antibody in Western Blot (WB)
          UCP1 Antibody in Western Blot (WB)
          UCP1 Antibody in ChIP Assay (ChIP)
          UCP1 Antibody
          UCP1 Antibody
          UCP1 Polyclonal Antibody

          产品信息

          PA1-24894

          应用
          建议稀释比
          已发表文章

          免疫印迹 (WB)

          1:1,000
          查看36篇已发表文章 36篇已发表文章

          免疫组化 (IHC)

          -
          查看16篇已发表文章 16篇已发表文章

          免疫组化(石蜡) (IHC (P))

          1:500
          查看3篇已发表文章 3篇已发表文章

          免疫细胞化学 (ICC/IF)

          -
          查看6篇已发表文章 6篇已发表文章

          免疫沉淀 (IP)

          -
          查看1篇已发表文章 1篇已发表文章

          染色质免疫沉淀 实验 (ChIP)

          -
          查看1篇已发表文章 1篇已发表文章
          产品规格

          种属反应

          Cat, Ferret, Human, Mouse, Rat

          已发表种属

          Human, Monkey, Mouse, Non-human primate, Rat, Rhesus monkey

          宿主/亚型

          Rabbit / IgG

          分类

          Polyclonal

          类型

          Antibody

          抗原

          Synthetic peptide corresponding to human UCP1 sequence (amino acids 145-159) with N-terminal cysteine added, conjugated to KLH.
          3D表位/免疫原

          偶联物

          Unconjugated Unconjugated Unconjugated

          形式

          Liquid

          浓度

          1.3 mg/mL

          规格

          130 µg

          纯化类型

          Affinity chromatography

          保存液

          PBS, pH 7.4, with 1% BSA

          内含物

          15mM sodium azide

          保存条件

          Store at 4°C short term. For long term storage, store at -20°C, avoiding freeze/thaw cycles.

          运输条件

          Ambient (domestic); Wet ice (international)

          RRID

          AB_2241459

          产品详细信息

          PA1-24894 detects UCP1 from human, mouse, and rat samples, and does not cross-react with UCP2 or UCP3. PA1-24894 is expected to cross react with bovine (93% conserved), canine (93% conserved), Macaque monkey (100% conserved), rabbit (93% conserved), and ovine (93% conserved) due to sequence homology.

          By Western Blot this antibody detects a band of approximately 32 kDa.

          Positive Control: Brown adipose tissue.

          靶标信息

          Mitochondrial uncoupling proteins are members of the family of mitochondrial anion carrier proteins. UCPs separate oxidative phosphorylation from ATP synthesis with energy dissipated as heat, also referred to as the mitochondrial proton leak. UCPs facilitate the transfer of anions from the inner to the outer mitochondrial membrane and the return transfer of protons from the outer to the inner mitochondrial membrane. They also reduce the mitochondrial membrane potential in mammalian cells. Tissue specificity occurs for the different UCPs and the exact methods of how UCPs transfer H+/OH- are not known. UCPs contain the three homologous protein domains of MACPs. This gene is expressed only in brown adipose tissue, a specialized tissue which functions to produce heat.

          仅用于科研。不用于诊断过程。未经明确授权不得转售。

          生物信息学

          蛋白别名: HGNC:12517; Mitochondrial brown fat uncoupling protein 1; Solute carrier family 25 member 7; Thermogenin; UCP 1; uncoupling protein; uncoupling protein 1 (mitochondrial, proton carrier); uncoupling protein 1, mitochondrial; uncoupling protein, mitochondrial

          查看更多 收起

          基因别名: AI385626; SLC25A7; UCP; UCP1; Ucpa; Uncp

          查看更多 收起

          UniProt ID: (Human) P25874, (Rat) P04633, (Mouse) P12242

          查看更多 收起

          Entrez Gene ID: (Human) 7350, (Rat) 24860, (Mouse) 22227

          查看更多 收起

          功能
          protein binding GTP binding hydrogen ion transmembrane transporter activity oxidative phosphorylation uncoupler activity GDP binding transmembrane transporter activity purine ribonucleotide binding long-chain fatty acid binding anion binding cardiolipin binding transporter secondary carrier transporter
          参与通路
          diet induced thermogenesis regulation of transcription from RNA polymerase II promoter ion transport mitochondrial transport response to temperature stimulus response to cold response to nutrient levels cellular response to hormone stimulus ion transmembrane transport cellular response to reactive oxygen species brown fat cell differentiation transmembrane transport cellular response to cold cellular response to fatty acid positive regulation of cold-induced thermogenesis hydrogen ion transmembrane transport regulation of reactive oxygen species biosynthetic process cellular response to dehydroepiandrosterone mitochondrial transmembrane transport adaptive thermogenesis generation of precursor metabolites and energy proton transport positive regulation of multicellular organismal metabolic process response to steroid hormone transport
          It has to be done as per old AB suggested Products section.

          Disclaimer

          Close

          Clicking the images or links will redirect you to a website hosted by BenchSci that provides third-party scientific content. Neither the content nor the BenchSci technology and processes for selection have been evaluated by us; we are providing them as-is and without warranty of any kind, including for use or application of the Thermo Fisher Scientific products presented.

          guarantee_icon

          性能保障

          只要您发现Invitrogen抗体在实验中的表现与网站或说明书的所述内容不符,您即可享受免费退换货服务。*

          了解更多
          help_icon

          随时为您服务

          获取常见问题的专家解答,或者直接联系我们的技术专家,咨询应用、设备、常规产品使用问题。

          联系技术支持
          订购 Plus Icon Minus Icon
          • 订单状态查询
          • 订单支持
          • 货号直购
          • 现货供应中心
          • 电子采购
          支持 Plus Icon Minus Icon
          • 帮助&支持
          • 联系我们 - 400 820 8982
          • 技术支持中心
          • 查找文件&证书
          • 报告网站问题
          资源 Plus Icon Minus Icon
          • 学习中心
          • 促销
          • 活动&研讨会
          • 社交媒体
          关于赛默飞 Plus Icon Minus Icon
          • 关于我们
          • 招聘 招聘
          • 投资者关系 投资者关系
          • 新闻 新闻
          • 社会责任 社会责任
          • 商标
          • 政策和通知
          品牌 Plus Icon Minus Icon
          • Thermo Scientific
          • Applied Biosystems
          • Invitrogen
          • Gibco
          • Ion Torrent
          • Unity Lab Services
          • Patheon
          • PPD
          • 服务条款
          • 隐私政策
          • 定价和运输保险政策
          © 2006-2026 Thermo Fisher Scientific Inc. All rights reserved. All trademarks are the property of Thermo Fisher Scientific and its subsidiaries unless otherwise specified.
          China flag icon
          China
          本网站销售的所有产品均不得用于人类或动物之临床诊断或治疗,仅可用于工业或者科研等非医疗目的。
             电子营业执照 | 经营证照公示 | ICP备案号:沪ICP备11003924号 | 沪公网安备 31011502006935号

          Your items have has been added!


          Host server : magellan-search-green-6479c7f679-mppzp:80/100.66.76.236:80.
          git-commit: b70c0dceb888abc3b0dcebb5bc3a5b8753e7e816
          git-url: https://github.com/thermofisher/magellan-search
          git-branch: release/2.50.0-Offline