Hamburger Menu Button
Thermo Fisher Scientific Logo
登录
没有账号?建立账号 注册
  • 产品
    • 抗体
    • 引物合成
    • GeneArt Gene Synthesis Instant Designer
    • TaqMan Assay and Array Search
    • PCR 设备和耗材
    • 色谱柱和纯化柱
    • 实验室离心机
    • 分子生物学试剂和试剂盒
    • 实验室塑料耗材及用品
    • 查看所有产品分类
  • 应用和技术
    • 色谱
    • 细胞转染和培养
    • 实时荧光定量PCR
    • 质谱
    • 实验室塑料耗材及用品
    • 电子显微镜
    • 蛋白质生物学
    • PCR
    • RNAi
    • 环境
    • 查看所有应用和技术
  • 服务
    • 定制服务
    • 企业级实验室信息化服务
    • 企业服务
    • 金融&租赁服务
    • 仪器服务
    • OEM和商业供应
    • 培训服务
    • 360° CDMO 和 CRO 服务
    • CDMO 服务
    • 临床试验 CRO 服务
    • 查看所有帮助和支持
  • 帮助和支持
    • 学习中心
    • 联系我们
    • 更改国家或地区
    • 查看所有帮助和支持
  • 热门产品
    • TaqMan Real-Time PCR Assays
      TaqMan 实时荧光定量 PCR 试剂盒
    • Antibodies
      抗体
    • Oligos, Primers & Probes
      寡核苷酸、引物、探针
    • GeneArt Gene Synthesis
      GeneArt 基因合成
    • Cell Culture Plastics
      细胞培养耗材
  • 联系我们
  • 货号直购
  • 订单查询
  • 查找文件&证书
Thermo Fisher Scientific Logo

Search

搜索全部或下列指定分类
Search button
          • 联系我们
          • 货号直购
          • 登录
            登录
            没有账号?建立账号 注册
            • 我的账号
            • 订单
            • 账单及发票查询
            • 定制产品及项目

          Disclaimer

          Clicking the images or links will redirect you to a website hosted by BenchSci that provides third-party scientific content. Neither the content nor the BenchSci technology and processes for selection have been evaluated by us; we are providing them as-is and without warranty of any kind, including for use or application of the Thermo Fisher Scientific products presented.

          • Primary Antibodies ›
          • Ub-K63 Antibodies

          Invitrogen

          Ub-K63 Monoclonal Antibody (HWA4C4), eBioscience™

          2个已发表图片
          18 篇参考文献
          查看其他3个Ub-K63抗体

          {{$productOrderCtrl.translations['antibody.pdp.commerceCard.promotion.promotions']}}

          {{$productOrderCtrl.translations['antibody.pdp.commerceCard.promotion.viewpromo']}}

          {{$productOrderCtrl.translations['antibody.pdp.commerceCard.promotion.promocode']}}: {{promo.promoCode}} {{promo.promoTitle}} {{promo.promoDescription}}. {{$productOrderCtrl.translations['antibody.pdp.commerceCard.promotion.learnmore']}}

          说明书
          证书
          实验方案
          问题与答案
          技术支持
          说明书
          证书
          实验方案
          问题与答案
          技术支持
          说明书
          证书
          实验方案
          问题与答案
          技术支持

          Cite Ub-K63 Monoclonal Antibody (HWA4C4), eBioscience™

          • 抗体检测数据 (1)
          • 已发表图片 (2)
          Ub-K63 Antibody in Western Blot (WB)
          Group 53 Created with Sketch.
          Ub-K63 Antibody in Western Blot (WB)
          Group 53 Created with Sketch.

          图: 1 / 3

          {{ $ctrl.currentElement.advancedVerification.fullName }}
          {{ $ctrl.currentElement.advancedVerification.text }}

          Ub-K63 Antibody (14-6077-82) in WB

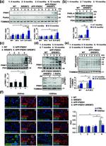
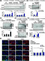
          In vitro linked and purified polyubiquitin chains were analyzed by SDS-PAGE followed by immunoblotting with Anti-Human Ub-K63 Purified. The antibody detects lysine-63-linked chains (lane 1), but does not detect lysine-48-linked chains (lane 2). {{ $ctrl.currentElement.advancedVerification.fullName }} 验证信息 View more
          已发表图片由___提供 benchsci-logo
          PMID: {{$ctrl.currentElement.benchSciPubmedId}}
          查看产品

          {{$ctrl.videoDesc}}

          {{$ctrl.videoLongDesc}}

          Ub-K63 Antibody in Western Blot (WB)
          Ub-K63 Antibody in Western Blot (WB)
          Ub-K63 Antibody in Western Blot (WB)

          产品信息

          14-6077-82

          应用
          建议稀释比
          已发表文章

          免疫印迹 (WB)

          Assay-Dependent
          查看11篇已发表文章 11篇已发表文章

          免疫组化 (IHC)

          -
          查看1篇已发表文章 1篇已发表文章

          免疫细胞化学 (ICC/IF)

          -
          查看2篇已发表文章 2篇已发表文章

          亲和纯化 (AP)

          -
          查看3篇已发表文章 3篇已发表文章

          GST融合蛋白沉降技术 (GST-PD)

          -
          查看1篇已发表文章 1篇已发表文章
          产品规格

          种属反应

          Human

          已发表种属

          C. elegans, Human, Mouse

          宿主/亚型

          Mouse / IgG2a

          分类

          Monoclonal

          类型

          Antibody

          克隆号

          HWA4C4

          偶联物

          Unconjugated Unconjugated Unconjugated

          形式

          Liquid

          浓度

          0.5 mg/mL

          纯化类型

          Affinity chromatography

          保存液

          PBS, pH 7.2

          内含物

          0.09% sodium azide

          保存条件

          4°C

          运输条件

          Ambient (domestic); Wet ice (international)

          RRID

          AB_1257213

          产品详细信息

          Description: Ubiquitin is a highly conserved 76kDa protein which is ligated to many proteins in both monomeric and polymeric forms. Ubiquitin polymers (polyubiquitin) can be found in several varieties depending on which of its 7 lysine residues is the site of ligation. The two most common polymer chains are linked via an isopeptide bond between glycine-76 and either lysine-48 (K-48) or lysine-63 (K-63). K-48-linked polyubiquitination typically results in targeting the protein to the 26S proteosome resulting in proteolysis, although recently exceptions to this have been observed. In contrast, K-63-linked polyubiquitination results in signals related to intracellular trafficking, cell signaling, ribosomal biogenesis, and DNA damage repair. There are also reports that K63-linked polyubiquitin is involved in proteosome-independent proteolysis via autophagy.

          HWA4C4 reacts specifically with the isopeptide linkage region of lysine-63-linked polyubiquitin. It does not react with other forms of ubiquitin including ubiquitin monomer and lysine-48-linked chains.

          Applications Reported: This HWA4C4 antibody has been reported for use in immunoblotting (WB).

          Applications Tested: This HWA2-8°C4 antibody has been tested by immunoblot of lysine-63-linked polyubiquitin chains. This can be used at less than or equal to 2 µg/mL. It is recommended that the antibody be carefully titrated for optimal performance in the assay of interest.

          Purity: Greater than 90%, as determined by SDS-PAGE.

          Aggregation: Less than 10%, as determined by HPLC.

          Filtration: 0.2 µm post-manufacturing filtered.

          靶标信息

          Ubiquitin is a conserved 76 amino acid polypeptide and can affect proteasomal degradation of the protein it is bound to, or mediate interactions with other proteins related to post-translational modifications. The degradation of cellular regulatory proteins by the Uubiquitin pathway is important as it controls the cellular growth and proliferation. Ubiquitin-dependent proteolysis occurs after a covalent attachment of the peptide to a lysine residue of a protein, which involves three enzymatic reactions: E1, E2 and E3. The first reaction involves ubiquitin-activating enzyme. The third reaction uses enzyme ubiquitin ligase (E3) to transfer the activated ubiquitin from E2 to a lysine residue on a protein, or directly transfers the ubiquitin from E2 to the substrate.

          仅用于科研。不用于诊断过程。未经明确授权不得转售。

          生物信息学

          蛋白别名: 40S ribosomal protein S27a; CEP52; epididymis luminal protein 112; epididymis secretory protein Li 50; polyubiquitin B; Polyubiquitin-B; Polyubiquitin-C; Ubiquitin A-52 residue ribosomal protein fusion product 1; ubiquitin and ribosomal protein S27a; ubiquitin C; ubiquitin carboxyl extension protein 52; Ubiquitin carboxyl extension protein 80; ubiquitin-52 amino acid fusion protein; ubiquitin-CEP52; ubiquitin-CEP80; Ubiquitin-ribosomal protein eL40 fusion protein; Ubiquitin-ribosomal protein eS31 fusion protein

          查看更多 收起

          基因别名: CEP52; CEP80; HEL-S-50; HEL112; HMG20; HUBCEP52; L40; RPL40; RPS27A; S27A; UBA52; UBA80; UBB; UBC; UBCEP1; UBCEP2; UBCEP80

          查看更多 收起

          UniProt ID: (Human) P62979, (Human) P62987, (Human) P0CG47, (Human) P0CG48

          查看更多 收起

          Entrez Gene ID: (Human) 6233, (Human) 7311, (Human) 7314, (Human) 7316

          查看更多 收起

          功能
          structural constituent of ribosome protein binding poly(A) RNA binding metal ion binding protease binding
          参与通路
          G2/M transition of mitotic cell cycle negative regulation of transcription from RNA polymerase II promoter MAPK cascade nuclear-transcribed mRNA catabolic process, nonsense-mediated decay activation of MAPK activity protein polyubiquitination nucleotide-excision repair, DNA damage recognition nucleotide-excision repair, DNA duplex unwinding stimulatory C-type lectin receptor signaling pathway positive regulation of defense response to virus by host MyD88-dependent toll-like receptor signaling pathway MyD88-independent toll-like receptor signaling pathway glycogen biosynthetic process transcription-coupled nucleotide-excision repair nucleotide-excision repair, preincision complex assembly nucleotide-excision repair, DNA incision, 5'-to lesion nucleotide-excision repair, DNA gap filling rRNA processing translational initiation cellular protein modification process SRP-dependent cotranslational protein targeting to membrane DNA damage response, signal transduction by p53 class mediator resulting in cell cycle arrest transforming growth factor beta receptor signaling pathway Notch signaling pathway I-kappaB kinase/NF-kappaB signaling JNK cascade fibroblast growth factor receptor signaling pathway regulation of tumor necrosis factor-mediated signaling pathway regulation of necrotic cell death Wnt signaling pathway endosomal transport macroautophagy viral life cycle virion assembly viral transcription translesion synthesis negative regulation of transforming growth factor beta receptor signaling pathway anaphase-promoting complex-dependent catabolic process regulation of type I interferon production negative regulation of type I interferon production tumor necrosis factor-mediated signaling pathway nucleotide-excision repair, DNA incision ion transmembrane transport TRIF-dependent toll-like receptor signaling pathway interstrand cross-link repair NIK/NF-kappaB signaling Fc-epsilon receptor signaling pathway ERBB2 signaling pathway negative regulation of epidermal growth factor receptor signaling pathway error-prone translesion synthesis DNA damage response, detection of DNA damage protein ubiquitination involved in ubiquitin-dependent protein catabolic process positive regulation of apoptotic process negative regulation of apoptotic process positive regulation of I-kappaB kinase/NF-kappaB signaling proteasome-mediated ubiquitin-dependent protein catabolic process regulation of mRNA stability cellular protein metabolic process innate immune response positive regulation of epidermal growth factor receptor signaling pathway positive regulation of transcription from RNA polymerase II promoter T cell receptor signaling pathway positive regulation of NF-kappaB transcription factor activity stress-activated MAPK cascade negative regulation of ubiquitin-protein ligase activity involved in mitotic cell cycle positive regulation of ubiquitin-protein ligase activity involved in regulation of mitotic cell cycle transition Wnt signaling pathway, planar cell polarity pathway regulation of transcription from RNA polymerase II promoter in response to hypoxia nucleotide-binding oligomerization domain containing signaling pathway global genome nucleotide-excision repair error-free translesion synthesis intracellular transport of virus negative regulation of canonical Wnt signaling pathway positive regulation of canonical Wnt signaling pathway xenophagy regulation of signal transduction by p53 class mediator ubiquitin homeostasis positive regulation of protein ubiquitination mitochondrion transport along microtubule neuron projection morphogenesis regulation of mitochondrial membrane potential regulation of proteasomal protein catabolic process regulation of neuron death positive regulation of intrinsic apoptotic signaling pathway by p53 class mediator positive regulation of protein monoubiquitination translation
          It has to be done as per old AB suggested Products section.
          guarantee_icon

          性能保障

          只要您发现Invitrogen抗体在实验中的表现与网站或说明书的所述内容不符,您即可享受免费退换货服务。*

          了解更多
          help_icon

          随时为您服务

          获取常见问题的专家解答,或者直接联系我们的技术专家,咨询应用、设备、常规产品使用问题。

          联系技术支持
          订购 Plus Icon Minus Icon
          • 订单状态查询
          • 订单支持
          • 货号直购
          • 现货供应中心
          • 电子采购
          支持 Plus Icon Minus Icon
          • 帮助&支持
          • 联系我们 - 400 820 8982
          • 技术支持中心
          • 查找文件&证书
          • 报告网站问题
          资源 Plus Icon Minus Icon
          • 学习中心
          • 促销
          • 活动&研讨会
          • 社交媒体
          关于赛默飞 Plus Icon Minus Icon
          • 关于我们
          • 招聘 招聘
          • 投资者关系 投资者关系
          • 新闻 新闻
          • 社会责任 社会责任
          • 商标
          • 政策和通知
          品牌 Plus Icon Minus Icon
          • Thermo Scientific
          • Applied Biosystems
          • Invitrogen
          • Gibco
          • Ion Torrent
          • Patheon
          • PPD
          • 服务条款
          • 隐私政策
          • 定价和运输保险政策
          © 2006-2026 Thermo Fisher Scientific Inc. All rights reserved. All trademarks are the property of Thermo Fisher Scientific and its subsidiaries unless otherwise specified.
          China flag icon
          China
          本网站销售的所有产品均不得用于人类或动物之临床诊断或治疗,仅可用于工业或者科研等非医疗目的。
             电子营业执照 | 经营证照公示 | ICP备案号:沪ICP备11003924号 | 沪公网安备 31011502006935号

          Your items have has been added!


          Host server : magellan-search-blue-55ff9ddd88-8jdkq:80/100.66.75.107:80.
          git-commit: d366ff9721d93504b2ac26a183b2b3e3d0e7d9ec
          git-url: https://github.com/thermofisher/magellan-search
          git-branch: release/2.42.0-2026.01.03-1.0