Hamburger Menu Button
Thermo Fisher Scientific Logo
登录
没有账号?建立账号 注册
  • 产品
    • 抗体
    • 引物合成
    • GeneArt Gene Synthesis Instant Designer
    • TaqMan Assay and Array Search
    • PCR 设备和耗材
    • 色谱柱和纯化柱
    • 实验室离心机
    • 分子生物学试剂和试剂盒
    • 实验室塑料耗材及用品
    • 查看所有产品分类
  • 应用和技术
    • 色谱
    • 细胞转染和培养
    • 实时荧光定量PCR
    • 质谱
    • 实验室塑料耗材及用品
    • 电子显微镜
    • 蛋白质生物学
    • PCR
    • RNAi
    • 环境
    • 查看所有应用和技术
  • 服务
    • 定制服务
    • 企业级实验室信息化服务
    • 企业服务
    • 金融&租赁服务
    • 仪器服务
    • OEM和商业供应
    • 培训服务
    • 360° CDMO 和 CRO 服务
    • CDMO 服务
    • 临床试验 CRO 服务
    • 查看所有帮助和支持
  • 帮助和支持
    • 学习中心
    • 联系我们
    • 更改国家或地区
    • 查看所有帮助和支持
  • 热门产品
    • TaqMan Real-Time PCR Assays
      TaqMan 实时荧光定量 PCR 试剂盒
    • Antibodies
      抗体
    • Oligos, Primers & Probes
      寡核苷酸、引物、探针
    • GeneArt Gene Synthesis
      GeneArt 基因合成
    • Cell Culture Plastics
      细胞培养耗材
  • 联系我们
  • 货号直购
  • 订单查询
  • 查找文件&证书
Thermo Fisher Scientific Logo

Search

搜索全部或下列指定分类
Search button
          • 联系我们
          • 货号直购
          • 登录
            登录
            没有账号?建立账号 注册
            • 我的账号
            • 订单
            • 账单及发票查询
            • 定制产品及项目

          Disclaimer

          Clicking the images or links will redirect you to a website hosted by BenchSci that provides third-party scientific content. Neither the content nor the BenchSci technology and processes for selection have been evaluated by us; we are providing them as-is and without warranty of any kind, including for use or application of the Thermo Fisher Scientific products presented.

          • Primary Antibodies ›
          • Ubiquitin Antibodies

          Invitrogen

          Ubiquitin Monoclonal Antibody (Ubi-1)

          高级验证
          49个已发表图片
          118 篇参考文献
          查看其他49个Ubiquitin抗体

          {{$productOrderCtrl.translations['antibody.pdp.commerceCard.promotion.promotions']}}

          {{$productOrderCtrl.translations['antibody.pdp.commerceCard.promotion.viewpromo']}}

          {{$productOrderCtrl.translations['antibody.pdp.commerceCard.promotion.promocode']}}: {{promo.promoCode}} {{promo.promoTitle}} {{promo.promoDescription}}. {{$productOrderCtrl.translations['antibody.pdp.commerceCard.promotion.learnmore']}}

          说明书
          证书
          实验方案
          问题与答案
          技术支持
          说明书
          证书
          实验方案
          问题与答案
          技术支持
          说明书
          证书
          实验方案
          问题与答案
          技术支持

          Cite Ubiquitin Monoclonal Antibody (Ubi-1)

          • 抗体检测数据 (4)
          • 已发表图片 (49)
          • 高级验证 (1)
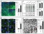
          Ubiquitin Antibody in Immunohistochemistry (IHC)
          Group 53 Created with Sketch.
          Ubiquitin Antibody in Immunohistochemistry (IHC)
          Group 53 Created with Sketch.

          图: 1 / 54

          {{ $ctrl.currentElement.advancedVerification.fullName }}
          {{ $ctrl.currentElement.advancedVerification.text }}

          Ubiquitin Antibody (13-1600) in IHC

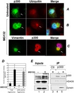
          Immunofluorescent staining of the superior frontal cortex of Huntington's disease tissue with Ms anti-Ubiquitin (Product # 13-1600). Image reproduced from Holbert S, et al. PNAS 2003. {{ $ctrl.currentElement.advancedVerification.fullName }} 验证信息 View more
          已发表图片由___提供 benchsci-logo
          PMID: {{$ctrl.currentElement.benchSciPubmedId}}
          查看产品

          {{$ctrl.videoDesc}}

          {{$ctrl.videoLongDesc}}

          Ubiquitin Antibody in Immunohistochemistry (IHC)
          Ubiquitin Antibody in Immunohistochemistry (IHC)
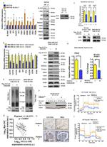
          Ubiquitin Antibody in Western Blot (WB)
          Ubiquitin Antibody in Western Blot (WB)
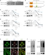
          Ubiquitin Antibody in Western Blot, Immunocytochemistry (WB, ICC/IF)
          Ubiquitin Antibody in Immunocytochemistry (ICC/IF)
          Ubiquitin Antibody in Immunocytochemistry (ICC/IF)
          Ubiquitin Antibody in Immunocytochemistry (ICC/IF)
          Ubiquitin Antibody in Immunocytochemistry (ICC/IF)
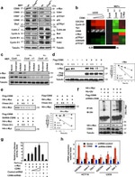
          Ubiquitin Antibody in Immunohistochemistry (IHC)
          Ubiquitin Antibody in Western Blot, Immunohistochemistry (WB, IHC)
          Ubiquitin Antibody in Immunohistochemistry (IHC)
          Ubiquitin Antibody in Western Blot (WB)
          Ubiquitin Antibody in Western Blot (WB)
          Ubiquitin Antibody in Western Blot (WB)
          Ubiquitin Antibody in Western Blot (WB)
          Ubiquitin Antibody in Western Blot (WB)
          Ubiquitin Antibody in Western Blot (WB)
          Ubiquitin Antibody in Western Blot (WB)
          Ubiquitin Antibody in Western Blot (WB)
          Ubiquitin Antibody in Western Blot (WB)
          Ubiquitin Antibody in Western Blot (WB)
          Ubiquitin Antibody in Western Blot (WB)
          Ubiquitin Antibody in Western Blot (WB)
          Ubiquitin Antibody in Western Blot (WB)
          Ubiquitin Antibody in Western Blot (WB)
          Ubiquitin Antibody in Western Blot (WB)
          Ubiquitin Antibody in Western Blot (WB)
          Ubiquitin Antibody in Western Blot (WB)
          Ubiquitin Antibody in Western Blot (WB)
          Ubiquitin Antibody in Western Blot (WB)
          Ubiquitin Antibody in Western Blot (WB)
          Ubiquitin Antibody in Western Blot (WB)
          Ubiquitin Antibody in Western Blot (WB)
          Ubiquitin Antibody in Western Blot (WB)
          Ubiquitin Antibody in Western Blot (WB)
          Ubiquitin Antibody in Western Blot (WB)
          Ubiquitin Antibody in Western Blot (WB)
          Ubiquitin Antibody in Western Blot (WB)
          Ubiquitin Antibody in Western Blot (WB)
          Ubiquitin Antibody in Western Blot (WB)
          Ubiquitin Antibody in Western Blot (WB)
          Ubiquitin Antibody in Western Blot (WB)
          Ubiquitin Antibody in Western Blot (WB)
          Ubiquitin Antibody in Western Blot (WB)
          Ubiquitin Antibody in Western Blot (WB)
          Ubiquitin Antibody in Western Blot (WB)
          Ubiquitin Antibody in Western Blot (WB)
          Ubiquitin Antibody in Western Blot (WB)
          Ubiquitin Antibody in Western Blot (WB)
          Ubiquitin Antibody in Western Blot (WB)
          Ubiquitin Antibody in Western Blot (WB)
          Ubiquitin Antibody in Immunoprecipitation (IP)
          Ubiquitin Antibody

          产品信息

          13-1600

          应用
          建议稀释比
          已发表文章

          免疫印迹 (WB)

          1-3 µg/mL
          查看79篇已发表文章 79篇已发表文章

          免疫组化 (IHC)

          Assay-dependent
          查看13篇已发表文章 13篇已发表文章

          免疫组化(石蜡) (IHC (P))

          -
          查看2篇已发表文章 2篇已发表文章

          免疫组化(冰冻) (IHC (F))

          -
          查看1篇已发表文章 1篇已发表文章

          免疫细胞化学 (ICC/IF)

          -
          查看9篇已发表文章 9篇已发表文章

          酶联免疫吸附实验 (ELISA)

          0.1-1 µg/mL
          查看1篇已发表文章 1篇已发表文章

          免疫沉淀 (IP)

          Assay-dependent
          查看8篇已发表文章 8篇已发表文章

          其他PubMed (Misc)

          -
          查看5篇已发表文章 5篇已发表文章
          产品规格

          种属反应

          All, Bovine, Chicken, Human, Mouse, Xenopus

          已发表种属

          Avian, C. elegans, Fruit fly, Hamster, Human, Mouse, Non-human primate, Rabbit, Rat, Rhesus monkey, Tag, Xenopus, Yeast

          宿主/亚型

          Mouse / IgG1, kappa

          分类

          Monoclonal

          类型

          Antibody

          克隆号

          Ubi-1

          抗原

          Purified bovine ubiquitin conjugated to carrier protein

          偶联物

          Unconjugated Unconjugated Unconjugated

          形式

          Liquid

          浓度

          0.5 mg/mL

          纯化类型

          purified

          保存液

          PBS, pH 7.4

          内含物

          0.1% sodium azide

          保存条件

          -20°C

          运输条件

          Ambient (domestic); Wet ice (international)

          RRID

          AB_2533002

          产品详细信息

          13-1600 recognizes ubiquitin, both conjugated and unconjugated. It reacts with a single chain 8.5 kDa protein. The ubiquitin molecule appears to be present in all eukaryotic cells and has an identical primary structure in all animals. Ubiquitin is present in the nucleus, cytoplasm, and on cell surface membranes.

          This antibody is suitable for immunohistochemical staining of alcohol- or paraformaldehyde-fixed, paraffin-embedded or frozen tissue sections. Heat-induced epitope retrieval with citrate buffer, pH 6.0, is required for specific staining of formalin-fixed, paraffin-embedded tissue sections. To stain, incubate 30-60 minutes at room temperature or overnight at 4°C. This antibody may also be used in ELISA and has been successfully used in western blot analysis of ubiquitinated proteins in mouse thymocytes.

          To perform western blotting, prepare lysis buffer in 10 mM N-Ethylmaleimide to inhibit ubiquitin-conjugating enzymes. N-Ethylmaleimide inactivates certain enzymes by blocking free sulfhydryls. After electrophoresis and transfer, pre-incubate transferred membranes in denaturing buffer (6 M guanidine-HCl, 20 mM Tris-HCl, pH 7.5, 5 mM betamercaptoethanol, 1 mM PMSF) for 30-60 minutes at 4°C, followed by extensive PBS washing.

          靶标信息

          Ubiquitin, a highly conserved protein that has a major role in targeting cellular proteins for degradation by the 26S proteosome, is synthesized as a precursor protein consisting of either polyubiquitin chains or a single ubiquitin fused to an unrelated protein. This gene encodes a fusion protein consisting of ubiquitin at the N terminus and ribosomal protein S27a at the C terminus. When expressed in yeast, the protein is post-translationally processed, generating free ubiquitin monomer and ribosomal protein S27a. Ribosomal protein S27a is a component of the 40S subunit of the ribosome and belongs to the S27AE family of ribosomal proteins. It contains C4-type zinc finger domains and is located in the cytoplasm. Pseudogenes derived from this gene are present in the genome. As with ribosomal protein S27a, ribosomal protein L40 is also synthesized as a fusion protein with ubiquitin; similarly, ribosomal protein S30 is synthesized as a fusion protein with the ubiquitin-like protein fubi. Multiple alternatively spliced transcript variants that encode the same proteins have been identified.

          仅用于科研。不用于诊断过程。未经明确授权不得转售。

          生物信息学

          蛋白别名: 40S ribosomal protein S27-like; 40S ribosomal protein S27-like protein; 40S ribosomal protein S27a; 60S ribosomal protein L40; CEP52; Chap1; epididymis luminal protein 112; epididymis secretory protein Li 50; hPLIC-2; HRIHFB2157; HUBCEP52; OTTHUMP00000200786; OTTHUMP00000201692; PLIC-2; polyubiquitin; polyubiquitin B; polyubiquitin C; Polyubiquitin-B; Polyubiquitin-C; Ribosomal protein eS27-like; ribosomal protein S27-like; ribosomal protein S27-like protein; ribosomal protein S27a L homeolog; RPL40; RPS27A; RPS27L; Small ribosomal subunit protein eS27-like; UBA52; UBB; UBC; Ubiquilin 2; Ubiquitin A-52 residue ribosomal protein fusion product 1; ubiquitin and ribosomal protein L40; ubiquitin and ribosomal protein S27a; ubiquitin B; ubiquitin C; ubiquitin carboxyl extension protein 52; Ubiquitin carboxyl extension protein 80; ubiquitin polyprotein (heat shock related); ubiquitin-40S ribosomal protein S27a; ubiquitin-52 amino acid fusion protein; ubiquitin-60S ribosomal protein L40; ubiquitin-CEP52; ubiquitin-CEP80; Ubiquitin-ribosomal protein eL40 fusion protein; Ubiquitin-ribosomal protein eS31 fusion protein; ubiquitin-ribosomal protein fusion protein; ubiquitin/60S ribosomal fusion protein; ubiquitin/ribosomal protein; unnamed protein product

          查看更多 收起

          基因别名: 0610006J14Rik; 1810034D23Rik; 2700054O04Rik; AI194771; AL033289; CEP52; CEP80; D8Ertd21e; Gm1863; HEL-S-50; HEL112; HMG20; HUBCEP52; L40; polyubiquitin-C; RPL40; RPS27A; rps27a.L; RPS27L; S27A; TI-225; UBA52; UBA80; UBB; Ubb2; UBC; UBCEP1; UBCEP2; UBCEP80; XELAEV_18028796mg

          查看更多 收起

          UniProt ID: (Chicken) P0CG62, (Bovine) P62992, (Human) P62979, (Chicken) P79781, (Bovine) Q3T0B7, (Human) Q71UM5, (Mouse) P62983, (Mouse) Q6ZWY3, (Human) P62987, (Bovine) P63048, (Bovine) P0CG53, (Human) P0CG47, (Human) P0CG48, (Bovine) P0CH28, (Mouse) P62984, (Mouse) P0CG49, (Mouse) P0CG50

          查看更多 收起

          Entrez Gene ID: (Chicken) 101747587, (Bovine) 286839, (Human) 6233, (Chicken) 395796, (Bovine) 614220, (Chicken) 415372, (Human) 51065, (Mouse) 78294, (Mouse) 67941, (Human) 7311, (Chicken) 395958, (Bovine) 615199, (Bovine) 281370, (Chicken) 396190, (Human) 7314, (Human) 7316, (Bovine) 444874, (Mouse) 22186, (Mouse) 22187, (Mouse) 22190, (Xenopus) 444494

          查看更多 收起

          功能
          structural constituent of ribosome metal ion binding protein binding poly(A) RNA binding protein tag ubiquitin protein ligase binding translation activator activity cysteine-type endopeptidase activator activity involved in apoptotic process protease binding ribosomal protein translational protein
          参与通路
          translation G2/M transition of mitotic cell cycle negative regulation of transcription from RNA polymerase II promoter MAPK cascade nuclear-transcribed mRNA catabolic process, nonsense-mediated decay activation of MAPK activity protein polyubiquitination nucleotide-excision repair, DNA damage recognition nucleotide-excision repair, DNA duplex unwinding stimulatory C-type lectin receptor signaling pathway MyD88-dependent toll-like receptor signaling pathway MyD88-independent toll-like receptor signaling pathway glycogen biosynthetic process transcription-coupled nucleotide-excision repair nucleotide-excision repair, preincision complex assembly nucleotide-excision repair, DNA incision, 5'-to lesion nucleotide-excision repair, DNA gap filling rRNA processing translational initiation SRP-dependent cotranslational protein targeting to membrane DNA damage response, signal transduction by p53 class mediator resulting in cell cycle arrest transforming growth factor beta receptor signaling pathway Notch signaling pathway I-kappaB kinase/NF-kappaB signaling JNK cascade fibroblast growth factor receptor signaling pathway regulation of tumor necrosis factor-mediated signaling pathway regulation of necrotic cell death Wnt signaling pathway endosomal transport macroautophagy viral life cycle virion assembly viral transcription translesion synthesis negative regulation of transforming growth factor beta receptor signaling pathway anaphase-promoting complex-dependent catabolic process regulation of type I interferon production negative regulation of type I interferon production tumor necrosis factor-mediated signaling pathway nucleotide-excision repair, DNA incision ion transmembrane transport TRIF-dependent toll-like receptor signaling pathway interstrand cross-link repair NIK/NF-kappaB signaling Fc-epsilon receptor signaling pathway ERBB2 signaling pathway negative regulation of epidermal growth factor receptor signaling pathway error-prone translesion synthesis DNA damage response, detection of DNA damage protein ubiquitination involved in ubiquitin-dependent protein catabolic process positive regulation of apoptotic process negative regulation of apoptotic process positive regulation of I-kappaB kinase/NF-kappaB signaling proteasome-mediated ubiquitin-dependent protein catabolic process regulation of mRNA stability cellular protein metabolic process innate immune response positive regulation of epidermal growth factor receptor signaling pathway positive regulation of transcription from RNA polymerase II promoter T cell receptor signaling pathway positive regulation of NF-kappaB transcription factor activity stress-activated MAPK cascade negative regulation of ubiquitin-protein ligase activity involved in mitotic cell cycle positive regulation of ubiquitin-protein ligase activity involved in regulation of mitotic cell cycle transition Wnt signaling pathway, planar cell polarity pathway regulation of transcription from RNA polymerase II promoter in response to hypoxia nucleotide-binding oligomerization domain containing signaling pathway global genome nucleotide-excision repair error-free translesion synthesis intracellular transport of virus negative regulation of canonical Wnt signaling pathway positive regulation of canonical Wnt signaling pathway regulation of signal transduction by p53 class mediator DNA repair protein ubiquitination modification-dependent protein catabolic process activation of cysteine-type endopeptidase activity involved in apoptotic process DNA damage response, signal transduction by p53 class mediator resulting in transcription of p21 class mediator mitotic G1 DNA damage checkpoint intrinsic apoptotic signaling pathway in response to DNA damage by p53 class mediator positive regulation of translation ribosomal small subunit assembly cellular response to DNA damage stimulus biological_process positive regulation of defense response to virus by host cellular protein modification process xenophagy male meiosis I female meiosis I female gonad development hypothalamus gonadotrophin-releasing hormone neuron development mitochondrion transport along microtubule neuron projection morphogenesis regulation of mitochondrial membrane potential fat pad development regulation of proteasomal protein catabolic process seminiferous tubule development energy homeostasis regulation of neuron death positive regulation of intrinsic apoptotic signaling pathway by p53 class mediator positive regulation of protein monoubiquitination positive regulation of protein ubiquitination ubiquitin homeostasis male gonad development adipose tissue development
          It has to be done as per old AB suggested Products section.
          guarantee_icon

          性能保障

          只要您发现Invitrogen抗体在实验中的表现与网站或说明书的所述内容不符,您即可享受免费退换货服务。*

          了解更多
          help_icon

          随时为您服务

          获取常见问题的专家解答,或者直接联系我们的技术专家,咨询应用、设备、常规产品使用问题。

          联系技术支持
          订购 Plus Icon Minus Icon
          • 订单状态查询
          • 订单支持
          • 货号直购
          • 现货供应中心
          • 电子采购
          支持 Plus Icon Minus Icon
          • 帮助&支持
          • 联系我们 - 400 820 8982
          • 技术支持中心
          • 查找文件&证书
          • 报告网站问题
          资源 Plus Icon Minus Icon
          • 学习中心
          • 促销
          • 活动&研讨会
          • 社交媒体
          关于赛默飞 Plus Icon Minus Icon
          • 关于我们
          • 招聘 招聘
          • 投资者关系 投资者关系
          • 新闻 新闻
          • 社会责任 社会责任
          • 商标
          • 政策和通知
          品牌 Plus Icon Minus Icon
          • Thermo Scientific
          • Applied Biosystems
          • Invitrogen
          • Gibco
          • Ion Torrent
          • Patheon
          • PPD
          • 服务条款
          • 隐私政策
          • 定价和运输保险政策
          © 2006-2026 Thermo Fisher Scientific Inc. All rights reserved. All trademarks are the property of Thermo Fisher Scientific and its subsidiaries unless otherwise specified.
          China flag icon
          China
          本网站销售的所有产品均不得用于人类或动物之临床诊断或治疗,仅可用于工业或者科研等非医疗目的。
             电子营业执照 | 经营证照公示 | ICP备案号:沪ICP备11003924号 | 沪公网安备 31011502006935号

          Your items have has been added!


          Host server : magellan-search-blue-55ff9ddd88-8jdkq:80/100.66.75.107:80.
          git-commit: d366ff9721d93504b2ac26a183b2b3e3d0e7d9ec
          git-url: https://github.com/thermofisher/magellan-search
          git-branch: release/2.42.0-2026.01.03-1.0