Hamburger Menu Button
Thermo Fisher Scientific Logo
登录
没有账号?建立账号 注册
  • 产品
    • 抗体
    • 引物合成
    • GeneArt Gene Synthesis Instant Designer
    • TaqMan Assay and Array Search
    • PCR 设备和耗材
    • 色谱柱和纯化柱
    • 实验室离心机
    • 分子生物学试剂和试剂盒
    • 实验室塑料耗材及用品
    • 查看所有产品分类
  • 应用和技术
    • 色谱
    • 细胞转染和培养
    • 实时荧光定量PCR
    • 质谱
    • 实验室塑料耗材及用品
    • 电子显微镜
    • 蛋白质生物学
    • PCR
    • RNAi
    • 环境
    • 查看所有应用和技术
  • 服务
    • 定制服务
    • 企业级实验室信息化服务
    • 金融&租赁服务
    • 仪器服务
    • OEM和商业供应
    • 培训服务
    • 360° CDMO 和 CRO 服务
    • CDMO 服务
    • 临床试验 CRO 服务
    • Unity Lab Services
    • 查看所有帮助和支持
  • 帮助和支持
    • 学习中心
    • 联系我们
    • 更改国家或地区
    • 查看所有帮助和支持
  • 热门产品
    • TaqMan Real-Time PCR Assays
      TaqMan 实时荧光定量 PCR 试剂盒
    • Antibodies
      抗体
    • Oligos, Primers & Probes
      寡核苷酸、引物、探针
    • GeneArt Gene Synthesis
      GeneArt 基因合成
    • Cell Culture Plastics
      细胞培养耗材
  • Who We Serve
    • 抗体治疗解决方案
    • 细胞与基因治疗解决方案
    • 学术科研
    • 工业与应用
  • 联系我们
  • 货号直购
  • 订单查询
  • 查找文件&证书
Thermo Fisher Scientific Logo

Search

搜索全部或下列指定分类
Search button
          • 联系我们
          • 货号直购
          • 登录
            登录
            没有账号?建立账号 注册
            • 我的账号
            • 订单
            • 会员中心
            • 账单及发票查询
            • 定制产品及项目
          • Primary Antibodies ›
          • VEGF Antibodies

          Invitrogen

          VEGF Monoclonal Antibody (JH121)

          高级验证
          27个已发表图片
          119 篇参考文献
          查看其他70个VEGF抗体

          {{$productOrderCtrl.translations['antibody.pdp.commerceCard.promotion.promotions']}}

          {{$productOrderCtrl.translations['antibody.pdp.commerceCard.promotion.viewpromo']}}

          {{$productOrderCtrl.translations['antibody.pdp.commerceCard.promotion.promocode']}}: {{promo.promoCode}} {{promo.promoTitle}} {{promo.promoDescription}}. {{$productOrderCtrl.translations['antibody.pdp.commerceCard.promotion.learnmore']}}

          说明书
          证书
          实验方案
          问题与答案
          技术支持
          说明书
          证书
          实验方案
          问题与答案
          技术支持
          说明书
          证书
          实验方案
          问题与答案
          技术支持

          Cite VEGF Monoclonal Antibody (JH121)

          Additional Information:
          {{banner.description}}
          {{$ctrl.isSkuNotesCollapsed ? 'View more' : 'View less'}}
          • 抗体检测数据 (8)
          • 已发表图片 (27)
          • 高级验证 (2)
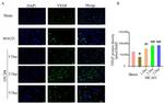
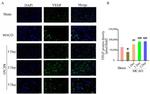
          VEGF Antibody in Immunocytochemistry (ICC/IF)
          Group 53 Created with Sketch.
          VEGF Antibody in Immunocytochemistry (ICC/IF)
          Group 53 Created with Sketch.

          图: 1 / 37

          {{ $ctrl.currentElement.advancedVerification.fullName }}
          {{ $ctrl.currentElement.advancedVerification.text }}

          VEGF Antibody (MA5-13182) in ICC/IF

          Immunofluorescence analysis of VEGF was performed using HACAT cells and HACAT cells treated with 0.5 mM H2O2 for 30 minutes followed by 1X-PTI for 4 hours. The cells were fixed with 4% paraformaldehyde for 10 minutes, permeabilized with 0.1% Triton™ X-100 for 15 minutes, and blocked with 2% BSA for 45 minutes at room temperature. The cells were labeled with VEGF Monoclonal Antibody (JH121) (Product # MA5-13182) at 1:100 dilution in 0.1% BSA, incubated at 4 degree celsius overnight and then labeled with Donkey anti-Mouse IgG (H+L) Highly Cr... View More {{ $ctrl.currentElement.advancedVerification.fullName }} 验证信息 View more
          已发表图片由___提供 benchsci-logo
          PMID: {{$ctrl.currentElement.benchSciPubmedId}}
          查看产品

          {{$ctrl.videoDesc}}

          {{$ctrl.videoLongDesc}}

          VEGF Antibody in Immunocytochemistry (ICC/IF)
          VEGF Antibody in Immunocytochemistry (ICC/IF)
          VEGF Antibody in Immunocytochemistry (ICC/IF)
          VEGF Antibody in Immunohistochemistry (Paraffin) (IHC (P))
          VEGF Antibody in Immunohistochemistry (Paraffin) (IHC (P))
          VEGF Antibody in Immunohistochemistry (Paraffin) (IHC (P))
          VEGF Antibody in Western Blot (WB)
          VEGF Antibody in Western Blot (WB)
          VEGF Antibody in Western Blot (WB)
          VEGF Antibody in Immunohistochemistry (IHC)
          VEGF Antibody in Western Blot (WB)
          VEGF Antibody in Western Blot (WB)
          VEGF Antibody in Western Blot (WB)
          VEGF Antibody in Immunohistochemistry (IHC)
          VEGF Antibody in Immunohistochemistry (IHC)
          VEGF Antibody in Immunohistochemistry (IHC)
          VEGF Antibody in Western Blot, Immunohistochemistry (WB, IHC)
          VEGF Antibody in Immunohistochemistry (IHC)
          VEGF Antibody in Immunohistochemistry (IHC)
          VEGF Antibody in Immunohistochemistry (IHC)
          VEGF Antibody in Immunohistochemistry (IHC)
          VEGF Antibody in Immunohistochemistry (PFA fixed) (IHC (PFA))
          VEGF Antibody in Western Blot (WB)
          VEGF Antibody in Western Blot (WB)
          VEGF Antibody in Western Blot (WB)
          VEGF Antibody in Western Blot (WB)
          VEGF Antibody in Western Blot (WB)
          VEGF Antibody in Western Blot (WB)
          VEGF Antibody in Western Blot (WB)
          VEGF Antibody in Western Blot (WB)
          VEGF Antibody in Western Blot (WB)
          VEGF Antibody in Western Blot (WB)
          VEGF Antibody in Western Blot (WB)
          VEGF Antibody in Western Blot (WB)
          VEGF Antibody in Western Blot (WB)
          VEGF Antibody
          VEGF Antibody

          产品信息

          MA5-13182

          应用
          建议稀释比
          已发表文章

          免疫印迹 (WB)

          1-2 µg/mL
          查看20篇已发表文章 20篇已发表文章

          免疫组化 (IHC)

          -
          查看82篇已发表文章 82篇已发表文章

          免疫组化(石蜡) (IHC (P))

          1:20
          查看5篇已发表文章 5篇已发表文章

          免疫组织化学(多聚甲醛固定) (IHC (PFA))

          -
          查看1篇已发表文章 1篇已发表文章

          免疫细胞化学 (ICC/IF)

          1:20-1:100
          查看2篇已发表文章 2篇已发表文章

          酶联免疫吸附实验 (ELISA)

          -
          查看3篇已发表文章 3篇已发表文章

          中和实验 (Neu)

          -
          查看3篇已发表文章 3篇已发表文章

          其他PubMed (Misc)

          -
          查看3篇已发表文章 3篇已发表文章
          产品规格

          种属反应

          Human, Mouse, Rabbit

          已发表种属

          Avian, Bovine, Dog, Horse, Human, Mouse, Rabbit, Rat

          宿主/亚型

          Mouse / IgG1, kappa

          分类

          Monoclonal

          类型

          Antibody

          克隆号

          JH121

          抗原

          Recombinant human VEGF121

          偶联物

          Unconjugated Unconjugated Unconjugated

          形式

          Liquid

          浓度

          0.2 mg/mL

          规格

          100 µg

          纯化类型

          Protein G

          保存液

          PBS, pH 7.4, with 0.2% BSA

          内含物

          0.09% sodium azide

          保存条件

          4°C

          运输条件

          Ambient (domestic); Wet ice (international)

          RRID

          AB_10981661

          产品详细信息

          MA5-13182 targets Vascular Endothelial Growth Factor in IF, WB, ICC, IHC, IP and ELISA applications and shows reactivity with Human and Rabbit samples.

          靶标信息

          VEGF (vascular endothelial growth factor) which is a 45 kDa homodimeric, disulfide-linked glycoprotein involved in angiogenesis which promotes tumor progression and metastasis. VEGF has a variety of effects on vascular endothelium, including the ability to promote endothelial cell viability, mitogenesis, chemotaxis, and vascular permeability. The VEGF family currently includes VEGF-A, VEGF-B, VEGF-C, VEGF-D, VEGF-E, and PIGF. VEGF and its receptor system have been shown to be the fundamental regulators in the cell signaling of angiogenesis. Most tumors have the absolute requirement of angiogenesis, and VEGF has been described as the most potent angiogenic cytokine linked to this process. To date 5 different isoforms of VEGF have been described. These isoforms are generated as the result of alternative splicing from a single VEGF gene. These various isoforms have been shown to bind to two tyrosine-kinase receptors flt-1 (VEGFR-1) and flk-1/KDR (VEGFR-2), which have been found to be expressed almost exclusively on endothelial cells. VEGF and its high-affinity binding receptors, the tyrosine kinases FLK1 and FLT1, are thought to be important for the development of embryonic vasculature. Studies have shown that an alternately spliced form of FLT1 produces a soluble protein, termed sFLT1, which binds vascular endothelial growth factor with high affinity, playing an inhibitory role in angiogenesis. Elevated levels of VEGF is linked to POEMS syndrome (Polyneuropathy, Organomegaly, Endocrinopathy, Monoclonal gammopathy, Skin changes) also known as Crow-Fukase syndrome which affects multiple organs in the body.

          仅用于科研。不用于诊断过程。未经明确授权不得转售。

          生物信息学

          蛋白别名: growth factor; L-VEGF; MGC70609; RP1-261G23.1; VAS; vascular endothelial growth factor; vascular endothelial growth factor 165b; vascular endothelial growth factor A; Vascular endothelial growth factor A, long form; vascular endothelial growth factor A121; vascular endothelial growth factor A165; Vascular permeability factor; vascular permeability factor precursor; Vasculotropin; VEGF1; VEGF121; VEGFMGC70609; VPF; VPF ant

          查看更多 收起

          基因别名: L-VEGF; MVCD1; VEGF; VEGFA; VEGFA165b; VPF

          查看更多 收起

          UniProt ID: (Human) P15692, (Mouse) Q00731

          查看更多 收起

          Entrez Gene ID: (Human) 7422, (Rabbit) 100008899, (Mouse) 22339

          查看更多 收起

          功能
          fibronectin binding cytokine activity platelet-derived growth factor receptor binding vascular endothelial growth factor receptor binding protein binding growth factor activity heparin binding transmembrane receptor protein tyrosine kinase activator activity neuropilin binding chemoattractant activity identical protein binding protein homodimerization activity vascular endothelial growth factor receptor 1 binding vascular endothelial growth factor receptor 2 binding receptor agonist activity extracellular matrix binding receptor binding protein heterodimerization activity growth factor
          参与通路
          negative regulation of transcription from RNA polymerase II promoter angiogenesis ovarian follicle development blood vessel development patterning of blood vessels vasculogenesis response to hypoxia in utero embryonic development kidney development positive regulation of protein phosphorylation endothelial cell proliferation positive regulation of endothelial cell proliferation vasculature development lymphangiogenesis sprouting angiogenesis cell migration involved in sprouting angiogenesis positive regulation of neuroblast proliferation epithelial cell maturation positive regulation of receptor internalization immune system process basophil chemotaxis positive regulation of leukocyte migration heart morphogenesis outflow tract morphogenesis coronary vein morphogenesis regulation of transcription from RNA polymerase II promoter apoptotic process phospholipase C-activating G-protein coupled receptor signaling pathway nervous system development neuroblast proliferation mesoderm development lactation cell proliferation positive regulation of cell proliferation regulation of cell shape positive regulation of endothelial cell migration positive regulation of gene expression negative regulation of gene expression negative regulation of epithelial to mesenchymal transition regulation of nitric oxide mediated signal transduction cell migration negative regulation of cell-cell adhesion cell differentiation monocyte differentiation macrophage differentiation lung development positive regulation of cell migration epithelial cell differentiation post-embryonic camera-type eye development retinal ganglion cell axon guidance positive regulation of protein complex assembly positive regulation of protein autophosphorylation tube formation endothelial cell chemotaxis cellular response to vascular endothelial growth factor stimulus lymph vessel morphogenesis vascular endothelial growth factor receptor-2 signaling pathway positive regulation of endothelial cell chemotaxis by VEGF-activated vascular endothelial growth factor receptor signaling pathway vascular endothelial growth factor signaling pathway positive regulation of cell proliferation by VEGF-activated platelet derived growth factor receptor signaling pathway VEGF-activated neuropilin signaling pathway regulation of growth vasodilation eye photoreceptor cell development negative regulation of apoptotic process positive regulation of vascular permeability positive regulation of I-kappaB kinase/NF-kappaB signaling surfactant homeostasis positive regulation of MAPK cascade positive regulation of blood vessel endothelial cell migration endothelial cell migration negative regulation of fat cell differentiation regulation of endothelial cell differentiation positive regulation of osteoblast differentiation positive regulation of angiogenesis positive regulation of cell adhesion positive regulation of transcription from RNA polymerase II promoter vascular endothelial growth factor receptor signaling pathway cell maturation blood vessel morphogenesis camera-type eye morphogenesis positive regulation of axon extension involved in axon guidance artery morphogenesis homeostasis of number of cells within a tissue epithelial cell proliferation positive regulation of epithelial cell proliferation positive regulation of peptidyl-tyrosine phosphorylation positive chemotaxis positive regulation of positive chemotaxis induction of positive chemotaxis positive regulation of cell division positive regulation of focal adhesion assembly positive regulation of protein kinase B signaling cardiac muscle cell development primitive erythrocyte differentiation bone trabecula formation lung vasculature development mammary gland alveolus development positive regulation of mast cell chemotaxis cardiac vascular smooth muscle cell development coronary artery morphogenesis vascular wound healing bone trabecula morphogenesis positive regulation of ERK1 and ERK2 cascade cellular response to hypoxia dopaminergic neuron differentiation commissural neuron axon guidance positive regulation of cell migration involved in sprouting angiogenesis positive regulation of branching involved in ureteric bud morphogenesis motor neuron migration cellular stress response to acid chemical cell-cell adhesion positive regulation of cold-induced thermogenesis positive regulation of vascular endothelial growth factor signaling pathway positive regulation of trophoblast cell migration positive regulation of lymphangiogenesis regulation of hematopoietic progenitor cell differentiation negative regulation of pri-miRNA transcription from RNA polymerase II promoter positive regulation of protein localization to early endosome negative regulation of establishment of endothelial barrier negative regulation of adherens junction organization positive regulation of blood vessel endothelial cell proliferation involved in sprouting angiogenesis positive regulation of sprouting angiogenesis positive regulation of epithelial tube formation positive regulation of blood vessel branching negative regulation of blood-brain barrier permeability negative regulation of cell-cell adhesion mediated by cadherin positive regulation of DNA biosynthetic process positive regulation of endothelial cell chemotaxis blood vessel remodeling positive regulation of mesenchymal cell proliferation multicellular organism development positive regulation of signal transduction regulation of cGMP metabolic process positive regulation of vascular endothelial growth factor receptor signaling pathway activation of protein kinase activity positive regulation of CREB transcription factor activity positive regulation of peptidyl-serine phosphorylation growth T-helper 1 type immune response negative regulation of programmed cell death negative regulation of cysteine-type endopeptidase activity involved in apoptotic process positive regulation of MAP kinase activity negative regulation of neuron apoptotic process negative regulation of bone resorption mRNA stabilization lung alveolus development positive regulation of smooth muscle cell proliferation neuron development cardiac muscle fiber development branching morphogenesis of an epithelial tube positive regulation of cellular component movement cell chemotaxis angiogenesis involved in coronary vascular morphogenesis positive regulation of transcription from RNA polymerase II promoter in response to hypoxia positive regulation of protein kinase C signaling regulation of retinal ganglion cell axon guidance positive regulation of peptidyl-tyrosine autophosphorylation positive regulation of p38MAPK cascade negative regulation of neuron death positive regulation of histone deacetylase activity positive regulation of retinal ganglion cell axon guidance positive regulation of protein kinase D signaling positive regulation of receptor activity negative regulation of extrinsic apoptotic signaling pathway
          It has to be done as per old AB suggested Products section.

          Disclaimer

          Close

          Clicking the images or links will redirect you to a website hosted by BenchSci that provides third-party scientific content. Neither the content nor the BenchSci technology and processes for selection have been evaluated by us; we are providing them as-is and without warranty of any kind, including for use or application of the Thermo Fisher Scientific products presented.

          guarantee_icon

          性能保障

          只要您发现Invitrogen抗体在实验中的表现与网站或说明书的所述内容不符,您即可享受免费退换货服务。*

          了解更多
          help_icon

          随时为您服务

          获取常见问题的专家解答,或者直接联系我们的技术专家,咨询应用、设备、常规产品使用问题。

          联系技术支持
          订购 Plus Icon Minus Icon
          • 订单状态查询
          • 订单支持
          • 货号直购
          • 现货供应中心
          • 电子采购
          支持 Plus Icon Minus Icon
          • 帮助&支持
          • 联系我们 - 400 820 8982
          • 技术支持中心
          • 查找文件&证书
          • 报告网站问题
          资源 Plus Icon Minus Icon
          • 学习中心
          • 促销
          • 活动&研讨会
          • 社交媒体
          关于赛默飞 Plus Icon Minus Icon
          • 关于我们
          • 招聘 招聘
          • 投资者关系 投资者关系
          • 新闻 新闻
          • 社会责任 社会责任
          • 商标
          • 政策和通知
          品牌 Plus Icon Minus Icon
          • Thermo Scientific
          • Applied Biosystems
          • Invitrogen
          • Gibco
          • Ion Torrent
          • Unity Lab Services
          • Patheon
          • PPD
          • 服务条款
          • 隐私政策
          • 定价和运输保险政策
          © 2006-2026 Thermo Fisher Scientific Inc. All rights reserved. All trademarks are the property of Thermo Fisher Scientific and its subsidiaries unless otherwise specified.
          China flag icon
          China
          本网站销售的所有产品均不得用于人类或动物之临床诊断或治疗,仅可用于工业或者科研等非医疗目的。
             电子营业执照 | 经营证照公示 | ICP备案号:沪ICP备11003924号 | 沪公网安备 31011502006935号

          Your items have has been added!


          Host server : magellan-search-green-6479c7f679-zb4k5:80/100.66.74.142:80.
          git-commit: b70c0dceb888abc3b0dcebb5bc3a5b8753e7e816
          git-url: https://github.com/thermofisher/magellan-search
          git-branch: release/2.50.0-Offline