Hamburger Menu Button
Thermo Fisher Scientific Logo
登录
没有账号?建立账号 注册
  • 产品
    • 抗体
    • 引物合成
    • GeneArt Gene Synthesis Instant Designer
    • TaqMan Assay and Array Search
    • PCR 设备和耗材
    • 色谱柱和纯化柱
    • 实验室离心机
    • 分子生物学试剂和试剂盒
    • 实验室塑料耗材及用品
    • 查看所有产品分类
  • 应用和技术
    • 色谱
    • 细胞转染和培养
    • 实时荧光定量PCR
    • 质谱
    • 实验室塑料耗材及用品
    • 电子显微镜
    • 蛋白质生物学
    • PCR
    • RNAi
    • 环境
    • 查看所有应用和技术
  • 服务
    • 定制服务
    • 企业级实验室信息化服务
    • 金融&租赁服务
    • 仪器服务
    • OEM和商业供应
    • 培训服务
    • 360° CDMO 和 CRO 服务
    • CDMO 服务
    • 临床试验 CRO 服务
    • Unity Lab Services
    • 查看所有帮助和支持
  • 帮助和支持
    • 学习中心
    • 联系我们
    • 更改国家或地区
    • 查看所有帮助和支持
  • 热门产品
    • TaqMan Real-Time PCR Assays
      TaqMan 实时荧光定量 PCR 试剂盒
    • Antibodies
      抗体
    • Oligos, Primers & Probes
      寡核苷酸、引物、探针
    • GeneArt Gene Synthesis
      GeneArt 基因合成
    • Cell Culture Plastics
      细胞培养耗材
  • Who We Serve
    • 抗体治疗解决方案
    • 细胞与基因治疗解决方案
    • 学术科研
    • 工业与应用
  • 联系我们
  • 货号直购
  • 订单查询
  • 查找文件&证书
Thermo Fisher Scientific Logo

Search

搜索全部或下列指定分类
Search button
          • 联系我们
          • 货号直购
          • 登录
            登录
            没有账号?建立账号 注册
            • 我的账号
            • 订单
            • 会员中心
            • 账单及发票查询
            • 定制产品及项目
          • Primary Antibodies ›
          • VEGF Receptor 3 Antibodies

          Invitrogen

          VEGF Receptor 3 Polyclonal Antibody

          2个已发表图片
          4 篇参考文献
          查看其他17个VEGF Receptor 3抗体

          {{$productOrderCtrl.translations['antibody.pdp.commerceCard.promotion.promotions']}}

          {{$productOrderCtrl.translations['antibody.pdp.commerceCard.promotion.viewpromo']}}

          {{$productOrderCtrl.translations['antibody.pdp.commerceCard.promotion.promocode']}}: {{promo.promoCode}} {{promo.promoTitle}} {{promo.promoDescription}}. {{$productOrderCtrl.translations['antibody.pdp.commerceCard.promotion.learnmore']}}

          说明书
          证书
          实验方案
          问题与答案
          技术支持
          说明书
          证书
          实验方案
          问题与答案
          技术支持
          说明书
          证书
          实验方案
          问题与答案
          技术支持

          Cite VEGF Receptor 3 Polyclonal Antibody

          Additional Information:
          {{banner.description}}
          {{$ctrl.isSkuNotesCollapsed ? 'View more' : 'View less'}}
          • 抗体检测数据 (3)
          • 已发表图片 (2)
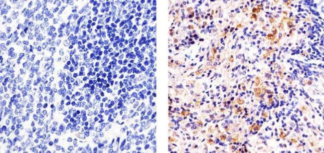
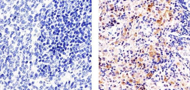
          VEGF Receptor 3 Antibody in Immunohistochemistry (Paraffin) (IHC (P))
          Group 53 Created with Sketch.
          VEGF Receptor 3 Antibody in Immunohistochemistry (Paraffin) (IHC (P))
          Group 53 Created with Sketch.

          图: 1 / 5

          {{ $ctrl.currentElement.advancedVerification.fullName }}
          {{ $ctrl.currentElement.advancedVerification.text }}

          VEGF Receptor 3 Antibody (PA5-16871) in IHC (P)

          Immunohistochemistry analysis of Flt-4 showing staining in the cytoplasm and membrane of paraffin-embedded mouse spleen tissue (right) compared to a negative control without primary antibody (left). To expose target proteins, antigen retrieval was performed using 10mM sodium citrate (pH 6.0), microwaved for 8-15 min. Following antigen retrieval, tissues were blocked in 3% H2O2-methanol for 15 min at room te... View More {{ $ctrl.currentElement.advancedVerification.fullName }} 验证信息 View more
          已发表图片由___提供 benchsci-logo
          PMID: {{$ctrl.currentElement.benchSciPubmedId}}
          查看产品

          {{$ctrl.videoDesc}}

          {{$ctrl.videoLongDesc}}

          VEGF Receptor 3 Antibody in Immunohistochemistry (Paraffin) (IHC (P))
          VEGF Receptor 3 Antibody in Immunohistochemistry (Paraffin) (IHC (P))
          VEGF Receptor 3 Antibody in Immunohistochemistry (Paraffin) (IHC (P))
          VEGF Receptor 3 Antibody in Western Blot (WB)
          VEGF Receptor 3 Antibody in Western Blot (WB)
          VEGF Receptor 3 Polyclonal Antibody

          产品信息

          PA5-16871

          应用
          建议稀释比
          已发表文章

          免疫印迹 (WB)

          Assay-dependent
          查看3篇已发表文章 3篇已发表文章

          免疫组化 (IHC)

          -
          查看1篇已发表文章 1篇已发表文章

          免疫组化(石蜡) (IHC (P))

          1:100
          -

          免疫细胞化学 (ICC/IF)

          1 µg/mL
          -
          产品规格

          种属反应

          Human, Rat

          已发表种属

          Human, Mouse, Rat

          宿主/亚型

          Rabbit / IgG

          分类

          Polyclonal

          类型

          Antibody

          抗原

          A synthetic peptide derived from C-terminus of human Flt-4
          3D表位/免疫原

          偶联物

          Unconjugated Unconjugated Unconjugated

          形式

          Liquid

          浓度

          Conc. Not Determined

          纯化类型

          Affinity chromatography

          保存液

          PBS, pH 7.6, with 1% BSA

          内含物

          0.1% sodium azide

          保存条件

          -20°C, Avoid Freeze/Thaw Cycles

          运输条件

          Ambient (domestic); Wet ice (international)

          RRID

          AB_10986597

          产品详细信息

          PA5-16871 targets Flt-4 in immunohistochemistry (paraffin), immunoprecipitation, and Western blot applications and shows reactivity with human, mouse, and rat samples.

          The PA5-16871 immunogen is a synthetic peptide derived from C-terminus of human Flt-4.

          靶标信息

          Vascular endothelial growth factor is a key regulator of blood vessel development in embryos and angiogenesis in adult tissues. Unlike VEGF, the related VEGFC stimulates the growth of lymphatic vessels through its specificl ymphatic endothelial receptor VEGFR-3. In 1998, Dumont showed that targeted inactivation of the VEGFR-3 gene in mice resulted in defective blood vessel development in early embryos. Vasculogenesis and angiogenesis occurred, but large vessels became abnormally organized with defective lumens, leading to fluid accumulation in the pericardial cavity and cardiovascular failure at embryonic day 9.5. Thus, VEGFR3 has an essential role in the development of theembryonic cardiovascular system before the emergence of the lymphatic vessels.

          仅用于科研。不用于诊断过程。未经明确授权不得转售。

          生物信息学

          蛋白别名: alternatively spliced; Feline McDonough Sarcoma (FMS)-like tyrosine kinase 4; FLT-4; fms related tyrosine kinase 4; FMS-like tyrosine kinase 4; primary congenital lymphedema; soluble VEGFR 3; sVEGFR 3; Tyrosine-protein kinase receptor FLT4; unnamed protein product; Vascular endothelial growth factor receptor 3; VEGF R3; VEGF receptor-3; VEGFR-3

          查看更多 收起

          基因别名: CHTD7; FLT-4; FLT4; FLT41; LMPH1A; LMPHM1; PCL; VEGFR-3; VEGFR3

          查看更多 收起

          UniProt ID: (Human) A8K6L4, (Rat) Q91ZT1

          查看更多 收起

          Entrez Gene ID: (Human) 2324, (Rat) 114110

          查看更多 收起

          功能
          nucleotide binding protein kinase activity protein tyrosine kinase activity transmembrane receptor protein tyrosine kinase activity vascular endothelial growth factor-activated receptor activity protein binding ATP binding kinase activity transferase activity growth factor binding protein phosphatase binding protein homodimerization activity transmembrane signal receptor
          参与通路
          angiogenesis positive regulation of protein phosphorylation positive regulation of endothelial cell proliferation vasculature development lymph vessel development lymphangiogenesis sprouting angiogenesis respiratory system process transmembrane receptor protein tyrosine kinase signaling pathway respiratory gaseous exchange positive regulation of cell proliferation positive regulation of vascular endothelial growth factor production positive regulation of endothelial cell migration cell migration peptidyl-tyrosine phosphorylation positive regulation of cell migration cellular response to vascular endothelial growth factor stimulus vascular endothelial growth factor signaling pathway negative regulation of apoptotic process positive regulation of MAPK cascade positive regulation of JNK cascade protein autophosphorylation vascular endothelial growth factor receptor signaling pathway lung alveolus development blood vessel morphogenesis regulation of blood vessel remodeling positive regulation of ERK1 and ERK2 cascade positive regulation of cell growth positive regulation of protein kinase C signaling
          It has to be done as per old AB suggested Products section.

          Disclaimer

          Close

          Clicking the images or links will redirect you to a website hosted by BenchSci that provides third-party scientific content. Neither the content nor the BenchSci technology and processes for selection have been evaluated by us; we are providing them as-is and without warranty of any kind, including for use or application of the Thermo Fisher Scientific products presented.

          guarantee_icon

          性能保障

          只要您发现Invitrogen抗体在实验中的表现与网站或说明书的所述内容不符,您即可享受免费退换货服务。*

          了解更多
          help_icon

          随时为您服务

          获取常见问题的专家解答,或者直接联系我们的技术专家,咨询应用、设备、常规产品使用问题。

          联系技术支持
          订购 Plus Icon Minus Icon
          • 订单状态查询
          • 订单支持
          • 货号直购
          • 现货供应中心
          • 电子采购
          支持 Plus Icon Minus Icon
          • 帮助&支持
          • 联系我们 - 400 820 8982
          • 技术支持中心
          • 查找文件&证书
          • 报告网站问题
          资源 Plus Icon Minus Icon
          • 学习中心
          • 促销
          • 活动&研讨会
          • 社交媒体
          关于赛默飞 Plus Icon Minus Icon
          • 关于我们
          • 招聘 招聘
          • 投资者关系 投资者关系
          • 新闻 新闻
          • 社会责任 社会责任
          • 商标
          • 政策和通知
          品牌 Plus Icon Minus Icon
          • Thermo Scientific
          • Applied Biosystems
          • Invitrogen
          • Gibco
          • Ion Torrent
          • Unity Lab Services
          • Patheon
          • PPD
          • 服务条款
          • 隐私政策
          • 定价和运输保险政策
          © 2006-2026 Thermo Fisher Scientific Inc. All rights reserved. All trademarks are the property of Thermo Fisher Scientific and its subsidiaries unless otherwise specified.
          China flag icon
          China
          本网站销售的所有产品均不得用于人类或动物之临床诊断或治疗,仅可用于工业或者科研等非医疗目的。
             电子营业执照 | 经营证照公示 | ICP备案号:沪ICP备11003924号 | 沪公网安备 31011502006935号

          Your items have has been added!


          Host server : magellan-search-green-6479c7f679-rv8h9:80/100.66.78.195:80.
          git-commit: b70c0dceb888abc3b0dcebb5bc3a5b8753e7e816
          git-url: https://github.com/thermofisher/magellan-search
          git-branch: release/2.50.0-Offline