Hamburger Menu Button
Thermo Fisher Scientific Logo
登录
没有账号?建立账号 注册
  • 产品
    • 抗体
    • 引物合成
    • GeneArt Gene Synthesis Instant Designer
    • TaqMan Assay and Array Search
    • PCR 设备和耗材
    • 色谱柱和纯化柱
    • 实验室离心机
    • 分子生物学试剂和试剂盒
    • 实验室塑料耗材及用品
    • 查看所有产品分类
  • 应用和技术
    • 色谱
    • 细胞转染和培养
    • 实时荧光定量PCR
    • 质谱
    • 实验室塑料耗材及用品
    • 电子显微镜
    • 蛋白质生物学
    • PCR
    • RNAi
    • 环境
    • 查看所有应用和技术
  • 服务
    • 定制服务
    • 企业级实验室信息化服务
    • 金融&租赁服务
    • 仪器服务
    • OEM和商业供应
    • 培训服务
    • 360° CDMO 和 CRO 服务
    • CDMO 服务
    • 临床试验 CRO 服务
    • Unity Lab Services
    • 查看所有帮助和支持
  • 帮助和支持
    • 学习中心
    • 联系我们
    • 更改国家或地区
    • 查看所有帮助和支持
  • 热门产品
    • TaqMan Real-Time PCR Assays
      TaqMan 实时荧光定量 PCR 试剂盒
    • Antibodies
      抗体
    • Oligos, Primers & Probes
      寡核苷酸、引物、探针
    • GeneArt Gene Synthesis
      GeneArt 基因合成
    • Cell Culture Plastics
      细胞培养耗材
  • Who We Serve
    • 抗体治疗解决方案
    • 细胞与基因治疗解决方案
    • 学术科研
    • 工业与应用
  • 联系我们
  • 货号直购
  • 订单查询
  • 查找文件&证书
Thermo Fisher Scientific Logo

Search

搜索全部或下列指定分类
Search button
          • 联系我们
          • 货号直购
          • 登录
            登录
            没有账号?建立账号 注册
            • 我的账号
            • 订单
            • 会员中心
            • 账单及发票查询
            • 定制产品及项目
          • Primary Antibodies ›
          • Vimentin Antibodies

          Invitrogen

          Vimentin Monoclonal Antibody (J144)

          高级验证
          13个已发表图片
          24 篇参考文献
          查看其他115个Vimentin抗体

          {{$productOrderCtrl.translations['antibody.pdp.commerceCard.promotion.promotions']}}

          {{$productOrderCtrl.translations['antibody.pdp.commerceCard.promotion.viewpromo']}}

          {{$productOrderCtrl.translations['antibody.pdp.commerceCard.promotion.promocode']}}: {{promo.promoCode}} {{promo.promoTitle}} {{promo.promoDescription}}. {{$productOrderCtrl.translations['antibody.pdp.commerceCard.promotion.learnmore']}}

          说明书
          证书
          实验方案
          问题与答案
          技术支持
          说明书
          证书
          实验方案
          问题与答案
          技术支持
          说明书
          证书
          实验方案
          问题与答案
          技术支持

          Cite Vimentin Monoclonal Antibody (J144)

          Additional Information:
          {{banner.description}}
          {{$ctrl.isSkuNotesCollapsed ? 'View more' : 'View less'}}
          • 抗体检测数据 (8)
          • 已发表图片 (13)
          • 高级验证 (3)
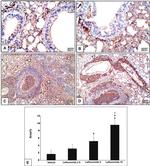
          Vimentin Antibody in Immunocytochemistry (ICC/IF)
          Group 53 Created with Sketch.
          Vimentin Antibody in Immunocytochemistry (ICC/IF)
          Group 53 Created with Sketch.

          图: 1 / 24

          {{ $ctrl.currentElement.advancedVerification.fullName }}
          {{ $ctrl.currentElement.advancedVerification.text }}

          Vimentin Antibody (MA3-745) in ICC/IF

          Immunofluorescent analysis of Vimentin (green) in HeLa cells untreated or treated with 1uM Actinomycin D for 19 hours. The cells were fixed with 4% Paraformaldehyde for 15 minutes, permeabilized with 0.1% Triton X-100 for 10 minutes, and blocked with 3% BSA for 30 minutes at room temperature. Cells were stained with a Vimentin mouse monoclonal antibody (Product # MA3-745) at a dilution of 1:100 in blocking buffer for 1 hour at room temperature, and then incubated with a Goat anti-Mouse IgG (H+L) Secondary Antibody, Alexa Fluor Plus 488 con... View More {{ $ctrl.currentElement.advancedVerification.fullName }} 验证信息 View more
          已发表图片由___提供 benchsci-logo
          PMID: {{$ctrl.currentElement.benchSciPubmedId}}
          查看产品

          {{$ctrl.videoDesc}}

          {{$ctrl.videoLongDesc}}

          Vimentin Antibody in Immunocytochemistry (ICC/IF)
          Vimentin Antibody in Immunocytochemistry (ICC/IF)
          Vimentin Antibody in Immunocytochemistry (ICC/IF)
          Vimentin Antibody in Immunocytochemistry (ICC/IF)
          Vimentin Antibody in Immunohistochemistry (Paraffin) (IHC (P))
          Vimentin Antibody in Immunohistochemistry (Paraffin) (IHC (P))
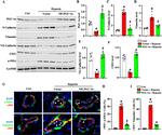
          Vimentin Antibody in Western Blot (WB)
          Vimentin Antibody in Western Blot (WB)
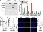
          Vimentin Antibody in Western Blot, Immunohistochemistry (WB, IHC)
          Vimentin Antibody in Immunocytochemistry (ICC/IF)
          Vimentin Antibody in Immunocytochemistry (ICC/IF)
          Vimentin Antibody in Western Blot, Immunocytochemistry (WB, ICC/IF)
          Vimentin Antibody in Western Blot, Immunocytochemistry (WB, ICC/IF)
          Vimentin Antibody in Immunohistochemistry (IHC)
          Vimentin Antibody in Immunohistochemistry (IHC)
          Vimentin Antibody in Western Blot (WB)
          Vimentin Antibody in Western Blot (WB)
          Vimentin Antibody in Western Blot (WB)
          Vimentin Antibody in Western Blot (WB)
          Vimentin Antibody in Western Blot (WB)
          Vimentin Antibody in Western Blot (WB)
          Vimentin Antibody
          Vimentin Antibody
          Vimentin Antibody
          Vimentin Monoclonal Antibody (J144)

          产品信息

          MA3-745

          应用
          建议稀释比
          已发表文章

          免疫印迹 (WB)

          1:1,000
          查看10篇已发表文章 10篇已发表文章

          免疫组化 (IHC)

          -
          查看7篇已发表文章 7篇已发表文章

          免疫组化(石蜡) (IHC (P))

          1:20
          -

          免疫细胞化学 (ICC/IF)

          1:20
          查看6篇已发表文章 6篇已发表文章

          其他PubMed (Misc)

          -
          查看1篇已发表文章 1篇已发表文章
          产品规格

          种属反应

          Dog, Human, Mouse, Rat

          已发表种属

          Human, Mouse

          宿主/亚型

          Mouse / IgM

          分类

          Monoclonal

          类型

          Antibody

          克隆号

          J144

          抗原

          Human rhabdosarcoma cell line JR1.
          3D表位/免疫原

          偶联物

          Unconjugated Unconjugated Unconjugated

          形式

          Liquid

          浓度

          Conc. Not Determined

          保存液

          ascites

          内含物

          0.05% sodium azide

          保存条件

          -20°C, Avoid Freeze/Thaw Cycles

          运输条件

          Ambient (domestic); Wet ice (international)

          RRID

          AB_326285

          产品详细信息

          MA3-745 detects human, rat, and mouse vimentin and has been successfully used in HELA-S3, HEK-293, rat brain, and rat kidney cells.

          MA3-745 has been successfully used in Western blot, immunohistochemical and immunofluorescence procedures. By Western blot, this antibody detects an ~57 kDa protein representing vimentin from HELA-S3 cells. Immunohistochemical staining of vimentin using MA3-745 can be performed.

          The MA3-745 immunogen was human rhabdosarcoma cell line JR1.

          靶标信息

          Vimentin is a developmentally regulated intermediate filament protein (IFP) found in cells of mesenchymal origin. It is believed to be involved with the intracellular transport of proteins between the nucleus and plasma membrane. Unlike other IFP proteins, vimentin is expressed, along with desmin, during the early stages of cellular development. During the development process, vimentin is exchanged for new, tissue-specific IFPs. Vimentin has been implicated to be involved in the rate of steroid synthesis via its role as a storage network for steroidogenic cholesterol containing lipid droplets. Vimentin phosphorylation by a protein kinase causes the breakdown of intermediate filaments and activation of an ATP and myosin light chain dependent contractile event. This results in cytoskeletal changes that facilitate the interaction of the lipid droplets within mitochondria, and subsequent transport of cholesterol to the organelles leading to an increase in steroid synthesis.

          仅用于科研。不用于诊断过程。未经明确授权不得转售。

          生物信息学

          蛋白别名: epididymis secretory sperm binding protein; FLJ36605; Hel113; RP11-124N14.1; unnamed protein product; VIM; VIME; Vimentin

          查看更多 收起

          基因别名: VIM

          查看更多 收起

          UniProt ID: (Human) P08670, (Dog) A0A8C0N8E3, (Mouse) P20152, (Rat) P31000

          查看更多 收起

          Entrez Gene ID: (Human) 7431, (Dog) 477991, (Mouse) 22352, (Rat) 81818

          查看更多 收起

          功能
          RNA binding double-stranded RNA binding structural constituent of cytoskeleton structural constituent of eye lens protein binding protein domain specific binding identical protein binding binding, bridging scaffold protein binding keratin filament binding glycoprotein binding structural molecule activity protein C-terminus binding kinase binding protein kinase binding protein phosphatase 2A binding
          参与通路
          positive regulation of gene expression negative regulation of neuron projection development astrocyte development intermediate filament-based process intermediate filament organization regulation of axonogenesis Bergmann glial cell differentiation positive regulation of glial cell proliferation SMAD protein signal transduction lens fiber cell development regulation of Schwann cell migration neuron projection development positive regulation of collagen biosynthetic process regulation of mRNA stability cellular response to lipopolysaccharide cellular response to muramyl dipeptide cellular response to interferon-gamma aging response to radiation response to zinc ion response to selenium ion response to estradiol response to vitamin D skeletal muscle tissue regeneration cellular response to fibroblast growth factor stimulus fat cell differentiation decidualization
          It has to be done as per old AB suggested Products section.

          Disclaimer

          Close

          Clicking the images or links will redirect you to a website hosted by BenchSci that provides third-party scientific content. Neither the content nor the BenchSci technology and processes for selection have been evaluated by us; we are providing them as-is and without warranty of any kind, including for use or application of the Thermo Fisher Scientific products presented.

          guarantee_icon

          性能保障

          只要您发现Invitrogen抗体在实验中的表现与网站或说明书的所述内容不符,您即可享受免费退换货服务。*

          了解更多
          help_icon

          随时为您服务

          获取常见问题的专家解答,或者直接联系我们的技术专家,咨询应用、设备、常规产品使用问题。

          联系技术支持
          订购 Plus Icon Minus Icon
          • 订单状态查询
          • 订单支持
          • 货号直购
          • 现货供应中心
          • 电子采购
          支持 Plus Icon Minus Icon
          • 帮助&支持
          • 联系我们 - 400 820 8982
          • 技术支持中心
          • 查找文件&证书
          • 报告网站问题
          资源 Plus Icon Minus Icon
          • 学习中心
          • 促销
          • 活动&研讨会
          • 社交媒体
          关于赛默飞 Plus Icon Minus Icon
          • 关于我们
          • 招聘 招聘
          • 投资者关系 投资者关系
          • 新闻 新闻
          • 社会责任 社会责任
          • 商标
          • 政策和通知
          品牌 Plus Icon Minus Icon
          • Thermo Scientific
          • Applied Biosystems
          • Invitrogen
          • Gibco
          • Ion Torrent
          • Unity Lab Services
          • Patheon
          • PPD
          • 服务条款
          • 隐私政策
          • 定价和运输保险政策
          © 2006-2026 Thermo Fisher Scientific Inc. All rights reserved. All trademarks are the property of Thermo Fisher Scientific and its subsidiaries unless otherwise specified.
          China flag icon
          China
          本网站销售的所有产品均不得用于人类或动物之临床诊断或治疗,仅可用于工业或者科研等非医疗目的。
             电子营业执照 | 经营证照公示 | ICP备案号:沪ICP备11003924号 | 沪公网安备 31011502006935号

          Your items have has been added!


          Host server : magellan-search-green-6479c7f679-46l5g:80/100.66.76.236:80.
          git-commit: b70c0dceb888abc3b0dcebb5bc3a5b8753e7e816
          git-url: https://github.com/thermofisher/magellan-search
          git-branch: release/2.50.0-Offline