Hamburger Menu Button
Thermo Fisher Scientific Logo
登录
没有账号?建立账号 注册
  • 产品
    • 抗体
    • 引物合成
    • GeneArt Gene Synthesis Instant Designer
    • TaqMan Assay and Array Search
    • PCR 设备和耗材
    • 色谱柱和纯化柱
    • 实验室离心机
    • 分子生物学试剂和试剂盒
    • 实验室塑料耗材及用品
    • 查看所有产品分类
  • 应用和技术
    • 色谱
    • 细胞转染和培养
    • 实时荧光定量PCR
    • 质谱
    • 实验室塑料耗材及用品
    • 电子显微镜
    • 蛋白质生物学
    • PCR
    • RNAi
    • 环境
    • 查看所有应用和技术
  • 服务
    • 定制服务
    • 企业级实验室信息化服务
    • 金融&租赁服务
    • 仪器服务
    • OEM和商业供应
    • 培训服务
    • 360° CDMO 和 CRO 服务
    • CDMO 服务
    • 临床试验 CRO 服务
    • Unity Lab Services
    • 查看所有帮助和支持
  • 帮助和支持
    • 学习中心
    • 联系我们
    • 更改国家或地区
    • 查看所有帮助和支持
  • 热门产品
    • TaqMan Real-Time PCR Assays
      TaqMan 实时荧光定量 PCR 试剂盒
    • Antibodies
      抗体
    • Oligos, Primers & Probes
      寡核苷酸、引物、探针
    • GeneArt Gene Synthesis
      GeneArt 基因合成
    • Cell Culture Plastics
      细胞培养耗材
  • Who We Serve
    • 抗体治疗解决方案
    • 细胞与基因治疗解决方案
    • 学术科研
    • 工业与应用
  • 联系我们
  • 货号直购
  • 订单查询
  • 查找文件&证书
Thermo Fisher Scientific Logo

Search

搜索全部或下列指定分类
Search button
          • 联系我们
          • 货号直购
          • 登录
            登录
            没有账号?建立账号 注册
            • 我的账号
            • 订单
            • 会员中心
            • 账单及发票查询
            • 定制产品及项目
          • Primary Antibodies ›
          • Vinculin Antibodies

          Invitrogen

          Vinculin Recombinant Rabbit Monoclonal Antibody (42H89L44)

          高级验证
          30个已发表图片
          64 篇参考文献
          查看其他56个Vinculin抗体

          {{$productOrderCtrl.translations['antibody.pdp.commerceCard.promotion.promotions']}}

          {{$productOrderCtrl.translations['antibody.pdp.commerceCard.promotion.viewpromo']}}

          {{$productOrderCtrl.translations['antibody.pdp.commerceCard.promotion.promocode']}}: {{promo.promoCode}} {{promo.promoTitle}} {{promo.promoDescription}}. {{$productOrderCtrl.translations['antibody.pdp.commerceCard.promotion.learnmore']}}

          说明书
          证书
          实验方案
          问题与答案
          技术支持
          说明书
          证书
          实验方案
          问题与答案
          技术支持
          说明书
          证书
          实验方案
          问题与答案
          技术支持

          Cite Vinculin Recombinant Rabbit Monoclonal Antibody (42H89L44)

          Additional Information:
          {{banner.description}}
          {{$ctrl.isSkuNotesCollapsed ? 'View more' : 'View less'}}
          • 抗体检测数据 (9)
          • 已发表图片 (30)
          • 高级验证 (2)
          Vinculin Antibody in Western Blot (WB)
          Group 53 Created with Sketch.
          Vinculin Antibody in Western Blot (WB)
          Group 53 Created with Sketch.

          图: 1 / 41

          {{ $ctrl.currentElement.advancedVerification.fullName }}
          {{ $ctrl.currentElement.advancedVerification.text }}

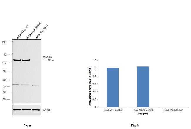
          Vinculin Antibody (700062) in WB

          Knockout of Vinculin was achieved by CRISPR-Cas9 genome editing using LentiArray™ Lentiviral sgRNA (Product # A32042, Assay ID CRISPR948199_LV) and LentiArray Cas9 Lentivirus (Product # A32064). Western blot analysis of Vinculin was performed by loading 30 µg of HeLa Wild Type (Lane 1), HeLa Cas9 (Lane 2) andHeLa Vinculin KO (Lane 3) membrane enriched extracts. The samples were electrophoresed using NuPAGE™ Novex™ 4-12% Bis-Tris Protein Gel (Product # NP0322BOX). Resolved proteins were then transferred onto a nitrocellulose membrane (Produ... View More {{ $ctrl.currentElement.advancedVerification.fullName }} 验证信息 View more
          已发表图片由___提供 benchsci-logo
          PMID: {{$ctrl.currentElement.benchSciPubmedId}}
          查看产品

          {{$ctrl.videoDesc}}

          {{$ctrl.videoLongDesc}}

          Vinculin Antibody in Western Blot (WB)
          Vinculin Antibody in Immunocytochemistry (ICC/IF)
          Vinculin Antibody in Immunocytochemistry (ICC/IF)
          Vinculin Antibody in Immunocytochemistry (ICC/IF)
          Vinculin Antibody in Western Blot (WB)
          Vinculin Antibody in Western Blot (WB)
          Vinculin Antibody in Western Blot (WB)
          Vinculin Antibody in Western Blot (WB)
          Vinculin Antibody in Multiplex Immunohistochemistry (mIHC)
          Vinculin Antibody in Western Blot (WB)
          Vinculin Antibody in Immunocytochemistry (ICC/IF)
          Vinculin Antibody in Immunocytochemistry (ICC/IF)
          Vinculin Antibody in Western Blot (WB)
          Vinculin Antibody in Immunoprecipitation (IP)
          Vinculin Antibody in Immunocytochemistry (ICC/IF)
          Vinculin Antibody in Western Blot, Immunocytochemistry (WB, ICC/IF)
          Vinculin Antibody in Immunocytochemistry (ICC/IF)
          Vinculin Antibody in Immunocytochemistry (ICC/IF)
          Vinculin Antibody in Immunocytochemistry (ICC/IF)
          Vinculin Antibody in Immunocytochemistry (ICC/IF)
          Vinculin Antibody in Immunocytochemistry (ICC/IF)
          Vinculin Antibody in Immunocytochemistry (ICC/IF)
          Vinculin Antibody in Immunocytochemistry (ICC/IF)
          Vinculin Antibody in Immunocytochemistry (ICC/IF)
          Vinculin Antibody in Immunohistochemistry (IHC)
          Vinculin Antibody in Western Blot (WB)
          Vinculin Antibody in Western Blot (WB)
          Vinculin Antibody in Western Blot (WB)
          Vinculin Antibody in Western Blot (WB)
          Vinculin Antibody in Western Blot (WB)
          Vinculin Antibody in Western Blot (WB)
          Vinculin Antibody in Western Blot (WB)
          Vinculin Antibody in Western Blot (WB)
          Vinculin Antibody in Western Blot (WB)
          Vinculin Antibody in Western Blot (WB)
          Vinculin Antibody in Western Blot (WB)
          Vinculin Antibody in Western Blot (WB)
          Vinculin Antibody in Western Blot (WB)
          Vinculin Antibody in Proximity Ligation Assay (PLA) (PLA)
          Vinculin Antibody
          Vinculin Antibody
          Vinculin Recombinant Rabbit Monoclonal Antibody (42H89L44)

          产品信息

          700062

          应用
          建议稀释比
          已发表文章

          免疫印迹 (WB)

          0.0025-3 µg/mL
          查看38篇已发表文章 38篇已发表文章

          免疫组化 (IHC)

          -
          查看1篇已发表文章 1篇已发表文章

          Multiplex Immunohistochemistry (mIHC)

          5 µg/mL
          -

          免疫组化(石蜡) (IHC (P))

          5 µg/mL
          -

          免疫细胞化学 (ICC/IF)

          0.5-5 µg/mL
          查看21篇已发表文章 21篇已发表文章

          流式细胞分析 (Flow)

          2-4 µg/1x10^6 cells
          -

          免疫沉淀 (IP)

          -
          查看1篇已发表文章 1篇已发表文章

          Proximity Ligation Assay (PLA) (PLA)

          -
          查看1篇已发表文章 1篇已发表文章

          凝胶阻滞分析 (EMSA)

          -
          查看1篇已发表文章 1篇已发表文章

          RNA免疫共沉淀 (RIP)

          -
          查看1篇已发表文章 1篇已发表文章
          产品规格

          种属反应

          Human, Mouse

          已发表种属

          Deer, Fruit fly, Hamster, Human, Mouse, Non-human primate, Rabbit

          宿主/亚型

          Rabbit / IgG

          Expression System

          Expi293

          分类

          Recombinant Monoclonal

          类型

          Antibody

          克隆号

          42H89L44

          抗原

          A recombinant protein corresponding to amino acids 408-591 of P18206.
          3D表位/免疫原

          偶联物

          Unconjugated Unconjugated Unconjugated

          形式

          Liquid

          浓度

          0.5 mg/mL

          规格

          100 µg

          纯化类型

          Protein A

          保存液

          PBS

          内含物

          0.09% sodium azide

          保存条件

          Store at 4°C short term. For long term storage, store at -20°C, avoiding freeze/thaw cycles.

          运输条件

          Wet ice

          RRID

          AB_2532280

          产品详细信息

          Intact IgG appears on a non-reducing gel as ~150 kDa band and upon reduction generating a ~25 kDa light chain band and a ~50 kDa heavy chain.

          This antibody reacts with Human Vinculin. Based on sequence similarity, reactivity to chimpanzee, Rhesus monkey, swine, equine, mouse, rat, bovine, and chicken is expected. Immunogen sequence IRGALAEARKIAELCDDPKERDDILRSLGEI SALTSKLADLRRQGKGDSPEARALAKQV ATALQNLQTKTNRAVANSRPAKAAVHLE GKIEQAQRWIDNPTVDDRGVGQAAIRGL VAEGHRLANVMMGPYRQDLLAKCDRVD QLTAQLADLAARGEGESPQARALASQLQ DSLKDLKARMQEAM. Test material for western blotting/immunofluorescence: HeLa cells.

          Recombinant rabbit monoclonal antibodies are produced using in vitro expression systems. The expression systems are developed by cloning in the specific antibody DNA sequences from immunoreactive rabbits. Then, individual clones are screened to select the best candidates for production. The advantages of using recombinant rabbit monoclonal antibodies include: better specificity and sensitivity, lot-to-lot consistency, animal origin-free formulations, and broader immunoreactivity to diverse targets due to larger rabbit immune repertoire.

          靶标信息

          Vinculin (VCL) is a cytoskeletal protein associated with cell-cell and cell-extracellular matrix adherens-type junctions. It functions as one of several interacting proteins involved in anchoring F-actin to the membrane. It has been shown that a sequence of molecular interactions might be involved in the transmembrane assembly of adhesion plaques. In the assembly of adhesion plaques, the beta subunit of integrin binds to talin. Talin binds to vinculin that interacts with alpha-actinin and possibly with itself. Since alpha-actinin binds to and cross-links actin filaments, vinculin represents a key element in the transmembrane linkage of the extracellular matrix to the cytoplasmic microfilament system. Mutations in the gene can result in cardiomyopathy dilated 1W or familial hypertrophic 15.

          仅用于科研。不用于诊断过程。未经明确授权不得转售。

          生物信息学

          蛋白别名: epididymis luminal protein 114; epididymis secretory sperm binding protein; meta-vinculin; Metavinculin; MV; RP11-178G16.3; unnamed protein product; vinc; Vinculin

          查看更多 收起

          基因别名: 9430097D22; AA571387; AI462105; AW545629; CMD1W; CMH15; HEL114; MV; MVCL; VCL; VINC

          查看更多 收起

          UniProt ID: (Human) P18206, (Mouse) Q64727

          查看更多 收起

          Entrez Gene ID: (Human) 7414, (Mouse) 22330

          查看更多 收起

          功能
          dystroglycan binding actin binding structural molecule activity protein binding beta-catenin binding ubiquitin protein ligase binding alpha-catenin binding cadherin binding binding, bridging Rho GTPase binding actin filament binding
          参与通路
          morphogenesis of an epithelium cell adhesion cell-matrix adhesion lamellipodium assembly regulation of cell migration negative regulation of cell migration adherens junction assembly protein localization to cell surface maintenance of blood-brain barrier apical junction assembly axon extension regulation of focal adhesion assembly platelet aggregation epithelial cell-cell adhesion regulation of establishment of endothelial barrier regulation of protein localization to cell-cell adherens junction
          It has to be done as per old AB suggested Products section.

          Disclaimer

          Close

          Clicking the images or links will redirect you to a website hosted by BenchSci that provides third-party scientific content. Neither the content nor the BenchSci technology and processes for selection have been evaluated by us; we are providing them as-is and without warranty of any kind, including for use or application of the Thermo Fisher Scientific products presented.

          guarantee_icon

          性能保障

          只要您发现Invitrogen抗体在实验中的表现与网站或说明书的所述内容不符,您即可享受免费退换货服务。*

          了解更多
          help_icon

          随时为您服务

          获取常见问题的专家解答,或者直接联系我们的技术专家,咨询应用、设备、常规产品使用问题。

          联系技术支持
          订购 Plus Icon Minus Icon
          • 订单状态查询
          • 订单支持
          • 货号直购
          • 现货供应中心
          • 电子采购
          支持 Plus Icon Minus Icon
          • 帮助&支持
          • 联系我们 - 400 820 8982
          • 技术支持中心
          • 查找文件&证书
          • 报告网站问题
          资源 Plus Icon Minus Icon
          • 学习中心
          • 促销
          • 活动&研讨会
          • 社交媒体
          关于赛默飞 Plus Icon Minus Icon
          • 关于我们
          • 招聘 招聘
          • 投资者关系 投资者关系
          • 新闻 新闻
          • 社会责任 社会责任
          • 商标
          • 政策和通知
          品牌 Plus Icon Minus Icon
          • Thermo Scientific
          • Applied Biosystems
          • Invitrogen
          • Gibco
          • Ion Torrent
          • Unity Lab Services
          • Patheon
          • PPD
          • 服务条款
          • 隐私政策
          • 定价和运输保险政策
          © 2006-2026 Thermo Fisher Scientific Inc. All rights reserved. All trademarks are the property of Thermo Fisher Scientific and its subsidiaries unless otherwise specified.
          China flag icon
          China
          本网站销售的所有产品均不得用于人类或动物之临床诊断或治疗,仅可用于工业或者科研等非医疗目的。
             电子营业执照 | 经营证照公示 | ICP备案号:沪ICP备11003924号 | 沪公网安备 31011502006935号

          Your items have has been added!


          Host server : magellan-search-green-6479c7f679-v472f:80/100.66.78.195:80.
          git-commit: b70c0dceb888abc3b0dcebb5bc3a5b8753e7e816
          git-url: https://github.com/thermofisher/magellan-search
          git-branch: release/2.50.0-Offline