Hamburger Menu Button
Thermo Fisher Scientific Logo
登录
没有账号?建立账号 注册
  • 产品
    • 抗体
    • 引物合成
    • GeneArt Gene Synthesis Instant Designer
    • TaqMan Assay and Array Search
    • PCR 设备和耗材
    • 色谱柱和纯化柱
    • 实验室离心机
    • 分子生物学试剂和试剂盒
    • 实验室塑料耗材及用品
    • 查看所有产品分类
  • 应用和技术
    • 色谱
    • 细胞转染和培养
    • 实时荧光定量PCR
    • 质谱
    • 实验室塑料耗材及用品
    • 电子显微镜
    • 蛋白质生物学
    • PCR
    • RNAi
    • 环境
    • 查看所有应用和技术
  • 服务
    • 定制服务
    • 企业级实验室信息化服务
    • 金融&租赁服务
    • 仪器服务
    • OEM和商业供应
    • 培训服务
    • 360° CDMO 和 CRO 服务
    • CDMO 服务
    • 临床试验 CRO 服务
    • Unity Lab Services
    • 查看所有帮助和支持
  • 帮助和支持
    • 学习中心
    • 联系我们
    • 更改国家或地区
    • 查看所有帮助和支持
  • 热门产品
    • TaqMan Real-Time PCR Assays
      TaqMan 实时荧光定量 PCR 试剂盒
    • Antibodies
      抗体
    • Oligos, Primers & Probes
      寡核苷酸、引物、探针
    • GeneArt Gene Synthesis
      GeneArt 基因合成
    • Cell Culture Plastics
      细胞培养耗材
  • Who We Serve
    • 抗体治疗解决方案
    • 细胞与基因治疗解决方案
    • 学术科研
    • 工业与应用
  • 联系我们
  • 货号直购
  • 订单查询
  • 查找文件&证书
Thermo Fisher Scientific Logo

Search

搜索全部或下列指定分类
Search button
          • 联系我们
          • 货号直购
          • 登录
            登录
            没有账号?建立账号 注册
            • 我的账号
            • 订单
            • 会员中心
            • 账单及发票查询
            • 定制产品及项目
          • Primary Antibodies ›
          • YAP1 Antibodies

          Invitrogen

          YAP1 Polyclonal Antibody

          高级验证
          24个已发表图片
          28 篇参考文献
          查看其他47个YAP1抗体

          {{$productOrderCtrl.translations['antibody.pdp.commerceCard.promotion.promotions']}}

          {{$productOrderCtrl.translations['antibody.pdp.commerceCard.promotion.viewpromo']}}

          {{$productOrderCtrl.translations['antibody.pdp.commerceCard.promotion.promocode']}}: {{promo.promoCode}} {{promo.promoTitle}} {{promo.promoDescription}}. {{$productOrderCtrl.translations['antibody.pdp.commerceCard.promotion.learnmore']}}

          说明书
          证书
          实验方案
          问题与答案
          技术支持
          说明书
          证书
          实验方案
          问题与答案
          技术支持
          说明书
          证书
          实验方案
          问题与答案
          技术支持

          Cite YAP1 Polyclonal Antibody

          Additional Information:
          {{banner.description}}
          {{$ctrl.isSkuNotesCollapsed ? 'View more' : 'View less'}}
          • 抗体检测数据 (10)
          • 已发表图片 (24)
          • 高级验证 (4)
          YAP1 Antibody in Immunocytochemistry (ICC/IF)
          Group 53 Created with Sketch.
          YAP1 Antibody in Immunocytochemistry (ICC/IF)
          Group 53 Created with Sketch.

          图: 1 / 38

          {{ $ctrl.currentElement.advancedVerification.fullName }}
          {{ $ctrl.currentElement.advancedVerification.text }}

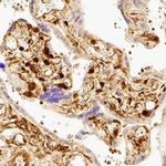
          YAP1 Antibody (PA1-46189) in ICC/IF

          Immunofluorescence analysis of YAP1 was performed using 70% confluent log phase HeLa cells treated with serum starvation for 12 hours. The cells were fixed with 4% paraformaldehyde for 10 minutes, permeabilized with 0.1% Triton™ X-100 for 15 minutes, and blocked with 1% BSA for 1 hour at room temperature. The cells were labeled with YAP1 Polyclonal Antibody (Product # PA1-46189) at 1:250 dilution in 0.1% BSA, incubated at 4 degree Celsius overnight and then labeled with Goat anti-Rabbit IgG (Heavy Chain) Superclonal™ Secondary Antibody, Al... View More {{ $ctrl.currentElement.advancedVerification.fullName }} 验证信息 View more
          已发表图片由___提供 benchsci-logo
          PMID: {{$ctrl.currentElement.benchSciPubmedId}}
          查看产品

          {{$ctrl.videoDesc}}

          {{$ctrl.videoLongDesc}}

          YAP1 Antibody in Immunocytochemistry (ICC/IF)
          YAP1 Antibody in Immunocytochemistry (ICC/IF)
          YAP1 Antibody in Immunohistochemistry (Paraffin) (IHC (P))
          YAP1 Antibody in Western Blot (WB)
          YAP1 Antibody in Western Blot (WB)
          YAP1 Antibody in Western Blot (WB)
          YAP1 Antibody in Western Blot (WB)
          YAP1 Antibody in Western Blot (WB)
          YAP1 Antibody in Western Blot (WB)
          YAP1 Antibody in ChIP Assay (ChIP)
          YAP1 Antibody in Immunocytochemistry (ICC/IF)
          YAP1 Antibody in Immunocytochemistry (ICC/IF)
          YAP1 Antibody in Immunocytochemistry (ICC/IF)
          YAP1 Antibody in Western Blot, Immunocytochemistry (WB, ICC/IF)
          YAP1 Antibody in Immunohistochemistry, Immunohistochemistry (Paraffin) (IHC, IHC (P))
          YAP1 Antibody in Immunohistochemistry (IHC)
          YAP1 Antibody in Immunohistochemistry (IHC)
          YAP1 Antibody in Immunohistochemistry (IHC)
          YAP1 Antibody in Immunohistochemistry (IHC)
          YAP1 Antibody in Western Blot (WB)
          YAP1 Antibody in Western Blot (WB)
          YAP1 Antibody in Western Blot (WB)
          YAP1 Antibody in Western Blot (WB)
          YAP1 Antibody in Western Blot (WB)
          YAP1 Antibody in Western Blot (WB)
          YAP1 Antibody in Western Blot (WB)
          YAP1 Antibody in Western Blot, Immunoprecipitation (WB, IP)
          YAP1 Antibody in Western Blot (WB)
          YAP1 Antibody in Western Blot (WB)
          YAP1 Antibody in Western Blot (WB)
          YAP1 Antibody in Western Blot (WB)
          YAP1 Antibody in Western Blot (WB)
          YAP1 Antibody in Western Blot (WB)
          YAP1 Antibody in ChIP Assay (ChIP)
          YAP1 Antibody
          YAP1 Antibody
          YAP1 Antibody
          YAP1 Antibody

          产品信息

          PA1-46189

          应用
          建议稀释比
          已发表文章

          免疫印迹 (WB)

          1:1,000
          查看11篇已发表文章 11篇已发表文章

          免疫组化 (IHC)

          -
          查看5篇已发表文章 5篇已发表文章

          免疫组化(石蜡) (IHC (P))

          1:50-1:200
          查看1篇已发表文章 1篇已发表文章

          免疫细胞化学 (ICC/IF)

          1:500
          查看7篇已发表文章 7篇已发表文章

          免疫沉淀 (IP)

          2-10 µg
          查看1篇已发表文章 1篇已发表文章

          染色质免疫沉淀 实验 (ChIP)

          1.5 µg/10^6 cells
          查看3篇已发表文章 3篇已发表文章
          产品规格

          种属反应

          Dog, Human, Mouse, Rat, Zebrafish

          已发表种属

          Human, Mouse, Rat, Zebrafish

          宿主/亚型

          Rabbit / IgG

          分类

          Polyclonal

          类型

          Antibody

          抗原

          Partial recombinant human YAP1 protein expressed in bacteria.

          偶联物

          Unconjugated Unconjugated Unconjugated

          形式

          Liquid

          浓度

          1.0 mg/mL

          规格

          100 µg

          纯化类型

          Antigen affinity chromatography

          保存液

          PBS

          内含物

          0.02% sodium azide

          保存条件

          -20°C, Avoid Freeze/Thaw Cycles

          运输条件

          Ambient (domestic); Wet ice (international)

          RRID

          AB_2219137

          产品详细信息

          Suggested positive control: brain and kidney lysates, and HEK 293 cell lysate, 293 whole cell lysate, antigen standard for YAP1 (transient overexpression lysate), human kidney protein, human brain protein.

          靶标信息

          YAP (Yes-Associated Protein) is a founding member of the WW domain family of proteins, transcriptional co-activator and oncogene. Its gene is transcriptionally activated in squamous cell carcinoma cells. YAP can act both as a coactivator and corepressor and is the critical downstream regulatory target in the Hippo signaling pathway. The Hippo signaling pathway plays a pivotal role in organ size control and tumour suppression by restricting proliferation and promoting apoptosis. Also plays key roles in tissue tension, 3D tissue shape, cell proliferation, cell death, and cell migration. Mutations in the IRF5 gene results in coloboma.

          仅用于科研。不用于诊断过程。未经明确授权不得转售。

          生物信息学

          蛋白别名: 65 kDa Yes-associated protein; Protein yorkie homolog; transcriptional co-activator; Transcriptional coactivator YAP1; unnamed protein product; yap; Yes associated protein 1; Yes-associated protein 1; Yes-associated protein 1, 65kDa; yes-associated protein 2; Yes-associated protein YAP65 homolog; yes-associated protein, 65 kDa; yorkie homolog

          查看更多 收起

          基因别名: AI325207; cb194; CH211-181P1.5-001; COB1; sb:cb194; si:ch211-181p1.5; si:dkey-3b8.3; wu:fc18c04; YAP; YAP-1; YAP1; YAP2; YAP65; YKI; Yorkie; zgc:158380; zYAP

          查看更多 收起

          UniProt ID: (Dog) A0A8C0NGY6, (Human) P46937, (Rat) Q2EJA0, (Mouse) P46938, (Zebrafish) Q1L8J7

          查看更多 收起

          Entrez Gene ID: (Dog) 479465, (Human) 10413, (Rat) 363014, (Mouse) 22601, (Zebrafish) 561411

          查看更多 收起

          功能
          transcription regulatory region sequence-specific DNA binding RNA polymerase II core promoter proximal region sequence-specific DNA binding chromatin binding transcription cofactor activity transcription coactivator activity transcription corepressor activity protein binding proline-rich region binding DNA-binding transcription factor binding RNA polymerase II core promoter sequence-specific DNA binding transcription factor activity, RNA polymerase II transcription factor binding protein C-terminus binding transcription regulatory region DNA binding transcription cofactor
          参与通路
          negative regulation of transcription from RNA polymerase II promoter cell morphogenesis vasculogenesis blastocyst development trophectodermal cell differentiation tissue homeostasis glandular epithelial cell differentiation heart process embryonic heart tube morphogenesis cellular response to DNA damage stimulus cell proliferation positive regulation of cell proliferation regulation of gene expression positive regulation of gene expression negative regulation of gene expression regulation of keratinocyte proliferation keratinocyte differentiation positive regulation of cell growth epithelial cell differentiation negative regulation of epithelial cell differentiation polarized epithelial cell differentiation notochord development response to progesterone somatic stem cell population maintenance organ growth hippo signaling wound healing regulation of cell proliferation negative regulation of fat cell differentiation positive regulation of osteoblast differentiation positive regulation of Notch signaling pathway positive regulation of transcription, DNA-templated positive regulation of transcription from RNA polymerase II promoter positive regulation of organ growth paraxial mesoderm development lateral mesoderm development epithelial cell proliferation positive regulation of epithelial cell proliferation regulation of neurogenesis positive regulation of cardiac muscle cell proliferation canonical Wnt signaling pathway bud elongation involved in lung branching lung epithelial cell differentiation intestinal epithelial cell differentiation intestinal epithelial cell development regulation of canonical Wnt signaling pathway cardiac muscle tissue regeneration canonical glycolysis protein-containing complex assembly interleukin-6-mediated signaling pathway cellular response to retinoic acid cellular response to gamma radiation regulation of stem cell proliferation regulation of metanephric nephron tubule epithelial cell differentiation positive regulation of canonical Wnt signaling pathway extrinsic apoptotic signaling pathway positive regulation of protein localization to nucleus negative regulation of cilium assembly positive regulation of stem cell population maintenance enterocyte differentiation negative regulation of epithelial cell apoptotic process negative regulation of stem cell differentiation negative regulation of extrinsic apoptotic signaling pathway transcription, DNA-templated regulation of transcription, DNA-templated regulation of transcription from RNA polymerase II promoter transcription from RNA polymerase II promoter DNA damage induced protein phosphorylation contact inhibition negative regulation of nucleic acid-templated transcription liver development secondary heart field specification ventriculo bulbo valve development retinal pigment epithelium development brain development endoderm development dorsal/ventral axis specification BMP signaling pathway pancreas development fin regeneration embryonic hemopoiesis pronephric duct development glucose homeostasis negative regulation of apoptotic process regulation of organ growth blood vessel morphogenesis posterior lateral line development cartilage development cilium morphogenesis heart formation positive regulation of glutamate-ammonia ligase activity
          It has to be done as per old AB suggested Products section.

          Disclaimer

          Close

          Clicking the images or links will redirect you to a website hosted by BenchSci that provides third-party scientific content. Neither the content nor the BenchSci technology and processes for selection have been evaluated by us; we are providing them as-is and without warranty of any kind, including for use or application of the Thermo Fisher Scientific products presented.

          guarantee_icon

          性能保障

          只要您发现Invitrogen抗体在实验中的表现与网站或说明书的所述内容不符,您即可享受免费退换货服务。*

          了解更多
          help_icon

          随时为您服务

          获取常见问题的专家解答,或者直接联系我们的技术专家,咨询应用、设备、常规产品使用问题。

          联系技术支持
          订购 Plus Icon Minus Icon
          • 订单状态查询
          • 订单支持
          • 货号直购
          • 现货供应中心
          • 电子采购
          支持 Plus Icon Minus Icon
          • 帮助&支持
          • 联系我们 - 400 820 8982
          • 技术支持中心
          • 查找文件&证书
          • 报告网站问题
          资源 Plus Icon Minus Icon
          • 学习中心
          • 促销
          • 活动&研讨会
          • 社交媒体
          关于赛默飞 Plus Icon Minus Icon
          • 关于我们
          • 招聘 招聘
          • 投资者关系 投资者关系
          • 新闻 新闻
          • 社会责任 社会责任
          • 商标
          • 政策和通知
          品牌 Plus Icon Minus Icon
          • Thermo Scientific
          • Applied Biosystems
          • Invitrogen
          • Gibco
          • Ion Torrent
          • Unity Lab Services
          • Patheon
          • PPD
          • 服务条款
          • 隐私政策
          • 定价和运输保险政策
          © 2006-2026 Thermo Fisher Scientific Inc. All rights reserved. All trademarks are the property of Thermo Fisher Scientific and its subsidiaries unless otherwise specified.
          China flag icon
          China
          本网站销售的所有产品均不得用于人类或动物之临床诊断或治疗,仅可用于工业或者科研等非医疗目的。
             电子营业执照 | 经营证照公示 | ICP备案号:沪ICP备11003924号 | 沪公网安备 31011502006935号

          Your items have has been added!


          Host server : magellan-search-green-6479c7f679-k9lz7:80/100.66.74.142:80.
          git-commit: b70c0dceb888abc3b0dcebb5bc3a5b8753e7e816
          git-url: https://github.com/thermofisher/magellan-search
          git-branch: release/2.50.0-Offline