Hamburger Menu Button
Thermo Fisher Scientific Logo
登录
没有账号?建立账号 注册
  • 产品
    • 抗体
    • 引物合成
    • GeneArt Gene Synthesis Instant Designer
    • TaqMan Assay and Array Search
    • PCR 设备和耗材
    • 色谱柱和纯化柱
    • 实验室离心机
    • 分子生物学试剂和试剂盒
    • 实验室塑料耗材及用品
    • 查看所有产品分类
  • 应用和技术
    • 色谱
    • 细胞转染和培养
    • 实时荧光定量PCR
    • 质谱
    • 实验室塑料耗材及用品
    • 电子显微镜
    • 蛋白质生物学
    • PCR
    • RNAi
    • 环境
    • 查看所有应用和技术
  • 服务
    • 定制服务
    • 企业级实验室信息化服务
    • 金融&租赁服务
    • 仪器服务
    • OEM和商业供应
    • 培训服务
    • 360° CDMO 和 CRO 服务
    • CDMO 服务
    • 临床试验 CRO 服务
    • Unity Lab Services
    • 查看所有帮助和支持
  • 帮助和支持
    • 学习中心
    • 联系我们
    • 更改国家或地区
    • 查看所有帮助和支持
  • 热门产品
    • TaqMan Real-Time PCR Assays
      TaqMan 实时荧光定量 PCR 试剂盒
    • Antibodies
      抗体
    • Oligos, Primers & Probes
      寡核苷酸、引物、探针
    • GeneArt Gene Synthesis
      GeneArt 基因合成
    • Cell Culture Plastics
      细胞培养耗材
  • Who We Serve
    • 抗体治疗解决方案
    • 细胞与基因治疗解决方案
    • 学术科研
    • 工业与应用
  • 联系我们
  • 货号直购
  • 订单查询
  • 查找文件&证书
Thermo Fisher Scientific Logo

Search

搜索全部或下列指定分类
Search button
          • 联系我们
          • 货号直购
          • 登录
            登录
            没有账号?建立账号 注册
            • 我的账号
            • 订单
            • 会员中心
            • 账单及发票查询
            • 定制产品及项目
          • Primary Antibodies ›
          • ZEB1 Antibodies

          Invitrogen

          ZEB1 Polyclonal Antibody

          5个已发表图片
          7 篇参考文献
          查看其他25个ZEB1抗体

          {{$productOrderCtrl.translations['antibody.pdp.commerceCard.promotion.promotions']}}

          {{$productOrderCtrl.translations['antibody.pdp.commerceCard.promotion.viewpromo']}}

          {{$productOrderCtrl.translations['antibody.pdp.commerceCard.promotion.promocode']}}: {{promo.promoCode}} {{promo.promoTitle}} {{promo.promoDescription}}. {{$productOrderCtrl.translations['antibody.pdp.commerceCard.promotion.learnmore']}}

          说明书
          证书
          实验方案
          问题与答案
          技术支持
          说明书
          证书
          实验方案
          问题与答案
          技术支持
          说明书
          证书
          实验方案
          问题与答案
          技术支持

          Cite ZEB1 Polyclonal Antibody

          Additional Information:
          {{banner.description}}
          {{$ctrl.isSkuNotesCollapsed ? 'View more' : 'View less'}}
          • 抗体检测数据 (7)
          • 已发表图片 (5)
          ZEB1 Antibody in Immunocytochemistry (ICC/IF)
          Group 53 Created with Sketch.
          ZEB1 Antibody in Immunocytochemistry (ICC/IF)
          Group 53 Created with Sketch.

          图: 1 / 12

          {{ $ctrl.currentElement.advancedVerification.fullName }}
          {{ $ctrl.currentElement.advancedVerification.text }}

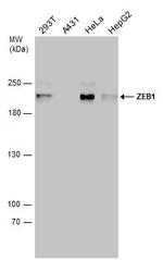
          ZEB1 Antibody (PA5-28221) in ICC/IF

          Immunocytochemistry-Immunofluorescence analysis of ZEB1 was performed in HeLa cells fixed in 4% paraformaldehyde at RT for 15 min. Green: ZEB1 Polyclonal Antibody (Product # PA5-28221) diluted at 1:500. Red: Phalloidin, a cytoskeleton marker. Scale bar = 10 µm. {{ $ctrl.currentElement.advancedVerification.fullName }} 验证信息 View more
          已发表图片由___提供 benchsci-logo
          PMID: {{$ctrl.currentElement.benchSciPubmedId}}
          查看产品

          {{$ctrl.videoDesc}}

          {{$ctrl.videoLongDesc}}

          ZEB1 Antibody in Immunocytochemistry (ICC/IF)
          ZEB1 Antibody in Western Blot (WB)
          ZEB1 Antibody in Western Blot (WB)
          ZEB1 Antibody in Western Blot (WB)
          ZEB1 Antibody in Western Blot (WB)
          ZEB1 Antibody in Immunoprecipitation (IP)
          ZEB1 Antibody in ChIP Assay (ChIP)
          ZEB1 Antibody in Western Blot (WB)
          ZEB1 Antibody in Western Blot, Immunoprecipitation (WB, IP)
          ZEB1 Antibody in Western Blot, Immunoprecipitation (WB, IP)
          ZEB1 Antibody in Western Blot (WB)
          ZEB1 Antibody in ChIP Assay (ChIP)

          产品信息

          PA5-28221

          应用
          建议稀释比
          已发表文章

          免疫印迹 (WB)

          1:500-1:3,000
          查看3篇已发表文章 3篇已发表文章

          免疫细胞化学 (ICC/IF)

          1:100-1:1,000
          -

          免疫沉淀 (IP)

          1:100-1:500
          查看2篇已发表文章 2篇已发表文章

          染色质免疫沉淀 实验 (ChIP)

          Assay-dependent
          查看2篇已发表文章 2篇已发表文章
          产品规格

          种属反应

          Human, Mouse, Rat

          已发表种属

          Human, Mouse

          宿主/亚型

          Rabbit / IgG

          分类

          Polyclonal

          类型

          Antibody

          抗原

          Recombinant protein encompassing a sequence within the center region of human ZEB1. The exact sequence is proprietary.

          偶联物

          Unconjugated Unconjugated Unconjugated

          形式

          Liquid

          浓度

          0.13 mg/mL

          规格

          13 µg

          纯化类型

          Antigen affinity chromatography

          保存液

          PBS, pH 7, with 1% BSA, 20% glycerol

          内含物

          0.025% ProClin 300

          保存条件

          Store at 4°C short term. For long term storage, store at -20°C, avoiding freeze/thaw cycles.

          运输条件

          Ambient (domestic); Wet ice (international)

          RRID

          AB_2545697

          产品详细信息

          Recommended positive controls: HeLa, 293T, HepG2, MDA-MB-231, Neuro2A, NIH-3T3, C2C12, ZEB1 shRNA-transfected HeLa.

          Predicted reactivity: Mouse (91%), Rat (89%), Chicken (90%), Bovine (95%).

          Store product as a concentrated solution. Centrifuge briefly prior to opening the vial.

          靶标信息

          ZEB1 (Zinc finger E-box-binding homeobox 1) acts as a transcriptional repressor. It inhibits interleukin-2 (IL-2) gene expression. ZEB1 enhances or represses the promoter activity of the ATP1A1 gene depending on the quantity of cDNA and depending on the cell type. It represses E-cadherin promoters and induces an epithelial-mesenchymal transition (EMT) by recruiting SMARCA4/BRG1. ZEB1 also represses BCL6 transcription in the presence of the corepressor CTBP1. It postively regulates neuronal differentiation and represses RCOR1 transcription activation during neurogenesis. Mutations in the gene can result in corneal dystrophy, posterior polymorphous and corneal dystrophy, Fuchs endothelial 6.

          仅用于科研。不用于诊断过程。未经明确授权不得转售。

          生物信息学

          蛋白别名: Delta EF1; delta-crystallin enhancer binding factor 1; DELTA-EF1; MEB1; MGC133261; Negative regulator of IL2; NIL-2-A; NIL-2-A zinc finger protein; NIL-2A; OTTHUMP00000019405; posterior polymorphous corneal dystrophy 3; RP11-472N13.4; TCF-8; Transcription factor 8; transcription factor 8 (represses interleukin 2 expression); twirler; unnamed protein product; Zfhep; Zinc finger E-box-binding homeobox 1; Zinc finger homeobox protein 1a; Zinc finger homeodomain enhancer-binding protein

          查看更多 收起

          基因别名: 3110032K11Rik; [delta]EF1; AREB6; BZP; DELTAEF1; FECD6; MEB1; Nil2; NIL2A; PPCD3; TCF-8; Tcf18; TCF8; Tw; ZEB; ZEB1; ZFHEP; ZFHX1A; Zfx1a; Zfx1ha

          查看更多 收起

          UniProt ID: (Human) P37275, (Mouse) Q64318, (Rat) Q62947

          查看更多 收起

          Entrez Gene ID: (Human) 6935, (Mouse) 21417, (Rat) 25705

          查看更多 收起

          功能
          RNA polymerase II core promoter proximal region sequence-specific DNA binding RNA polymerase II transcription factor activity, sequence-specific DNA binding transcriptional repressor activity, RNA polymerase II transcription regulatory region sequence-specific binding DNA binding chromatin binding transcription factor activity, sequence-specific DNA binding protein binding zinc ion binding metal ion binding E-box binding nucleic acid binding double-stranded DNA binding transcription factor binding sequence-specific DNA binding C2H2 zinc finger transcription factor
          参与通路
          negative regulation of transcription from RNA polymerase II promoter regulation of transcription from RNA polymerase II promoter pattern specification process nervous system development central nervous system development cell proliferation regulation of mesenchymal cell proliferation negative regulation of keratinocyte proliferation regulation of transforming growth factor beta receptor signaling pathway cell differentiation negative regulation of epithelial cell differentiation regulation of T cell differentiation in thymus keratinocyte proliferation negative regulation of endothelial cell differentiation positive regulation of neuron differentiation negative regulation of transcription, DNA-templated positive regulation of transcription from RNA polymerase II promoter animal organ development embryonic camera-type eye morphogenesis embryonic morphogenesis embryonic skeletal system morphogenesis semicircular canal morphogenesis epithelial cell proliferation negative regulation of epithelial cell proliferation regulation of smooth muscle cell differentiation cartilage development cellular response to amino acid stimulus cochlea morphogenesis transcription, DNA-templated regulation of transcription, DNA-templated transcription from RNA polymerase II promoter negative regulation of cell proliferation response to activity forebrain development response to nutrient levels cellular response to transforming growth factor beta stimulus
          It has to be done as per old AB suggested Products section.

          Disclaimer

          Close

          Clicking the images or links will redirect you to a website hosted by BenchSci that provides third-party scientific content. Neither the content nor the BenchSci technology and processes for selection have been evaluated by us; we are providing them as-is and without warranty of any kind, including for use or application of the Thermo Fisher Scientific products presented.

          guarantee_icon

          性能保障

          只要您发现Invitrogen抗体在实验中的表现与网站或说明书的所述内容不符,您即可享受免费退换货服务。*

          了解更多
          help_icon

          随时为您服务

          获取常见问题的专家解答,或者直接联系我们的技术专家,咨询应用、设备、常规产品使用问题。

          联系技术支持
          订购 Plus Icon Minus Icon
          • 订单状态查询
          • 订单支持
          • 货号直购
          • 现货供应中心
          • 电子采购
          支持 Plus Icon Minus Icon
          • 帮助&支持
          • 联系我们 - 400 820 8982
          • 技术支持中心
          • 查找文件&证书
          • 报告网站问题
          资源 Plus Icon Minus Icon
          • 学习中心
          • 促销
          • 活动&研讨会
          • 社交媒体
          关于赛默飞 Plus Icon Minus Icon
          • 关于我们
          • 招聘 招聘
          • 投资者关系 投资者关系
          • 新闻 新闻
          • 社会责任 社会责任
          • 商标
          • 政策和通知
          品牌 Plus Icon Minus Icon
          • Thermo Scientific
          • Applied Biosystems
          • Invitrogen
          • Gibco
          • Ion Torrent
          • Unity Lab Services
          • Patheon
          • PPD
          • 服务条款
          • 隐私政策
          • 定价和运输保险政策
          © 2006-2026 Thermo Fisher Scientific Inc. All rights reserved. All trademarks are the property of Thermo Fisher Scientific and its subsidiaries unless otherwise specified.
          China flag icon
          China
          本网站销售的所有产品均不得用于人类或动物之临床诊断或治疗,仅可用于工业或者科研等非医疗目的。
             电子营业执照 | 经营证照公示 | ICP备案号:沪ICP备11003924号 | 沪公网安备 31011502006935号

          Your items have has been added!


          Host server : magellan-search-green-6479c7f679-zb4k5:80/100.66.74.142:80.
          git-commit: b70c0dceb888abc3b0dcebb5bc3a5b8753e7e816
          git-url: https://github.com/thermofisher/magellan-search
          git-branch: release/2.50.0-Offline