Hamburger Menu Button
Thermo Fisher Scientific Logo
登录
没有账号?建立账号 注册
  • 产品
    • 抗体
    • 引物合成
    • GeneArt Gene Synthesis Instant Designer
    • TaqMan Assay and Array Search
    • PCR 设备和耗材
    • 色谱柱和纯化柱
    • 实验室离心机
    • 分子生物学试剂和试剂盒
    • 实验室塑料耗材及用品
    • 查看所有产品分类
  • 应用和技术
    • 色谱
    • 细胞转染和培养
    • 实时荧光定量PCR
    • 质谱
    • 实验室塑料耗材及用品
    • 电子显微镜
    • 蛋白质生物学
    • PCR
    • RNAi
    • 环境
    • 查看所有应用和技术
  • 服务
    • 定制服务
    • 企业级实验室信息化服务
    • 金融&租赁服务
    • 仪器服务
    • OEM和商业供应
    • 培训服务
    • 360° CDMO 和 CRO 服务
    • CDMO 服务
    • 临床试验 CRO 服务
    • Unity Lab Services
    • 查看所有帮助和支持
  • 帮助和支持
    • 学习中心
    • 联系我们
    • 更改国家或地区
    • 查看所有帮助和支持
  • 热门产品
    • TaqMan Real-Time PCR Assays
      TaqMan 实时荧光定量 PCR 试剂盒
    • Antibodies
      抗体
    • Oligos, Primers & Probes
      寡核苷酸、引物、探针
    • GeneArt Gene Synthesis
      GeneArt 基因合成
    • Cell Culture Plastics
      细胞培养耗材
  • Who We Serve
    • 抗体治疗解决方案
    • 细胞与基因治疗解决方案
    • 学术科研
    • 工业与应用
  • 联系我们
  • 货号直购
  • 订单查询
  • 查找文件&证书
Thermo Fisher Scientific Logo

Search

搜索全部或下列指定分类
Search button
          • 联系我们
          • 货号直购
          • 登录
            登录
            没有账号?建立账号 注册
            • 我的账号
            • 订单
            • 会员中心
            • 账单及发票查询
            • 定制产品及项目
          • Primary Antibodies ›
          • ZO-1 Antibodies

          Invitrogen

          ZO-1 Monoclonal Antibody (ZO1-1A12), Alexa Fluor™ 488

          高级验证
          28个已发表图片
          54 篇参考文献
          查看其他41个ZO-1抗体

          {{$productOrderCtrl.translations['antibody.pdp.commerceCard.promotion.promotions']}}

          {{$productOrderCtrl.translations['antibody.pdp.commerceCard.promotion.viewpromo']}}

          {{$productOrderCtrl.translations['antibody.pdp.commerceCard.promotion.promocode']}}: {{promo.promoCode}} {{promo.promoTitle}} {{promo.promoDescription}}. {{$productOrderCtrl.translations['antibody.pdp.commerceCard.promotion.learnmore']}}

          说明书
          证书
          实验方案
          问题与答案
          技术支持
          说明书
          证书
          实验方案
          问题与答案
          技术支持
          说明书
          证书
          实验方案
          问题与答案
          技术支持

          Cite ZO-1 Monoclonal Antibody (ZO1-1A12), Alexa Fluor™ 488

          Additional Information:
          {{banner.description}}
          {{$ctrl.isSkuNotesCollapsed ? 'View more' : 'View less'}}
          • 抗体检测数据 (2)
          • 已发表图片 (28)
          • 高级验证 (1)
          ZO-1 Antibody in Immunocytochemistry (ICC/IF)
          Group 53 Created with Sketch.
          ZO-1 Antibody in Immunocytochemistry (ICC/IF)
          Group 53 Created with Sketch.

          图: 1 / 31

          {{ $ctrl.currentElement.advancedVerification.fullName }}
          {{ $ctrl.currentElement.advancedVerification.text }}

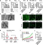
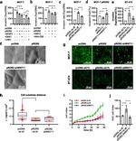
          ZO-1 Antibody (339188) in ICC/IF

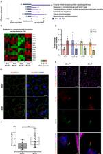
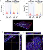
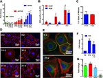
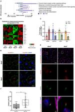
          Immunofluorescence analysis of ZO-1 was performed using 90% confluent log phase Caco-2 cells. The cells were fixed with 4% paraformaldehyde for 10 minutes, permeabilized with 0.1% Triton™ X-100 for 10 minutes, and blocked with 1% BSA for 1 hour at room temperature. The cells were labeled with ZO-1 Monoclonal Antibody (ZO1-1A12), Alexa Fluor 488 at 5µg/mL in 0.1% BSA and incubated for 3 hours at room temperature (Panel a: green). Nuclei (Panel b: blue) were stained with SlowFade® Gold Antifade Mountant with DAPI (Product # S36938). F-actin ... View More {{ $ctrl.currentElement.advancedVerification.fullName }} 验证信息 View more
          已发表图片由___提供 benchsci-logo
          PMID: {{$ctrl.currentElement.benchSciPubmedId}}
          查看产品

          {{$ctrl.videoDesc}}

          {{$ctrl.videoLongDesc}}

          ZO-1 Antibody in Immunocytochemistry (ICC/IF)
          ZO-1 Antibody in Immunocytochemistry (ICC/IF)
          ZO-1 Antibody in Immunocytochemistry (ICC/IF)
          ZO-1 Antibody in Immunocytochemistry (ICC/IF)
          ZO-1 Antibody in Immunocytochemistry (ICC/IF)
          ZO-1 Antibody in Western Blot, Immunocytochemistry (WB, ICC/IF)
          ZO-1 Antibody in Immunocytochemistry (ICC/IF)
          ZO-1 Antibody in Immunocytochemistry (ICC/IF)
          ZO-1 Antibody in Immunocytochemistry (ICC/IF)
          ZO-1 Antibody in Immunocytochemistry (ICC/IF)
          ZO-1 Antibody in Immunocytochemistry (ICC/IF)
          ZO-1 Antibody in Immunocytochemistry (ICC/IF)
          ZO-1 Antibody in Immunocytochemistry (ICC/IF)
          ZO-1 Antibody in Immunocytochemistry (ICC/IF)
          ZO-1 Antibody in Immunohistochemistry (IHC)
          ZO-1 Antibody in Immunohistochemistry (IHC)
          ZO-1 Antibody in Immunohistochemistry (IHC)
          ZO-1 Antibody in Immunohistochemistry (IHC)
          ZO-1 Antibody in Immunohistochemistry (IHC)
          ZO-1 Antibody in Immunohistochemistry (IHC)
          ZO-1 Antibody in Immunohistochemistry (IHC)
          ZO-1 Antibody in Immunohistochemistry (IHC)
          ZO-1 Antibody in Immunohistochemistry (IHC)
          ZO-1 Antibody in Immunohistochemistry (IHC)
          ZO-1 Antibody in Immunohistochemistry (IHC)
          ZO-1 Antibody in Immunohistochemistry (IHC)
          ZO-1 Antibody in Immunohistochemistry (IHC)
          ZO-1 Antibody in Immunohistochemistry (IHC)
          ZO-1 Antibody in Western Blot (WB)
          ZO-1 Antibody in Western Blot (WB)
          ZO-1 Antibody
          ZO-1 Monoclonal Antibody (ZO1-1A12), Alexa Fluor™ 488

          产品信息

          339188

          应用
          建议稀释比
          已发表文章

          免疫印迹 (WB)

          1-2 µg/mL
          查看4篇已发表文章 4篇已发表文章

          免疫组化 (IHC)

          -
          查看18篇已发表文章 18篇已发表文章

          免疫组化(石蜡) (IHC (P))

          -
          查看2篇已发表文章 2篇已发表文章

          免疫组织化学(多聚甲醛固定) (IHC (PFA))

          -
          查看1篇已发表文章 1篇已发表文章

          免疫组化(冰冻) (IHC (F))

          -
          查看1篇已发表文章 1篇已发表文章

          免疫细胞化学 (ICC/IF)

          5 µg/mL
          查看28篇已发表文章 28篇已发表文章

          酶联免疫吸附实验 (ELISA)

          0.1-1.0 µg/mL (unconjugated)
          -
          产品规格

          种属反应

          Dog, Human

          已发表种属

          Bovine, Dog, Fish, Human, Mouse, Rat, Zebrafish

          宿主/亚型

          Mouse / IgG1

          分类

          Monoclonal

          类型

          Antibody

          克隆号

          ZO1-1A12

          抗原

          Human recombinant ZO-1 fusion protein encompassing amino acids 334-634
          3D表位/免疫原

          偶联物

          Alexa Fluor™ 488 Alexa Fluor™ 488 Alexa Fluor™ 488
          • Unconjugated
          • Alexa Fluor 555 
          • Alexa Fluor 594 
          • Alexa Fluor 647 
          • FITC
          • Request custom conjugation

          激发/发射光谱

          499/520 nm 查看光谱 spectra

          形式

          Liquid

          浓度

          0.5 mg/mL

          规格

          100 µg

          纯化类型

          Protein A

          保存液

          PBS, pH 7.4, with 4mg/mL BSA

          内含物

          0.1% sodium azide

          保存条件

          4°C, store in dark

          运输条件

          Ambient (domestic); Wet ice (international)

          RRID

          AB_2532187

          产品详细信息

          This monoclonal antibody detects ZO-1alpha+ and ZO-1alpha- isoforms. The antibody is specific for ZO-1 proteins; cross-reactivity with the related ZO-2 protein has not been observed. Species reactivity includes human (Caco-2 Cell line) and dog (MDCK cell line). Based on sequence homology, reactivity with other species is likely but has not been confirmed.

          For Alexa Fluor 488 excitation 495 nm/emission 519 nm. Each lot of this antibody is tested for specificity by immunofluorescence. Expires one year from date of receipt when stored as instructed.

          靶标信息

          ZO-1 forms complexes with either ZO-2 or ZO-3. In addition, these proteins can also associate with claudin, occludin and F-actin, at tight junction stands, where they provide a linkage between the actin cytoskeleton and the tight junction. ZO-1 expression is significantly reduced in many breast cancer lines. ZO-2 and ZO-3 are ubiquitously expressed within epithelial tight junctions, and unlike ZO-1, which is also expressed at cell junctions of cardiac myocytes, ZO-2 is not expressed in nonepithelial tissue. ZO-1 is a protein located on a cytoplasmic membrane surface of intercellular tight junctions. ZO-1 may be involved in signal transduction at cell-cell junctions. Two transcript variants encoding distinct isoforms have been identified for the ZO-1 gene. Diseases associated with ZO-1 dysfunction include Celiac Disease and Congenital Nephrotic Syndrome.

          仅用于科研。不用于诊断过程。未经明确授权不得转售。

          生物信息学

          蛋白别名: DKFZp686M05161; MGC133289; OTTHUMP00000174520; Tight junction protein 1; tight junction protein 1 (zona occludens 1); Tight junction protein ZO-1; unnamed protein product; zona occludens 1; Zona occludens protein 1; zonula occludens 1 protein; Zonula occludens protein 1

          查看更多 收起

          基因别名: TJP1; ZO-1; ZO1

          查看更多 收起

          UniProt ID: (Human) Q07157, (Dog) O97758

          查看更多 收起

          Entrez Gene ID: (Human) 7082, (Dog) 403752

          查看更多 收起

          功能
          protein binding calmodulin binding cadherin binding cell adhesion molecule binding tight junction
          参与通路
          cell-cell junction assembly positive regulation of cell proliferation actin cytoskeleton organization positive regulation of cell migration actomyosin structure organization adherens junction maintenance maintenance of blood-brain barrier ameloblast differentiation negative regulation of apoptotic process cell-cell junction organization regulation of cytoskeleton organization negative regulation of stress fiber assembly protein localization to adherens junction establishment of endothelial intestinal barrier cell-cell adhesion protein localization to cell-cell junction regulation of cell junction assembly protein localization to bicellular tight junction positive regulation of sprouting angiogenesis positive regulation of maintenance of permeability of blood-brain barrier positive regulation of cell-cell adhesion mediated by cadherin regulation of bicellular tight junction assembly bicellular tight junction assembly cellular response to calcium ion
          It has to be done as per old AB suggested Products section.

          Disclaimer

          Close

          Clicking the images or links will redirect you to a website hosted by BenchSci that provides third-party scientific content. Neither the content nor the BenchSci technology and processes for selection have been evaluated by us; we are providing them as-is and without warranty of any kind, including for use or application of the Thermo Fisher Scientific products presented.

          guarantee_icon

          性能保障

          只要您发现Invitrogen抗体在实验中的表现与网站或说明书的所述内容不符,您即可享受免费退换货服务。*

          了解更多
          help_icon

          随时为您服务

          获取常见问题的专家解答,或者直接联系我们的技术专家,咨询应用、设备、常规产品使用问题。

          联系技术支持
          订购 Plus Icon Minus Icon
          • 订单状态查询
          • 订单支持
          • 货号直购
          • 现货供应中心
          • 电子采购
          支持 Plus Icon Minus Icon
          • 帮助&支持
          • 联系我们 - 400 820 8982
          • 技术支持中心
          • 查找文件&证书
          • 报告网站问题
          资源 Plus Icon Minus Icon
          • 学习中心
          • 促销
          • 活动&研讨会
          • 社交媒体
          关于赛默飞 Plus Icon Minus Icon
          • 关于我们
          • 招聘 招聘
          • 投资者关系 投资者关系
          • 新闻 新闻
          • 社会责任 社会责任
          • 商标
          • 政策和通知
          品牌 Plus Icon Minus Icon
          • Thermo Scientific
          • Applied Biosystems
          • Invitrogen
          • Gibco
          • Ion Torrent
          • Unity Lab Services
          • Patheon
          • PPD
          • 服务条款
          • 隐私政策
          • 定价和运输保险政策
          © 2006-2026 Thermo Fisher Scientific Inc. All rights reserved. All trademarks are the property of Thermo Fisher Scientific and its subsidiaries unless otherwise specified.
          China flag icon
          China
          本网站销售的所有产品均不得用于人类或动物之临床诊断或治疗,仅可用于工业或者科研等非医疗目的。
             电子营业执照 | 经营证照公示 | ICP备案号:沪ICP备11003924号 | 沪公网安备 31011502006935号

          Your items have has been added!


          Host server : magellan-search-green-6479c7f679-v472f:80/100.66.78.195:80.
          git-commit: b70c0dceb888abc3b0dcebb5bc3a5b8753e7e816
          git-url: https://github.com/thermofisher/magellan-search
          git-branch: release/2.50.0-Offline