Hamburger Menu Button
Thermo Fisher Scientific Logo
登录
没有账号?建立账号 注册
  • 产品
    • 抗体
    • 引物合成
    • GeneArt Gene Synthesis Instant Designer
    • TaqMan Assay and Array Search
    • PCR 设备和耗材
    • 色谱柱和纯化柱
    • 实验室离心机
    • 分子生物学试剂和试剂盒
    • 实验室塑料耗材及用品
    • 查看所有产品分类
  • 应用和技术
    • 色谱
    • 细胞转染和培养
    • 实时荧光定量PCR
    • 质谱
    • 实验室塑料耗材及用品
    • 电子显微镜
    • 蛋白质生物学
    • PCR
    • RNAi
    • 环境
    • 查看所有应用和技术
  • 服务
    • 定制服务
    • 企业级实验室信息化服务
    • 金融&租赁服务
    • 仪器服务
    • OEM和商业供应
    • 培训服务
    • 360° CDMO 和 CRO 服务
    • CDMO 服务
    • 临床试验 CRO 服务
    • Unity Lab Services
    • 查看所有帮助和支持
  • 帮助和支持
    • 学习中心
    • 联系我们
    • 更改国家或地区
    • 查看所有帮助和支持
  • 热门产品
    • TaqMan Real-Time PCR Assays
      TaqMan 实时荧光定量 PCR 试剂盒
    • Antibodies
      抗体
    • Oligos, Primers & Probes
      寡核苷酸、引物、探针
    • GeneArt Gene Synthesis
      GeneArt 基因合成
    • Cell Culture Plastics
      细胞培养耗材
  • Who We Serve
    • 抗体治疗解决方案
    • 细胞与基因治疗解决方案
    • 学术科研
    • 工业与应用
  • 联系我们
  • 货号直购
  • 订单查询
  • 查找文件&证书
Thermo Fisher Scientific Logo

Search

搜索全部或下列指定分类
Search button
          • 联系我们
          • 货号直购
          • 登录
            登录
            没有账号?建立账号 注册
            • 我的账号
            • 订单
            • 会员中心
            • 账单及发票查询
            • 定制产品及项目
          • Primary Antibodies ›
          • alpha Catenin Antibodies

          Invitrogen

          alpha Catenin Monoclonal Antibody (alpha-CAT-7A4)

          高级验证
          13个已发表图片
          44 篇参考文献
          查看其他8个alpha Catenin抗体

          {{$productOrderCtrl.translations['antibody.pdp.commerceCard.promotion.promotions']}}

          {{$productOrderCtrl.translations['antibody.pdp.commerceCard.promotion.viewpromo']}}

          {{$productOrderCtrl.translations['antibody.pdp.commerceCard.promotion.promocode']}}: {{promo.promoCode}} {{promo.promoTitle}} {{promo.promoDescription}}. {{$productOrderCtrl.translations['antibody.pdp.commerceCard.promotion.learnmore']}}

          说明书
          证书
          实验方案
          问题与答案
          技术支持
          说明书
          证书
          实验方案
          问题与答案
          技术支持
          说明书
          证书
          实验方案
          问题与答案
          技术支持

          Cite alpha Catenin Monoclonal Antibody (alpha-CAT-7A4)

          Additional Information:
          {{banner.description}}
          {{$ctrl.isSkuNotesCollapsed ? 'View more' : 'View less'}}
          • 抗体检测数据 (6)
          • 已发表图片 (13)
          • 高级验证 (4)
          alpha Catenin Antibody in Immunocytochemistry (ICC/IF)
          Group 53 Created with Sketch.
          alpha Catenin Antibody in Immunocytochemistry (ICC/IF)
          Group 53 Created with Sketch.

          图: 1 / 23

          {{ $ctrl.currentElement.advancedVerification.fullName }}
          {{ $ctrl.currentElement.advancedVerification.text }}

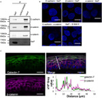
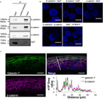
          alpha Catenin Antibody (13-9700) in ICC/IF

          Immunofluorescent analysis of alpha Catenin was performed using 90% confluent log phase MCF-7 cells. The cells were fixed with 4% paraformaldehyde for 10 minutes, permeabilized with 0.1% Triton™ X-100 for 10 minutes, and blocked with 1% BSA for 1 hour at room temperature. The cells were labeled with alpha Catenin (alpha-CAT-7A4) Mouse Monoclonal Antibody (Product # 13-9700) at 1:250 dilution in0.1% BSA and ... View More {{ $ctrl.currentElement.advancedVerification.fullName }} 验证信息 View more
          已发表图片由___提供 benchsci-logo
          PMID: {{$ctrl.currentElement.benchSciPubmedId}}
          查看产品

          {{$ctrl.videoDesc}}

          {{$ctrl.videoLongDesc}}

          alpha Catenin Antibody in Immunocytochemistry (ICC/IF)
          alpha Catenin Antibody in Immunocytochemistry (ICC/IF)
          alpha Catenin Antibody in Western Blot (WB)
          alpha Catenin Antibody in Western Blot (WB)
          alpha Catenin Antibody in Western Blot (WB)
          alpha Catenin Antibody in Western Blot (WB)
          alpha Catenin Antibody in Immunohistochemistry (IHC)
          alpha Catenin Antibody in Immunohistochemistry (IHC)
          alpha Catenin Antibody in Immunocytochemistry (ICC/IF)
          alpha Catenin Antibody in Immunocytochemistry (ICC/IF)
          alpha Catenin Antibody in Immunocytochemistry (ICC/IF)
          alpha Catenin Antibody in Western Blot, Immunocytochemistry (WB, ICC/IF)
          alpha Catenin Antibody in Immunocytochemistry (ICC/IF)
          alpha Catenin Antibody in Immunohistochemistry (IHC)
          alpha Catenin Antibody in Western Blot (WB)
          alpha Catenin Antibody in Western Blot (WB)
          alpha Catenin Antibody in Western Blot (WB)
          alpha Catenin Antibody in Western Blot (WB)
          alpha Catenin Antibody in Western Blot (WB)
          alpha Catenin Antibody
          alpha Catenin Antibody
          alpha Catenin Antibody
          alpha Catenin Antibody
          alpha Catenin Monoclonal Antibody (alpha-CAT-7A4)

          产品信息

          13-9700

          应用
          建议稀释比
          已发表文章

          免疫印迹 (WB)

          1:250
          查看8篇已发表文章 8篇已发表文章

          免疫组化 (IHC)

          Assay-dependent
          查看11篇已发表文章 11篇已发表文章

          免疫组化(石蜡) (IHC (P))

          -
          查看4篇已发表文章 4篇已发表文章

          免疫组化(冰冻) (IHC (F))

          -
          查看2篇已发表文章 2篇已发表文章

          免疫细胞化学 (ICC/IF)

          1:250
          查看16篇已发表文章 16篇已发表文章

          流式细胞分析 (Flow)

          3-5 µg/1x10^6 cells
          -

          酶联免疫吸附实验 (ELISA)

          Assay-dependent
          -

          免疫沉淀 (IP)

          Assay-dependent
          -

          其他PubMed (Misc)

          -
          查看3篇已发表文章 3篇已发表文章
          产品规格

          种属反应

          Chicken, Human, Mouse, Rat, Xenopus

          已发表种属

          Bovine, Dog, Human, Mouse, Rat, Zebrafish

          宿主/亚型

          Mouse / IgG1, kappa

          分类

          Monoclonal

          类型

          Antibody

          克隆号

          alpha-CAT-7A4

          抗原

          Synthetic peptide derived from the C-terminus of mouse alpha-catenin.
          3D表位/免疫原

          偶联物

          Unconjugated Unconjugated Unconjugated

          形式

          Liquid

          浓度

          0.5 mg/mL

          规格

          100 µg

          纯化类型

          Affinity chromatography

          保存液

          PBS, pH 7.4

          内含物

          0.1% sodium azide

          保存条件

          -20°C

          运输条件

          Ambient (domestic); Wet ice (international)

          RRID

          AB_2533044

          靶标信息

          Alpha catenin is a member of the b-catenin family of cytosolic proteins. Alpha catenin interacts with N-cadherin and b-catenin on the cytosolic side of adherins junctions to mediate the interaction with the actin cytoskeleton. Alpha catenin is a homodimer in solution, but dissociates to form a 1:1 heterodimer with b-catenin in order to interact with cadherins. It also regulates morphological plasticity of synapses and cerebellar and hippocampal lamination during development. Alpha catenin also functions in the control of the startle modulation.

          仅用于科研。不用于诊断过程。未经明确授权不得转售。

          生物信息学

          蛋白别名: 102 kDa cadherin-associated protein; alpha E catenin; Alpha E-catenin; Alpha N-catenin; alpha(E)-catenin; alpha(N)-catenin; alpha-catenin; Alpha-catenin-related protein; alpha-E-catenin; alpha-N-catenin; alphaE-catenin; alphaN-catenin; cadherin associated protein; Cadherin-associated protein; cadherin-associated protein, related; cancer/testis antigen 114; CAP102; catenin; catenin (cadherin associated protein), alpha 1; catenin (cadherin-associated protein), alpha 1, 102kDa; catenin (cadherin-associated protein), alpha 2; catenin alpha 1; catenin alpha 2; Catenin alpha-1; Catenin alpha-2; Catenin alpha1; Catenin alpha2; catenin, alpha 1; Catenin-alpha1; Catenin-alpha2; cerebellar deficient folia; epididymis secretory sperm binding protein; FLJ36832; FLJ52416; HGNC:2509; Neural alpha-catenin; NY-REN-13 antigen; Renal carcinoma antigen NY-REN-13; unnamed protein product

          查看更多 收起

          基因别名: 2010010M04Rik; AA517462; AI481747; AI988031; CAP-R; CAP102; CAPR; Catna; Catna1; Catna2; CDCBM9; cdf; chp; CT114; CTNNA1; CTNNA2; CTNR; MDBS2; MDPT2

          查看更多 收起

          UniProt ID: (Human) P35221, (Chicken) P30997, (Human) P26232, (Mouse) P26231, (Mouse) Q61301

          查看更多 收起

          Entrez Gene ID: (Chicken) 416184, (Human) 1495, (Chicken) 396035, (Human) 1496, (Rat) 307505, (Mouse) 12385, (Mouse) 12386, (Rat) 297357

          查看更多 收起

          功能
          RNA binding structural molecule activity protein binding beta-catenin binding cytoskeletal protein binding vinculin binding identical protein binding macromolecular complex binding gamma-catenin binding cadherin binding actin filament binding structural constituent of cytoskeleton poly(A) RNA binding non-motor actin binding protein
          参与通路
          ovarian follicle development apoptotic process cell adhesion establishment or maintenance of cell polarity smoothened signaling pathway integrin-mediated signaling pathway neuroblast proliferation negative regulation of neuroblast proliferation protein localization male gonad development gap junction assembly cell migration axon regeneration regulation of cell proliferation odontogenesis of dentin-containing tooth negative regulation of apoptotic process apical junction assembly response to estrogen positive regulation of smoothened signaling pathway cell motility cellular response to indole-3-methanol epithelial cell-cell adhesion extrinsic apoptotic signaling pathway in absence of ligand cell-cell adhesion negative regulation of protein localization to nucleus negative regulation of cell motility negative regulation of integrin-mediated signaling pathway negative regulation of extrinsic apoptotic signaling pathway in absence of ligand positive regulation of extrinsic apoptotic signaling pathway in absence of ligand neural crest cell migration axonogenesis epithelial cell differentiation dendrite morphogenesis brain morphogenesis regulation of synapse structural plasticity trigeminal ganglion formation cytoskeleton organization regulation of neuron projection development radial glia guided migration of Purkinje cell cell differentiation negative regulation of Arp2/3 complex-mediated actin nucleation prepulse inhibition modification of postsynaptic actin cytoskeleton regulation of neuron migration actin filament organization aging response to organic cyclic compound cellular protein localization protein heterooligomerization multicellular organism development
          It has to be done as per old AB suggested Products section.

          Disclaimer

          Close

          Clicking the images or links will redirect you to a website hosted by BenchSci that provides third-party scientific content. Neither the content nor the BenchSci technology and processes for selection have been evaluated by us; we are providing them as-is and without warranty of any kind, including for use or application of the Thermo Fisher Scientific products presented.

          guarantee_icon

          性能保障

          只要您发现Invitrogen抗体在实验中的表现与网站或说明书的所述内容不符,您即可享受免费退换货服务。*

          了解更多
          help_icon

          随时为您服务

          获取常见问题的专家解答,或者直接联系我们的技术专家,咨询应用、设备、常规产品使用问题。

          联系技术支持
          订购 Plus Icon Minus Icon
          • 订单状态查询
          • 订单支持
          • 货号直购
          • 现货供应中心
          • 电子采购
          支持 Plus Icon Minus Icon
          • 帮助&支持
          • 联系我们 - 400 820 8982
          • 技术支持中心
          • 查找文件&证书
          • 报告网站问题
          资源 Plus Icon Minus Icon
          • 学习中心
          • 促销
          • 活动&研讨会
          • 社交媒体
          关于赛默飞 Plus Icon Minus Icon
          • 关于我们
          • 招聘 招聘
          • 投资者关系 投资者关系
          • 新闻 新闻
          • 社会责任 社会责任
          • 商标
          • 政策和通知
          品牌 Plus Icon Minus Icon
          • Thermo Scientific
          • Applied Biosystems
          • Invitrogen
          • Gibco
          • Ion Torrent
          • Unity Lab Services
          • Patheon
          • PPD
          • 服务条款
          • 隐私政策
          • 定价和运输保险政策
          © 2006-2026 Thermo Fisher Scientific Inc. All rights reserved. All trademarks are the property of Thermo Fisher Scientific and its subsidiaries unless otherwise specified.
          China flag icon
          China
          本网站销售的所有产品均不得用于人类或动物之临床诊断或治疗,仅可用于工业或者科研等非医疗目的。
             电子营业执照 | 经营证照公示 | ICP备案号:沪ICP备11003924号 | 沪公网安备 31011502006935号

          Your items have has been added!


          Host server : magellan-search-green-6479c7f679-zb4k5:80/100.66.74.142:80.
          git-commit: b70c0dceb888abc3b0dcebb5bc3a5b8753e7e816
          git-url: https://github.com/thermofisher/magellan-search
          git-branch: release/2.50.0-Offline