Hamburger Menu Button
Thermo Fisher Scientific Logo
登录
没有账号?建立账号 注册
  • 产品
    • 抗体
    • 引物合成
    • GeneArt Gene Synthesis Instant Designer
    • TaqMan Assay and Array Search
    • PCR 设备和耗材
    • 色谱柱和纯化柱
    • 实验室离心机
    • 分子生物学试剂和试剂盒
    • 实验室塑料耗材及用品
    • 查看所有产品分类
  • 应用和技术
    • 色谱
    • 细胞转染和培养
    • 实时荧光定量PCR
    • 质谱
    • 实验室塑料耗材及用品
    • 电子显微镜
    • 蛋白质生物学
    • PCR
    • RNAi
    • 环境
    • 查看所有应用和技术
  • 服务
    • 定制服务
    • 企业级实验室信息化服务
    • 金融&租赁服务
    • 仪器服务
    • OEM和商业供应
    • 培训服务
    • 360° CDMO 和 CRO 服务
    • CDMO 服务
    • 临床试验 CRO 服务
    • Unity Lab Services
    • 查看所有帮助和支持
  • 帮助和支持
    • 学习中心
    • 联系我们
    • 更改国家或地区
    • 查看所有帮助和支持
  • 热门产品
    • TaqMan Real-Time PCR Assays
      TaqMan 实时荧光定量 PCR 试剂盒
    • Antibodies
      抗体
    • Oligos, Primers & Probes
      寡核苷酸、引物、探针
    • GeneArt Gene Synthesis
      GeneArt 基因合成
    • Cell Culture Plastics
      细胞培养耗材
  • Who We Serve
    • 抗体治疗解决方案
    • 细胞与基因治疗解决方案
    • 学术科研
    • 工业与应用
  • 联系我们
  • 货号直购
  • 订单查询
  • 查找文件&证书
Thermo Fisher Scientific Logo

Search

搜索全部或下列指定分类
Search button
          • 联系我们
          • 货号直购
          • 登录
            登录
            没有账号?建立账号 注册
            • 我的账号
            • 订单
            • 会员中心
            • 账单及发票查询
            • 定制产品及项目
          • Primary Antibodies ›
          • alpha Synuclein Antibodies

          Invitrogen

          alpha Synuclein Recombinant Rabbit Monoclonal Antibody (14H2L1)

          4个已发表图片
          11 篇参考文献
          查看其他83个alpha Synuclein抗体

          {{$productOrderCtrl.translations['antibody.pdp.commerceCard.promotion.promotions']}}

          {{$productOrderCtrl.translations['antibody.pdp.commerceCard.promotion.viewpromo']}}

          {{$productOrderCtrl.translations['antibody.pdp.commerceCard.promotion.promocode']}}: {{promo.promoCode}} {{promo.promoTitle}} {{promo.promoDescription}}. {{$productOrderCtrl.translations['antibody.pdp.commerceCard.promotion.learnmore']}}

          说明书
          证书
          实验方案
          问题与答案
          技术支持
          说明书
          证书
          实验方案
          问题与答案
          技术支持
          说明书
          证书
          实验方案
          问题与答案
          技术支持

          Cite alpha Synuclein Recombinant Rabbit Monoclonal Antibody (14H2L1)

          Additional Information:
          {{banner.description}}
          {{$ctrl.isSkuNotesCollapsed ? 'View more' : 'View less'}}
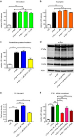
          • 抗体检测数据 (6)
          • 已发表图片 (4)
          alpha Synuclein Antibody in Immunocytochemistry (ICC/IF)
          Group 53 Created with Sketch.
          alpha Synuclein Antibody in Immunocytochemistry (ICC/IF)
          Group 53 Created with Sketch.

          图: 1 / 10

          {{ $ctrl.currentElement.advancedVerification.fullName }}
          {{ $ctrl.currentElement.advancedVerification.text }}

          alpha Synuclein Antibody (701085) in ICC/IF

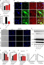
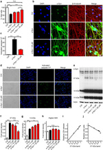
          Immunofluorescent analysis of SNCA was performed on 70% confluent log phase HeLa cells. The cells were fixed with 4% paraformaldehyde for 15 minutes, permeabilized with 0. 25% Triton X-100 for 10 minutes, and blocked with 5% BSA for 1 hour at room temperature. The cells were labeled with SNCA Recombinant Rabbit Monoclonal Antibody (Product # 701085) at a dilution of 1:1000 in 1% BSA and incubated for 3 hour... View More {{ $ctrl.currentElement.advancedVerification.fullName }} 验证信息 View more
          已发表图片由___提供 benchsci-logo
          PMID: {{$ctrl.currentElement.benchSciPubmedId}}
          查看产品

          {{$ctrl.videoDesc}}

          {{$ctrl.videoLongDesc}}

          alpha Synuclein Antibody in Immunocytochemistry (ICC/IF)
          alpha Synuclein Antibody in Immunocytochemistry (ICC/IF)
          alpha Synuclein Antibody in Immunohistochemistry (Paraffin) (IHC (P))
          alpha Synuclein Antibody in Western Blot (WB)
          alpha Synuclein Antibody in Western Blot (WB)
          alpha Synuclein Antibody in Western Blot (WB)
          alpha Synuclein Antibody in Western Blot, Immunocytochemistry (WB, ICC/IF)
          alpha Synuclein Antibody in Immunohistochemistry (IHC)
          alpha Synuclein Antibody in Western Blot (WB)
          alpha Synuclein Antibody in Western Blot (WB)
          alpha Synuclein Recombinant Rabbit Monoclonal Antibody (14H2L1)

          产品信息

          701085

          应用
          建议稀释比
          已发表文章

          免疫印迹 (WB)

          1:500-1:5,000
          查看6篇已发表文章 6篇已发表文章

          免疫组化 (IHC)

          -
          查看3篇已发表文章 3篇已发表文章

          免疫组化(石蜡) (IHC (P))

          1:100-1:1,000
          -

          免疫细胞化学 (ICC/IF)

          1:500-1:5,000
          查看2篇已发表文章 2篇已发表文章
          产品规格

          种属反应

          Human

          已发表种属

          Human, Rat

          宿主/亚型

          Rabbit / IgG

          Expression System

          Expi293

          分类

          Recombinant Monoclonal

          类型

          Antibody

          克隆号

          14H2L1

          抗原

          Peptide corresponding to amino acids 117-125 of human synuclein, alpha
          3D表位/免疫原

          偶联物

          Unconjugated Unconjugated Unconjugated

          形式

          Liquid

          浓度

          0.5 mg/mL

          规格

          100 µg

          纯化类型

          Protein A

          保存液

          PBS

          内含物

          0.09% sodium azide

          保存条件

          Store at 4°C short term. For long term storage, store at -20°C, avoiding freeze/thaw cycles.

          运输条件

          Wet ice

          RRID

          AB_2532379

          产品详细信息

          Intact IgG appears on a non-reducing gel as ~150 kDa band and upon reduction generating a ~25 kDa light chain band and a ~50 kDa heavy chain.

          Recombinant rabbit monoclonal antibodies are produced using in vitro expression systems. The expression systems are developed by cloning in the specific antibody DNA sequences from immunoreactive rabbits. Then, individual clones are screened to select the best candidates for production. The advantages of using recombinant rabbit monoclonal antibodies include: better specificity and sensitivity, lot-to-lot consistency, animal origin-free formulations, and broader immunoreactivity to diverse targets due to larger rabbit immune repertoire.

          靶标信息

          Alpha-synuclein is a member of the synuclein family, which also includes beta- and gamma-synuclein. These proteins are abundant in the brain and play a role in regulating synaptic transmission and membrane trafficking. Alpha- and beta-synuclein have been shown to selectively inhibit phospholipase D2, suggesting that they may also be involved in signaling pathways. Defects in the SNCA gene, which encodes alpha-synuclein, have been implicated in the pathogenesis of Parkinson's disease. Additionally, alpha-synuclein peptides are a major component of amyloid plaques in the brains of patients with Alzheimer's disease. Multiple alternatively spliced transcripts encoding different isoforms have been identified for this gene. Diseases associated with SNCA include Parkinson Disease 1, Autosomal Dominant and Dementia, Lewy Body.

          仅用于科研。不用于诊断过程。未经明确授权不得转售。

          生物信息学

          蛋白别名: 41 synuclein; Alpha synuclein; Alpha-synuclein; I+/--synuclein; NACP; non A-beta component of AD amyloid; Non-A beta component of AD amyloid; Non-A4 component of amyloid precursor; SNCA; synuclein alpha-140; synuclein, alpha (non A4 component of amyloid precursor); unnamed protein product

          查看更多 收起

          基因别名: NACP; PARK1; PARK4; PD1; SNCA

          查看更多 收起

          UniProt ID: (Human) P37840

          查看更多 收起

          Entrez Gene ID: (Human) 6622

          查看更多 收起

          功能
          SNARE binding magnesium ion binding transcription regulatory region sequence-specific DNA binding actin binding enzyme inhibitor activity protein kinase inhibitor activity cysteine-type endopeptidase inhibitor activity fatty acid binding copper ion binding calcium ion binding protein binding phospholipid binding microtubule binding enzyme activator activity ferrous iron binding zinc ion binding lipid binding oxidoreductase activity kinesin binding enzyme binding protein domain specific binding Hsp70 protein binding histone binding identical protein binding alpha-tubulin binding phospholipase binding metal ion binding tau protein binding beta-tubulin binding phosphoprotein binding binding, bridging phospholipase D inhibitor activity dynein complex binding protein sequestering activity transporter regulator activity cuprous ion binding
          参与通路
          negative regulation of transcription from RNA polymerase II promoter microglial cell activation positive regulation of receptor recycling positive regulation of neurotransmitter secretion synaptic transmission, dopaminergic fatty acid metabolic process neutral lipid metabolic process phospholipid metabolic process glutathione metabolic process mitochondrial membrane organization chemical synaptic transmission neurotransmitter secretion adult locomotory behavior response to xenobiotic stimulus response to iron(II) ion negative regulation of platelet-derived growth factor receptor signaling pathway regulation of glutamate secretion regulation of dopamine secretion synaptic vesicle exocytosis synaptic vesicle priming negative regulation of microtubule polymerization receptor internalization protein destabilization response to magnesium ion response to lipopolysaccharide response to interferon-gamma cellular response to oxidative stress SNARE complex assembly positive regulation of SNARE complex assembly regulation of locomotion response to cocaine dopamine biosynthetic process dopamine metabolic process mitochondrial ATP synthesis coupled electron transport regulation of macrophage activation positive regulation of apoptotic process negative regulation of apoptotic process negative regulation of neuron apoptotic process cellular response to fibroblast growth factor stimulus positive regulation of endocytosis negative regulation of exocytosis positive regulation of exocytosis negative regulation of dopamine metabolic process regulation of neurotransmitter secretion behavioral response to cocaine regulation of neuronal synaptic plasticity regulation of long-term neuronal synaptic plasticity synaptic vesicle endocytosis synaptic vesicle transport positive regulation of inflammatory response positive regulation of synaptic transmission synapse organization regulation of acyl-CoA biosynthetic process protein oligomerization protein tetramerization positive regulation of release of sequestered calcium ion into cytosol neuron apoptotic process dopamine uptake involved in synaptic transmission negative regulation of dopamine uptake involved in synaptic transmission negative regulation of serotonin uptake regulation of norepinephrine uptake negative regulation of norepinephrine uptake calcium ion homeostasis excitatory postsynaptic potential long-term synaptic potentiation positive regulation of inositol phosphate biosynthetic process membrane organization negative regulation of thrombin receptor signaling pathway regulation of microtubule cytoskeleton organization response to interleukin-1 cellular response to copper ion cellular response to epinephrine stimulus fibril organization negative regulation of mitochondrial electron transport, NADH to ubiquinone positive regulation of hydrogen peroxide catabolic process regulation of synaptic vesicle recycling regulation of reactive oxygen species biosynthetic process response to desipramine positive regulation of protein localization to cell periphery negative regulation of chaperone-mediated autophagy regulation of presynapse assembly amyloid fibril formation regulation of reactive oxygen species metabolic process
          It has to be done as per old AB suggested Products section.

          Disclaimer

          Close

          Clicking the images or links will redirect you to a website hosted by BenchSci that provides third-party scientific content. Neither the content nor the BenchSci technology and processes for selection have been evaluated by us; we are providing them as-is and without warranty of any kind, including for use or application of the Thermo Fisher Scientific products presented.

          guarantee_icon

          性能保障

          只要您发现Invitrogen抗体在实验中的表现与网站或说明书的所述内容不符,您即可享受免费退换货服务。*

          了解更多
          help_icon

          随时为您服务

          获取常见问题的专家解答,或者直接联系我们的技术专家,咨询应用、设备、常规产品使用问题。

          联系技术支持
          订购 Plus Icon Minus Icon
          • 订单状态查询
          • 订单支持
          • 货号直购
          • 现货供应中心
          • 电子采购
          支持 Plus Icon Minus Icon
          • 帮助&支持
          • 联系我们 - 400 820 8982
          • 技术支持中心
          • 查找文件&证书
          • 报告网站问题
          资源 Plus Icon Minus Icon
          • 学习中心
          • 促销
          • 活动&研讨会
          • 社交媒体
          关于赛默飞 Plus Icon Minus Icon
          • 关于我们
          • 招聘 招聘
          • 投资者关系 投资者关系
          • 新闻 新闻
          • 社会责任 社会责任
          • 商标
          • 政策和通知
          品牌 Plus Icon Minus Icon
          • Thermo Scientific
          • Applied Biosystems
          • Invitrogen
          • Gibco
          • Ion Torrent
          • Unity Lab Services
          • Patheon
          • PPD
          • 服务条款
          • 隐私政策
          • 定价和运输保险政策
          © 2006-2026 Thermo Fisher Scientific Inc. All rights reserved. All trademarks are the property of Thermo Fisher Scientific and its subsidiaries unless otherwise specified.
          China flag icon
          China
          本网站销售的所有产品均不得用于人类或动物之临床诊断或治疗,仅可用于工业或者科研等非医疗目的。
             电子营业执照 | 经营证照公示 | ICP备案号:沪ICP备11003924号 | 沪公网安备 31011502006935号

          Your items have has been added!


          Host server : magellan-search-green-6479c7f679-zb4k5:80/100.66.74.142:80.
          git-commit: b70c0dceb888abc3b0dcebb5bc3a5b8753e7e816
          git-url: https://github.com/thermofisher/magellan-search
          git-branch: release/2.50.0-Offline