Hamburger Menu Button
Thermo Fisher Scientific Logo
登录
没有账号?建立账号 注册
  • 产品
    • 抗体
    • 引物合成
    • GeneArt Gene Synthesis Instant Designer
    • TaqMan Assay and Array Search
    • PCR 设备和耗材
    • 色谱柱和纯化柱
    • 实验室离心机
    • 分子生物学试剂和试剂盒
    • 实验室塑料耗材及用品
    • 查看所有产品分类
  • 应用和技术
    • 色谱
    • 细胞转染和培养
    • 实时荧光定量PCR
    • 质谱
    • 实验室塑料耗材及用品
    • 电子显微镜
    • 蛋白质生物学
    • PCR
    • RNAi
    • 环境
    • 查看所有应用和技术
  • 服务
    • 定制服务
    • 企业级实验室信息化服务
    • 金融&租赁服务
    • 仪器服务
    • OEM和商业供应
    • 培训服务
    • 360° CDMO 和 CRO 服务
    • CDMO 服务
    • 临床试验 CRO 服务
    • Unity Lab Services
    • 查看所有帮助和支持
  • 帮助和支持
    • 学习中心
    • 联系我们
    • 更改国家或地区
    • 查看所有帮助和支持
  • 热门产品
    • TaqMan Real-Time PCR Assays
      TaqMan 实时荧光定量 PCR 试剂盒
    • Antibodies
      抗体
    • Oligos, Primers & Probes
      寡核苷酸、引物、探针
    • GeneArt Gene Synthesis
      GeneArt 基因合成
    • Cell Culture Plastics
      细胞培养耗材
  • Who We Serve
    • 抗体治疗解决方案
    • 细胞与基因治疗解决方案
    • 学术科研
    • 工业与应用
  • 联系我们
  • 货号直购
  • 订单查询
  • 查找文件&证书
Thermo Fisher Scientific Logo

Search

搜索全部或下列指定分类
Search button
          • 联系我们
          • 货号直购
          • 登录
            登录
            没有账号?建立账号 注册
            • 我的账号
            • 订单
            • 会员中心
            • 账单及发票查询
            • 定制产品及项目
          • Primary Antibodies ›
          • Beta III Tubulin Antibodies

          Invitrogen

          beta-3 Tubulin Monoclonal Antibody (2G10)

          高级验证
          15个已发表图片
          38 篇参考文献
          查看其他42个Beta III Tubulin抗体

          {{$productOrderCtrl.translations['antibody.pdp.commerceCard.promotion.promotions']}}

          {{$productOrderCtrl.translations['antibody.pdp.commerceCard.promotion.viewpromo']}}

          {{$productOrderCtrl.translations['antibody.pdp.commerceCard.promotion.promocode']}}: {{promo.promoCode}} {{promo.promoTitle}} {{promo.promoDescription}}. {{$productOrderCtrl.translations['antibody.pdp.commerceCard.promotion.learnmore']}}

          说明书
          证书
          实验方案
          问题与答案
          技术支持
          说明书
          证书
          实验方案
          问题与答案
          技术支持
          说明书
          证书
          实验方案
          问题与答案
          技术支持

          Cite beta-3 Tubulin Monoclonal Antibody (2G10)

          Additional Information:
          {{banner.description}}
          {{$ctrl.isSkuNotesCollapsed ? 'View more' : 'View less'}}
          • 抗体检测数据 (15)
          • 已发表图片 (15)
          • 高级验证 (3)
          beta-3 Tubulin Antibody in Immunocytochemistry (ICC/IF)
          Group 53 Created with Sketch.
          beta-3 Tubulin Antibody in Immunocytochemistry (ICC/IF)
          Group 53 Created with Sketch.

          图: 1 / 33

          {{ $ctrl.currentElement.advancedVerification.fullName }}
          {{ $ctrl.currentElement.advancedVerification.text }}

          beta-3 Tubulin Antibody (MA1-118) in ICC/IF

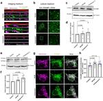
          Immunofluorescence analysis of beta III tubulin (green) in the ectoderm derived from human ES cells. Embryoid bodies (EBs) were generated from the H9 embryonic stem cell line (WiCell Research Institute, WA09) using Gibco® KnockOut™ Serum Replacement. After four days in suspension culture, EBs were plated on Geltrex™-coated tissue culture-treated polystyrene and continuously cultured for 21 days. EB cultures... View More {{ $ctrl.currentElement.advancedVerification.fullName }} 验证信息 View more
          已发表图片由___提供 benchsci-logo
          PMID: {{$ctrl.currentElement.benchSciPubmedId}}
          查看产品

          {{$ctrl.videoDesc}}

          {{$ctrl.videoLongDesc}}

          beta-3 Tubulin Antibody in Immunocytochemistry (ICC/IF)
          beta-3 Tubulin Antibody in Immunocytochemistry (ICC/IF)
          beta-3 Tubulin Antibody in Immunocytochemistry (ICC/IF)
          beta-3 Tubulin Antibody in Immunocytochemistry (ICC/IF)
          beta-3 Tubulin Antibody in Immunohistochemistry (Paraffin) (IHC (P))
          beta-3 Tubulin Antibody in Immunohistochemistry (Paraffin) (IHC (P))
          beta-3 Tubulin Antibody in Immunohistochemistry (Paraffin) (IHC (P))
          beta-3 Tubulin Antibody in Immunohistochemistry (Frozen) (IHC (F))
          beta-3 Tubulin Antibody in Western Blot (WB)
          beta-3 Tubulin Antibody in Western Blot (WB)
          beta-3 Tubulin Antibody in Western Blot (WB)
          beta-3 Tubulin Antibody in Flow Cytometry (Flow)
          beta-3 Tubulin Antibody in Immunoprecipitation (IP)
          beta-3 Tubulin Antibody in Multiplex Immunohistochemistry (mIHC)
          beta-3 Tubulin Antibody in Multiplex Immunohistochemistry (mIHC)
          beta-3 Tubulin Antibody in Immunohistochemistry (IHC)
          beta-3 Tubulin Antibody in Immunocytochemistry (ICC/IF)
          beta-3 Tubulin Antibody in Immunocytochemistry (ICC/IF)
          beta-3 Tubulin Antibody in Immunocytochemistry (ICC/IF)
          beta-3 Tubulin Antibody in Immunocytochemistry (ICC/IF)
          beta-3 Tubulin Antibody in Immunocytochemistry (ICC/IF)
          beta-3 Tubulin Antibody in Immunohistochemistry (IHC)
          beta-3 Tubulin Antibody in Immunohistochemistry (IHC)
          beta-3 Tubulin Antibody in Immunohistochemistry (IHC)
          beta-3 Tubulin Antibody in Immunohistochemistry (IHC)
          beta-3 Tubulin Antibody in Western Blot (WB)
          beta-3 Tubulin Antibody in Western Blot (WB)
          beta-3 Tubulin Antibody in Western Blot (WB)
          beta-3 Tubulin Antibody in Western Blot (WB)
          beta-3 Tubulin Antibody in Western Blot (WB)
          beta-3 Tubulin Antibody
          beta-3 Tubulin Antibody
          beta-3 Tubulin Antibody
          beta-3 Tubulin Monoclonal Antibody (2G10)

          产品信息

          MA1-118

          应用
          建议稀释比
          已发表文章

          免疫印迹 (WB)

          1:500-1:2,000
          查看8篇已发表文章 8篇已发表文章

          免疫组化 (IHC)

          Assay-dependent
          查看10篇已发表文章 10篇已发表文章

          Multiplex Immunohistochemistry (mIHC)

          1:50-1:200
          -

          免疫组化(石蜡) (IHC (P))

          1:50-1:200
          查看1篇已发表文章 1篇已发表文章

          免疫组化(冰冻) (IHC (F))

          Assay-dependent
          查看1篇已发表文章 1篇已发表文章

          免疫细胞化学 (ICC/IF)

          1:50-1:200
          查看18篇已发表文章 18篇已发表文章

          流式细胞分析 (Flow)

          1:50
          -

          免疫沉淀 (IP)

          5 µg
          -
          产品规格

          种属反应

          Bovine, Guinea pig, Hamster, Human, Mouse, Pig, Rabbit, Rat

          已发表种属

          Amphibian, Human, Mouse, Rabbit, Rat, Zebrafish

          宿主/亚型

          Mouse / IgG2a

          分类

          Monoclonal

          类型

          Antibody

          克隆号

          2G10

          抗原

          A synthetic peptide corresponding to amino acids 436-450 from rat neuronal specific beta-3 tubulin.
          3D表位/免疫原

          偶联物

          Unconjugated Unconjugated Unconjugated

          形式

          Liquid

          浓度

          1 mg/mL

          规格

          100 µg

          纯化类型

          Protein A

          保存液

          PBS with 1mg/mL BSA, 30% glycerol

          内含物

          0.05% sodium azide

          保存条件

          -20°C

          运输条件

          Ambient (domestic); Wet ice (international)

          RRID

          AB_2536829

          产品详细信息

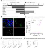
          MA1-118 was successfully used to detect E18 Sparague Dawley primary cortical neurons.

          MA1-118 can be used for immunofluorescence analysis of beta III tubulin in the ectoderm derived from human embryonic stem cells.

          Western blot analysis of MA1-118 detects an ~50 kDa protein in neuronal-type cells. In bovine, a unknown band at ~32 kDa is also detected. MA1-118 shows specificity to beta-3 Tubulin and is non-reactive to lysates from non-neuronal cell types (e.g. HeLa cell lysate).

          靶标信息

          The betaIII-tubulin isoform is present dominantly in cells of neuronal origin and it is one of the earliest markers of neuronal differentiation. It is regarded as a specific probe for the cells of neuronal origin as well as for the tumours originating from these cells. The betaIII-tubulin is most abundant in cells of neuronal origin, but was also detected in Sertoli cells of the testis and transiently in non-neuronal embryonic tissues.

          仅用于科研。不用于诊断过程。未经明确授权不得转售。

          生物信息学

          蛋白别名: beta 3 tubulin; beta tubulin 3; betaIII-tubulin; class III beta-tubulin; MC1R; melanocortin receptor 1; microtubule protein; Neuron specific beta III Tubulin; Neuron-specific class III beta-tubulin; TUBB; tubulin beta; Tubulin beta-3; Tubulin beta-3 chain; Tubulin beta-4; Tubulin beta-4 chain; Tubulin beta-III; tubulin, beta 3; tubulin, beta 3 class III; tubulin, beta, 3; tubulin, beta, 4; unnamed protein product

          查看更多 收起

          基因别名: 3200002H15Rik; beta-4; CDCBM; CDCBM1; CFEOM3; CFEOM3A; FEOM3; I79_000194; M(beta)3; M(beta)6; mc1R; TUBB3; TUBB4

          查看更多 收起

          UniProt ID: (Human) Q13509, (Bovine) Q2T9S0, (Mouse) Q9ERD7, (Rat) Q4QRB4

          查看更多 收起

          Entrez Gene ID: (Rabbit) 100341581, (Human) 10381, (Bovine) 768070, (Mouse) 22152, (Rat) 246118, (Chinese hamster) 100760055

          查看更多 收起

          功能
          nucleotide binding GTPase activity structural constituent of cytoskeleton protein binding GTP binding peptide binding metal ion binding netrin receptor binding tubulin
          参与通路
          microtubule cytoskeleton organization mitotic cell cycle microtubule-based process axon guidance neuron differentiation netrin-activated signaling pathway dorsal root ganglion development mitotic nuclear division protein polymerization metabolic process
          It has to be done as per old AB suggested Products section.

          Disclaimer

          Close

          Clicking the images or links will redirect you to a website hosted by BenchSci that provides third-party scientific content. Neither the content nor the BenchSci technology and processes for selection have been evaluated by us; we are providing them as-is and without warranty of any kind, including for use or application of the Thermo Fisher Scientific products presented.

          guarantee_icon

          性能保障

          只要您发现Invitrogen抗体在实验中的表现与网站或说明书的所述内容不符,您即可享受免费退换货服务。*

          了解更多
          help_icon

          随时为您服务

          获取常见问题的专家解答,或者直接联系我们的技术专家,咨询应用、设备、常规产品使用问题。

          联系技术支持
          订购 Plus Icon Minus Icon
          • 订单状态查询
          • 订单支持
          • 货号直购
          • 现货供应中心
          • 电子采购
          支持 Plus Icon Minus Icon
          • 帮助&支持
          • 联系我们 - 400 820 8982
          • 技术支持中心
          • 查找文件&证书
          • 报告网站问题
          资源 Plus Icon Minus Icon
          • 学习中心
          • 促销
          • 活动&研讨会
          • 社交媒体
          关于赛默飞 Plus Icon Minus Icon
          • 关于我们
          • 招聘 招聘
          • 投资者关系 投资者关系
          • 新闻 新闻
          • 社会责任 社会责任
          • 商标
          • 政策和通知
          品牌 Plus Icon Minus Icon
          • Thermo Scientific
          • Applied Biosystems
          • Invitrogen
          • Gibco
          • Ion Torrent
          • Unity Lab Services
          • Patheon
          • PPD
          • 服务条款
          • 隐私政策
          • 定价和运输保险政策
          © 2006-2026 Thermo Fisher Scientific Inc. All rights reserved. All trademarks are the property of Thermo Fisher Scientific and its subsidiaries unless otherwise specified.
          China flag icon
          China
          本网站销售的所有产品均不得用于人类或动物之临床诊断或治疗,仅可用于工业或者科研等非医疗目的。
             电子营业执照 | 经营证照公示 | ICP备案号:沪ICP备11003924号 | 沪公网安备 31011502006935号

          Your items have has been added!


          Host server : magellan-search-green-6479c7f679-v472f:80/100.66.78.195:80.
          git-commit: b70c0dceb888abc3b0dcebb5bc3a5b8753e7e816
          git-url: https://github.com/thermofisher/magellan-search
          git-branch: release/2.50.0-Offline