Hamburger Menu Button
Thermo Fisher Scientific Logo
登录
没有账号?建立账号 注册
  • 产品
    • 抗体
    • 引物合成
    • GeneArt Gene Synthesis Instant Designer
    • TaqMan Assay and Array Search
    • PCR 设备和耗材
    • 色谱柱和纯化柱
    • 实验室离心机
    • 分子生物学试剂和试剂盒
    • 实验室塑料耗材及用品
    • 查看所有产品分类
  • 应用和技术
    • 色谱
    • 细胞转染和培养
    • 实时荧光定量PCR
    • 质谱
    • 实验室塑料耗材及用品
    • 电子显微镜
    • 蛋白质生物学
    • PCR
    • RNAi
    • 环境
    • 查看所有应用和技术
  • 服务
    • 定制服务
    • 企业级实验室信息化服务
    • 金融&租赁服务
    • 仪器服务
    • OEM和商业供应
    • 培训服务
    • 360° CDMO 和 CRO 服务
    • CDMO 服务
    • 临床试验 CRO 服务
    • Unity Lab Services
    • 查看所有帮助和支持
  • 帮助和支持
    • 学习中心
    • 联系我们
    • 更改国家或地区
    • 查看所有帮助和支持
  • 热门产品
    • TaqMan Real-Time PCR Assays
      TaqMan 实时荧光定量 PCR 试剂盒
    • Antibodies
      抗体
    • Oligos, Primers & Probes
      寡核苷酸、引物、探针
    • GeneArt Gene Synthesis
      GeneArt 基因合成
    • Cell Culture Plastics
      细胞培养耗材
  • Who We Serve
    • 抗体治疗解决方案
    • 细胞与基因治疗解决方案
    • 学术科研
    • 工业与应用
  • 联系我们
  • 货号直购
  • 订单查询
  • 查找文件&证书
Thermo Fisher Scientific Logo

Search

搜索全部或下列指定分类
Search button
          • 联系我们
          • 货号直购
          • 登录
            登录
            没有账号?建立账号 注册
            • 我的账号
            • 订单
            • 会员中心
            • 账单及发票查询
            • 定制产品及项目
          • Primary Antibodies ›
          • beta Catenin Antibodies

          Invitrogen

          beta Catenin Monoclonal Antibody (CAT-5H10)

          高级验证
          73个已发表图片
          181 篇参考文献
          查看其他130个beta Catenin抗体

          {{$productOrderCtrl.translations['antibody.pdp.commerceCard.promotion.promotions']}}

          {{$productOrderCtrl.translations['antibody.pdp.commerceCard.promotion.viewpromo']}}

          {{$productOrderCtrl.translations['antibody.pdp.commerceCard.promotion.promocode']}}: {{promo.promoCode}} {{promo.promoTitle}} {{promo.promoDescription}}. {{$productOrderCtrl.translations['antibody.pdp.commerceCard.promotion.learnmore']}}

          说明书
          证书
          实验方案
          问题与答案
          技术支持
          说明书
          证书
          实验方案
          问题与答案
          技术支持
          说明书
          证书
          实验方案
          问题与答案
          技术支持

          Cite beta Catenin Monoclonal Antibody (CAT-5H10)

          Additional Information:
          {{banner.description}}
          {{$ctrl.isSkuNotesCollapsed ? 'View more' : 'View less'}}
          • 抗体检测数据 (11)
          • 已发表图片 (73)
          • 高级验证 (3)
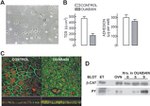
          beta Catenin Antibody in Immunocytochemistry (ICC/IF)
          Group 53 Created with Sketch.
          beta Catenin Antibody in Immunocytochemistry (ICC/IF)
          Group 53 Created with Sketch.

          图: 1 / 87

          {{ $ctrl.currentElement.advancedVerification.fullName }}
          {{ $ctrl.currentElement.advancedVerification.text }}

          beta Catenin Antibody (13-8400) in ICC/IF

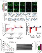
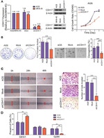
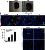
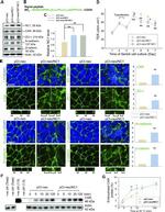
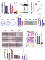
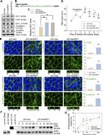
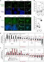
          Immunofluorescent analysis of Beta-Catenin was done on 70% confluent log phase HeLa cells. The cells were fixed with 4% paraformaldehyde for 15 minutes; permeabilized with 0.25% Triton™ X-100 for 10 minutes followed by blocking with 5% BSA for 1 hour at room temperature. The cells were incubated with Beta-Catenin Mouse Monoclonal Antibody (Product # 13-8400) at 1.5 µg/mL in 1% BSA and incubated for 3 hours ... View More {{ $ctrl.currentElement.advancedVerification.fullName }} 验证信息 View more
          已发表图片由___提供 benchsci-logo
          PMID: {{$ctrl.currentElement.benchSciPubmedId}}
          查看产品

          {{$ctrl.videoDesc}}

          {{$ctrl.videoLongDesc}}

          beta Catenin Antibody in Immunocytochemistry (ICC/IF)
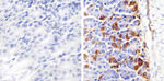
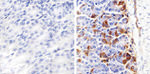
          beta Catenin Antibody in Immunohistochemistry (Paraffin) (IHC (P))
          beta Catenin Antibody in Immunohistochemistry (Paraffin) (IHC (P))
          beta Catenin Antibody in Immunohistochemistry (Paraffin) (IHC (P))
          beta Catenin Antibody in Immunohistochemistry (Paraffin) (IHC (P))
          beta Catenin Antibody in Immunohistochemistry (Paraffin) (IHC (P))
          beta Catenin Antibody in Immunohistochemistry (Paraffin) (IHC (P))
          beta Catenin Antibody in Immunohistochemistry (Paraffin) (IHC (P))
          beta Catenin Antibody in Immunohistochemistry (Paraffin) (IHC (P))
          beta Catenin Antibody in Immunohistochemistry (Paraffin) (IHC (P))
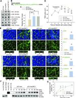
          beta Catenin Antibody in Western Blot (WB)
          beta Catenin Antibody in Western Blot (WB)
          beta Catenin Antibody in Immunocytochemistry (ICC/IF)
          beta Catenin Antibody in Immunocytochemistry (ICC/IF)
          beta Catenin Antibody in Immunocytochemistry (ICC/IF)
          beta Catenin Antibody in Immunocytochemistry (ICC/IF)
          beta Catenin Antibody in Immunohistochemistry, Immunocytochemistry (IHC, ICC/IF)
          beta Catenin Antibody in Immunocytochemistry (ICC/IF)
          beta Catenin Antibody in Immunocytochemistry (ICC/IF)
          beta Catenin Antibody in Western Blot, Immunocytochemistry (WB, ICC/IF)
          beta Catenin Antibody in Western Blot, Immunohistochemistry, Immunocytochemistry (WB, IHC, ICC/IF)
          beta Catenin Antibody in Immunocytochemistry (ICC/IF)
          beta Catenin Antibody in Immunocytochemistry (ICC/IF)
          beta Catenin Antibody in Western Blot, Immunocytochemistry (WB, ICC/IF)
          beta Catenin Antibody in Immunohistochemistry, Immunocytochemistry (IHC, ICC/IF)
          beta Catenin Antibody in Western Blot, Immunocytochemistry (WB, ICC/IF)
          beta Catenin Antibody in Immunocytochemistry (ICC/IF)
          beta Catenin Antibody in Immunohistochemistry, Immunocytochemistry (IHC, ICC/IF)
          beta Catenin Antibody in Immunocytochemistry (ICC/IF)
          beta Catenin Antibody in Immunocytochemistry (ICC/IF)
          beta Catenin Antibody in Immunocytochemistry (ICC/IF)
          beta Catenin Antibody in Immunocytochemistry (ICC/IF)
          beta Catenin Antibody in Immunocytochemistry (ICC/IF)
          beta Catenin Antibody in Western Blot, Immunocytochemistry (WB, ICC/IF)
          beta Catenin Antibody in Immunocytochemistry (ICC/IF)
          beta Catenin Antibody in Immunocytochemistry (ICC/IF)
          beta Catenin Antibody in Immunohistochemistry (Paraffin) (IHC (P))
          beta Catenin Antibody in Immunohistochemistry (Paraffin) (IHC (P))
          beta Catenin Antibody in Immunohistochemistry (IHC)
          beta Catenin Antibody in Western Blot, Immunohistochemistry (WB, IHC)
          beta Catenin Antibody in Immunohistochemistry (IHC)
          beta Catenin Antibody in Immunohistochemistry (IHC)
          beta Catenin Antibody in Immunohistochemistry (IHC)
          beta Catenin Antibody in Immunohistochemistry (IHC)
          beta Catenin Antibody in Immunohistochemistry (IHC)
          beta Catenin Antibody in Immunohistochemistry (IHC)
          beta Catenin Antibody in Western Blot, Immunohistochemistry (WB, IHC)
          beta Catenin Antibody in Immunohistochemistry (IHC)
          beta Catenin Antibody in Western Blot, Immunohistochemistry (WB, IHC)
          beta Catenin Antibody in Western Blot (WB)
          beta Catenin Antibody in Western Blot (WB)
          beta Catenin Antibody in Western Blot (WB)
          beta Catenin Antibody in Western Blot (WB)
          beta Catenin Antibody in Western Blot (WB)
          beta Catenin Antibody in Western Blot (WB)
          beta Catenin Antibody in Western Blot (WB)
          beta Catenin Antibody in Western Blot (WB)
          beta Catenin Antibody in Western Blot (WB)
          beta Catenin Antibody in Western Blot (WB)
          beta Catenin Antibody in Western Blot (WB)
          beta Catenin Antibody in Western Blot (WB)
          beta Catenin Antibody in Western Blot (WB)
          beta Catenin Antibody in Western Blot (WB)
          beta Catenin Antibody in Western Blot (WB)
          beta Catenin Antibody in Western Blot (WB)
          beta Catenin Antibody in Western Blot (WB)
          beta Catenin Antibody in Western Blot (WB)
          beta Catenin Antibody in Western Blot (WB)
          beta Catenin Antibody in Western Blot (WB)
          beta Catenin Antibody in Western Blot (WB)
          beta Catenin Antibody in Western Blot (WB)
          beta Catenin Antibody in Western Blot (WB)
          beta Catenin Antibody in Western Blot (WB)
          beta Catenin Antibody in Western Blot (WB)
          beta Catenin Antibody in Western Blot (WB)
          beta Catenin Antibody in Western Blot (WB)
          beta Catenin Antibody in Western Blot (WB)
          beta Catenin Antibody in Western Blot (WB)
          beta Catenin Antibody in Western Blot (WB)
          beta Catenin Antibody in Western Blot (WB)
          beta Catenin Antibody in Western Blot (WB)
          beta Catenin Antibody in Western Blot (WB)
          beta Catenin Antibody in Western Blot (WB)
          beta Catenin Antibody in Western Blot (WB)
          beta Catenin Antibody
          beta Catenin Antibody
          beta Catenin Antibody

          产品信息

          13-8400

          应用
          建议稀释比
          已发表文章

          免疫印迹 (WB)

          Assay-dependent
          查看51篇已发表文章 51篇已发表文章

          免疫组化 (IHC)

          -
          查看29篇已发表文章 29篇已发表文章

          免疫组化(石蜡) (IHC (P))

          1:10-1:100
          查看28篇已发表文章 28篇已发表文章

          免疫组化(冰冻) (IHC (F))

          -
          查看3篇已发表文章 3篇已发表文章

          免疫细胞化学 (ICC/IF)

          Assay-dependent
          查看36篇已发表文章 36篇已发表文章

          流式细胞分析 (Flow)

          -
          查看1篇已发表文章 1篇已发表文章

          酶联免疫吸附实验 (ELISA)

          -
          查看1篇已发表文章 1篇已发表文章

          免疫沉淀 (IP)

          Assay-dependent
          查看5篇已发表文章 5篇已发表文章

          Proximity Ligation Assay (PLA) (PLA)

          -
          查看2篇已发表文章 2篇已发表文章

          其他PubMed (Misc)

          -
          查看25篇已发表文章 25篇已发表文章
          产品规格

          种属反应

          Chicken, Human, Mouse

          已发表种属

          Bovine, Chicken, Dog, Human, Mouse, Rat, Rhesus monkey

          宿主/亚型

          Mouse / IgG1, kappa

          分类

          Monoclonal

          类型

          Antibody

          克隆号

          CAT-5H10

          抗原

          Fusion protein consisting of the maltose binding protein fused to a 100 amino acid segment of the C-terminus of chicken beta-Catenin.

          偶联物

          Unconjugated Unconjugated Unconjugated

          形式

          Liquid

          浓度

          0.5 mg/mL

          规格

          100 µg

          纯化类型

          Affinity chromatography

          保存液

          PBS, pH 7.4

          内含物

          0.1% sodium azide

          保存条件

          -20°C

          运输条件

          Ambient (domestic); Wet ice (international)

          RRID

          AB_2533039

          靶标信息

          Beta-catenin, an adherens junction (AJ) protein, was originally identified as a component of cell-cell adhesion structures. AJs are necessary for the creation and maintenance of epithelial cell layers by regulating cell growth and adhesion between cells. Beta-catenin interacts with the cytoplasmic domain of E-cadherin and links E-cadherin to alpha-catenin, which in turn mediates anchorage of the E-cadherin complex to the cortical actin cytoskeleton. Studies show that Beta-catenin also binds to another cytoskeletal complex containing the adenomatous polyposis coli protein and microtubules, and interacts with several signaling pathways that include tyrosine kinases, phosphatases and Wnt/Wingless. The interplay between beta-catenin, cytoskeletal complexes and signaling pathways may regulate morphogenesis. Beta-catenin is expressed in several hair follicle cell types, basal and peripheral matrix cells, and cells of the outer and inner root sheats. A pathological role of beta-catenin has been identified in pilomatrixoma (PTR), medulloblastoma (MDB), colorectal cancer (CRC), ovarian cancer, and tumor development. In the nucleus, beta-catenin serves to co activate a family of Lef/Tcf transcription factors that stimulate transcription of target genes including those encoding cyclin D and c-myc that promote cell proliferation. The influence on cell proliferation is the molecular basis for the role of beta-catenin in tumorgenesis, specifically, solid tumors of the breast, colon, liver, lung, gastric, prostate, and skin.

          仅用于科研。不用于诊断过程。未经明确授权不得转售。

          生物信息学

          蛋白别名: armadillo homolog; Bcatenin; beta 1 88kDa; beta catenin; Beta-catenin; Betacatenin; C20orf33; Cadherin associated protein; catenin; catenin (cadherin-associated protein), beta 1, 88kDa; Catenin b 1; Catenin b1; Catenin beta-1; Catenin beta1; Catenin β 1; Catenin β1; CTNB1; dJ633O20.1; DKFZp686D02253; FLJ25606; FLJ37923; NAP; NYD-SP19; OTTHUMP00000209289; P14L; PP8304; RP5-1118M15.1; unnamed protein product; β catenin; βcatenin

          查看更多 收起

          基因别名: armadillo; Bfc; Catnb; CHBCAT; CTNNB; CTNNB1; EVR7; Mesc; MRD19; NEDSDV; OK/SW-cl.35; PRO2286

          查看更多 收起

          UniProt ID: (Human) P35222, (Mouse) Q02248

          查看更多 收起

          Entrez Gene ID: (Human) 1499, (Chicken) 395964, (Mouse) 12387

          查看更多 收起

          功能
          transcription cofactor binding transcription corepressor binding chromatin binding transcription coactivator activity receptor binding protein binding ligand-dependent nuclear receptor binding enzyme binding kinase binding protein kinase binding phosphatase binding protein phosphatase binding estrogen receptor binding ubiquitin protein ligase binding ion channel binding alpha-catenin binding cadherin binding SMAD binding RNA polymerase II sequence-specific DNA binding transcription factor binding I-SMAD binding disordered domain specific binding DNA-binding transcription factor binding histone methyltransferase binding RNA polymerase II activating transcription factor binding DNA binding double-stranded DNA binding transcription factor activity, sequence-specific DNA binding signal transducer activity protein C-terminus binding transcription factor binding protein complex binding ionotropic glutamate receptor binding nuclear hormone receptor binding transcription regulatory region DNA binding nitric-oxide synthase binding R-SMAD binding repressing transcription factor binding euchromatin binding
          参与通路
          negative regulation of transcription from RNA polymerase II promoter embryonic axis specification cell morphogenesis involved in differentiation skeletal system development patterning of blood vessels vasculogenesis branching involved in ureteric bud morphogenesis in utero embryonic development gastrulation with mouth forming second endoderm formation cell fate specification cell fate determination endodermal cell fate commitment neuron migration kidney development neural plate development vasculature development positive regulation of neuroblast proliferation positive regulation of mesenchymal cell proliferation lens morphogenesis in camera-type eye ventricular compact myocardium morphogenesis regulation of secondary heart field cardioblast proliferation mesenchymal to epithelial transition involved in metanephros morphogenesis metanephros morphogenesis transcription, DNA-templated regulation of transcription, DNA-templated regulation of transcription from RNA polymerase II promoter cell adhesion cell-matrix adhesion chemical synaptic transmission ectoderm development nervous system development glial cell fate determination heart development cell proliferation positive regulation of cell proliferation negative regulation of cell proliferation anterior/posterior axis specification dorsal/ventral axis specification dorsal/ventral pattern formation proximal/distal pattern formation cellular process regulation of gene expression positive regulation of gene expression positive regulation of epithelial to mesenchymal transition positive regulation of heparan sulfate proteoglycan biosynthetic process Schwann cell proliferation Wnt signaling pathway morphogenesis of embryonic epithelium single organismal cell-cell adhesion stem cell population maintenance layer formation in cerebral cortex central nervous system vasculogenesis hair cycle process hemopoiesis cell differentiation T cell differentiation osteoclast differentiation lung development male genitalia development regulation of epithelial cell differentiation positive regulation of epithelial cell differentiation forebrain development regulation of centriole-centriole cohesion pancreas development hair follicle morphogenesis regulation of myelination positive regulation of telomere maintenance via telomerase negative regulation of chondrocyte differentiation response to estradiol T cell differentiation in thymus negative regulation of protein sumoylation response to cytokine adherens junction organization adherens junction assembly protein localization to cell surface cellular protein localization embryonic heart tube development genitalia morphogenesis embryonic forelimb morphogenesis embryonic hindlimb morphogenesis embryonic skeletal limb joint morphogenesis regulation of cell proliferation regulation of T cell proliferation odontogenesis of dentin-containing tooth regulation of cell fate specification embryonic digit morphogenesis regulation of apoptotic process positive regulation of apoptotic process positive regulation of I-kappaB kinase/NF-kappaB signaling positive regulation of MAPK cascade skin development response to estrogen canonical Wnt signaling pathway involved in positive regulation of epithelial to mesenchymal transition canonical Wnt signaling pathway involved in negative regulation of apoptotic process bone resorption regulation of cell differentiation negative regulation of cell differentiation positive regulation of endothelial cell differentiation regulation of osteoblast differentiation positive regulation of osteoblast differentiation regulation of osteoclast differentiation negative regulation of osteoclast differentiation positive regulation of fibroblast growth factor receptor signaling pathway negative regulation of transcription, DNA-templated positive regulation of transcription, DNA-templated positive regulation of transcription from RNA polymerase II promoter negative regulation of mitotic cell cycle, embryonic chromatin-mediated maintenance of transcription cell maturation synaptic vesicle transport animal organ development thymus development oocyte development embryonic foregut morphogenesis regulation of smooth muscle cell proliferation negative regulation of oligodendrocyte differentiation synapse organization smooth muscle cell differentiation protein heterooligomerization positive regulation of telomerase activity cardiac muscle cell proliferation oviduct development canonical Wnt signaling pathway limb development trachea morphogenesis trachea formation epithelial tube branching involved in lung morphogenesis lung cell differentiation lung-associated mesenchyme development mesenchyme development lung induction epithelial cell differentiation involved in prostate gland development positive regulation of epithelial cell proliferation involved in prostate gland development hair follicle placode formation mesenchymal cell proliferation involved in lung development cardiac vascular smooth muscle cell differentiation coronary artery morphogenesis epicardium-derived cardiac vascular smooth muscle cell differentiation positive regulation of branching involved in lung morphogenesis endothelial tube morphogenesis fungiform papilla formation canonical Wnt signaling pathway involved in positive regulation of cardiac outflow tract cell proliferation sympathetic ganglion development regulation of centromeric sister chromatid cohesion cellular response to mechanical stimulus cellular response to growth factor stimulus cellular response to organic cyclic compound cellular response to indole-3-methanol renal system development renal vesicle formation renal inner medulla development renal outer medulla development nephron tubule formation mesenchyme morphogenesis regulation of nephron tubule epithelial cell differentiation regulation of calcium ion import negative regulation of neuron death cellular response to insulin-like growth factor stimulus regulation of protein localization to cell surface positive regulation of determination of dorsal identity negative regulation of apoptotic signaling pathway MAPK cascade protein polyubiquitination cell morphogenesis osteoblast differentiation epithelial to mesenchymal transition tissue homeostasis chondrocyte differentiation outflow tract morphogenesis negative regulation of mesenchymal to epithelial transition involved in metanephros morphogenesis transcription from RNA polymerase II promoter epidermal growth factor receptor signaling pathway neuroblast proliferation protein localization fibroblast growth factor receptor signaling pathway response to xenobiotic stimulus mesenchymal cell proliferation gene expression negative regulation of gene expression regulation of epithelial to mesenchymal transition negative regulation of angiogenesis hypothalamus development neuron differentiation epithelial cell differentiation midbrain development hindbrain development regulation of protein ubiquitination positive regulation of transcription elongation from RNA polymerase II promoter positive regulation of homotypic cell-cell adhesion hair cell differentiation detection of muscle stretch astrocyte-dopaminergic neuron signaling negative regulation of apoptotic process proteasome-mediated ubiquitin-dependent protein catabolic process negative regulation of neuron apoptotic process positive regulation of neuron apoptotic process cell-cell adhesion mediated by cadherin canonical Wnt signaling pathway involved in mesenchymal stem cell differentiation positive regulation of cell differentiation regulation of angiogenesis positive regulation of angiogenesis regulation of fibroblast proliferation embryonic organ development positive regulation of skeletal muscle tissue development neuron fate determination oligodendrocyte differentiation regulation of neurogenesis negative regulation of neurogenesis detection of mechanical stimulus myoblast proliferation regulation of timing of anagen regulation of synapse assembly mesenchymal to epithelial transition lung epithelial cell differentiation epithelial cell proliferation involved in prostate gland development establishment of blood-brain barrier cranial ganglion development stem cell proliferation mesenchymal stem cell differentiation negative regulation of canonical Wnt signaling pathway acinar cell differentiation synaptic vesicle clustering apoptotic signaling pathway cell-cell adhesion positive regulation of odontoblast differentiation negative regulation of oxidative stress-induced neuron intrinsic apoptotic signaling pathway cranial skeletal system development midbrain dopaminergic neuron differentiation positive regulation of blood vessel branching neuron projection extension embryonic brain development dorsal root ganglion development establishment of blood-retinal barrier positive regulation of neural precursor cell proliferation positive regulation of myoblast proliferation positive regulation of stem cell proliferation
          It has to be done as per old AB suggested Products section.

          Disclaimer

          Close

          Clicking the images or links will redirect you to a website hosted by BenchSci that provides third-party scientific content. Neither the content nor the BenchSci technology and processes for selection have been evaluated by us; we are providing them as-is and without warranty of any kind, including for use or application of the Thermo Fisher Scientific products presented.

          guarantee_icon

          性能保障

          只要您发现Invitrogen抗体在实验中的表现与网站或说明书的所述内容不符,您即可享受免费退换货服务。*

          了解更多
          help_icon

          随时为您服务

          获取常见问题的专家解答,或者直接联系我们的技术专家,咨询应用、设备、常规产品使用问题。

          联系技术支持
          订购 Plus Icon Minus Icon
          • 订单状态查询
          • 订单支持
          • 货号直购
          • 现货供应中心
          • 电子采购
          支持 Plus Icon Minus Icon
          • 帮助&支持
          • 联系我们 - 400 820 8982
          • 技术支持中心
          • 查找文件&证书
          • 报告网站问题
          资源 Plus Icon Minus Icon
          • 学习中心
          • 促销
          • 活动&研讨会
          • 社交媒体
          关于赛默飞 Plus Icon Minus Icon
          • 关于我们
          • 招聘 招聘
          • 投资者关系 投资者关系
          • 新闻 新闻
          • 社会责任 社会责任
          • 商标
          • 政策和通知
          品牌 Plus Icon Minus Icon
          • Thermo Scientific
          • Applied Biosystems
          • Invitrogen
          • Gibco
          • Ion Torrent
          • Unity Lab Services
          • Patheon
          • PPD
          • 服务条款
          • 隐私政策
          • 定价和运输保险政策
          © 2006-2026 Thermo Fisher Scientific Inc. All rights reserved. All trademarks are the property of Thermo Fisher Scientific and its subsidiaries unless otherwise specified.
          China flag icon
          China
          本网站销售的所有产品均不得用于人类或动物之临床诊断或治疗,仅可用于工业或者科研等非医疗目的。
             电子营业执照 | 经营证照公示 | ICP备案号:沪ICP备11003924号 | 沪公网安备 31011502006935号

          Your items have has been added!


          Host server : magellan-search-green-6479c7f679-zb4k5:80/100.66.74.142:80.
          git-commit: b70c0dceb888abc3b0dcebb5bc3a5b8753e7e816
          git-url: https://github.com/thermofisher/magellan-search
          git-branch: release/2.50.0-Offline