Hamburger Menu Button
Thermo Fisher Scientific Logo
登录
没有账号?建立账号 注册
  • 产品
    • 抗体
    • 引物合成
    • GeneArt Gene Synthesis Instant Designer
    • TaqMan Assay and Array Search
    • PCR 设备和耗材
    • 色谱柱和纯化柱
    • 实验室离心机
    • 分子生物学试剂和试剂盒
    • 实验室塑料耗材及用品
    • 查看所有产品分类
  • 应用和技术
    • 色谱
    • 细胞转染和培养
    • 实时荧光定量PCR
    • 质谱
    • 实验室塑料耗材及用品
    • 电子显微镜
    • 蛋白质生物学
    • PCR
    • RNAi
    • 环境
    • 查看所有应用和技术
  • 服务
    • 定制服务
    • 企业级实验室信息化服务
    • 金融&租赁服务
    • 仪器服务
    • OEM和商业供应
    • 培训服务
    • 360° CDMO 和 CRO 服务
    • CDMO 服务
    • 临床试验 CRO 服务
    • Unity Lab Services
    • 查看所有帮助和支持
  • 帮助和支持
    • 学习中心
    • 联系我们
    • 更改国家或地区
    • 查看所有帮助和支持
  • 热门产品
    • TaqMan Real-Time PCR Assays
      TaqMan 实时荧光定量 PCR 试剂盒
    • Antibodies
      抗体
    • Oligos, Primers & Probes
      寡核苷酸、引物、探针
    • GeneArt Gene Synthesis
      GeneArt 基因合成
    • Cell Culture Plastics
      细胞培养耗材
  • Who We Serve
    • 抗体治疗解决方案
    • 细胞与基因治疗解决方案
    • 学术科研
    • 工业与应用
  • 联系我们
  • 货号直购
  • 订单查询
  • 查找文件&证书
Thermo Fisher Scientific Logo

Search

搜索全部或下列指定分类
Search button
          • 联系我们
          • 货号直购
          • 登录
            登录
            没有账号?建立账号 注册
            • 我的账号
            • 订单
            • 会员中心
            • 账单及发票查询
            • 定制产品及项目
          • Primary Antibodies ›
          • c-MAF Antibodies

          Invitrogen

          c-MAF Monoclonal Antibody (sym0F1), Alexa Fluor™ 488, eBioscience™

          3个已发表图片
          2 篇参考文献
          查看其他30个c-MAF抗体

          {{$productOrderCtrl.translations['antibody.pdp.commerceCard.promotion.promotions']}}

          {{$productOrderCtrl.translations['antibody.pdp.commerceCard.promotion.viewpromo']}}

          {{$productOrderCtrl.translations['antibody.pdp.commerceCard.promotion.promocode']}}: {{promo.promoCode}} {{promo.promoTitle}} {{promo.promoDescription}}. {{$productOrderCtrl.translations['antibody.pdp.commerceCard.promotion.learnmore']}}

          说明书
          证书
          实验方案
          问题与答案
          技术支持
          说明书
          证书
          实验方案
          问题与答案
          技术支持
          说明书
          证书
          实验方案
          问题与答案
          技术支持

          Cite c-MAF Monoclonal Antibody (sym0F1), Alexa Fluor™ 488, eBioscience™

          Additional Information:
          {{banner.description}}
          {{$ctrl.isSkuNotesCollapsed ? 'View more' : 'View less'}}
          • 抗体检测数据 (1)
          • 已发表图片 (3)
          c-MAF Antibody in Flow Cytometry (Flow)
          Group 53 Created with Sketch.
          c-MAF Antibody in Flow Cytometry (Flow)
          Group 53 Created with Sketch.

          图: 1 / 4

          {{ $ctrl.currentElement.advancedVerification.fullName }}
          {{ $ctrl.currentElement.advancedVerification.text }}

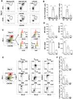
          c-MAF Antibody (53-9855-82) in Flow

          3-day Th17-polarized BALB/c mouse splenocytes were intracellularly stained, using the Foxp3/Transcription Factor Staining Buffer Set (Product # 00-5523-00) and protocol, with CD4 Monoclonal Antibody, eFluor 450 (Product # 48-0041-82) and 0.25 µg of Mouse IgG2b kappa Isotype Control, Alexa Fluor 488 (Product # 53-4732-80) (left) or 0.25 µg of c-Maf Monoclonal Antibody, Alexa Fluor 488 (right). Total viable cells were used for analysis, as determined by Fixable Viability Dye eFluor 780 (Product # 65-0865-18). {{ $ctrl.currentElement.advancedVerification.fullName }} 验证信息 View more
          已发表图片由___提供 benchsci-logo
          PMID: {{$ctrl.currentElement.benchSciPubmedId}}
          查看产品

          {{$ctrl.videoDesc}}

          {{$ctrl.videoLongDesc}}

          c-MAF Antibody in Flow Cytometry (Flow)
          c-MAF Antibody in Flow Cytometry (Flow)
          c-MAF Antibody in Flow Cytometry (Flow)
          c-MAF Antibody in Flow Cytometry (Flow)
          c-MAF Monoclonal Antibody (sym0F1), Alexa Fluor™ 488, eBioscience™

          产品信息

          53-9855-82

          应用
          建议稀释比
          已发表文章

          流式细胞分析 (Flow)

          0.5 µg/test
          查看2篇已发表文章 2篇已发表文章
          产品规格

          种属反应

          Human, Mouse

          宿主/亚型

          Mouse / IgG2b, kappa

          推荐的同型对照

          Mouse IgG2b kappa Isotype Control (eBMG2b), Alexa Fluor™ 488, eBioscience™

          分类

          Monoclonal

          类型

          Antibody

          克隆号

          sym0F1

          抗原

          Full-length E. coli-produced c-Maf
          3D表位/免疫原

          偶联物

          Alexa Fluor™ 488 Alexa Fluor™ 488 Alexa Fluor™ 488
          • Brilliant Violet 421
          • Brilliant Violet 480
          • eFluor 450
          • eFluor 660
          • PE 
          • PE-Cyanine7
          • PE-eFluor 610
          • PerCP-eFluor 710
          • Request custom conjugation

          激发/发射光谱

          499/520 nm 查看光谱 spectra

          形式

          Liquid

          浓度

          0.5 mg/mL

          规格

          100 µg

          纯化类型

          Affinity chromatography

          保存液

          PBS, pH 7.2

          内含物

          0.09% sodium azide

          保存条件

          4°C, store in dark, DO NOT FREEZE!

          运输条件

          Ambient (domestic); Wet ice (international)

          RRID

          AB_2811881

          产品详细信息

          Description: The sym0F1 monoclonal antibody reacts with human and mouse c-Maf, a 42 kDa basic leucine zipper transcription factor shown to be involved in the neural, ocular and hematopoietic systems. In hematopoietic cells, it was first shown to be crucial for IL-4 expression in Th2 and was the first transcription factor believed to be Th subset-specific. More recent evidence shows that specific phospho-tyrosine residues lead to upregulation of IL-4. c-Maf has also been shown to be important to differentiation and function in both Th17 and Tfh cells. It drives expression of IL-21 in both cell types, while promoting expression of IL-23R in Th17 and CXCR5 in Tfh as well.

          Applications Reported: This sym0F1 antibody has been reported for use in flow cytometric analysis.

          Applications Tested: This sym0F1 antibody has been tested by flow cytometric analysis of stimulated mouse splenocytes using the Foxp3/Transcription Factor Staining Buffer Set (Product # 00-5523-00) and protocol. Please refer to "Staining Intracellular Antigens for Flow Cytometry, Protocol B: One step protocol for intracellular (nuclear) proteins" located at www.thermofisher.com/flowprotocols . This may be used at less than or equal to 0.5 µg per test. A test is defined as the amount (µg) of antibody that will stain a cell sample in a final volume of 100 µL. Cell number should be determined empirically but can range from 10^5 to 10^8 cells/test. It is recommended that the antibody be carefully titrated for optimal performance in the assay of interest.

          Excitation: 488 nm; Emission: 519 nm; Laser: Blue Laser.

          靶标信息

          c-maf is the cellular counterpart of oncogenic v-maf that belongs to the family of basic region leucine zipper domain transcription factors. The leucine-zipper domain is involved in the interaction with LRPICD. There are two forms of human c-maf mRNA, c-maf-long and c-maf-short. It is identified in the genome of the acute transforming avian retrovirus AS42. c-maf targets are IL-4 in Th2 cells, the crystalline genes in lens fiber cells, insulin gene in islet, p53 and L7 where it exerts its transcriptional role through binding to a Maf recognition element (MARE). It regulates Th2 differentiation and lineage-specific hematopoiesis. c-maf is a transcription factor for IL-10 gene expression in LPS-activated macrophages. Chromosomal aberration involving maf is found in some forms of multiple myeloma. It is expressed in myeloma cell lines and resting monocytes/macrophages.

          仅用于科研。不用于诊断过程。未经明确授权不得转售。

          How to use the Panel Builder

          Watch the video to learn how to use the Invitrogen Flow Cytometry Panel Builder to build your next flow cytometry panel in 5 easy steps.

          生物信息学

          蛋白别名: Avian musculoaponeurotic fibrosarcoma (MAF) protooncogene; b-zip transcription factor; bZIP Maf transcription factor; c-Maf long form; c-maf proto-oncogene; MGC71685; Proto-oncogene c-Maf; T lymphocyte c-maf long form; Transcription factor Maf; v-maf avian musculoaponeurotic fibrosarcoma oncogene homolog; V-maf musculoaponeurotic fibrosarcoma oncogene homolog

          查看更多 收起

          基因别名: 2810401A20Rik; A230108G15Rik; AW047063; AYGRP; c-MAF; CCA4; CTRCT21; MAF; Maf2

          查看更多 收起

          UniProt ID: (Human) O75444, (Mouse) P54843

          查看更多 收起

          Entrez Gene ID: (Human) 4094, (Mouse) 17132

          查看更多 收起

          功能
          RNA polymerase II core promoter proximal region sequence-specific DNA binding RNA polymerase II transcription factor activity, sequence-specific DNA binding transcriptional activator activity, RNA polymerase II transcription regulatory region sequence-specific binding DNA binding transcription factor activity, sequence-specific DNA binding protein binding identical protein binding sequence-specific DNA binding sequence-specific double-stranded DNA binding double-stranded DNA binding protein homodimerization activity protein heterodimerization activity basic leucine zipper transcription factor
          参与通路
          negative regulation of transcription from RNA polymerase II promoter in utero embryonic development lens development in camera-type eye regulation of transcription, DNA-templated regulation of transcription from RNA polymerase II promoter transcription from RNA polymerase II promoter response to nutrient gene expression positive regulation of gene expression megakaryocyte differentiation regulation of chondrocyte differentiation positive regulation of transcription from RNA polymerase II promoter cell development inner ear development lens fiber cell differentiation integrated stress response signaling cytokine production transcription, DNA-templated
          It has to be done as per old AB suggested Products section.

          Disclaimer

          Close

          Clicking the images or links will redirect you to a website hosted by BenchSci that provides third-party scientific content. Neither the content nor the BenchSci technology and processes for selection have been evaluated by us; we are providing them as-is and without warranty of any kind, including for use or application of the Thermo Fisher Scientific products presented.

          guarantee_icon

          性能保障

          只要您发现Invitrogen抗体在实验中的表现与网站或说明书的所述内容不符,您即可享受免费退换货服务。*

          了解更多
          help_icon

          随时为您服务

          获取常见问题的专家解答,或者直接联系我们的技术专家,咨询应用、设备、常规产品使用问题。

          联系技术支持
          订购 Plus Icon Minus Icon
          • 订单状态查询
          • 订单支持
          • 货号直购
          • 现货供应中心
          • 电子采购
          支持 Plus Icon Minus Icon
          • 帮助&支持
          • 联系我们 - 400 820 8982
          • 技术支持中心
          • 查找文件&证书
          • 报告网站问题
          资源 Plus Icon Minus Icon
          • 学习中心
          • 促销
          • 活动&研讨会
          • 社交媒体
          关于赛默飞 Plus Icon Minus Icon
          • 关于我们
          • 招聘 招聘
          • 投资者关系 投资者关系
          • 新闻 新闻
          • 社会责任 社会责任
          • 商标
          • 政策和通知
          品牌 Plus Icon Minus Icon
          • Thermo Scientific
          • Applied Biosystems
          • Invitrogen
          • Gibco
          • Ion Torrent
          • Unity Lab Services
          • Patheon
          • PPD
          • 服务条款
          • 隐私政策
          • 定价和运输保险政策
          © 2006-2026 Thermo Fisher Scientific Inc. All rights reserved. All trademarks are the property of Thermo Fisher Scientific and its subsidiaries unless otherwise specified.
          China flag icon
          China
          本网站销售的所有产品均不得用于人类或动物之临床诊断或治疗,仅可用于工业或者科研等非医疗目的。
             电子营业执照 | 经营证照公示 | ICP备案号:沪ICP备11003924号 | 沪公网安备 31011502006935号

          Your items have has been added!


          Host server : magellan-search-green-6479c7f679-v472f:80/100.66.78.195:80.
          git-commit: b70c0dceb888abc3b0dcebb5bc3a5b8753e7e816
          git-url: https://github.com/thermofisher/magellan-search
          git-branch: release/2.50.0-Offline