Hamburger Menu Button
Thermo Fisher Scientific Logo
登录
没有账号?建立账号 注册
  • 产品
    • 抗体
    • 引物合成
    • GeneArt Gene Synthesis Instant Designer
    • TaqMan Assay and Array Search
    • PCR 设备和耗材
    • 色谱柱和纯化柱
    • 实验室离心机
    • 分子生物学试剂和试剂盒
    • 实验室塑料耗材及用品
    • 查看所有产品分类
  • 应用和技术
    • 色谱
    • 细胞转染和培养
    • 实时荧光定量PCR
    • 质谱
    • 实验室塑料耗材及用品
    • 电子显微镜
    • 蛋白质生物学
    • PCR
    • RNAi
    • 环境
    • 查看所有应用和技术
  • 服务
    • 定制服务
    • 企业级实验室信息化服务
    • 金融&租赁服务
    • 仪器服务
    • OEM和商业供应
    • 培训服务
    • 360° CDMO 和 CRO 服务
    • CDMO 服务
    • 临床试验 CRO 服务
    • Unity Lab Services
    • 查看所有帮助和支持
  • 帮助和支持
    • 学习中心
    • 联系我们
    • 更改国家或地区
    • 查看所有帮助和支持
  • 热门产品
    • TaqMan Real-Time PCR Assays
      TaqMan 实时荧光定量 PCR 试剂盒
    • Antibodies
      抗体
    • Oligos, Primers & Probes
      寡核苷酸、引物、探针
    • GeneArt Gene Synthesis
      GeneArt 基因合成
    • Cell Culture Plastics
      细胞培养耗材
  • Who We Serve
    • 抗体治疗解决方案
    • 细胞与基因治疗解决方案
    • 学术科研
    • 工业与应用
  • 联系我们
  • 货号直购
  • 订单查询
  • 查找文件&证书
Thermo Fisher Scientific Logo

Search

搜索全部或下列指定分类
Search button
          • 联系我们
          • 货号直购
          • 登录
            登录
            没有账号?建立账号 注册
            • 我的账号
            • 订单
            • 会员中心
            • 账单及发票查询
            • 定制产品及项目
          • Primary Antibodies ›
          • c-Met Antibodies

          Invitrogen

          c-Met Monoclonal Antibody (3D4)

          高级验证
          8个已发表图片
          15 篇参考文献
          查看其他77个c-Met抗体

          {{$productOrderCtrl.translations['antibody.pdp.commerceCard.promotion.promotions']}}

          {{$productOrderCtrl.translations['antibody.pdp.commerceCard.promotion.viewpromo']}}

          {{$productOrderCtrl.translations['antibody.pdp.commerceCard.promotion.promocode']}}: {{promo.promoCode}} {{promo.promoTitle}} {{promo.promoDescription}}. {{$productOrderCtrl.translations['antibody.pdp.commerceCard.promotion.learnmore']}}

          说明书
          证书
          实验方案
          问题与答案
          技术支持
          说明书
          证书
          实验方案
          问题与答案
          技术支持
          说明书
          证书
          实验方案
          问题与答案
          技术支持

          Cite c-Met Monoclonal Antibody (3D4)

          Additional Information:
          {{banner.description}}
          {{$ctrl.isSkuNotesCollapsed ? 'View more' : 'View less'}}
          • 抗体检测数据 (2)
          • 已发表图片 (8)
          • 高级验证 (2)
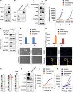
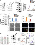
          c-Met Antibody in Immunocytochemistry (ICC/IF)
          Group 53 Created with Sketch.
          c-Met Antibody in Immunocytochemistry (ICC/IF)
          Group 53 Created with Sketch.

          图: 1 / 12

          {{ $ctrl.currentElement.advancedVerification.fullName }}
          {{ $ctrl.currentElement.advancedVerification.text }}

          c-Met Antibody (18-7366) in ICC/IF

          Immunofluorescence analysis of c-Met was done on 70% confluent log phase MKN45 cells. The cells were fixed with 4% paraformaldehyde for 10 minutes, permeabilized with 0.1% Triton™ X-100 for 10 minutes, and blocked with 1% BSA for 1 hour at room temperature. The cells were labeled c-Met (3D4) Mouse Monoclonal Antibody (187366) at 1:250 dilution in0.1% BSA and incubated for 3 hours at room temperature and then labeled with Goat anti-Mouse IgG (H+L) Superclonal™ Secondary Antibody, Alexa Fluor® 488 conjugate (Product # A28175) at a dilution o... View More {{ $ctrl.currentElement.advancedVerification.fullName }} 验证信息 View more
          已发表图片由___提供 benchsci-logo
          PMID: {{$ctrl.currentElement.benchSciPubmedId}}
          查看产品

          {{$ctrl.videoDesc}}

          {{$ctrl.videoLongDesc}}

          c-Met Antibody in Immunocytochemistry (ICC/IF)
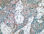
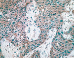
          c-Met Antibody in Immunohistochemistry (IHC)
          c-Met Antibody in Immunohistochemistry (IHC)
          c-Met Antibody in Western Blot, Immunohistochemistry (Paraffin) (WB, IHC (P))
          c-Met Antibody in Western Blot, Immunohistochemistry (Paraffin) (WB, IHC (P))
          c-Met Antibody in Immunohistochemistry (IHC)
          c-Met Antibody in Western Blot (WB)
          c-Met Antibody in Western Blot (WB)
          c-Met Antibody in Western Blot (WB)
          c-Met Antibody in Western Blot (WB)
          c-Met Antibody
          c-Met Antibody

          产品信息

          18-7366

          应用
          建议稀释比
          已发表文章

          免疫印迹 (WB)

          -
          查看5篇已发表文章 5篇已发表文章

          免疫组化 (IHC)

          -
          查看3篇已发表文章 3篇已发表文章

          免疫组化(石蜡) (IHC (P))

          Assay-dependent
          查看3篇已发表文章 3篇已发表文章

          免疫细胞化学 (ICC/IF)

          1:250
          查看2篇已发表文章 2篇已发表文章

          酶联免疫吸附实验 (ELISA)

          -
          查看1篇已发表文章 1篇已发表文章

          其他PubMed (Misc)

          -
          查看1篇已发表文章 1篇已发表文章
          产品规格

          种属反应

          Human

          已发表种属

          Human, Mouse

          宿主/亚型

          Mouse / IgG2a

          分类

          Monoclonal

          类型

          Antibody

          克隆号

          3D4

          抗原

          Synthetic peptide derived from cytoplasmic domain of human c-Met protein.

          偶联物

          Unconjugated Unconjugated Unconjugated

          形式

          Liquid

          纯化类型

          purified

          保存液

          PBS, pH 7.4, with 1% BSA

          内含物

          0.1% sodium azide

          保存条件

          4°C

          运输条件

          Ambient (domestic); Wet ice (international)

          RRID

          AB_2533047

          靶标信息

          MET (cMET) is a receptor-like tyrosine kinase whose dysregulation has been linked to many types of human malignancies. After activation of the ligand, MET interacts with the PI3-kinase subunit PIK3R1, PLCG1, SRC, GRB2, and STAT3. There interactions lead to the activation of signaling cascades including RAS-ERK, PI3, kinase-AKT, and PLCgamma-PKC. MET plays a role in embryonic development including gastrulation, development of muscles and neurons, angiogenesis, and kidney formation. It also plays a role in adults including wound healing, organ regeneration, and tissue remodeling. MET has been linked to cancers including gastric, renal, and breast; therefore, making it a target for cancer therapeutics and diagnostic testing.

          仅用于科研。不用于诊断过程。未经明确授权不得转售。

          生物信息学

          蛋白别名: cMet; EC 2.7.10.1; Hepatocyte growth factor receptor; HGF receptor; HGF-SF receptor; HGF/SF receptor; met oncogene; MET proto-oncogene protein; oncogene MET; Proto-oncogene c-Met; sc MET; Scatter factor receptor; SF receptor; soluble c met; tyrosine kinase; hepatocyte growth factor receptor; HGFR; Tyrosine-protein kinase Met; unnamed protein product

          查看更多 收起

          基因别名: AUTS9; c-Met; DA11; DFNB97; HGFR; MET; RCCP2

          查看更多 收起

          UniProt ID: (Human) P08581

          查看更多 收起

          Entrez Gene ID: (Human) 4233

          查看更多 收起

          功能
          nucleotide binding protein kinase activity protein tyrosine kinase activity transmembrane receptor protein tyrosine kinase activity hepatocyte growth factor-activated receptor activity protein binding ATP binding kinase activity transferase activity semaphorin receptor activity protein phosphatase binding identical protein binding molecular function activator activity
          参与通路
          endothelial cell morphogenesis liver development signal transduction cell surface receptor signaling pathway transmembrane receptor protein tyrosine kinase signaling pathway regulation of gene expression negative regulation of autophagy neuron differentiation pancreas development positive regulation of microtubule polymerization negative regulation of Rho protein signal transduction positive regulation of transcription from RNA polymerase II promoter hepatocyte growth factor receptor signaling pathway cell development animal organ development branching morphogenesis of an epithelial tube positive chemotaxis negative regulation of stress fiber assembly excitatory postsynaptic potential establishment of skin barrier negative regulation of thrombin receptor signaling pathway semaphorin-plexin signaling pathway negative regulation of hydrogen peroxide-mediated programmed cell death negative regulation of guanyl-nucleotide exchange factor activity positive regulation of endothelial cell chemotaxis
          It has to be done as per old AB suggested Products section.

          Disclaimer

          Close

          Clicking the images or links will redirect you to a website hosted by BenchSci that provides third-party scientific content. Neither the content nor the BenchSci technology and processes for selection have been evaluated by us; we are providing them as-is and without warranty of any kind, including for use or application of the Thermo Fisher Scientific products presented.

          guarantee_icon

          性能保障

          只要您发现Invitrogen抗体在实验中的表现与网站或说明书的所述内容不符,您即可享受免费退换货服务。*

          了解更多
          help_icon

          随时为您服务

          获取常见问题的专家解答,或者直接联系我们的技术专家,咨询应用、设备、常规产品使用问题。

          联系技术支持
          订购 Plus Icon Minus Icon
          • 订单状态查询
          • 订单支持
          • 货号直购
          • 现货供应中心
          • 电子采购
          支持 Plus Icon Minus Icon
          • 帮助&支持
          • 联系我们 - 400 820 8982
          • 技术支持中心
          • 查找文件&证书
          • 报告网站问题
          资源 Plus Icon Minus Icon
          • 学习中心
          • 促销
          • 活动&研讨会
          • 社交媒体
          关于赛默飞 Plus Icon Minus Icon
          • 关于我们
          • 招聘 招聘
          • 投资者关系 投资者关系
          • 新闻 新闻
          • 社会责任 社会责任
          • 商标
          • 政策和通知
          品牌 Plus Icon Minus Icon
          • Thermo Scientific
          • Applied Biosystems
          • Invitrogen
          • Gibco
          • Ion Torrent
          • Unity Lab Services
          • Patheon
          • PPD
          • 服务条款
          • 隐私政策
          • 定价和运输保险政策
          © 2006-2026 Thermo Fisher Scientific Inc. All rights reserved. All trademarks are the property of Thermo Fisher Scientific and its subsidiaries unless otherwise specified.
          China flag icon
          China
          本网站销售的所有产品均不得用于人类或动物之临床诊断或治疗,仅可用于工业或者科研等非医疗目的。
             电子营业执照 | 经营证照公示 | ICP备案号:沪ICP备11003924号 | 沪公网安备 31011502006935号

          Your items have has been added!


          Host server : magellan-search-green-6479c7f679-v472f:80/100.66.78.195:80.
          git-commit: b70c0dceb888abc3b0dcebb5bc3a5b8753e7e816
          git-url: https://github.com/thermofisher/magellan-search
          git-branch: release/2.50.0-Offline