Hamburger Menu Button
Thermo Fisher Scientific Logo
登录
没有账号?建立账号 注册
  • 产品
    • 抗体
    • 引物合成
    • GeneArt Gene Synthesis Instant Designer
    • TaqMan Assay and Array Search
    • PCR 设备和耗材
    • 色谱柱和纯化柱
    • 实验室离心机
    • 分子生物学试剂和试剂盒
    • 实验室塑料耗材及用品
    • 查看所有产品分类
  • 应用和技术
    • 色谱
    • 细胞转染和培养
    • 实时荧光定量PCR
    • 质谱
    • 实验室塑料耗材及用品
    • 电子显微镜
    • 蛋白质生物学
    • PCR
    • RNAi
    • 环境
    • 查看所有应用和技术
  • 服务
    • 定制服务
    • 企业级实验室信息化服务
    • 金融&租赁服务
    • 仪器服务
    • OEM和商业供应
    • 培训服务
    • 360° CDMO 和 CRO 服务
    • CDMO 服务
    • 临床试验 CRO 服务
    • Unity Lab Services
    • 查看所有帮助和支持
  • 帮助和支持
    • 学习中心
    • 联系我们
    • 更改国家或地区
    • 查看所有帮助和支持
  • 热门产品
    • TaqMan Real-Time PCR Assays
      TaqMan 实时荧光定量 PCR 试剂盒
    • Antibodies
      抗体
    • Oligos, Primers & Probes
      寡核苷酸、引物、探针
    • GeneArt Gene Synthesis
      GeneArt 基因合成
    • Cell Culture Plastics
      细胞培养耗材
  • Who We Serve
    • 抗体治疗解决方案
    • 细胞与基因治疗解决方案
    • 学术科研
    • 工业与应用
  • 联系我们
  • 货号直购
  • 订单查询
  • 查找文件&证书
Thermo Fisher Scientific Logo

Search

搜索全部或下列指定分类
Search button
          • 联系我们
          • 货号直购
          • 登录
            登录
            没有账号?建立账号 注册
            • 我的账号
            • 订单
            • 账单及发票查询
            • 定制产品及项目
          • Primary Antibodies ›
          • iNOS Antibodies

          Invitrogen

          iNOS Polyclonal Antibody

          高级验证
          68个已发表图片
          189 篇参考文献
          查看其他52个iNOS抗体

          {{$productOrderCtrl.translations['antibody.pdp.commerceCard.promotion.promotions']}}

          {{$productOrderCtrl.translations['antibody.pdp.commerceCard.promotion.viewpromo']}}

          {{$productOrderCtrl.translations['antibody.pdp.commerceCard.promotion.promocode']}}: {{promo.promoCode}} {{promo.promoTitle}} {{promo.promoDescription}}. {{$productOrderCtrl.translations['antibody.pdp.commerceCard.promotion.learnmore']}}

          说明书
          证书
          实验方案
          问题与答案
          技术支持
          说明书
          证书
          实验方案
          问题与答案
          技术支持
          说明书
          证书
          实验方案
          问题与答案
          技术支持

          Cite iNOS Polyclonal Antibody

          Additional Information:
          {{banner.description}}
          {{$ctrl.isSkuNotesCollapsed ? 'View more' : 'View less'}}
          • 抗体检测数据 (6)
          • 已发表图片 (68)
          • 高级验证 (1)
          iNOS Antibody in Immunocytochemistry (ICC/IF)
          Group 53 Created with Sketch.
          iNOS Antibody in Immunocytochemistry (ICC/IF)
          Group 53 Created with Sketch.

          图: 1 / 75

          {{ $ctrl.currentElement.advancedVerification.fullName }}
          {{ $ctrl.currentElement.advancedVerification.text }}

          iNOS Antibody (PA1-036) in ICC/IF

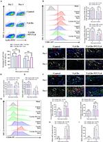
          Immunofluorescent analysis of iNOS in NIH-3T3 Cells. Cells were grown on chamber slides and fixed with formaldehyde prior to staining. Cells were probed without (control) or with a iNOS polyclonal antibody (Product # PA1-036) at a dilution of 1:20 overnight at 4 C, washed with PBS and incubated with a DyLight-488 conjugated secondary antibody (Product # 35552). iNOS staining (green), F-Actin staining with Phalloidin (red) and nuclei with DAPI (blue) is shown. Images were taken at 60X magnification. {{ $ctrl.currentElement.advancedVerification.fullName }} 验证信息 View more
          已发表图片由___提供 benchsci-logo
          PMID: {{$ctrl.currentElement.benchSciPubmedId}}
          查看产品

          {{$ctrl.videoDesc}}

          {{$ctrl.videoLongDesc}}

          iNOS Antibody in Immunocytochemistry (ICC/IF)
          iNOS Antibody in Immunocytochemistry (ICC/IF)
          iNOS Antibody in Immunohistochemistry (Paraffin) (IHC (P))
          iNOS Antibody in Immunohistochemistry (Paraffin) (IHC (P))
          iNOS Antibody in Western Blot (WB)
          iNOS Antibody in Western Blot (WB)
          iNOS Antibody in Immunohistochemistry (Paraffin), Immunocytochemistry (IHC (P), ICC/IF)
          iNOS Antibody in Western Blot, Immunocytochemistry (WB, ICC/IF)
          iNOS Antibody in Western Blot, Immunocytochemistry (WB, ICC/IF)
          iNOS Antibody in Immunocytochemistry (ICC/IF)
          iNOS Antibody in Immunocytochemistry (ICC/IF)
          iNOS Antibody in Immunohistochemistry (Paraffin) (IHC (P))
          iNOS Antibody in Immunohistochemistry (IHC)
          iNOS Antibody in Immunohistochemistry (IHC)
          iNOS Antibody in Western Blot (WB)
          iNOS Antibody in Immunocytochemistry (ICC/IF)
          iNOS Antibody in Immunocytochemistry (ICC/IF)
          iNOS Antibody in Immunocytochemistry (ICC/IF)
          iNOS Antibody in Immunocytochemistry (ICC/IF)
          iNOS Antibody in Immunohistochemistry, Immunocytochemistry (IHC, ICC/IF)
          iNOS Antibody in Immunohistochemistry, Immunocytochemistry (IHC, ICC/IF)
          iNOS Antibody in Immunohistochemistry (Frozen) (IHC (F))
          iNOS Antibody in Immunohistochemistry (Frozen) (IHC (F))
          iNOS Antibody in Immunohistochemistry (IHC)
          iNOS Antibody in Immunohistochemistry (IHC)
          iNOS Antibody in Immunohistochemistry (IHC)
          iNOS Antibody in Western Blot, Immunohistochemistry (WB, IHC)
          iNOS Antibody in Immunohistochemistry (IHC)
          iNOS Antibody in Immunohistochemistry (IHC)
          iNOS Antibody in Immunohistochemistry (IHC)
          iNOS Antibody in Immunohistochemistry (IHC)
          iNOS Antibody in Western Blot, Immunohistochemistry (WB, IHC)
          iNOS Antibody in Immunohistochemistry (IHC)
          iNOS Antibody in Immunohistochemistry (IHC)
          iNOS Antibody in Immunohistochemistry (PFA fixed) (IHC (PFA))
          iNOS Antibody in Western Blot (WB)
          iNOS Antibody in Western Blot (WB)
          iNOS Antibody in Western Blot (WB)
          iNOS Antibody in Western Blot (WB)
          iNOS Antibody in Western Blot (WB)
          iNOS Antibody in Western Blot (WB)
          iNOS Antibody in Western Blot, Flow Cytometry (WB, Flow)
          iNOS Antibody in Western Blot (WB)
          iNOS Antibody in Western Blot (WB)
          iNOS Antibody in Western Blot (WB)
          iNOS Antibody in Western Blot (WB)
          iNOS Antibody in Western Blot (WB)
          iNOS Antibody in Western Blot (WB)
          iNOS Antibody in Western Blot (WB)
          iNOS Antibody in Western Blot (WB)
          iNOS Antibody in Western Blot (WB)
          iNOS Antibody in Western Blot (WB)
          iNOS Antibody in Western Blot (WB)
          iNOS Antibody in Western Blot (WB)
          iNOS Antibody in Western Blot (WB)
          iNOS Antibody in Western Blot (WB)
          iNOS Antibody in Western Blot (WB)
          iNOS Antibody in Western Blot (WB)
          iNOS Antibody in Western Blot (WB)
          iNOS Antibody in Western Blot (WB)
          iNOS Antibody in Western Blot (WB)
          iNOS Antibody in Western Blot (WB)
          iNOS Antibody in Western Blot (WB)
          iNOS Antibody in Western Blot (WB)
          iNOS Antibody in Western Blot (WB)
          iNOS Antibody in Western Blot (WB)
          iNOS Antibody in Western Blot (WB)
          iNOS Antibody in Western Blot (WB)
          iNOS Antibody in Western Blot (WB)
          iNOS Antibody in Western Blot (WB)
          iNOS Antibody in Western Blot (WB)
          iNOS Antibody in Flow Cytometry (Flow)
          iNOS Antibody in Flow Cytometry (Flow)
          iNOS Antibody in Immunomicroscopy (IM)
          iNOS Antibody
          iNOS Polyclonal Antibody

          产品信息

          PA1-036

          应用
          建议稀释比
          已发表文章

          免疫印迹 (WB)

          1:200-1:1,000
          查看77篇已发表文章 77篇已发表文章

          免疫组化 (IHC)

          -
          查看81篇已发表文章 81篇已发表文章

          免疫组化(石蜡) (IHC (P))

          1:20
          查看7篇已发表文章 7篇已发表文章

          免疫组织化学(多聚甲醛固定) (IHC (PFA))

          -
          查看1篇已发表文章 1篇已发表文章

          免疫组化(冰冻) (IHC (F))

          -
          查看3篇已发表文章 3篇已发表文章

          免疫细胞化学 (ICC/IF)

          1:50
          查看18篇已发表文章 18篇已发表文章

          流式细胞分析 (Flow)

          -
          查看1篇已发表文章 1篇已发表文章

          免疫电镜技术 (IM)

          -
          查看1篇已发表文章 1篇已发表文章
          产品规格

          种属反应

          Human, Mouse, Rat

          已发表种属

          Amphibian, Avian, Cat, Fish, Human, Mouse, Pig, Rat

          宿主/亚型

          Rabbit / IgG

          分类

          Polyclonal

          类型

          Antibody

          抗原

          Synthetic peptide corresponding to residues D(17) L K E E K D I N N N V K K T(31) of mouse iNOS.
          3D表位/免疫原

          偶联物

          Unconjugated Unconjugated Unconjugated

          形式

          Liquid

          浓度

          4 mg/mL

          规格

          800 µg

          纯化类型

          Ammonium sulfate precipitation

          保存液

          PBS with 1mg/mL BSA

          内含物

          0.05% sodium azide

          保存条件

          -20°C, Avoid Freeze/Thaw Cycles

          运输条件

          Ambient (domestic); Wet ice (international)

          RRID

          AB_325773

          产品详细信息

          PA1-036 detects inducible nitric oxide synthase (iNOS) from human, mouse and rat tissues and cells as well as recombinant human and mouse iNOS. This antibody does not detect other NOS isoforms.

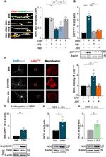
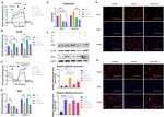
          PA1-036 has been successfully used in Western blot and immunofluorescence procedures. By Western blot, this antibody detects an ~135 kDa protein representing mouse iNOS from LPS stimulated RAW 264.7 cells.

          The PA1-036 immunogen is a synthetic peptide corresponding to residues D(17) L K E E K D I N N N V K K T(31) of mouse iNOS.

          靶标信息

          iNOS (Inducible Nitric oxide, NO, NOS) is an inorganic, gaseous free radical that carries a variety of messages between cells. Vasorelaxation, neurotransmission and cytotoxicity can all be potentiated through cellular response to NO. NO production is mediated by members of the nitric oxide synthase (NOS) family. iNOS is expressed in liver and inducible by a combination of lipopolysaccharide and certain cytokines. NOS catalyzes the oxidization of L-arginine to produce L-citrulline and NO. Two constitutive isoforms, brain or neuronal NOS (b or nNOS, type I) and endothelial cell NOS (eNOS, type III), and one inducible isoform (iNOS, type II), have been cloned. All NOS isoforms contain calmodulin, nicotinamide adenine dinucleotide phosphate (NADPH), flavin adenine dinucleotide (FAD), and flavin mononucleotide (FMN) binding domains. iNOS is found in a variety of cell types including macrophages, hepatocytes, synoviocytes, and smooth muscle cells. Cytokines such as interferon-gamma (IFN), tumor necrosis factor (TNF), interleukin-1 and -2, and lipopolysaccarides (LPS) cause an increase in iNOS mRNA, protein, and activity levels. Protein kinase C-stimulating agents exhibit the same effect on iNOS activity. After cytokine induction, iNOS exhibits a delayed activity response which is then followed by a significant increase in NO production over a long period of time. Three related iNOS pseudogenes are located within the Smith-Magenis syndrome region on chromosome 17. Diseases associated with iNOS dysfunction include achalasia and impotence.

          仅用于科研。不用于诊断过程。未经明确授权不得转售。

          生物信息学

          蛋白别名: calcium-calmodulin independent nitric oxide synthase iNOS; HEP-NOS; Hepatocyte NOS; hepatocytes; inducible nitric oxide synthase; Inducible NO synthase; Inducible NOS; MAC-NOS; Macrophage NOS; nitric oxide synthase; nitric oxide synthase 2, inducible; nitric oxide synthase 2, inducible, macrophage; nitric oxide synthase 2A (inducible, hepatocytes); Nitric oxide synthase, inducible; nitric oxide synthase, macrophage; nitric oxide synthase-inducible; NOS type II; NOS, type II; OTTMUSP00000000202; Peptidyl-cysteine S-nitrosylase NOS2; unnamed protein product

          查看更多 收起

          基因别名: HEP-NOS; i-NOS; INOS; Inosl; NOS; Nos-2; NOS-II; NOS2; NOS2A

          查看更多 收起

          UniProt ID: (Human) P35228, (Mouse) P29477, (Rat) Q06518

          查看更多 收起

          Entrez Gene ID: (Human) 4843, (Mouse) 18126, (Rat) 24599

          查看更多 收起

          功能
          nitric-oxide synthase activity protein binding calmodulin binding FMN binding oxidoreductase activity heme binding tetrahydrobiopterin binding arginine binding protein homodimerization activity metal ion binding flavin adenine dinucleotide binding NADP binding actin binding NADPH-hemoprotein reductase activity receptor binding iron ion binding beta-catenin binding cAMP-dependent protein kinase regulator activity protein kinase binding cadherin binding nitric-oxide synthase binding Hsp90 protein binding amino acid binding oxidoreductase protein modifying enzyme
          参与通路
          response to hypoxia positive regulation of leukocyte mediated cytotoxicity innate immune response in mucosa arginine catabolic process superoxide metabolic process nitric oxide biosynthetic process inflammatory response nitric oxide mediated signal transduction circadian rhythm response to bacterium response to hormone negative regulation of gene expression peptidyl-cysteine S-nitrosylation prostaglandin secretion response to lipopolysaccharide positive regulation of interleukin-6 production positive regulation of interleukin-8 production Fc-gamma receptor signaling pathway involved in phagocytosis regulation of cell proliferation negative regulation of protein catabolic process defense response to bacterium regulation of cellular respiration cell redox homeostasis negative regulation of blood pressure regulation of insulin secretion defense response to Gram-negative bacterium cellular response to lipopolysaccharide cellular response to interferon-gamma cellular response to xenobiotic stimulus regulation of cytokine production involved in inflammatory response ovulation from ovarian follicle positive regulation of guanylate cyclase activity cellular response to drug regulation of protein kinase activity positive regulation of vasodilation positive regulation of killing of cells of other organism oxidation-reduction process endothelial cell proliferation blood vessel remodeling signal transduction G-protein coupled receptor signaling pathway coupled to cGMP nucleotide second messenger aging regulation of heart contraction regulation of blood pressure response to mechanical stimulus response to activity glycoside metabolic process cGMP-mediated signaling response to estradiol response to tumor necrosis factor intracellular signal transduction response to immobilization stress wound healing positive regulation of apoptotic process retinoic acid receptor signaling pathway cellular response to lithium ion cellular response to vitamin D cellular response to interleukin-1 cellular response to tumor necrosis factor cellular response to redox state response to dexamethasone
          It has to be done as per old AB suggested Products section.

          Disclaimer

          Close

          Clicking the images or links will redirect you to a website hosted by BenchSci that provides third-party scientific content. Neither the content nor the BenchSci technology and processes for selection have been evaluated by us; we are providing them as-is and without warranty of any kind, including for use or application of the Thermo Fisher Scientific products presented.

          guarantee_icon

          性能保障

          只要您发现Invitrogen抗体在实验中的表现与网站或说明书的所述内容不符,您即可享受免费退换货服务。*

          了解更多
          help_icon

          随时为您服务

          获取常见问题的专家解答,或者直接联系我们的技术专家,咨询应用、设备、常规产品使用问题。

          联系技术支持
          订购 Plus Icon Minus Icon
          • 订单状态查询
          • 订单支持
          • 货号直购
          • 现货供应中心
          • 电子采购
          支持 Plus Icon Minus Icon
          • 帮助&支持
          • 联系我们 - 400 820 8982
          • 技术支持中心
          • 查找文件&证书
          • 报告网站问题
          资源 Plus Icon Minus Icon
          • 学习中心
          • 促销
          • 活动&研讨会
          • 社交媒体
          关于赛默飞 Plus Icon Minus Icon
          • 关于我们
          • 招聘 招聘
          • 投资者关系 投资者关系
          • 新闻 新闻
          • 社会责任 社会责任
          • 商标
          • 政策和通知
          品牌 Plus Icon Minus Icon
          • Thermo Scientific
          • Applied Biosystems
          • Invitrogen
          • Gibco
          • Ion Torrent
          • Unity Lab Services
          • Patheon
          • PPD
          • 服务条款
          • 隐私政策
          • 定价和运输保险政策
          © 2006-2026 Thermo Fisher Scientific Inc. All rights reserved. All trademarks are the property of Thermo Fisher Scientific and its subsidiaries unless otherwise specified.
          China flag icon
          China
          本网站销售的所有产品均不得用于人类或动物之临床诊断或治疗,仅可用于工业或者科研等非医疗目的。
             电子营业执照 | 经营证照公示 | ICP备案号:沪ICP备11003924号 | 沪公网安备 31011502006935号

          Your items have has been added!


          Host server : magellan-search-blue-744bc48644-nrcn4:80/100.66.78.247:80.
          git-commit: 747bde55a712f6f97bf7760408d445eefba4e16f
          git-url: https://github.com/thermofisher/magellan-search
          git-branch: release/2.48.0-Offline