Hamburger Menu Button
Thermo Fisher Scientific Logo
登录
没有账号?建立账号 注册
  • 产品
    • 抗体
    • 引物合成
    • GeneArt Gene Synthesis Instant Designer
    • TaqMan Assay and Array Search
    • PCR 设备和耗材
    • 色谱柱和纯化柱
    • 实验室离心机
    • 分子生物学试剂和试剂盒
    • 实验室塑料耗材及用品
    • 查看所有产品分类
  • 应用和技术
    • 色谱
    • 细胞转染和培养
    • 实时荧光定量PCR
    • 质谱
    • 实验室塑料耗材及用品
    • 电子显微镜
    • 蛋白质生物学
    • PCR
    • RNAi
    • 环境
    • 查看所有应用和技术
  • 服务
    • 定制服务
    • 企业级实验室信息化服务
    • 金融&租赁服务
    • 仪器服务
    • OEM和商业供应
    • 培训服务
    • 360° CDMO 和 CRO 服务
    • CDMO 服务
    • 临床试验 CRO 服务
    • Unity Lab Services
    • 查看所有帮助和支持
  • 帮助和支持
    • 学习中心
    • 联系我们
    • 更改国家或地区
    • 查看所有帮助和支持
  • 热门产品
    • TaqMan Real-Time PCR Assays
      TaqMan 实时荧光定量 PCR 试剂盒
    • Antibodies
      抗体
    • Oligos, Primers & Probes
      寡核苷酸、引物、探针
    • GeneArt Gene Synthesis
      GeneArt 基因合成
    • Cell Culture Plastics
      细胞培养耗材
  • Who We Serve
    • 抗体治疗解决方案
    • 细胞与基因治疗解决方案
    • 学术科研
    • 工业与应用
  • 联系我们
  • 货号直购
  • 订单查询
  • 查找文件&证书
Thermo Fisher Scientific Logo

Search

搜索全部或下列指定分类
Search button
          • 联系我们
          • 货号直购
          • 登录
            登录
            没有账号?建立账号 注册
            • 我的账号
            • 订单
            • 会员中心
            • 账单及发票查询
            • 定制产品及项目
          • Primary Antibodies ›
          • iNOS Antibodies

          Invitrogen

          iNOS Monoclonal Antibody (CXNFT), APC, eBioscience™

          35个已发表图片
          64 篇参考文献
          查看其他51个iNOS抗体

          {{$productOrderCtrl.translations['antibody.pdp.commerceCard.promotion.promotions']}}

          {{$productOrderCtrl.translations['antibody.pdp.commerceCard.promotion.viewpromo']}}

          {{$productOrderCtrl.translations['antibody.pdp.commerceCard.promotion.promocode']}}: {{promo.promoCode}} {{promo.promoTitle}} {{promo.promoDescription}}. {{$productOrderCtrl.translations['antibody.pdp.commerceCard.promotion.learnmore']}}

          说明书
          证书
          实验方案
          问题与答案
          技术支持
          说明书
          证书
          实验方案
          问题与答案
          技术支持
          说明书
          证书
          实验方案
          问题与答案
          技术支持

          Cite iNOS Monoclonal Antibody (CXNFT), APC, eBioscience™

          Additional Information:
          {{banner.description}}
          {{$ctrl.isSkuNotesCollapsed ? 'View more' : 'View less'}}
          • 抗体检测数据 (1)
          • 已发表图片 (35)
          iNOS Antibody in Flow Cytometry (Flow)
          Group 53 Created with Sketch.
          iNOS Antibody in Flow Cytometry (Flow)
          Group 53 Created with Sketch.

          图: 1 / 36

          {{ $ctrl.currentElement.advancedVerification.fullName }}
          {{ $ctrl.currentElement.advancedVerification.text }}

          iNOS Antibody (17-5920-82) in Flow

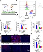
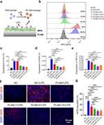
          Mouse thioglycolate-elicited peritoneal exudate cells were stimulated overnight with LPS then surface stained with Anti-Mouse CD11b eFluor® 450 (Product # 48-0112-82) followed by fixation and permeabilization with the Intracellular Fixation & Permeabilization Buffer Set (Product # 88-8824-00). The cells were then intracellularly stained with 0.03 µg of Rat IgG2a K Isotype Control APC (Product # 17-4321-81) (left) or 0.03 µg of Anti-Mouse NOS2 APC (right). Total viable cells were used for analysis. {{ $ctrl.currentElement.advancedVerification.fullName }} 验证信息 View more
          已发表图片由___提供 benchsci-logo
          PMID: {{$ctrl.currentElement.benchSciPubmedId}}
          查看产品

          {{$ctrl.videoDesc}}

          {{$ctrl.videoLongDesc}}

          iNOS Antibody in Flow Cytometry (Flow)
          iNOS Antibody in Flow Cytometry (Flow)
          iNOS Antibody in Flow Cytometry (Flow)
          iNOS Antibody in Flow Cytometry (Flow)
          iNOS Antibody in Flow Cytometry (Flow)
          iNOS Antibody in Flow Cytometry (Flow)
          iNOS Antibody in Flow Cytometry (Flow)
          iNOS Antibody in Flow Cytometry (Flow)
          iNOS Antibody in Flow Cytometry (Flow)
          iNOS Antibody in Flow Cytometry (Flow)
          iNOS Antibody in Flow Cytometry (Flow)
          iNOS Antibody in Flow Cytometry (Flow)
          iNOS Antibody in Flow Cytometry (Flow)
          iNOS Antibody in Flow Cytometry (Flow)
          iNOS Antibody in Flow Cytometry (Flow)
          iNOS Antibody in Flow Cytometry (Flow)
          iNOS Antibody in Flow Cytometry (Flow)
          iNOS Antibody in Flow Cytometry (Flow)
          iNOS Antibody in Flow Cytometry (Flow)
          iNOS Antibody in Flow Cytometry (Flow)
          iNOS Antibody in Flow Cytometry (Flow)
          iNOS Antibody in Flow Cytometry (Flow)
          iNOS Antibody in Flow Cytometry (Flow)
          iNOS Antibody in Flow Cytometry (Flow)
          iNOS Antibody in Flow Cytometry (Flow)
          iNOS Antibody in Flow Cytometry (Flow)
          iNOS Antibody in Flow Cytometry (Flow)
          iNOS Antibody in Flow Cytometry (Flow)
          iNOS Antibody in Flow Cytometry (Flow)
          iNOS Antibody in Flow Cytometry (Flow)
          iNOS Antibody in Flow Cytometry (Flow)
          iNOS Antibody in Flow Cytometry (Flow)
          iNOS Antibody in Flow Cytometry (Flow)
          iNOS Antibody in Flow Cytometry (Flow)
          iNOS Antibody in Flow Cytometry (Flow)
          iNOS Antibody in Flow Cytometry (Flow)

          产品信息

          17-5920-82

          应用
          建议稀释比
          已发表文章

          免疫印迹 (WB)

          -
          查看1篇已发表文章 1篇已发表文章

          免疫组化(冰冻) (IHC (F))

          -
          查看1篇已发表文章 1篇已发表文章

          流式细胞分析 (Flow)

          0.06 µg/test
          查看62篇已发表文章 62篇已发表文章
          产品规格

          种属反应

          Mouse

          已发表种属

          Mouse, Rat

          宿主/亚型

          Rat / IgG2a, kappa

          推荐的同型对照

          Rat IgG2a kappa Isotype Control (eBR2a), APC, eBioscience™

          分类

          Monoclonal

          类型

          Antibody

          克隆号

          CXNFT

          偶联物

          APC APC APC
          • Unconjugated
          • Alexa Fluor 488 
          • Alexa Fluor 532 
          • Alexa Fluor 700 
          • APC-eFluor 780
          • Brilliant UV 395
          • Brilliant UV 563
          • Brilliant UV 615
          • Brilliant UV 737
          • Brilliant Violet 421
          • Brilliant Violet 480
          • Brilliant Violet 605
          • Brilliant Violet 786
          • eFluor 450
          • PE 
          • PE-Cyanine5.5
          • PE-Cyanine7
          • PE-eFluor 610
          • PerCP-eFluor 710
          • Request custom conjugation

          激发/发射光谱

          651/660 nm 查看光谱 spectra

          形式

          Liquid

          浓度

          0.2 mg/mL

          规格

          100 µg

          纯化类型

          Affinity chromatography

          保存液

          PBS, pH 7.2

          内含物

          0.09% sodium azide

          保存条件

          4°C, store in dark, DO NOT FREEZE!

          运输条件

          Ambient (domestic); Wet ice (international)

          RRID

          AB_2573244

          产品详细信息

          Description: This CXNFT monoclonal antibody reacts to mouse NOS2 (inducible NOS, iNOS). Nitric oxide synthase enzymes catalyze the formation of nitric oxide from L-arginine through an NADPH- and oxygen-dependent mechanism. There are three isoforms of NOS that are encoded by three separate genes. NOS1 (neuronal NOS, nNOS) and NOS3 (endothelial NOS, eNOS) are constitutively expressed, while NOS2 is induced in response to bacterial endotoxins and inflammatory cytokines such as IFN gamma and TNF alpha. NOS2 is expressed by myeloid-derived suppressor cells and M1 macrophages but not alternatively activated M2 macrophages. NOS enzymes are functionally active only when they form homodimers, and dimerization of NOS2 occurs at steady-state concentrations of free Ca2+ such that NOS2 is functionally active when it is produced.

          Applications Reported: This CXNFT antibody has been reported for use in intracellular staining followed by flow cytometric analysis.

          Applications Tested: This CXNFT antibody has been tested by intracellular staining and flow cytometric analysis of LPS-stimulated mouse thioglycolate-elicited peritoneal exudate cells using the Intracellular Fixation and Permeabilization Buffer Set (Product # 88-8824-00) and protocol. Please refer to BestProtocols®: Protocol A: Two step protocol for (cytoplasmic) intracellular proteins located under the Resources Tab online. This can be used at less than or equal to 0.06 µg per test. A test is defined as the amount (µg) of antibody that will stain a cell sample in a final volume of 100 µL. Cell number should be determined empirically but can range from 10^5 to 10^8 cells/test. It is recommended that the antibody be carefully titrated for optimal performance in the assay of interest.

          Excitation: 633-647 nm; Emission: 660 nm; Laser: Red Laser.

          Filtration: 0.2 µm post-manufacturing filtered.

          靶标信息

          iNOS (Inducible Nitric oxide, NO, NOS) is an inorganic, gaseous free radical that carries a variety of messages between cells. Vasorelaxation, neurotransmission and cytotoxicity can all be potentiated through cellular response to NO. NO production is mediated by members of the nitric oxide synthase (NOS) family. iNOS is expressed in liver and inducible by a combination of lipopolysaccharide and certain cytokines. NOS catalyzes the oxidization of L-arginine to produce L-citrulline and NO. Two constitutive isoforms, brain or neuronal NOS (b or nNOS, type I) and endothelial cell NOS (eNOS, type III), and one inducible isoform (iNOS, type II), have been cloned. All NOS isoforms contain calmodulin, nicotinamide adenine dinucleotide phosphate (NADPH), flavin adenine dinucleotide (FAD), and flavin mononucleotide (FMN) binding domains. iNOS is found in a variety of cell types including macrophages, hepatocytes, synoviocytes, and smooth muscle cells. Cytokines such as interferon-gamma (IFN), tumor necrosis factor (TNF), interleukin-1 and -2, and lipopolysaccarides (LPS) cause an increase in iNOS mRNA, protein, and activity levels. Protein kinase C-stimulating agents exhibit the same effect on iNOS activity. After cytokine induction, iNOS exhibits a delayed activity response which is then followed by a significant increase in NO production over a long period of time. Three related iNOS pseudogenes are located within the Smith-Magenis syndrome region on chromosome 17. Diseases associated with iNOS dysfunction include achalasia and impotence.

          仅用于科研。不用于诊断过程。未经明确授权不得转售。

          How to use the Panel Builder

          Watch the video to learn how to use the Invitrogen Flow Cytometry Panel Builder to build your next flow cytometry panel in 5 easy steps.

          生物信息学

          蛋白别名: hepatocytes; inducible nitric oxide synthase; Inducible NO synthase; Inducible NOS; MAC-NOS; Macrophage NOS; nitric oxide synthase 2, inducible, macrophage; Nitric oxide synthase, inducible; nitric oxide synthase-inducible; NOS type II; OTTMUSP00000000202; Peptidyl-cysteine S-nitrosylase NOS2

          查看更多 收起

          基因别名: i-NOS; iNOS; Inosl; Nos-2; NOS-II; Nos2; Nos2a

          查看更多 收起

          UniProt ID: (Mouse) P29477

          查看更多 收起

          Entrez Gene ID: (Mouse) 18126

          查看更多 收起

          功能
          actin binding NADPH-hemoprotein reductase activity nitric-oxide synthase activity receptor binding iron ion binding protein binding calmodulin binding beta-catenin binding cAMP-dependent protein kinase regulator activity FMN binding oxidoreductase activity protein kinase binding heme binding tetrahydrobiopterin binding arginine binding protein homodimerization activity cadherin binding metal ion binding flavin adenine dinucleotide binding nitric-oxide synthase binding Hsp90 protein binding oxidoreductase
          参与通路
          ovulation from ovarian follicle response to hypoxia arginine catabolic process superoxide metabolic process nitric oxide biosynthetic process inflammatory response nitric oxide mediated signal transduction negative regulation of gene expression peptidyl-cysteine S-nitrosylation positive regulation of guanylate cyclase activity response to lipopolysaccharide cellular response to drug regulation of cell proliferation negative regulation of protein catabolic process defense response to bacterium negative regulation of blood pressure regulation of protein kinase activity positive regulation of vasodilation regulation of insulin secretion positive regulation of killing of cells of other organism oxidation-reduction process cellular response to lipopolysaccharide cellular response to interferon-gamma
          It has to be done as per old AB suggested Products section.

          Disclaimer

          Close

          Clicking the images or links will redirect you to a website hosted by BenchSci that provides third-party scientific content. Neither the content nor the BenchSci technology and processes for selection have been evaluated by us; we are providing them as-is and without warranty of any kind, including for use or application of the Thermo Fisher Scientific products presented.

          guarantee_icon

          性能保障

          只要您发现Invitrogen抗体在实验中的表现与网站或说明书的所述内容不符,您即可享受免费退换货服务。*

          了解更多
          help_icon

          随时为您服务

          获取常见问题的专家解答,或者直接联系我们的技术专家,咨询应用、设备、常规产品使用问题。

          联系技术支持
          订购 Plus Icon Minus Icon
          • 订单状态查询
          • 订单支持
          • 货号直购
          • 现货供应中心
          • 电子采购
          支持 Plus Icon Minus Icon
          • 帮助&支持
          • 联系我们 - 400 820 8982
          • 技术支持中心
          • 查找文件&证书
          • 报告网站问题
          资源 Plus Icon Minus Icon
          • 学习中心
          • 促销
          • 活动&研讨会
          • 社交媒体
          关于赛默飞 Plus Icon Minus Icon
          • 关于我们
          • 招聘 招聘
          • 投资者关系 投资者关系
          • 新闻 新闻
          • 社会责任 社会责任
          • 商标
          • 政策和通知
          品牌 Plus Icon Minus Icon
          • Thermo Scientific
          • Applied Biosystems
          • Invitrogen
          • Gibco
          • Ion Torrent
          • Unity Lab Services
          • Patheon
          • PPD
          • 服务条款
          • 隐私政策
          • 定价和运输保险政策
          © 2006-2026 Thermo Fisher Scientific Inc. All rights reserved. All trademarks are the property of Thermo Fisher Scientific and its subsidiaries unless otherwise specified.
          China flag icon
          China
          本网站销售的所有产品均不得用于人类或动物之临床诊断或治疗,仅可用于工业或者科研等非医疗目的。
             电子营业执照 | 经营证照公示 | ICP备案号:沪ICP备11003924号 | 沪公网安备 31011502006935号

          Your items have has been added!


          Host server : magellan-search-green-6479c7f679-zb4k5:80/100.66.74.142:80.
          git-commit: b70c0dceb888abc3b0dcebb5bc3a5b8753e7e816
          git-url: https://github.com/thermofisher/magellan-search
          git-branch: release/2.50.0-Offline