Hamburger Menu Button
Thermo Fisher Scientific Logo
登录
没有账号?建立账号 注册
  • 产品
    • 抗体
    • 引物合成
    • GeneArt Gene Synthesis Instant Designer
    • TaqMan Assay and Array Search
    • PCR 设备和耗材
    • 色谱柱和纯化柱
    • 实验室离心机
    • 分子生物学试剂和试剂盒
    • 实验室塑料耗材及用品
    • 查看所有产品分类
  • 应用和技术
    • 色谱
    • 细胞转染和培养
    • 实时荧光定量PCR
    • 质谱
    • 实验室塑料耗材及用品
    • 电子显微镜
    • 蛋白质生物学
    • PCR
    • RNAi
    • 环境
    • 查看所有应用和技术
  • 服务
    • 定制服务
    • 企业级实验室信息化服务
    • 金融&租赁服务
    • 仪器服务
    • OEM和商业供应
    • 培训服务
    • 360° CDMO 和 CRO 服务
    • CDMO 服务
    • 临床试验 CRO 服务
    • Unity Lab Services
    • 查看所有帮助和支持
  • 帮助和支持
    • 学习中心
    • 联系我们
    • 更改国家或地区
    • 查看所有帮助和支持
  • 热门产品
    • TaqMan Real-Time PCR Assays
      TaqMan 实时荧光定量 PCR 试剂盒
    • Antibodies
      抗体
    • Oligos, Primers & Probes
      寡核苷酸、引物、探针
    • GeneArt Gene Synthesis
      GeneArt 基因合成
    • Cell Culture Plastics
      细胞培养耗材
  • Who We Serve
    • 抗体治疗解决方案
    • 细胞与基因治疗解决方案
    • 学术科研
    • 工业与应用
  • 联系我们
  • 货号直购
  • 订单查询
  • 查找文件&证书
Thermo Fisher Scientific Logo

Search

搜索全部或下列指定分类
Search button
          • 联系我们
          • 货号直购
          • 登录
            登录
            没有账号?建立账号 注册
            • 我的账号
            • 订单
            • 会员中心
            • 账单及发票查询
            • 定制产品及项目
          • Primary Antibodies ›
          • mTOR Antibodies

          Invitrogen

          mTOR Polyclonal Antibody

          高级验证
          24个已发表图片
          26 篇参考文献
          查看其他56个mTOR抗体

          {{$productOrderCtrl.translations['antibody.pdp.commerceCard.promotion.promotions']}}

          {{$productOrderCtrl.translations['antibody.pdp.commerceCard.promotion.viewpromo']}}

          {{$productOrderCtrl.translations['antibody.pdp.commerceCard.promotion.promocode']}}: {{promo.promoCode}} {{promo.promoTitle}} {{promo.promoDescription}}. {{$productOrderCtrl.translations['antibody.pdp.commerceCard.promotion.learnmore']}}

          说明书
          证书
          实验方案
          问题与答案
          技术支持
          说明书
          证书
          实验方案
          问题与答案
          技术支持
          说明书
          证书
          实验方案
          问题与答案
          技术支持

          Cite mTOR Polyclonal Antibody

          Additional Information:
          {{banner.description}}
          {{$ctrl.isSkuNotesCollapsed ? 'View more' : 'View less'}}
          • 抗体检测数据 (13)
          • 已发表图片 (24)
          • 高级验证 (3)
          mTOR Antibody in Immunocytochemistry (ICC/IF)
          Group 53 Created with Sketch.
          mTOR Antibody in Immunocytochemistry (ICC/IF)
          Group 53 Created with Sketch.

          图: 1 / 40

          {{ $ctrl.currentElement.advancedVerification.fullName }}
          {{ $ctrl.currentElement.advancedVerification.text }}

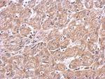
          mTOR Antibody (PA5-34663) in ICC/IF

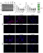
          Immunocytochemistry-Immunofluorescence analysis of mTOR was performed in MCF-7 cells fixed in ice-cold MeOH for 5 min. Green: mTOR Polyclonal Antibody (Product # PA5-34663) diluted at 1:2000. Blue: Hoechst 33342 staining. Scale bar = 10 µm. {{ $ctrl.currentElement.advancedVerification.fullName }} 验证信息 View more
          已发表图片由___提供 benchsci-logo
          PMID: {{$ctrl.currentElement.benchSciPubmedId}}
          查看产品

          {{$ctrl.videoDesc}}

          {{$ctrl.videoLongDesc}}

          mTOR Antibody in Immunocytochemistry (ICC/IF)
          mTOR Antibody in Immunohistochemistry (Paraffin) (IHC (P))
          mTOR Antibody in Immunohistochemistry (Paraffin) (IHC (P))
          mTOR Antibody in Immunohistochemistry (Paraffin) (IHC (P))
          mTOR Antibody in Immunohistochemistry (Paraffin) (IHC (P))
          mTOR Antibody in Western Blot (WB)
          mTOR Antibody in Western Blot (WB)
          mTOR Antibody in Western Blot (WB)
          mTOR Antibody in Western Blot (WB)
          mTOR Antibody in Western Blot (WB)
          mTOR Antibody in Immunoprecipitation (IP)
          mTOR Antibody in Immunoprecipitation (IP)
          mTOR Antibody in ChIP Assay (ChIP)
          mTOR Antibody in Western Blot (WB)
          mTOR Antibody in Western Blot (WB)
          mTOR Antibody in Immunocytochemistry (ICC/IF)
          mTOR Antibody in Immunohistochemistry (IHC)
          mTOR Antibody in Immunohistochemistry (IHC)
          mTOR Antibody in Western Blot (WB)
          mTOR Antibody in Western Blot (WB)
          mTOR Antibody in Western Blot (WB)
          mTOR Antibody in Western Blot (WB)
          mTOR Antibody in Western Blot (WB)
          mTOR Antibody in Western Blot (WB)
          mTOR Antibody in Western Blot (WB)
          mTOR Antibody in Western Blot (WB)
          mTOR Antibody in Western Blot (WB)
          mTOR Antibody in Western Blot (WB)
          mTOR Antibody in Western Blot (WB)
          mTOR Antibody in Western Blot (WB)
          mTOR Antibody in Western Blot (WB)
          mTOR Antibody in Western Blot, Immunoprecipitation (WB, IP)
          mTOR Antibody in Western Blot (WB)
          mTOR Antibody in Western Blot, Immunoprecipitation (WB, IP)
          mTOR Antibody in Western Blot (WB)
          mTOR Antibody in Immunoprecipitation (IP)
          mTOR Antibody in ChIP Assay (ChIP)
          mTOR Antibody
          mTOR Antibody
          mTOR Antibody
          mTOR Polyclonal Antibody

          产品信息

          PA5-34663

          应用
          建议稀释比
          已发表文章

          免疫印迹 (WB)

          1:500-1:3,000
          查看17篇已发表文章 17篇已发表文章

          免疫组化 (IHC)

          -
          查看4篇已发表文章 4篇已发表文章

          免疫组化(石蜡) (IHC (P))

          1:100-1:1,000
          -

          免疫细胞化学 (ICC/IF)

          1:100-1:1,000
          查看1篇已发表文章 1篇已发表文章

          免疫沉淀 (IP)

          1:100-1:500
          查看1篇已发表文章 1篇已发表文章

          染色质免疫沉淀 实验 (ChIP)

          Assay-dependent
          查看1篇已发表文章 1篇已发表文章

          其他PubMed (Misc)

          -
          查看2篇已发表文章 2篇已发表文章
          产品规格

          种属反应

          Human, Mouse, Rat

          已发表种属

          Bison, Human, Mouse, Rat

          宿主/亚型

          Rabbit / IgG

          分类

          Polyclonal

          类型

          Antibody

          抗原

          Recombinant protein encompassing a sequence within the C-terminus region of human mTOR. The exact sequence is proprietary.
          3D表位/免疫原

          偶联物

          Unconjugated Unconjugated Unconjugated

          形式

          Liquid

          浓度

          0.05 mg/mL

          规格

          5 µg

          纯化类型

          Antigen affinity chromatography

          保存液

          PBS, pH 7, with 20% glycerol

          内含物

          0.025% ProClin 300

          保存条件

          Store at 4°C short term. For long term storage, store at -20°C, avoiding freeze/thaw cycles.

          运输条件

          Ambient (domestic); Wet ice (international)

          RRID

          AB_2552015

          产品详细信息

          Recommended positive controls: 293T, A431, HeLa, HepG2, mouse brain, Flag-human mTOR transfected 293T.

          Predicted reactivity: Mouse (99%), Rat (100%), Zebrafish (90%), Sheep (98%).

          Store product as a concentrated solution. Centrifuge briefly prior to opening the vial.

          靶标信息

          FRAP1 (mTOR) is a serine/threonine kinase that plays a critical role in cellular growth and proliferation. Perturbations in the mTOR/PI3-kinase/AKT pathway are associated with numerous forms of cancer. FRAP1 is also the target of rapamycin and its analogues, which are currently used as immunosuppressants and cancer therapeutics. Mutations affecting the gene results in Smith-Kingsmore syndrome.

          仅用于科研。不用于诊断过程。未经明确授权不得转售。

          生物信息学

          蛋白别名: angiopoietin-like factor CDT6; FK506 binding protein 12-rapamycin associated protein 1; FK506 binding protein 12-rapamycin associated protein 2; FK506-binding protein 12-rapamycin complex-associated protein 1; FKBP-rapamycin associated protein; FKBP-rapamycin associated protein (FRAP); FKBP-rapamycin-associated protein FRAP; FKBP12-rapamycin complex-associated protein; FKBP12-rapamycin complex-associated protein 1; m-TOR; Mammalian target of rapamycin; Mechanistic target of rapamycin; mechanistic target of rapamycin (serine/threonine kinase); mTOR; mTORC1; Rapamycin and FKBP12 target 1; rapamycin and FKBP12 target-1 protein; rapamycin associated protein FRAP2; Rapamycin target protein 1; RAPT1; Serine/threonine-protein kinase mTOR; Tyrosine-protein kinase mTOR; unnamed protein product

          查看更多 收起

          基因别名: 2610315D21Rik; AI327068; flat; FRAP; FRAP1; FRAP2; MTOR; RAFT1; RAPT1; SKS

          查看更多 收起

          UniProt ID: (Human) P42345, (Mouse) Q9JLN9, (Rat) P42346

          查看更多 收起

          Entrez Gene ID: (Human) 2475, (Mouse) 56717, (Rat) 56718

          查看更多 收起

          功能
          nucleotide binding inositol hexakisphosphate binding RNA polymerase III type 1 promoter sequence-specific DNA binding RNA polymerase III type 2 promoter sequence-specific DNA binding RNA polymerase III type 3 promoter sequence-specific DNA binding TFIIIC-class transcription factor binding protein kinase activity protein serine/threonine kinase activity protein tyrosine kinase activity protein binding ATP binding kinase activity transferase activity identical protein binding ribosome binding ion channel binding macromolecular complex binding phosphoprotein binding protein serine kinase activity RNA polymerase III type 1 promoter DNA binding RNA polymerase III type 2 promoter DNA binding RNA polymerase III type 3 promoter DNA binding drug binding transferase activity, transferring phosphorus-containing groups phosphotransferase activity, alcohol group as acceptor protein domain specific binding protein dimerization activity non-receptor serine/threonine protein kinase protein modifying enzyme
          参与通路
          autophagosome assembly regulation of cell growth cytoplasmic translation T-helper 1 cell lineage commitment heart morphogenesis heart valve morphogenesis energy reserve metabolic process 'de novo' pyrimidine nucleobase biosynthetic process regulation of translational initiation ubiquitin-dependent protein catabolic process inflammatory response cellular response to DNA damage stimulus cytoskeleton organization lysosome organization germ cell development positive regulation of cell proliferation insulin receptor signaling pathway regulation of cell size cellular response to starvation response to heat response to virus post-embryonic development positive regulation of biosynthetic process regulation of autophagy negative regulation of autophagy positive regulation of autophagy positive regulation of lamellipodium assembly positive regulation of epithelial to mesenchymal transition positive regulation of myotube differentiation macroautophagy regulation of macroautophagy negative regulation of macroautophagy regulation of lipid metabolic process neuronal action potential cell projection organization positive regulation of cell growth positive regulation of actin filament polymerization SCF-dependent proteasomal ubiquitin-dependent protein catabolic process T cell costimulation ruffle organization regulation of myelination protein destabilization response to nutrient levels cellular response to nutrient levels cellular response to nutrient TOR signaling response to insulin cellular response to insulin stimulus regulation of actin cytoskeleton organization calcineurin-NFAT signaling cascade cellular response to amino acid starvation multicellular organism growth TORC1 signaling TORC2 signaling regulation of circadian rhythm negative regulation of apoptotic process response to amino acid anoikis protein kinase B signaling positive regulation of cell differentiation regulation of osteoclast differentiation positive regulation of translation negative regulation of cell size positive regulation of glycolytic process negative regulation of innate immune response positive regulation of transcription from RNA polymerase III promoter negative regulation of translational initiation positive regulation of translational initiation negative regulation of insulin receptor signaling pathway positive regulation of lipid biosynthetic process behavioral response to pain oligodendrocyte differentiation positive regulation of oligodendrocyte differentiation cardiac muscle tissue development protein stabilization voluntary musculoskeletal movement positive regulation of multicellular organismal process positive regulation of stress fiber assembly positive regulation of keratinocyte migration regulation of protein kinase B signaling positive regulation of protein kinase B signaling cardiac cell development cardiac muscle cell development cardiac muscle contraction cellular response to methionine positive regulation of SCF-dependent proteasomal ubiquitin-dependent catabolic process negative regulation of calcineurin-NFAT signaling cascade cellular response to amino acid stimulus cellular response to leucine cellular response to hypoxia cellular response to osmotic stress regulation of cellular response to stress regulation of membrane permeability vascular endothelial cell response to laminar fluid shear stress antibacterial innate immune response regulation of cellular response to heat negative regulation of protein localization to nucleus regulation of signal transduction by p53 class mediator positive regulation of transcription of nuclear large rRNA transcript from RNA polymerase I promoter positive regulation of wound healing, spreading of epidermal cells negative regulation of TORC2 signaling regulation of locomotor rhythm negative regulation of TORC1 signaling positive regulation of TORC1 signaling positive regulation of cytoplasmic translational initiation regulation of lysosome organization negative regulation of lysosome organization positive regulation of pentose-phosphate shunt cellular response to leucine starvation negative regulation of protein ubiquitination involved in ubiquitin-dependent protein catabolic process positive regulation of protein ubiquitination involved in ubiquitin-dependent protein catabolic process positive regulation of cytoplasmic translation regulation of autophagosome assembly double-strand break repair via homologous recombination positive regulation of protein phosphorylation positive regulation of endothelial cell proliferation regulation of glycogen biosynthetic process regulation of carbohydrate metabolic process protein phosphorylation response to stress positive regulation of gene expression cell growth phosphorylation peptidyl-serine phosphorylation peptidyl-threonine phosphorylation regulation of fatty acid beta-oxidation regulation of response to food regulation of GTPase activity regulation of carbohydrate utilization regulation of protein kinase activity protein autophosphorylation positive regulation of peptidyl-tyrosine phosphorylation negative regulation of NFAT protein import into nucleus
          It has to be done as per old AB suggested Products section.

          Disclaimer

          Close

          Clicking the images or links will redirect you to a website hosted by BenchSci that provides third-party scientific content. Neither the content nor the BenchSci technology and processes for selection have been evaluated by us; we are providing them as-is and without warranty of any kind, including for use or application of the Thermo Fisher Scientific products presented.

          guarantee_icon

          性能保障

          只要您发现Invitrogen抗体在实验中的表现与网站或说明书的所述内容不符,您即可享受免费退换货服务。*

          了解更多
          help_icon

          随时为您服务

          获取常见问题的专家解答,或者直接联系我们的技术专家,咨询应用、设备、常规产品使用问题。

          联系技术支持
          订购 Plus Icon Minus Icon
          • 订单状态查询
          • 订单支持
          • 货号直购
          • 现货供应中心
          • 电子采购
          支持 Plus Icon Minus Icon
          • 帮助&支持
          • 联系我们 - 400 820 8982
          • 技术支持中心
          • 查找文件&证书
          • 报告网站问题
          资源 Plus Icon Minus Icon
          • 学习中心
          • 促销
          • 活动&研讨会
          • 社交媒体
          关于赛默飞 Plus Icon Minus Icon
          • 关于我们
          • 招聘 招聘
          • 投资者关系 投资者关系
          • 新闻 新闻
          • 社会责任 社会责任
          • 商标
          • 政策和通知
          品牌 Plus Icon Minus Icon
          • Thermo Scientific
          • Applied Biosystems
          • Invitrogen
          • Gibco
          • Ion Torrent
          • Unity Lab Services
          • Patheon
          • PPD
          • 服务条款
          • 隐私政策
          • 定价和运输保险政策
          © 2006-2026 Thermo Fisher Scientific Inc. All rights reserved. All trademarks are the property of Thermo Fisher Scientific and its subsidiaries unless otherwise specified.
          China flag icon
          China
          本网站销售的所有产品均不得用于人类或动物之临床诊断或治疗,仅可用于工业或者科研等非医疗目的。
             电子营业执照 | 经营证照公示 | ICP备案号:沪ICP备11003924号 | 沪公网安备 31011502006935号

          Your items have has been added!


          Host server : magellan-search-blue-7c59b9b899-49tpj:80/100.66.77.222:80.
          git-commit: 8ef7cf686e3c81d28b13492708ce56d167b2f995
          git-url: https://github.com/thermofisher/magellan-search
          git-branch: release/2.49.0-Offline