Hamburger Menu Button
Thermo Fisher Scientific Logo
登录
没有账号?建立账号 注册
  • 产品
    • 抗体
    • 引物合成
    • GeneArt Gene Synthesis Instant Designer
    • TaqMan Assay and Array Search
    • PCR 设备和耗材
    • 色谱柱和纯化柱
    • 实验室离心机
    • 分子生物学试剂和试剂盒
    • 实验室塑料耗材及用品
    • 查看所有产品分类
  • 应用和技术
    • 色谱
    • 细胞转染和培养
    • 实时荧光定量PCR
    • 质谱
    • 实验室塑料耗材及用品
    • 电子显微镜
    • 蛋白质生物学
    • PCR
    • RNAi
    • 环境
    • 查看所有应用和技术
  • 服务
    • 定制服务
    • 企业级实验室信息化服务
    • 金融&租赁服务
    • 仪器服务
    • OEM和商业供应
    • 培训服务
    • 360° CDMO 和 CRO 服务
    • CDMO 服务
    • 临床试验 CRO 服务
    • Unity Lab Services
    • 查看所有帮助和支持
  • 帮助和支持
    • 学习中心
    • 联系我们
    • 更改国家或地区
    • 查看所有帮助和支持
  • 热门产品
    • TaqMan Real-Time PCR Assays
      TaqMan 实时荧光定量 PCR 试剂盒
    • Antibodies
      抗体
    • Oligos, Primers & Probes
      寡核苷酸、引物、探针
    • GeneArt Gene Synthesis
      GeneArt 基因合成
    • Cell Culture Plastics
      细胞培养耗材
  • Who We Serve
    • 抗体治疗解决方案
    • 细胞与基因治疗解决方案
    • 学术科研
    • 工业与应用
  • 联系我们
  • 货号直购
  • 订单查询
  • 查找文件&证书
Thermo Fisher Scientific Logo

Search

搜索全部或下列指定分类
Search button
          • 联系我们
          • 货号直购
          • 登录
            登录
            没有账号?建立账号 注册
            • 我的账号
            • 订单
            • 会员中心
            • 账单及发票查询
            • 定制产品及项目
          • Primary Antibodies ›
          • p16INK4a Antibodies

          Invitrogen

          p16INK4a Monoclonal Antibody (1E12E10)

          16个已发表图片
          26 篇参考文献
          查看其他60个p16INK4a抗体

          {{$productOrderCtrl.translations['antibody.pdp.commerceCard.promotion.promotions']}}

          {{$productOrderCtrl.translations['antibody.pdp.commerceCard.promotion.viewpromo']}}

          {{$productOrderCtrl.translations['antibody.pdp.commerceCard.promotion.promocode']}}: {{promo.promoCode}} {{promo.promoTitle}} {{promo.promoDescription}}. {{$productOrderCtrl.translations['antibody.pdp.commerceCard.promotion.learnmore']}}

          说明书
          证书
          实验方案
          问题与答案
          技术支持
          说明书
          证书
          实验方案
          问题与答案
          技术支持
          说明书
          证书
          实验方案
          问题与答案
          技术支持

          Cite p16INK4a Monoclonal Antibody (1E12E10)

          Additional Information:
          {{banner.description}}
          {{$ctrl.isSkuNotesCollapsed ? 'View more' : 'View less'}}
          • 抗体检测数据 (2)
          • 已发表图片 (16)
          p16INK4a Antibody in Immunohistochemistry (Paraffin) (IHC (P))
          Group 53 Created with Sketch.
          p16INK4a Antibody in Immunohistochemistry (Paraffin) (IHC (P))
          Group 53 Created with Sketch.

          图: 1 / 18

          {{ $ctrl.currentElement.advancedVerification.fullName }}
          {{ $ctrl.currentElement.advancedVerification.text }}

          p16INK4a Antibody (MA5-17142) in IHC (P)

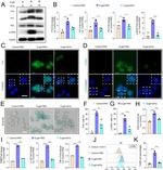
          Immunohistochemical analysis of paraffin-embedded rat liver tissue (A), human brain tumor (B), breast cancer (C), esophageal epithelium tissue (D), mouse brain tissue (E) and stomach tisue (F) using P16 monoclonal antibody (Product # MA5-17142) followed with DAB staining. {{ $ctrl.currentElement.advancedVerification.fullName }} 验证信息 View more
          已发表图片由___提供 benchsci-logo
          PMID: {{$ctrl.currentElement.benchSciPubmedId}}
          查看产品

          {{$ctrl.videoDesc}}

          {{$ctrl.videoLongDesc}}

          p16INK4a Antibody in Immunohistochemistry (Paraffin) (IHC (P))
          p16INK4a Antibody in Western Blot (WB)
          p16INK4a Antibody in Immunohistochemistry (IHC)
          p16INK4a Antibody in Western Blot (WB)
          p16INK4a Antibody in Immunocytochemistry (ICC/IF)
          p16INK4a Antibody in Immunohistochemistry (Frozen) (IHC (F))
          p16INK4a Antibody in Immunohistochemistry (Frozen) (IHC (F))
          p16INK4a Antibody in Immunohistochemistry (Frozen) (IHC (F))
          p16INK4a Antibody in Immunohistochemistry (Frozen) (IHC (F))
          p16INK4a Antibody in Immunohistochemistry (Frozen) (IHC (F))
          p16INK4a Antibody in Immunohistochemistry (IHC)
          p16INK4a Antibody in Western Blot, Immunohistochemistry (WB, IHC)
          p16INK4a Antibody in Western Blot, Immunohistochemistry (WB, IHC)
          p16INK4a Antibody in Immunohistochemistry (IHC)
          p16INK4a Antibody in Immunohistochemistry (IHC)
          p16INK4a Antibody in Western Blot (WB)
          p16INK4a Antibody in Western Blot (WB)
          p16INK4a Antibody in Western Blot (WB)

          产品信息

          MA5-17142

          应用
          建议稀释比
          已发表文章

          免疫印迹 (WB)

          1:500-1:2,000
          查看8篇已发表文章 8篇已发表文章

          免疫组化 (IHC)

          -
          查看10篇已发表文章 10篇已发表文章

          免疫组化(石蜡) (IHC (P))

          1:200-1:1,000
          -

          免疫组化(冰冻) (IHC (F))

          -
          查看2篇已发表文章 2篇已发表文章

          免疫细胞化学 (ICC/IF)

          -
          查看4篇已发表文章 4篇已发表文章

          流式细胞分析 (Flow)

          -
          查看1篇已发表文章 1篇已发表文章

          酶联免疫吸附实验 (ELISA)

          1:10,000
          -

          Proximity Ligation Assay (PLA) (PLA)

          -
          查看1篇已发表文章 1篇已发表文章
          产品规格

          种属反应

          Human, Mouse, Rat

          已发表种属

          Human, Mouse, Rat, Sheep

          宿主/亚型

          Mouse / IgG1

          分类

          Monoclonal

          类型

          Antibody

          克隆号

          1E12E10

          抗原

          Purified recombinant fragment of P16 expressed in E. Coli.

          偶联物

          Unconjugated Unconjugated Unconjugated

          形式

          Liquid

          浓度

          Conc. Not Determined

          保存液

          ascites

          内含物

          0.03% sodium azide

          保存条件

          Store at 4°C short term. For long term storage, store at -20°C, avoiding freeze/thaw cycles.

          运输条件

          Ambient (domestic); Wet ice (international)

          RRID

          AB_2538613

          产品详细信息

          MA5-17142 targets P16 in indirect ELISA, IHC and WB applications and shows reactivity with Human, Mouse, and Rat samples.

          The MA5-17142 immunogen is purified recombinant fragment of P16 expressed in E. Coli.

          靶标信息

          This gene generates several transcript variants which differ in their first exons. At least three alternatively spliced variants encoding distinct proteins have been reported, two of which encode structurally related isoforms known to function as inhibitors of CDK4 kinase. The remaining transcript includes an alternate first exon located 20 Kb upstream of the remainder of the gene; this transcript contains an alternate open reading frame (ARF) that specifies a protein which is structurally unrelated to the products of the other variants. This ARF product functions as a stabilizer of the tumor suppressor protein p53 as it can interact with, and sequester, the E3 ubiquitin-protein ligase MDM2, a protein responsible for the degradation of p53. In spite of the structural and functional differences, the CDK inhibitor isoforms and the ARF product encoded by this gene, through the regulatory roles of CDK4 and p53 in cell cycle G1 progression, share a common functionality in cell cycle G1 control. This gene is frequently mutated or deleted in a wide variety of tumors, and is known to be an important tumor suppressor gene.

          仅用于科研。不用于诊断过程。未经明确授权不得转售。

          生物信息学

          蛋白别名: a frameshift between exon 1 (0.18) and exon 2 changed the ORF of p16INK4 gene.; Alternative reading frame; ARF; CDK4 inhibitor p16 INK4; CDK4 inhibitor p16-INK4; CDK4I; cdkn2a; cdkn2a {ECO:0000312|EMBL:AAL76336.1, ECO:0000312|RGD:2323}; cdkn2a {ECO:0000312|EMBL:AAL76338.1, ECO:0000312|RGD:2323}; CDKN2A/ARF Intron 2 lncRNA; cell cycle inhibitor; cell cycle negative regulator beta; cell cycle regulator; Cyclin dependent kinase 4 inhibitor A; Cyclin dependent kinase inhibitor 2A (p16, inhibits CDK4); Cyclin-dependent kinase 4 inhibitor A; Cyclin-dependent kinase inhibitor 2A; cyclin-dependent kinase inhibitor 2A (melanoma, p16, inhibits CDK4); cyclin-dependent kinase inhibitor 2A (p16, inhibits CDK4); cyclin-dependent kinase inhibitor 2a p16Ink4a; cyclin-dependent kinase inhibitor 2a p19Arf; cyclin-dependent kinase inhibitor 2A, isoform 1; cyclin-dependent kinase inhibitor 2A, isoform 2; cyclin-dependent kinase inhibitor 2A, isoform 3; cyclin-dependent kinase inhibitor 2A, isoforms 1/2; cyclin-dependent kinase inhibitor protein; HGNC:1787; hypothetical 18.1 kDa protein from longest open reading frame; inhibitor of cdk4 A; inhibits CDK4; isoforms 1/2/3; Melanoma p16 inhibits CDK4; mitochondrial smARF; MTS-1; Multiple tumor suppressor 1; multiple tumour suppressor 1; P14 P16; p14ARF; p16; p16 gamma; p16-INK4; p16-INK4a; P19 TP16; p19ARF; Tumor suppressor ARF

          查看更多 收起

          基因别名: ARF; ARF-INK4a; CAI2; CDK4I; CDKN2; CDKN2A; CMM2; INK4; INK4A; INK4a-ARF; Ink4a/Arf; MLM; MTS-1; MTS1; P14; P14ARF; P16; p16(INK4a); P16-INK4A; p16Cdkn2a; P16INK4; P16INK4A; P19; p19; P19ARF; Pctr1; TP16

          查看更多 收起

          UniProt ID: (Human) P42771, (Mouse) P51480, (Rat) Q9R0Z3

          查看更多 收起

          Entrez Gene ID: (Human) 1029, (Mouse) 12578, (Rat) 25163

          查看更多 收起

          功能
          p53 binding DNA binding RNA binding cyclin-dependent protein serine/threonine kinase inhibitor activity protein binding SUMO transferase activity protein kinase binding NF-kappaB binding ligase inhibitor activity ubiquitin-protein transferase inhibitor activity RNA polymerase II sequence-specific DNA binding transcription factor binding MDM2/MDM4 family protein binding disordered domain specific binding ubiquitin ligase inhibitor activity transcription factor activity, sequence-specific DNA binding transcription factor binding poly(A) RNA binding protein N-terminus binding
          参与通路
          regulation of cyclin-dependent protein serine/threonine kinase activity G1/S transition of mitotic cell cycle protein polyubiquitination mitophagy negative regulation of cell-matrix adhesion transcription, DNA-templated regulation of transcription, DNA-templated rRNA processing negative regulation of protein kinase activity apoptotic process activation of cysteine-type endopeptidase activity involved in apoptotic process cell cycle cell cycle arrest aging cell aging negative regulation of cell proliferation epidermis development apoptotic mitochondrial changes rRNA transcription response to organonitrogen compound regulation of G2/M transition of mitotic cell cycle regulation of gene expression response to organic cyclic compound negative regulation of cell growth negative regulation of B cell proliferation regulation of protein stability protein destabilization negative regulation of NF-kappaB transcription factor activity negative regulation of protein binding negative regulation of immature T cell proliferation in thymus positive regulation of protein sumoylation negative regulation of mammary gland epithelial cell proliferation positive regulation of smooth muscle cell apoptotic process somatic stem cell population maintenance senescence-associated heterochromatin focus assembly negative regulation of phosphorylation response to drug glucose homeostasis positive regulation of apoptotic process positive regulation of DNA damage response, signal transduction by p53 class mediator negative regulation of cyclin-dependent protein serine/threonine kinase activity negative regulation of cell cycle negative regulation of transcription, DNA-templated positive regulation of transcription, DNA-templated positive regulation of transcription from RNA polymerase II promoter regulation of nucleocytoplasmic transport regulation of protein export from nucleus somatic stem cell division protein stabilization positive regulation of sequence-specific DNA binding transcription factor activity negative regulation of ubiquitin-protein transferase activity mitochondrial depolarization positive regulation of apoptotic process involved in mammary gland involution cellular response to hydrogen peroxide protein K63-linked ubiquitination positive regulation of cell cycle arrest cellular senescence replicative senescence positive regulation of protein localization to nucleus positive regulation of signal transduction by p53 class mediator regulation of apoptotic DNA fragmentation negative regulation of proteolysis involved in cellular protein catabolic process regulation of protein targeting to mitochondrion negative regulation of protein ubiquitination involved in ubiquitin-dependent protein catabolic process positive regulation of macrophage apoptotic process positive regulation of cellular senescence Ras protein signal transduction response to organic substance cerebellum development negative regulation of transcription from RNA polymerase II promoter positive regulation of gene expression protein sumoylation keratinocyte differentiation nuclear body organization mammary gland epithelial cell proliferation protein localization to nucleus keratinocyte proliferation regulation of cell cycle apoptotic process involved in mammary gland involution oncogene-induced cell senescence apoptotic signaling pathway protein localization to nucleolus negative regulation of ubiquitin protein ligase activity amyloid fibril formation regulation of G1/S transition of mitotic cell cycle negative regulation of protein neddylation
          It has to be done as per old AB suggested Products section.

          Disclaimer

          Close

          Clicking the images or links will redirect you to a website hosted by BenchSci that provides third-party scientific content. Neither the content nor the BenchSci technology and processes for selection have been evaluated by us; we are providing them as-is and without warranty of any kind, including for use or application of the Thermo Fisher Scientific products presented.

          guarantee_icon

          性能保障

          只要您发现Invitrogen抗体在实验中的表现与网站或说明书的所述内容不符,您即可享受免费退换货服务。*

          了解更多
          help_icon

          随时为您服务

          获取常见问题的专家解答,或者直接联系我们的技术专家,咨询应用、设备、常规产品使用问题。

          联系技术支持
          订购 Plus Icon Minus Icon
          • 订单状态查询
          • 订单支持
          • 货号直购
          • 现货供应中心
          • 电子采购
          支持 Plus Icon Minus Icon
          • 帮助&支持
          • 联系我们 - 400 820 8982
          • 技术支持中心
          • 查找文件&证书
          • 报告网站问题
          资源 Plus Icon Minus Icon
          • 学习中心
          • 促销
          • 活动&研讨会
          • 社交媒体
          关于赛默飞 Plus Icon Minus Icon
          • 关于我们
          • 招聘 招聘
          • 投资者关系 投资者关系
          • 新闻 新闻
          • 社会责任 社会责任
          • 商标
          • 政策和通知
          品牌 Plus Icon Minus Icon
          • Thermo Scientific
          • Applied Biosystems
          • Invitrogen
          • Gibco
          • Ion Torrent
          • Unity Lab Services
          • Patheon
          • PPD
          • 服务条款
          • 隐私政策
          • 定价和运输保险政策
          © 2006-2026 Thermo Fisher Scientific Inc. All rights reserved. All trademarks are the property of Thermo Fisher Scientific and its subsidiaries unless otherwise specified.
          China flag icon
          China
          本网站销售的所有产品均不得用于人类或动物之临床诊断或治疗,仅可用于工业或者科研等非医疗目的。
             电子营业执照 | 经营证照公示 | ICP备案号:沪ICP备11003924号 | 沪公网安备 31011502006935号

          Your items have has been added!


          Host server : magellan-search-green-6479c7f679-v472f:80/100.66.78.195:80.
          git-commit: b70c0dceb888abc3b0dcebb5bc3a5b8753e7e816
          git-url: https://github.com/thermofisher/magellan-search
          git-branch: release/2.50.0-Offline