Hamburger Menu Button
Thermo Fisher Scientific Logo
登录
没有账号?建立账号 注册
  • 产品
    • 抗体
    • 引物合成
    • GeneArt Gene Synthesis Instant Designer
    • TaqMan Assay and Array Search
    • PCR 设备和耗材
    • 色谱柱和纯化柱
    • 实验室离心机
    • 分子生物学试剂和试剂盒
    • 实验室塑料耗材及用品
    • 查看所有产品分类
  • 应用和技术
    • 色谱
    • 细胞转染和培养
    • 实时荧光定量PCR
    • 质谱
    • 实验室塑料耗材及用品
    • 电子显微镜
    • 蛋白质生物学
    • PCR
    • RNAi
    • 环境
    • 查看所有应用和技术
  • 服务
    • 定制服务
    • 企业级实验室信息化服务
    • 金融&租赁服务
    • 仪器服务
    • OEM和商业供应
    • 培训服务
    • 360° CDMO 和 CRO 服务
    • CDMO 服务
    • 临床试验 CRO 服务
    • Unity Lab Services
    • 查看所有帮助和支持
  • 帮助和支持
    • 学习中心
    • 联系我们
    • 更改国家或地区
    • 查看所有帮助和支持
  • 热门产品
    • TaqMan Real-Time PCR Assays
      TaqMan 实时荧光定量 PCR 试剂盒
    • Antibodies
      抗体
    • Oligos, Primers & Probes
      寡核苷酸、引物、探针
    • GeneArt Gene Synthesis
      GeneArt 基因合成
    • Cell Culture Plastics
      细胞培养耗材
  • Who We Serve
    • 抗体治疗解决方案
    • 细胞与基因治疗解决方案
    • 学术科研
    • 工业与应用
  • 联系我们
  • 货号直购
  • 订单查询
  • 查找文件&证书
Thermo Fisher Scientific Logo

Search

搜索全部或下列指定分类
Search button
          • 联系我们
          • 货号直购
          • 登录
            登录
            没有账号?建立账号 注册
            • 我的账号
            • 订单
            • 会员中心
            • 账单及发票查询
            • 定制产品及项目
          • Primary Antibodies ›
          • p21 Antibodies

          Invitrogen

          p21 Monoclonal Antibody (R.229.6)

          高级验证
          32个已发表图片
          41 篇参考文献
          查看其他61个p21抗体

          {{$productOrderCtrl.translations['antibody.pdp.commerceCard.promotion.promotions']}}

          {{$productOrderCtrl.translations['antibody.pdp.commerceCard.promotion.viewpromo']}}

          {{$productOrderCtrl.translations['antibody.pdp.commerceCard.promotion.promocode']}}: {{promo.promoCode}} {{promo.promoTitle}} {{promo.promoDescription}}. {{$productOrderCtrl.translations['antibody.pdp.commerceCard.promotion.learnmore']}}

          说明书
          证书
          实验方案
          问题与答案
          技术支持
          说明书
          证书
          实验方案
          问题与答案
          技术支持
          说明书
          证书
          实验方案
          问题与答案
          技术支持

          Cite p21 Monoclonal Antibody (R.229.6)

          Additional Information:
          {{banner.description}}
          {{$ctrl.isSkuNotesCollapsed ? 'View more' : 'View less'}}
          • 抗体检测数据 (6)
          • 已发表图片 (32)
          • 高级验证 (3)
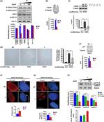
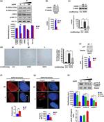
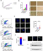
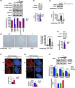
          p21 Antibody in Immunocytochemistry (ICC/IF)
          Group 53 Created with Sketch.
          p21 Antibody in Immunocytochemistry (ICC/IF)
          Group 53 Created with Sketch.

          图: 1 / 41

          {{ $ctrl.currentElement.advancedVerification.fullName }}
          {{ $ctrl.currentElement.advancedVerification.text }}

          p21 Antibody (MA5-14949) in ICC/IF

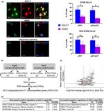
          Immunofluorescent analysis of p21 Waf1/Cip1 (green) in HeLa cells either left untreated (left panel) or treated with 5uM Camptothecin for 3 hours (right panel). Formalin fixed cells were permeabilized with 0.1% Triton X-100 in TBS for 10 minutes at room temperature and blocked with 1% Blocker BSA (Product # 37525) for 15 minutes at room temperature. Cells were probed with a p21 Waf1/Cip1 monoclonal antibody (Product # MA5-14949) at a dilution of 1:100 for at least 1 hour at room temperature, washed with PBS, and incubated with DyLight 488 ... View More {{ $ctrl.currentElement.advancedVerification.fullName }} 验证信息 View more
          已发表图片由___提供 benchsci-logo
          PMID: {{$ctrl.currentElement.benchSciPubmedId}}
          查看产品

          {{$ctrl.videoDesc}}

          {{$ctrl.videoLongDesc}}

          p21 Antibody in Immunocytochemistry (ICC/IF)
          p21 Antibody in Immunocytochemistry (ICC/IF)
          p21 Antibody in Immunocytochemistry (ICC/IF)
          p21 Antibody in Western Blot (WB)
          p21 Antibody in Flow Cytometry (Flow)
          p21 Antibody in Immunoprecipitation (IP)
          p21 Antibody in Immunocytochemistry (ICC/IF)
          p21 Antibody in Immunohistochemistry (Paraffin) (IHC (P))
          p21 Antibody in Immunocytochemistry (ICC/IF)
          p21 Antibody in Immunocytochemistry (ICC/IF)
          p21 Antibody in Immunocytochemistry (ICC/IF)
          p21 Antibody in Immunocytochemistry (ICC/IF)
          p21 Antibody in Immunocytochemistry (ICC/IF)
          p21 Antibody in Immunocytochemistry (ICC/IF)
          p21 Antibody in Immunocytochemistry (ICC/IF)
          p21 Antibody in Immunohistochemistry, Immunocytochemistry (IHC, ICC/IF)
          p21 Antibody in Immunocytochemistry (ICC/IF)
          p21 Antibody in Immunocytochemistry (ICC/IF)
          p21 Antibody in Western Blot, Immunohistochemistry, Flow Cytometry (WB, IHC, Flow)
          p21 Antibody in Western Blot (WB)
          p21 Antibody in Western Blot (WB)
          p21 Antibody in Western Blot (WB)
          p21 Antibody in Western Blot (WB)
          p21 Antibody in Western Blot (WB)
          p21 Antibody in Western Blot (WB)
          p21 Antibody in Western Blot (WB)
          p21 Antibody in Western Blot (WB)
          p21 Antibody in Western Blot (WB)
          p21 Antibody in Western Blot (WB)
          p21 Antibody in Western Blot (WB)
          p21 Antibody in Western Blot (WB)
          p21 Antibody in Western Blot (WB)
          p21 Antibody in Western Blot (WB)
          p21 Antibody in Western Blot (WB)
          p21 Antibody in Western Blot (WB)
          p21 Antibody in Western Blot (WB)
          p21 Antibody in Western Blot (WB)
          p21 Antibody in Western Blot (WB)
          p21 Antibody
          p21 Antibody
          p21 Antibody
          p21 Monoclonal Antibody (R.229.6)

          产品信息

          MA5-14949

          应用
          建议稀释比
          已发表文章

          免疫印迹 (WB)

          1:1,000
          查看16篇已发表文章 16篇已发表文章

          免疫组化 (IHC)

          -
          查看7篇已发表文章 7篇已发表文章

          免疫组化(石蜡) (IHC (P))

          1:50
          查看1篇已发表文章 1篇已发表文章

          免疫细胞化学 (ICC/IF)

          1:400-1:800
          查看15篇已发表文章 15篇已发表文章

          流式细胞分析 (Flow)

          1:100-1:400
          查看2篇已发表文章 2篇已发表文章

          免疫沉淀 (IP)

          1:50
          -
          产品规格

          种属反应

          Human, Non-human primate

          已发表种属

          Human, Mouse

          宿主/亚型

          Rabbit / IgG

          分类

          Monoclonal

          类型

          Antibody

          克隆号

          R.229.6

          抗原

          Synthetic peptide corresponding to residues near the carboxy-terminus of human p21
          3D表位/免疫原

          偶联物

          Unconjugated Unconjugated Unconjugated

          形式

          Liquid

          浓度

          244 µg/mL

          规格

          24.4 µg

          纯化类型

          Affinity chromatography

          保存液

          0.01M HEPES, pH 7.5, with 0.15M NaCl, 100µg/mL BSA, 50% glycerol

          内含物

          <0.02% sodium azide

          保存条件

          -20°C

          运输条件

          Ambient (domestic); Wet ice (international)

          RRID

          AB_10984461

          产品详细信息

          Antibodies to this protein (and modification) were previously sold as part of a Thermo Scientific Cellomics High Content Screening Kit. This replacement antibody is now recommended for researchers who need an antibody for high content cell based assays. It has been thoroughly tested and validated for cellular immunofluorescence (IF) applications. Further optimization including the selection of the most appropriate fluorescent Dylight conjugated secondary antibody may have to be performed for your high content assay.

          It is not recommended to aliquot this antibody.

          This antibody is not cross-reactive with other CDK inhibitors.

          靶标信息

          Protein p21 is a tumor suppressor protein which is an inhibitor of Cyclin-dependent kinases (CDK) and is transcriptionally activated by p53. P21 is important in the response of cells to genotoxic stress and a major transcriptional target of p53 protein. The occurrence of p21 in the nucleus executes binding and inhibition activity of cyclin dependent kinases Cdk1 and Cdk2, and blocks the transition from G1 phase into S phase or from G2 phase into mitosis after DNA damage, which enables the repair of damaged DNA. In the cytoplasm, p21 protein has an anti-apoptotic effect. P21 is able to bind to and inhibit caspase 3, as well as the apoptotic kinases ASK1 and JNK. P21 exhibits a dual function in carcinogenesis, and acts as a tumor suppressor, prevents apoptosis, and acts as an oncogene.

          仅用于科研。不用于诊断过程。未经明确授权不得转售。

          生物信息学

          蛋白别名: Activating Fragment 1; alternate gene name=WAF1; CDK-interacting protein 1; CDK-interaction protein 1; CDKN1A; CDNK1A; Cip1); cyclin kinase inhibitor; Cyclin-dependent kinase inhibitor 1; Cyclin-dependent kinase inhibitor 1A (p21; cyclin-dependent kinase inhibitor 1A (p21, Cip1); DNA synthesis inhibitor; MDA-6; melanoma differentiation associated protein 6; Melanoma differentiation-associated protein 6; OTTHUMP00000016298; p21; p21Cip1/Waf1; putative DNA synthesis inhibitor; SLC12A9; unnamed protein product; Wild type p53 activated fragment 1 (WAF1); wild type p53 activated fragment-1; wild-type p53-activated fragment 1

          查看更多 收起

          基因别名: CAP20; CDKN1; CDKN1A; CIP1; MDA-6; MDA6; P21; p21CIP1; PIC1; SDI1; WAF1

          查看更多 收起

          UniProt ID: (Human) P38936

          查看更多 收起

          Entrez Gene ID: (Human) 1026

          查看更多 收起

          功能
          protein kinase inhibitor activity cyclin-dependent protein serine/threonine kinase inhibitor activity protein binding zinc ion binding protein kinase binding cyclin binding ubiquitin protein ligase binding macromolecular complex binding metal ion binding protein serine/threonine kinase binding protein sequestering activity molecular function activator activity molecular function inhibitor activity
          参与通路
          G1/S transition of mitotic cell cycle in utero embryonic development protein import into nucleus cellular response to DNA damage stimulus mitotic G2 DNA damage checkpoint Ras protein signal transduction regulation of mitotic cell cycle heart development positive regulation of cell proliferation negative regulation of cell proliferation epidermis development response to UV regulation of G2/M transition of mitotic cell cycle negative regulation of macromolecule biosynthetic process negative regulation of gene expression keratinocyte differentiation negative regulation of cell growth DNA damage response, signal transduction by p53 class mediator positive regulation of B cell proliferation mitotic G1 DNA damage checkpoint cellular response to amino acid starvation wound healing tissue regeneration signal transduction in response to DNA damage intrinsic apoptotic signaling pathway in response to DNA damage by p53 class mediator positive regulation of programmed cell death keratinocyte proliferation positive regulation of DNA replication positive regulation of protein kinase activity negative regulation of growth fibroblast proliferation positive regulation of fibroblast proliferation nuclear import regulation of cell cycle cellular response to cell-matrix adhesion cellular response to ionizing radiation cellular response to gamma radiation cellular response to UV-B signal transduction by p53 class mediator cellular senescence replicative senescence stress-induced premature senescence oncogene-induced cell senescence intrinsic apoptotic signaling pathway regulation of cell cycle G1/S phase transition negative regulation of cyclin-dependent protein kinase activity negative regulation of vascular smooth muscle cell proliferation negative regulation of cardiac muscle tissue regeneration regulation of G1/S transition of mitotic cell cycle negative regulation of G1/S transition of mitotic cell cycle regulation of DNA biosynthetic process negative regulation of DNA biosynthetic process positive regulation of reactive oxygen species metabolic process
          It has to be done as per old AB suggested Products section.

          Disclaimer

          Close

          Clicking the images or links will redirect you to a website hosted by BenchSci that provides third-party scientific content. Neither the content nor the BenchSci technology and processes for selection have been evaluated by us; we are providing them as-is and without warranty of any kind, including for use or application of the Thermo Fisher Scientific products presented.

          guarantee_icon

          性能保障

          只要您发现Invitrogen抗体在实验中的表现与网站或说明书的所述内容不符,您即可享受免费退换货服务。*

          了解更多
          help_icon

          随时为您服务

          获取常见问题的专家解答,或者直接联系我们的技术专家,咨询应用、设备、常规产品使用问题。

          联系技术支持
          订购 Plus Icon Minus Icon
          • 订单状态查询
          • 订单支持
          • 货号直购
          • 现货供应中心
          • 电子采购
          支持 Plus Icon Minus Icon
          • 帮助&支持
          • 联系我们 - 400 820 8982
          • 技术支持中心
          • 查找文件&证书
          • 报告网站问题
          资源 Plus Icon Minus Icon
          • 学习中心
          • 促销
          • 活动&研讨会
          • 社交媒体
          关于赛默飞 Plus Icon Minus Icon
          • 关于我们
          • 招聘 招聘
          • 投资者关系 投资者关系
          • 新闻 新闻
          • 社会责任 社会责任
          • 商标
          • 政策和通知
          品牌 Plus Icon Minus Icon
          • Thermo Scientific
          • Applied Biosystems
          • Invitrogen
          • Gibco
          • Ion Torrent
          • Unity Lab Services
          • Patheon
          • PPD
          • 服务条款
          • 隐私政策
          • 定价和运输保险政策
          © 2006-2026 Thermo Fisher Scientific Inc. All rights reserved. All trademarks are the property of Thermo Fisher Scientific and its subsidiaries unless otherwise specified.
          China flag icon
          China
          本网站销售的所有产品均不得用于人类或动物之临床诊断或治疗,仅可用于工业或者科研等非医疗目的。
             电子营业执照 | 经营证照公示 | ICP备案号:沪ICP备11003924号 | 沪公网安备 31011502006935号

          Your items have has been added!


          Host server : magellan-search-blue-fcf5f9d6d-kppxg:80/100.66.77.222:80.
          git-commit: 856de8fa7eff2d55603d92afdf035972e45c3e8a
          git-url: https://github.com/thermofisher/magellan-search
          git-branch: release/2.51.0-2026.05.21-1.0