Hamburger Menu Button
Thermo Fisher Scientific Logo
登录
没有账号?建立账号 注册
  • 产品
    • 抗体
    • 引物合成
    • GeneArt Gene Synthesis Instant Designer
    • TaqMan Assay and Array Search
    • PCR 设备和耗材
    • 色谱柱和纯化柱
    • 实验室离心机
    • 分子生物学试剂和试剂盒
    • 实验室塑料耗材及用品
    • 查看所有产品分类
  • 应用和技术
    • 色谱
    • 细胞转染和培养
    • 实时荧光定量PCR
    • 质谱
    • 实验室塑料耗材及用品
    • 电子显微镜
    • 蛋白质生物学
    • PCR
    • RNAi
    • 环境
    • 查看所有应用和技术
  • 服务
    • 定制服务
    • 企业级实验室信息化服务
    • 金融&租赁服务
    • 仪器服务
    • OEM和商业供应
    • 培训服务
    • 360° CDMO 和 CRO 服务
    • CDMO 服务
    • 临床试验 CRO 服务
    • Unity Lab Services
    • 查看所有帮助和支持
  • 帮助和支持
    • 学习中心
    • 联系我们
    • 更改国家或地区
    • 查看所有帮助和支持
  • 热门产品
    • TaqMan Real-Time PCR Assays
      TaqMan 实时荧光定量 PCR 试剂盒
    • Antibodies
      抗体
    • Oligos, Primers & Probes
      寡核苷酸、引物、探针
    • GeneArt Gene Synthesis
      GeneArt 基因合成
    • Cell Culture Plastics
      细胞培养耗材
  • Who We Serve
    • 抗体治疗解决方案
    • 细胞与基因治疗解决方案
    • 学术科研
    • 工业与应用
  • 联系我们
  • 货号直购
  • 订单查询
  • 查找文件&证书
Thermo Fisher Scientific Logo

Search

搜索全部或下列指定分类
Search button
          • 联系我们
          • 货号直购
          • 登录
            登录
            没有账号?建立账号 注册
            • 我的账号
            • 订单
            • 会员中心
            • 账单及发票查询
            • 定制产品及项目
          • Primary Antibodies ›
          • p38 MAPK beta Antibodies

          Invitrogen

          p38 MAPK beta Monoclonal Antibody (P38-11A5)

          高级验证
          11个已发表图片
          19 篇参考文献
          查看其他18个p38 MAPK beta抗体

          {{$productOrderCtrl.translations['antibody.pdp.commerceCard.promotion.promotions']}}

          {{$productOrderCtrl.translations['antibody.pdp.commerceCard.promotion.viewpromo']}}

          {{$productOrderCtrl.translations['antibody.pdp.commerceCard.promotion.promocode']}}: {{promo.promoCode}} {{promo.promoTitle}} {{promo.promoDescription}}. {{$productOrderCtrl.translations['antibody.pdp.commerceCard.promotion.learnmore']}}

          说明书
          证书
          实验方案
          问题与答案
          技术支持
          说明书
          证书
          实验方案
          问题与答案
          技术支持
          说明书
          证书
          实验方案
          问题与答案
          技术支持

          Cite p38 MAPK beta Monoclonal Antibody (P38-11A5)

          Additional Information:
          {{banner.description}}
          {{$ctrl.isSkuNotesCollapsed ? 'View more' : 'View less'}}
          • 抗体检测数据 (5)
          • 已发表图片 (11)
          • 高级验证 (2)
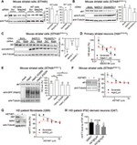
          p38 MAPK beta Antibody in Immunocytochemistry (ICC/IF)
          Group 53 Created with Sketch.
          p38 MAPK beta Antibody in Immunocytochemistry (ICC/IF)
          Group 53 Created with Sketch.

          图: 1 / 18

          {{ $ctrl.currentElement.advancedVerification.fullName }}
          {{ $ctrl.currentElement.advancedVerification.text }}

          p38 MAPK beta Antibody (33-8700) in ICC/IF

          Immunofluorescent analysis of p38-beta 2 MAPK Antibody (P38-11A5) was done on 70% confluent log phase HeLa cells. The cells were fixed with 4% paraformaldehyde for 15 minutes, permeabilized with 0.25% Triton™ X-100 for 10 minutes, and blocked with 5% BSA for 1 hour at room temperature. The cells were labeled with p38-beta 2 MAPK Antibody (P38-11A5) (Product # 33-8700) at 1µg/mL in 1% BSA and incubated for 3... View More {{ $ctrl.currentElement.advancedVerification.fullName }} 验证信息 View more
          已发表图片由___提供 benchsci-logo
          PMID: {{$ctrl.currentElement.benchSciPubmedId}}
          查看产品

          {{$ctrl.videoDesc}}

          {{$ctrl.videoLongDesc}}

          p38 MAPK beta Antibody in Immunocytochemistry (ICC/IF)
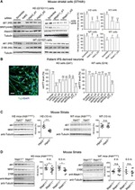
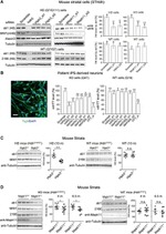
          p38 MAPK beta Antibody in Immunohistochemistry (Paraffin) (IHC (P))
          p38 MAPK beta Antibody in Immunohistochemistry (Paraffin) (IHC (P))
          p38 MAPK beta Antibody in Immunohistochemistry (Paraffin) (IHC (P))
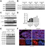
          p38 MAPK beta Antibody in Western Blot (WB)
          p38 MAPK beta Antibody in Western Blot (WB)
          p38 MAPK beta Antibody in Western Blot (WB)
          p38 MAPK beta Antibody in Western Blot (WB)
          p38 MAPK beta Antibody in Western Blot (WB)
          p38 MAPK beta Antibody in Western Blot (WB)
          p38 MAPK beta Antibody in Western Blot, Immunoprecipitation (WB, IP)
          p38 MAPK beta Antibody in Western Blot (WB)
          p38 MAPK beta Antibody in Western Blot (WB)
          p38 MAPK beta Antibody in Western Blot (WB)
          p38 MAPK beta Antibody in Western Blot (WB)
          p38 MAPK beta Antibody in Western Blot (WB)
          p38 MAPK beta Antibody
          p38 MAPK beta Antibody
          p38 MAPK beta Monoclonal Antibody (P38-11A5)

          产品信息

          33-8700

          应用
          建议稀释比
          已发表文章

          免疫印迹 (WB)

          Assay-dependent
          查看14篇已发表文章 14篇已发表文章

          免疫组化 (IHC)

          -
          查看1篇已发表文章 1篇已发表文章

          免疫组化(石蜡) (IHC (P))

          1:10-1:100
          -

          免疫细胞化学 (ICC/IF)

          1 µg/mL
          -

          酶联免疫吸附实验 (ELISA)

          Assay-dependent
          -

          免疫沉淀 (IP)

          Assay-dependent
          查看3篇已发表文章 3篇已发表文章

          其他PubMed (Misc)

          -
          查看1篇已发表文章 1篇已发表文章
          产品规格

          种属反应

          Human, Mouse

          已发表种属

          Human, Mouse, Rabbit

          宿主/亚型

          Mouse / IgG1/IgG2a

          分类

          Monoclonal

          类型

          Antibody

          克隆号

          P38-11A5

          抗原

          Recombinant, full-length human p38 beta-2; the product of the p38-beta gene
          3D表位/免疫原

          偶联物

          Unconjugated Unconjugated Unconjugated

          形式

          Liquid

          浓度

          0.5 mg/mL

          规格

          100 µg

          纯化类型

          Protein A

          保存液

          PBS, pH 7.4

          内含物

          0.1% sodium azide

          保存条件

          -20°C

          运输条件

          Ambient (domestic); Wet ice (international)

          RRID

          AB_2533144

          产品详细信息

          33-8700 has been successfully used in immunofluorescence and western blot.

          33-8700 specifically recognizes the beta isoform of p38, with slight reactivity to p38-gamma.

          靶标信息

          MAPK11 (p38 beta) is a serine/threonine kinase which is involved in a variety of cellular processes, and is activated by proinflammatory cytokines and environmental stress. Mitogen-activated protein kinase 11. The protein encoded by p38 MAPK beta is a member of the MAP kinase family. MAP kinases act as an integration point for multiple biochemical signals, and are involved in a wide variety of cellular processes such as proliferation, differentiation, transcription regulation, and development. This kinase is most closely related to p38 MAP kinase, both of which can be activated by proinflammatory cytokines and environmental stress. This kinase is activated through its phosphorylation by MAP kinase kinases (MKKs), preferably by MKK6. Transcription factor ATF2/CREB2 has been shown to be a substrate of this kinase.

          仅用于科研。不用于诊断过程。未经明确授权不得转售。

          生物信息学

          蛋白别名: MAP kinase 11; MAP kinase p38 beta; MAP kinase p38-2; MAPK 11; MAPK11; mitogen activated protein kinase 11; Mitogen-activated protein kinase 11; Mitogen-activated protein kinase p38 beta; mitogen-activated protein kinase p38-2; OTTHUMP00000196655; p38-2; protein kinase, mitogen activated kinase, 11, p38beta; SAPK2b; splicing isoform of p38Beta MAP Kinase; Stress-activated protein kinase 2b; stress-activated protein kinase-2; stress-activated protein kinase-2b; unnamed protein product

          查看更多 收起

          基因别名: MAPK11; p38-2; P38B; p38Beta; P38BETA2; PRKM11; SAPK2; SAPK2B

          查看更多 收起

          UniProt ID: (Human) Q15759, (Mouse) Q9WUI1

          查看更多 收起

          Entrez Gene ID: (Human) 5600, (Mouse) 19094

          查看更多 收起

          功能
          nucleotide binding protein kinase activity protein serine/threonine kinase activity MAP kinase activity protein binding ATP binding kinase activity transferase activity protein serine kinase activity transferase activity, transferring phosphorus-containing groups non-receptor serine/threonine protein kinase
          参与通路
          MAPK cascade osteoblast differentiation positive regulation of gene expression stress-activated protein kinase signaling cascade positive regulation of interleukin-12 production intracellular signal transduction p38MAPK cascade positive regulation of erythrocyte differentiation positive regulation of muscle cell differentiation stress-activated MAPK cascade protein maturation cardiac muscle cell proliferation regulation of cardiac muscle cell proliferation negative regulation of cardiac muscle cell proliferation bone development pyroptosis cellular response to interleukin-1 cellular response to UV-B cellular senescence cellular response to virus NLRP1 inflammasome complex assembly transcription, DNA-templated regulation of transcription, DNA-templated protein phosphorylation response to stress phosphorylation
          It has to be done as per old AB suggested Products section.

          Disclaimer

          Close

          Clicking the images or links will redirect you to a website hosted by BenchSci that provides third-party scientific content. Neither the content nor the BenchSci technology and processes for selection have been evaluated by us; we are providing them as-is and without warranty of any kind, including for use or application of the Thermo Fisher Scientific products presented.

          guarantee_icon

          性能保障

          只要您发现Invitrogen抗体在实验中的表现与网站或说明书的所述内容不符,您即可享受免费退换货服务。*

          了解更多
          help_icon

          随时为您服务

          获取常见问题的专家解答,或者直接联系我们的技术专家,咨询应用、设备、常规产品使用问题。

          联系技术支持
          订购 Plus Icon Minus Icon
          • 订单状态查询
          • 订单支持
          • 货号直购
          • 现货供应中心
          • 电子采购
          支持 Plus Icon Minus Icon
          • 帮助&支持
          • 联系我们 - 400 820 8982
          • 技术支持中心
          • 查找文件&证书
          • 报告网站问题
          资源 Plus Icon Minus Icon
          • 学习中心
          • 促销
          • 活动&研讨会
          • 社交媒体
          关于赛默飞 Plus Icon Minus Icon
          • 关于我们
          • 招聘 招聘
          • 投资者关系 投资者关系
          • 新闻 新闻
          • 社会责任 社会责任
          • 商标
          • 政策和通知
          品牌 Plus Icon Minus Icon
          • Thermo Scientific
          • Applied Biosystems
          • Invitrogen
          • Gibco
          • Ion Torrent
          • Unity Lab Services
          • Patheon
          • PPD
          • 服务条款
          • 隐私政策
          • 定价和运输保险政策
          © 2006-2026 Thermo Fisher Scientific Inc. All rights reserved. All trademarks are the property of Thermo Fisher Scientific and its subsidiaries unless otherwise specified.
          China flag icon
          China
          本网站销售的所有产品均不得用于人类或动物之临床诊断或治疗,仅可用于工业或者科研等非医疗目的。
             电子营业执照 | 经营证照公示 | ICP备案号:沪ICP备11003924号 | 沪公网安备 31011502006935号

          Your items have has been added!


          Host server : magellan-search-green-6479c7f679-v472f:80/100.66.78.195:80.
          git-commit: b70c0dceb888abc3b0dcebb5bc3a5b8753e7e816
          git-url: https://github.com/thermofisher/magellan-search
          git-branch: release/2.50.0-Offline