Search
Search
基于组织间代谢交互作用的研究对揭示生命体代谢稳态调控及发现疾病治疗新靶点具有重要意义。质谱成像(MSI)驱动的空间代谢组学技术能获取数千种分子的空间分布信息,广泛应用于代谢异质性研究;同位素示踪技术可追踪代谢途径,但难以解析器官内代谢异质性,将二者结合的空间同位素示踪技术有望为研究组织间代谢交流提供全新路径。
近日,中国医学科学院药物研究所再帕尔·阿不力孜教授团队在《Nature Communications》上发表了题为“Spatial isotope deep tracing deciphers intertissue metabolic crosstalk”的研究论文。该研究创新整合同位素示踪技术与AFADESI-Orbitrap质谱成像系统,开发了空间同位素深度示踪技术,结合自主研发的自动化计算工具MSITracer,为器官间代谢交互研究提供了突破性解决方案,成功揭示了脂质代谢中的器官协同机制,并系统阐明了肿瘤引发的全身性代谢失衡新机制。
研究框架
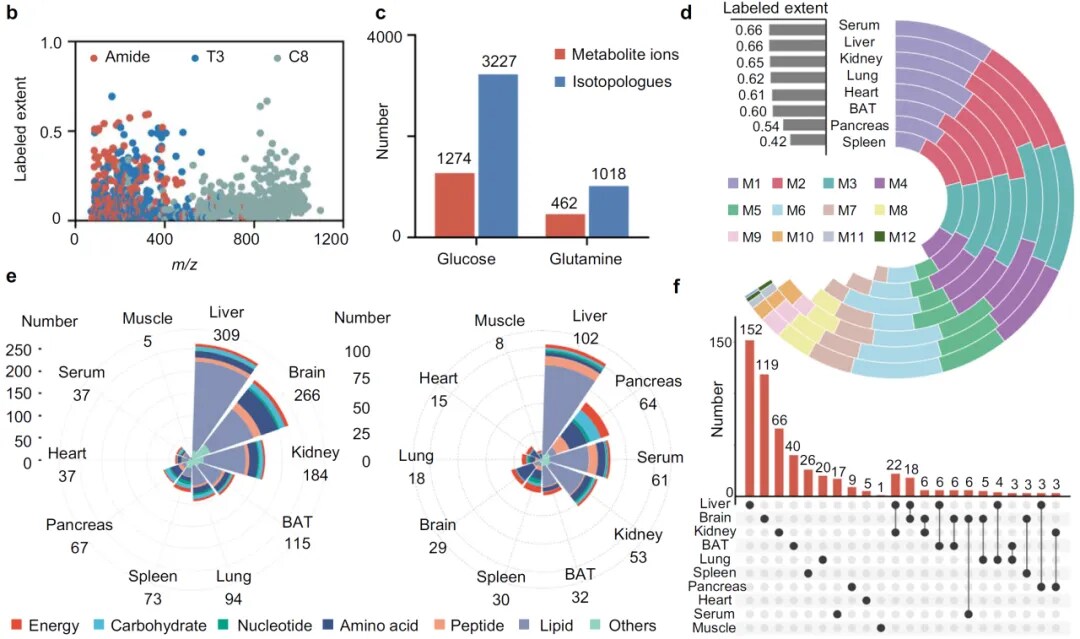
研究团队基于赛默飞 Q Exactive Orbitrap高分辨质谱平台高分辨率、高质量精度的优势,在方法优化后,显著提升标记代谢物检出覆盖率。小鼠体内U-¹³C葡萄糖和U-¹³C谷氨酰胺标记达到稳态后,对血清和九个主要器官样本(脑、肝、肾、心、脾、肺、胰、肌肉及棕色脂肪组织BAT)提取的代谢物和脂质在正/负离子模式下分别进行UHPLC-HRMS分析,检测得到U-¹³C葡萄糖标记代谢物数量超1200种,较先前研究提升近3倍。U-¹³C谷氨酰胺标记代谢物数量达462种,共覆盖36条代谢通路,大幅拓展了传统代谢组学知识库,为器官代谢交互作用研究提供坚实的数据支撑。
体内同位素标记实验
AFADESI-MSI能够产生许多传统LC-MS谱中不常见的加合离子,AFADESI-Orbitrap对[M+Cl]–等加合离子具有更高检测灵敏度,能更清晰地捕获代谢物的空间分布,因此拓展数据库十分重要。研究团队基于LC-MS实验测定的加合离子结合理论推测,构建了MSI专用数据库,同时开发了MSITracer算法,基于这一数据库通过三大核心步骤实现精准解析:提取目标同位素异构体信号、筛选具有足够成像信号的离子、量化标记模式与组分比例。MSITracer的强大功能进一步助力阐明器官间代谢交互作用。
MSITracer工作流程
研究团队充分利用AFADESI-Orbitrap整体成像覆盖多器官、能够进行高通量、高灵敏检测的优势,通过分析M0与Mn独特的空间分布,直观揭示了器官间的代谢交互作用。成像分析显示,肾脏与肝脏中葡萄糖M3显著富集(糖异生指标),而脑组织中则聚集低标记的谷氨酰胺M2(提示由其他碳源重构而成)和TCA关键代谢物琥珀酸M4。同时蛋白质定量研究结果显示肾/肝组织中糖异生关键酶表达显著上调,血清中葡萄糖M3显著检出,琥珀酸在脑组织中快速周转。研究揭示了“肾-肝-脑代谢轴”的交互机制:肾脏与肝脏将谷氨酰胺经糖异生转化为葡萄糖,通过循环输送至大脑,再经TCA氧化为谷氨酸,支持神经功能活动。
使用MSITracer表征器官特异性代谢活性
本研究利用赛默飞AFADESI-Orbitrap结合MSITracer分析脂质在器官间的代谢交互,MSI质谱成像结果显示,棕榈酸M1-M6分布于棕色脂肪组织BAT,M0分布于大脑,肉豆蔻酸也存在类似分布,表明BAT是脂肪酸主要来源。进一步分析发现,心脏、大脑和BAT中乙酰胆碱M2标记强度高,提示脂肪酸氧化活跃,心脏最显著,但心脏与血清均未检测到标记游离脂肪酸,追踪脂质载体发现,TG(48:1)在BAT、脑、肝脏及血清均有标记,BAT和脑高位标记,肝脏和血清低位标记,说明肝脏利用标记的甘油骨架合成脂质,经血液输送至心脏。通过关键酶定量分析与免疫组化验证,研究提出器官间脂质代谢交互机制:BAT和脑从头合成并氧化脂肪酸,肝脏利用葡萄糖氧化产生的甘油骨架合成脂质并经血液运输至心脏进行能量交换,从而维持脂质稳态。
解析器官间的代谢通讯
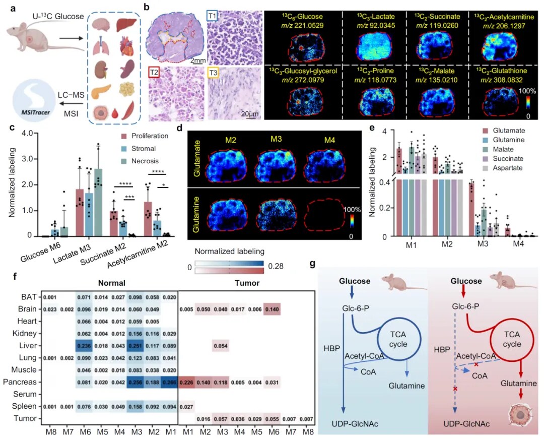
利用U-13C葡萄糖对HepG2肿瘤小鼠进行代谢追踪,MSITracer揭示肿瘤微区代谢异质性:葡萄糖M6及衍生物主要分布于坏死(T1)和基质区(T3),乳酸广泛分布,TCA循环关键代谢物富集于增殖区(T2)。进一步分析发现,谷氨酸标记高于其他TCA中间物,且M2标记高于其前体α-酮戊二酸,提示外碳源参与谷氨酸合成。通过血清和脑、肺追踪显示,肺可能为肿瘤提供谷氨酰胺。与此同时,宿主己糖胺生物合成通路(HBP)标记下降,终产物UDP-N-乙酰葡糖胺在器官中的标记强度对比正常小鼠显著下降甚至消失。经过关键酶定量分析与免疫组化验证,研究推测:肺通过葡萄糖衍生的谷氨酰胺供肿瘤代谢,同时肿瘤负荷显著影响宿主器官的HBP通路,多个器官丧失代谢协调性。
异种移植小鼠模型中肝癌引起的全身代谢改变
运用赛默飞AFADESI-Orbitrap 系统高灵敏度、高覆盖度与整体动物成像的独特优势,与稳定同位素示踪技术深度融合并结合 MSITracer 的高效数据解析,实现了多器官代谢通讯的可视化解析。由此构建的空间同位素示踪技术突破了传统代谢研究无法直接解析器官间动态联系的限制,为揭示复杂代谢通讯机制与探索肿瘤治疗新策略提供了重要方法学基础。







