Hamburger Menu Button
Thermo Fisher Scientific Logo
登录
没有账号?建立账号 注册
  • 产品
    • 抗体
    • 引物合成
    • GeneArt Gene Synthesis Instant Designer
    • TaqMan Assay and Array Search
    • PCR 设备和耗材
    • 色谱柱和纯化柱
    • 实验室离心机
    • 分子生物学试剂和试剂盒
    • 实验室塑料耗材及用品
    • 查看所有产品分类
  • 应用和技术
    • 色谱
    • 细胞转染和培养
    • 实时荧光定量PCR
    • 质谱
    • 实验室塑料耗材及用品
    • 电子显微镜
    • 蛋白质生物学
    • PCR
    • RNAi
    • 环境
    • 查看所有应用和技术
  • 服务
    • 定制服务
    • 企业级实验室信息化服务
    • 金融&租赁服务
    • 仪器服务
    • OEM和商业供应
    • 培训服务
    • 360° CDMO 和 CRO 服务
    • CDMO 服务
    • 临床试验 CRO 服务
    • Unity Lab Services
    • 查看所有帮助和支持
  • 帮助和支持
    • 学习中心
    • 联系我们
    • 更改国家或地区
    • 查看所有帮助和支持
  • 热门产品
    • TaqMan Real-Time PCR Assays
      TaqMan 实时荧光定量 PCR 试剂盒
    • Antibodies
      抗体
    • Oligos, Primers & Probes
      寡核苷酸、引物、探针
    • GeneArt Gene Synthesis
      GeneArt 基因合成
    • Cell Culture Plastics
      细胞培养耗材
  • Who We Serve
    • 抗体治疗解决方案
    • 细胞与基因治疗解决方案
    • 学术科研
    • 工业与应用
  • 联系我们
  • 货号直购
  • 订单查询
  • 查找文件&证书
Thermo Fisher Scientific Logo

Search

搜索全部或下列指定分类
Search button
          • 联系我们
          • 货号直购
          • 登录
            登录
            没有账号?建立账号 注册
            • 我的账号
            • 订单
            • 会员中心
            • 账单及发票查询
            • 定制产品及项目
          • Primary Antibodies ›
          • ETS1 Antibodies

          Invitrogen

          ETS1 Polyclonal Antibody

          1个已发表图片
          1 篇参考文献
          查看其他32个ETS1抗体

          {{$productOrderCtrl.translations['antibody.pdp.commerceCard.promotion.promotions']}}

          {{$productOrderCtrl.translations['antibody.pdp.commerceCard.promotion.viewpromo']}}

          {{$productOrderCtrl.translations['antibody.pdp.commerceCard.promotion.promocode']}}: {{promo.promoCode}} {{promo.promoTitle}} {{promo.promoDescription}}. {{$productOrderCtrl.translations['antibody.pdp.commerceCard.promotion.learnmore']}}

          说明书
          证书
          实验方案
          问题与答案
          技术支持
          说明书
          证书
          实验方案
          问题与答案
          技术支持
          说明书
          证书
          实验方案
          问题与答案
          技术支持

          Cite ETS1 Polyclonal Antibody

          Additional Information:
          {{banner.description}}
          {{$ctrl.isSkuNotesCollapsed ? 'View more' : 'View less'}}
          • 抗体检测数据 (2)
          • 已发表图片 (1)
          ETS1 Antibody in Immunocytochemistry (ICC/IF)
          Group 53 Created with Sketch.
          ETS1 Antibody in Immunocytochemistry (ICC/IF)
          Group 53 Created with Sketch.

          图: 1 / 3

          {{ $ctrl.currentElement.advancedVerification.fullName }}
          {{ $ctrl.currentElement.advancedVerification.text }}

          ETS1 Antibody (PA5-84591) in ICC/IF

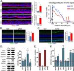
          Immunofluorecent analysis of ETS1 in human cell line RH-30 using ETS1 Polyclonal Antibody (Product # PA5-84591). Staining shows localization to nucleoplasm. {{ $ctrl.currentElement.advancedVerification.fullName }} 验证信息 View more
          已发表图片由___提供 benchsci-logo
          PMID: {{$ctrl.currentElement.benchSciPubmedId}}
          查看产品

          {{$ctrl.videoDesc}}

          {{$ctrl.videoLongDesc}}

          ETS1 Antibody in Immunocytochemistry (ICC/IF)
          ETS1 Antibody in Western Blot (WB)
          ETS1 Antibody in Western Blot (WB)
          ETS1 Polyclonal Antibody

          产品信息

          PA5-84591

          应用
          建议稀释比
          已发表文章

          免疫印迹 (WB)

          0.04-0.4 µg/mL
          查看1篇已发表文章 1篇已发表文章

          免疫细胞化学 (ICC/IF)

          0.25-2 µg/mL
          -
          产品规格

          种属反应

          Human

          已发表种属

          Mouse

          宿主/亚型

          Rabbit / IgG

          分类

          Polyclonal

          类型

          Antibody

          抗原

          Recombinant protein corresponding to Human ETS1. Recombinant protein control fragment (Product #RP-105257).
          3D表位/免疫原

          偶联物

          Unconjugated Unconjugated Unconjugated

          形式

          Liquid

          浓度

          0.2 mg/mL

          规格

          20 µg

          纯化类型

          Antigen affinity chromatography

          保存液

          PBS, pH 7.2, with 40% glycerol

          内含物

          0.02% sodium azide

          保存条件

          Store at 4°C short term. For long term storage, store at -20°C, avoiding freeze/thaw cycles.

          运输条件

          Ambient (domestic); Wet ice (international)

          RRID

          AB_2791742

          产品详细信息

          Immunogen sequence: VKPYQVNGVN PAYPESRYTS DYFISYGIEH AQCVPPSEFS EPSFITESYQ TLHPISSEEL LSLKYENDYP SVILRDPLQT DTLQNDYFAI KQEVVTPDNM CMGRTS

          Highest antigen sequence indentity to the following orthologs: Mouse - 92%, Rat - 96%.

          靶标信息

          ETS1 (c-Ets-1; v-ets erythroblastosis virus E26 oncogene homlog 1 (avian); ETS-1; EWSR2; p54), a 441 A. A protein, is a member of DNA-binding ETS protein family. It is a multifunctional protein consisting of an N-terminal pointed domain, a central transactivation domain and 2 auto inhibitory domains flanked on both sides of conserved C-terminal Ets domain. It interacts with factors including PEBP2alphaA, p300/CBP and mediates transactivation of Osteopontin, Presenilin-1, Stromelysin and Collagenase. It is activated by Ras/MAPK signaling and its expression is up-regulated in resting T-cells. Its activity is modulated by various factors including AP-1, Sp-1, c-myb and MafB. Sp100 activates ETS1 in nuclear bodies. It interacts with EAP1/Daxx and causes repression of MMP1 and BCL2 transactivation. It interacts with STAT6 and modulates Socs-1 expression induced by IL-4. It interacts with GATA3 and positively regulates Tax-1 dependent IL-5 expression.

          仅用于科研。不用于诊断过程。未经明确授权不得转售。

          生物信息学

          蛋白别名: Avian erythroblastosis virus E26 (v-ets) oncogene homolog-1; ets protein; ets-1 protein; Ets-1Delta(III-VI); ETS1; FLJ10768; p54; Protein C-ets-1; unnamed protein product; v-ets avian erythroblastosis virus E2 oncogene homolog 1; v-ets avian erythroblastosis virus E26 oncogene homolog 1

          查看更多 收起

          基因别名: c-ets-1; ETS-1; ETS1; EWSR2; p54

          查看更多 收起

          UniProt ID: (Human) P14921

          查看更多 收起

          Entrez Gene ID: (Human) 2113

          查看更多 收起

          功能
          transcription regulatory region sequence-specific DNA binding RNA polymerase II core promoter proximal region sequence-specific DNA binding RNA polymerase II transcription factor activity, sequence-specific DNA binding transcription corepressor binding transcriptional activator activity, RNA polymerase II transcription regulatory region sequence-specific binding nucleic acid binding DNA binding transcription factor activity, sequence-specific DNA binding protein binding identical protein binding sequence-specific DNA binding RNA polymerase II sequence-specific DNA binding transcription factor binding sequence-specific double-stranded DNA binding
          参与通路
          immune system process regulation of transcription, DNA-templated regulation of transcription from RNA polymerase II promoter transcription from RNA polymerase II promoter immune response negative regulation of cell proliferation positive regulation of endothelial cell migration positive regulation of gene expression cell differentiation PML body organization regulation of apoptotic process positive regulation of blood vessel endothelial cell migration positive regulation of erythrocyte differentiation regulation of angiogenesis positive regulation of angiogenesis negative regulation of cell cycle positive regulation of transcription, DNA-templated positive regulation of transcription from RNA polymerase II promoter response to antibiotic cell motility positive regulation of inflammatory response positive regulation of pri-miRNA transcription from RNA polymerase II promoter positive regulation of leukocyte adhesion to vascular endothelial cell
          It has to be done as per old AB suggested Products section.

          Disclaimer

          Close

          Clicking the images or links will redirect you to a website hosted by BenchSci that provides third-party scientific content. Neither the content nor the BenchSci technology and processes for selection have been evaluated by us; we are providing them as-is and without warranty of any kind, including for use or application of the Thermo Fisher Scientific products presented.

          guarantee_icon

          性能保障

          只要您发现Invitrogen抗体在实验中的表现与网站或说明书的所述内容不符,您即可享受免费退换货服务。*

          了解更多
          help_icon

          随时为您服务

          获取常见问题的专家解答,或者直接联系我们的技术专家,咨询应用、设备、常规产品使用问题。

          联系技术支持
          订购 Plus Icon Minus Icon
          • 订单状态查询
          • 订单支持
          • 货号直购
          • 现货供应中心
          • 电子采购
          支持 Plus Icon Minus Icon
          • 帮助&支持
          • 联系我们 - 400 820 8982
          • 技术支持中心
          • 查找文件&证书
          • 报告网站问题
          资源 Plus Icon Minus Icon
          • 学习中心
          • 促销
          • 活动&研讨会
          • 社交媒体
          关于赛默飞 Plus Icon Minus Icon
          • 关于我们
          • 招聘 招聘
          • 投资者关系 投资者关系
          • 新闻 新闻
          • 社会责任 社会责任
          • 商标
          • 政策和通知
          品牌 Plus Icon Minus Icon
          • Thermo Scientific
          • Applied Biosystems
          • Invitrogen
          • Gibco
          • Ion Torrent
          • Unity Lab Services
          • Patheon
          • PPD
          • 服务条款
          • 隐私政策
          • 定价和运输保险政策
          © 2006-2026 Thermo Fisher Scientific Inc. All rights reserved. All trademarks are the property of Thermo Fisher Scientific and its subsidiaries unless otherwise specified.
          China flag icon
          China
          本网站销售的所有产品均不得用于人类或动物之临床诊断或治疗,仅可用于工业或者科研等非医疗目的。
             电子营业执照 | 经营证照公示 | ICP备案号:沪ICP备11003924号 | 沪公网安备 31011502006935号

          Your items have has been added!


          Host server : magellan-search-blue-7c59b9b899-49tpj:80/100.66.77.222:80.
          git-commit: 8ef7cf686e3c81d28b13492708ce56d167b2f995
          git-url: https://github.com/thermofisher/magellan-search
          git-branch: release/2.49.0-Offline