Hamburger Menu Button
Thermo Fisher Scientific Logo
登录
没有账号?建立账号 注册
  • 产品
    • 抗体
    • 引物合成
    • GeneArt Gene Synthesis Instant Designer
    • TaqMan Assay and Array Search
    • PCR 设备和耗材
    • 色谱柱和纯化柱
    • 实验室离心机
    • 分子生物学试剂和试剂盒
    • 实验室塑料耗材及用品
    • 查看所有产品分类
  • 应用和技术
    • 色谱
    • 细胞转染和培养
    • 实时荧光定量PCR
    • 质谱
    • 实验室塑料耗材及用品
    • 电子显微镜
    • 蛋白质生物学
    • PCR
    • RNAi
    • 环境
    • 查看所有应用和技术
  • 服务
    • 定制服务
    • 企业级实验室信息化服务
    • 金融&租赁服务
    • 仪器服务
    • OEM和商业供应
    • 培训服务
    • 360° CDMO 和 CRO 服务
    • CDMO 服务
    • 临床试验 CRO 服务
    • Unity Lab Services
    • 查看所有帮助和支持
  • 帮助和支持
    • 学习中心
    • 联系我们
    • 更改国家或地区
    • 查看所有帮助和支持
  • 热门产品
    • TaqMan Real-Time PCR Assays
      TaqMan 实时荧光定量 PCR 试剂盒
    • Antibodies
      抗体
    • Oligos, Primers & Probes
      寡核苷酸、引物、探针
    • GeneArt Gene Synthesis
      GeneArt 基因合成
    • Cell Culture Plastics
      细胞培养耗材
  • Who We Serve
    • 抗体治疗解决方案
    • 细胞与基因治疗解决方案
    • 学术科研
    • 工业与应用
  • 联系我们
  • 货号直购
  • 订单查询
  • 查找文件&证书
Thermo Fisher Scientific Logo

Search

搜索全部或下列指定分类
Search button
          • 联系我们
          • 货号直购
          • 登录
            登录
            没有账号?建立账号 注册
            • 我的账号
            • 订单
            • 会员中心
            • 账单及发票查询
            • 定制产品及项目
          • Primary Antibodies ›
          • c-Kit (CD117) Antibodies

          Invitrogen

          CD117 (c-Kit) Monoclonal Antibody (ACK2), Functional Grade, eBioscience™

          52个已发表图片
          37 篇参考文献
          查看其他161个c-Kit (CD117)抗体

          {{$productOrderCtrl.translations['antibody.pdp.commerceCard.promotion.promotions']}}

          {{$productOrderCtrl.translations['antibody.pdp.commerceCard.promotion.viewpromo']}}

          {{$productOrderCtrl.translations['antibody.pdp.commerceCard.promotion.promocode']}}: {{promo.promoCode}} {{promo.promoTitle}} {{promo.promoDescription}}. {{$productOrderCtrl.translations['antibody.pdp.commerceCard.promotion.learnmore']}}

          说明书
          证书
          实验方案
          问题与答案
          技术支持
          说明书
          证书
          实验方案
          问题与答案
          技术支持
          说明书
          证书
          实验方案
          问题与答案
          技术支持

          Cite CD117 (c-Kit) Monoclonal Antibody (ACK2), Functional Grade, eBioscience™

          Additional Information:
          {{banner.description}}
          {{$ctrl.isSkuNotesCollapsed ? 'View more' : 'View less'}}
          • 已发表图片 (52)
          CD117 (c-Kit) Antibody in Immunocytochemistry (ICC/IF)
          Group 53 Created with Sketch.
          CD117 (c-Kit) Antibody in Immunocytochemistry (ICC/IF)
          Group 53 Created with Sketch.

          图: 1 / 52

          {{ $ctrl.currentElement.advancedVerification.fullName }}
          {{ $ctrl.currentElement.advancedVerification.text }}

          CD117 (c-Kit) Antibody (16-1172-82) in ICC/IF

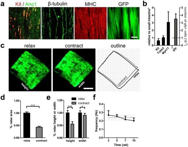
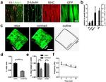
          Scientific reports 2018 - Figure 5 Engineering aligned intestinal smooth muscle with periodic contraction over 10 weeks in vitro . 100 k ISMC Mix were cultured on STO cells seeded ePCL scaffolds in FBS medium for the first 4 days before changing to F12 medium. ( a ) Confocal images of ISMC Mix with ICC markers showing co-localization (yellow) of Kit (red) and Ano1 (green), SMCs marker MHC (red), neuronal marker beta-tubulin (green)... View More {{ $ctrl.currentElement.advancedVerification.fullName }} 验证信息 View more
          已发表图片由___提供 benchsci-logo
          PMID: {{$ctrl.currentElement.benchSciPubmedId}}
          查看产品

          {{$ctrl.videoDesc}}

          {{$ctrl.videoLongDesc}}

          CD117 (c-Kit) Antibody in Immunocytochemistry (ICC/IF)
          CD117 (c-Kit) Antibody in Immunocytochemistry (ICC/IF)
          CD117 (c-Kit) Antibody in Immunocytochemistry (ICC/IF)
          CD117 (c-Kit) Antibody in Immunocytochemistry (ICC/IF)
          CD117 (c-Kit) Antibody in Immunocytochemistry (ICC/IF)
          CD117 (c-Kit) Antibody in Immunocytochemistry (ICC/IF)
          CD117 (c-Kit) Antibody in Immunocytochemistry (ICC/IF)
          CD117 (c-Kit) Antibody in Immunocytochemistry (ICC/IF)
          CD117 (c-Kit) Antibody in Immunocytochemistry (ICC/IF)
          CD117 (c-Kit) Antibody in Immunocytochemistry (ICC/IF)
          CD117 (c-Kit) Antibody in Immunohistochemistry (IHC)
          CD117 (c-Kit) Antibody in Immunohistochemistry (IHC)
          CD117 (c-Kit) Antibody in Immunohistochemistry (IHC)
          CD117 (c-Kit) Antibody in Immunohistochemistry (IHC)
          CD117 (c-Kit) Antibody in Immunohistochemistry (IHC)
          CD117 (c-Kit) Antibody in Immunohistochemistry (IHC)
          CD117 (c-Kit) Antibody in Immunohistochemistry (IHC)
          CD117 (c-Kit) Antibody in Immunohistochemistry (IHC)
          CD117 (c-Kit) Antibody in Immunohistochemistry (IHC)
          CD117 (c-Kit) Antibody in Immunohistochemistry (IHC)
          CD117 (c-Kit) Antibody in Immunohistochemistry (IHC)
          CD117 (c-Kit) Antibody in Immunohistochemistry (IHC)
          CD117 (c-Kit) Antibody in Immunohistochemistry (IHC)
          CD117 (c-Kit) Antibody in Immunohistochemistry (IHC)
          CD117 (c-Kit) Antibody in Immunohistochemistry (IHC)
          CD117 (c-Kit) Antibody in Immunohistochemistry (IHC)
          CD117 (c-Kit) Antibody in Flow Cytometry (Flow)
          CD117 (c-Kit) Antibody in Flow Cytometry (Flow)
          CD117 (c-Kit) Antibody in Flow Cytometry (Flow)
          CD117 (c-Kit) Antibody in Flow Cytometry (Flow)
          CD117 (c-Kit) Antibody in Flow Cytometry (Flow)
          CD117 (c-Kit) Antibody in Flow Cytometry (Flow)
          CD117 (c-Kit) Antibody in Flow Cytometry (Flow)
          CD117 (c-Kit) Antibody in Flow Cytometry (Flow)
          CD117 (c-Kit) Antibody in Flow Cytometry (Flow)
          CD117 (c-Kit) Antibody in Flow Cytometry (Flow)
          CD117 (c-Kit) Antibody in Flow Cytometry (Flow)
          CD117 (c-Kit) Antibody in Flow Cytometry (Flow)
          CD117 (c-Kit) Antibody in Flow Cytometry (Flow)
          CD117 (c-Kit) Antibody in Flow Cytometry (Flow)
          CD117 (c-Kit) Antibody in Flow Cytometry (Flow)
          CD117 (c-Kit) Antibody in Flow Cytometry (Flow)
          CD117 (c-Kit) Antibody in Flow Cytometry (Flow)
          CD117 (c-Kit) Antibody in Flow Cytometry (Flow)
          CD117 (c-Kit) Antibody in Flow Cytometry (Flow)
          CD117 (c-Kit) Antibody in Flow Cytometry (Flow)
          CD117 (c-Kit) Antibody in Flow Cytometry (Flow)
          CD117 (c-Kit) Antibody in Flow Cytometry (Flow)
          CD117 (c-Kit) Antibody in Flow Cytometry (Flow)
          CD117 (c-Kit) Antibody in Flow Cytometry (Flow)
          CD117 (c-Kit) Antibody in Flow Cytometry (Flow)
          CD117 (c-Kit) Antibody in Flow Cytometry (Flow)

          产品信息

          16-1172-82

          应用
          建议稀释比
          已发表文章

          免疫印迹 (WB)

          -
          查看1篇已发表文章 1篇已发表文章

          免疫组化 (IHC)

          -
          查看12篇已发表文章 12篇已发表文章

          免疫细胞化学 (ICC/IF)

          -
          查看3篇已发表文章 3篇已发表文章

          流式细胞分析 (Flow)

          0.125 µg/test
          查看20篇已发表文章 20篇已发表文章

          中和实验 (Neu)

          -
          查看1篇已发表文章 1篇已发表文章

          功能检测 (Functional)

          Assay-Dependent
          -
          产品规格

          种属反应

          Mouse

          已发表种属

          Mouse

          宿主/亚型

          Rat / IgG2b, kappa

          推荐的同型对照

          Rat IgG2b kappa Isotype Control (eB149/10H5), Functional Grade, eBioscience™

          分类

          Monoclonal

          类型

          Antibody

          克隆号

          ACK2

          偶联物

          Functional Grade Functional Grade Functional Grade
          • Unconjugated
          • Alexa Fluor 700 
          • APC 
          • APC-eFluor 780
          • PE 
          • PE-Cyanine7
          • PE-eFluor 610
          • PerCP-eFluor 710
          • Super Bright 436
          • Super Bright 702
          • Request custom conjugation

          形式

          Liquid

          浓度

          1 mg/mL

          规格

          100 µg

          纯化类型

          Affinity chromatography

          保存液

          PBS, pH 7.2

          内含物

          no preservative

          保存条件

          4°C

          运输条件

          Ambient (domestic); Wet ice (international)

          RRID

          AB_469048

          产品详细信息

          Description: The ACK2 monoclonal antibody reacts with mouse CD117, also known as c-Kit receptor, Steel factor receptor and stem cell factor receptor. A member of the tyrosine kinase receptor family, this 145 kDa molecule is expressed by a majority of hematopoietic progenitor cells characterized in the mouse bone marrow as a small subset of cells positive for Sca-1 and Thy1 (Thy1^lo) and negative for lineage markers. The interaction of the mouse c-kit receptor and steel factor promotes the proliferation and differentiation of hematopoietic progenitor cells. CD117 is also expressed by mast cells and plays a role in signaling and activation of these cells. ACK2 has been reported to be a blocking antibody.

          Applications Reported: The ACK2 antibody has been reported for use in flow cytometric analysis. It has also been reported for use in functional assays. (Fluorochrome-conjugated ACK2 is recommended for use in flow cytometric analysis).

          Applications Tested: The ACK2 antibody has been tested by flow cytometric analysis of mouse bone marrow cells. This can be used at less than or equal to 0.125 µg per test. A test is defined as the amount (µg) of antibody that will stain a cell sample in a final volume of 100 µL. Cell number should be determined empirically but can range from 10^5 to 10^8 cells/test. It is recommended that the antibody be carefully titrated for optimal performance in the assay of interest.

          Storage and handling: Use in a sterile environment.

          Filtration: 0.2 µm post-manufacturing filtered.

          Purity: Greater than 90%, as determined by SDS-PAGE.

          Endotoxin Level: Less than 0.001 ng/µg antibody, as determined by LAL assay.

          Aggregation: Less than 10%, as determined by HPLC.

          靶标信息

          KIT (c-KIT) is a proto-oncogene and a type 3 transmembrane receptor for MGF (mast cell growth factor, also known as stem cell factor). KIT was first identified as the cellular homolog of the feline sarcoma viral oncogene v-kit. KIT together with its ligand regulates growth and activation of a variety of hemopoietic and non-hemopoietic cells. Mutations in KIT are associated with gastrointestinal stromal tumors, mast cell disease, acute myelogenous leukemia, and piebaldism. Recently, deregulation of the KIT receptor TK by the prevalent activation loop mutation D816V has served as a focal point in therapeutic strategies aimed at curbing neoplastic mast cell growth. c-Kit is expressed in hematopoietic stem cells, germ cells, mast cells and gastrointestinal tract cajal cells. Upon binding of its ligand stem cell factor (SCF), c-kit dimerizes, resulting in receptor activation and autophosphorylation of various tyrosine residues including tyrosine 703 located on the cytoplasmic domain of the receptor. This modification allows docking of Grb2 and activation of the Ras/ERK signaling pathway. SCF/c-kit can activate multiple downstream signaling pathways including PI3K, PLC-gamma and JAK/STAT. c-kit receptor activation is essential for hematopoiesis, stem cell maintenance and gametogenesis.

          仅用于科研。不用于诊断过程。未经明确授权不得转售。

          生物信息学

          蛋白别名: belly-spot; c-kit proto-oncogene protein; CD117; ckit; dominant spotting; Dominant white spotting; Mast/stem cell growth factor receptor Kit; Proto-oncogene c-Kit; proto-oncogene tyrosine-protein kinase Kit; SCFR; spotted sterile male; Steel Factor Receptor; Tyrosine-protein kinase Kit

          查看更多 收起

          基因别名: Bs; c-KIT; CD117; Fdc; Gsfsco1; Gsfsco5; Gsfsow3; Kit; SCO1; SCO5; Sl; SOW3; Ssm; Tr-kit; W

          查看更多 收起

          UniProt ID: (Mouse) P05532

          查看更多 收起

          Entrez Gene ID: (Mouse) 16590

          查看更多 收起

          功能
          nucleotide binding protease binding protein kinase activity protein tyrosine kinase activity transmembrane receptor protein tyrosine kinase activity receptor signaling protein tyrosine kinase activity stem cell factor receptor activity protein binding ATP binding kinase activity transferase activity transferase activity, transferring phosphorus-containing groups cytokine binding protein homodimerization activity metal ion binding transmembrane signal receptor
          参与通路
          activation of MAPK activity ovarian follicle development myeloid progenitor cell differentiation lymphoid progenitor cell differentiation immature B cell differentiation dendritic cell cytokine production mast cell chemotaxis myeloid leukocyte differentiation protein phosphorylation glycosphingolipid metabolic process chemotaxis inflammatory response transmembrane receptor protein tyrosine kinase signaling pathway germ cell development spermatogenesis spermatid development positive regulation of cell proliferation germ cell migration regulation of cell shape visual learning response to radiation positive regulation of gene expression phosphorylation peptidyl-tyrosine phosphorylation cytokine-mediated signaling pathway lamellipodium assembly hemopoiesis cell differentiation T cell differentiation erythrocyte differentiation melanocyte differentiation positive regulation of cell migration positive regulation of pseudopodium assembly actin cytoskeleton reorganization mast cell cytokine production somatic stem cell population maintenance embryonic hemopoiesis ectopic germ cell programmed cell death intracellular signal transduction megakaryocyte development Fc receptor signaling pathway Kit signaling pathway erythropoietin-mediated signaling pathway positive regulation of tyrosine phosphorylation of Stat1 protein positive regulation of tyrosine phosphorylation of Stat3 protein positive regulation of tyrosine phosphorylation of Stat5 protein negative regulation of programmed cell death mast cell degranulation positive regulation of MAP kinase activity positive regulation of MAPK cascade pigmentation positive regulation of Notch signaling pathway positive regulation of JAK-STAT cascade protein autophosphorylation developmental pigmentation regulation of developmental pigmentation somatic stem cell division positive regulation of long-term neuronal synaptic plasticity digestive tract development stem cell differentiation epithelial cell proliferation detection of mechanical stimulus involved in sensory perception of sound positive regulation of sequence-specific DNA binding transcription factor activity cell chemotaxis mast cell differentiation cellular response to thyroid hormone stimulus melanocyte migration melanocyte adhesion
          It has to be done as per old AB suggested Products section.

          Disclaimer

          Close

          Clicking the images or links will redirect you to a website hosted by BenchSci that provides third-party scientific content. Neither the content nor the BenchSci technology and processes for selection have been evaluated by us; we are providing them as-is and without warranty of any kind, including for use or application of the Thermo Fisher Scientific products presented.

          guarantee_icon

          性能保障

          只要您发现Invitrogen抗体在实验中的表现与网站或说明书的所述内容不符,您即可享受免费退换货服务。*

          了解更多
          help_icon

          随时为您服务

          获取常见问题的专家解答,或者直接联系我们的技术专家,咨询应用、设备、常规产品使用问题。

          联系技术支持
          订购 Plus Icon Minus Icon
          • 订单状态查询
          • 订单支持
          • 货号直购
          • 现货供应中心
          • 电子采购
          支持 Plus Icon Minus Icon
          • 帮助&支持
          • 联系我们 - 400 820 8982
          • 技术支持中心
          • 查找文件&证书
          • 报告网站问题
          资源 Plus Icon Minus Icon
          • 学习中心
          • 促销
          • 活动&研讨会
          • 社交媒体
          关于赛默飞 Plus Icon Minus Icon
          • 关于我们
          • 招聘 招聘
          • 投资者关系 投资者关系
          • 新闻 新闻
          • 社会责任 社会责任
          • 商标
          • 政策和通知
          品牌 Plus Icon Minus Icon
          • Thermo Scientific
          • Applied Biosystems
          • Invitrogen
          • Gibco
          • Ion Torrent
          • Unity Lab Services
          • Patheon
          • PPD
          • 服务条款
          • 隐私政策
          • 定价和运输保险政策
          © 2006-2026 Thermo Fisher Scientific Inc. All rights reserved. All trademarks are the property of Thermo Fisher Scientific and its subsidiaries unless otherwise specified.
          China flag icon
          China
          本网站销售的所有产品均不得用于人类或动物之临床诊断或治疗,仅可用于工业或者科研等非医疗目的。
             电子营业执照 | 经营证照公示 | ICP备案号:沪ICP备11003924号 | 沪公网安备 31011502006935号

          Your items have has been added!


          Host server : magellan-search-green-6479c7f679-v472f:80/100.66.78.195:80.
          git-commit: b70c0dceb888abc3b0dcebb5bc3a5b8753e7e816
          git-url: https://github.com/thermofisher/magellan-search
          git-branch: release/2.50.0-Offline