Hamburger Menu Button
Thermo Fisher Scientific Logo
登录
没有账号?建立账号 注册
  • 产品
    • 抗体
    • 引物合成
    • GeneArt Gene Synthesis Instant Designer
    • TaqMan Assay and Array Search
    • PCR 设备和耗材
    • 色谱柱和纯化柱
    • 实验室离心机
    • 分子生物学试剂和试剂盒
    • 实验室塑料耗材及用品
    • 查看所有产品分类
  • 应用和技术
    • 色谱
    • 细胞转染和培养
    • 实时荧光定量PCR
    • 质谱
    • 实验室塑料耗材及用品
    • 电子显微镜
    • 蛋白质生物学
    • PCR
    • RNAi
    • 环境
    • 查看所有应用和技术
  • 服务
    • 定制服务
    • 企业级实验室信息化服务
    • 企业服务
    • 金融&租赁服务
    • 仪器服务
    • OEM和商业供应
    • 培训服务
    • 360° CDMO 和 CRO 服务
    • CDMO 服务
    • 临床试验 CRO 服务
    • 查看所有帮助和支持
  • 帮助和支持
    • 学习中心
    • 联系我们
    • 更改国家或地区
    • 查看所有帮助和支持
  • 热门产品
    • TaqMan Real-Time PCR Assays
      TaqMan 实时荧光定量 PCR 试剂盒
    • Antibodies
      抗体
    • Oligos, Primers & Probes
      寡核苷酸、引物、探针
    • GeneArt Gene Synthesis
      GeneArt 基因合成
    • Cell Culture Plastics
      细胞培养耗材
  • 联系我们
  • 货号直购
  • 订单查询
  • 查找文件&证书
Thermo Fisher Scientific Logo

Search

搜索全部或下列指定分类
Search button
          • 联系我们
          • 货号直购
          • 登录
            登录
            没有账号?建立账号 注册
            • 我的账号
            • 订单
            • 账单及发票查询
            • 定制产品及项目

          Disclaimer

          Clicking the images or links will redirect you to a website hosted by BenchSci that provides third-party scientific content. Neither the content nor the BenchSci technology and processes for selection have been evaluated by us; we are providing them as-is and without warranty of any kind, including for use or application of the Thermo Fisher Scientific products presented.

          • Primary Antibodies ›
          • CD51/CD61 Antibodies

          Invitrogen

          CD51/CD61 (Integrin alpha v beta 3) Monoclonal Antibody (23C6), eBioscience™

          1个已发表图片
          5 篇参考文献
          查看其他11个CD51/CD61抗体

          {{$productOrderCtrl.translations['antibody.pdp.commerceCard.promotion.promotions']}}

          {{$productOrderCtrl.translations['antibody.pdp.commerceCard.promotion.viewpromo']}}

          {{$productOrderCtrl.translations['antibody.pdp.commerceCard.promotion.promocode']}}: {{promo.promoCode}} {{promo.promoTitle}} {{promo.promoDescription}}. {{$productOrderCtrl.translations['antibody.pdp.commerceCard.promotion.learnmore']}}

          说明书
          证书
          实验方案
          问题与答案
          技术支持
          说明书
          证书
          实验方案
          问题与答案
          技术支持
          说明书
          证书
          实验方案
          问题与答案
          技术支持

          Cite CD51/CD61 (Integrin alpha v beta 3) Monoclonal Antibody (23C6), eBioscience™

          • 抗体检测数据 (1)
          • 已发表图片 (1)
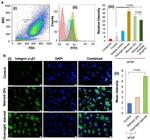
          CD51/CD61 (Integrin alpha v beta 3) Antibody in Flow Cytometry (Flow)
          Group 53 Created with Sketch.
          CD51/CD61 (Integrin alpha v beta 3) Antibody in Flow Cytometry (Flow)
          Group 53 Created with Sketch.

          图: 1 / 2

          {{ $ctrl.currentElement.advancedVerification.fullName }}
          {{ $ctrl.currentElement.advancedVerification.text }}

          CD51/CD61 (Integrin alpha v beta 3) Antibody (14-0519-82) in Flow

          Staining of platelets with 0.5 µg of Mouse IgG1 Isotype Control Purified (Product # 14-4714-82) (open histogram) or 0.5 µg of Anti-Human CD51/CD61 (Integrin alpha/beta 3) Purified followed by Anti-Mouse IgG FITC (Product # 11-4011-85) (filled histogram). {{ $ctrl.currentElement.advancedVerification.fullName }} 验证信息 View more
          已发表图片由___提供 benchsci-logo
          PMID: {{$ctrl.currentElement.benchSciPubmedId}}
          查看产品

          {{$ctrl.videoDesc}}

          {{$ctrl.videoLongDesc}}

          CD51/CD61 (Integrin alpha v beta 3) Antibody in Flow Cytometry (Flow)
          CD51/CD61 (Integrin alpha v beta 3) Antibody in Immunocytochemistry (ICC/IF)

          产品信息

          14-0519-82

          应用
          建议稀释比
          已发表文章

          免疫组化(冰冻) (IHC (F))

          Assay-Dependent
          -

          免疫细胞化学 (ICC/IF)

          -
          查看1篇已发表文章 1篇已发表文章

          流式细胞分析 (Flow)

          1 µg/test
          查看1篇已发表文章 1篇已发表文章

          中和实验 (Neu)

          -
          查看1篇已发表文章 1篇已发表文章

          抑制试剂 (Inhibition)

          -
          查看1篇已发表文章 1篇已发表文章

          其他PubMed (Misc)

          -
          查看1篇已发表文章 1篇已发表文章
          产品规格

          种属反应

          Human

          已发表种属

          Human, Mouse

          宿主/亚型

          Mouse / IgG1, kappa

          分类

          Monoclonal

          类型

          Antibody

          克隆号

          23C6

          偶联物

          Unconjugated Unconjugated Unconjugated
          • Biotin 
          • FITC
          • Functional Grade
          • Request custom conjugation

          形式

          Liquid

          浓度

          0.5 mg/mL

          纯化类型

          Affinity chromatography

          保存液

          PBS, pH 7.2

          内含物

          0.09% sodium azide

          保存条件

          4°C

          运输条件

          Ambient (domestic); Wet ice (international)

          RRID

          AB_467299

          产品详细信息

          Description: The 23C6 monoclonal antibody reacts with the human CD51/CD61 dimer, also known as the integrin alphav/beta3. CD51, an ~120 kDa surface molecule can also non-covalently associate with other beta subunits of the integrin family including beta1 (CD29), beta5 and beta6 to form receptors for extracellular matrix components. Heterodimers of CD51/CD61 are expressed by melanoma cells, endothelial cells and osteoclasts and at very low levels by platelets. The CD51/CD61 complex mediates adhesion to fibrinogen, fibronectin, vitronectin and thrombospondin.

          Applications Reported: The 23C6 antibody has been reported for use in flow cytometric analysis, and immunohistochemical staining of frozen tissue sections. 23C6 has also been reported in blocking of some adhesive processes. (Please use Functional Grade purified 23C6 in functional assays).

          Applications Tested: The 23C6 antibody has been tested by flow cytometric analysis of human melanoma cell line and peripheral blood. This can be used at less than or equal to 1 µg per test. A test is defined as the amount (µg) of antibody that will stain a cell sample in a final volume of 100 µL. Cell number should be determined empirically but can range from 10^5 to 10^8 cells/test. It is recommended that the antibody be carefully titrated for optimal performance in the assay of interest.

          Purity: Greater than 90%, as determined by SDS-PAGE.

          Aggregation: Less than 10%, as determined by HPLC.

          Filtration: 0.2 µm post-manufacturing filtered.

          靶标信息

          CD51 and CD61 molecules (alpha V and beta 3 integrins) form a complex. This complex binds vitronection at the RGD sequence and can also bind fibrinogen, von Willebrand factor, thrombospondin, fibronectin, osteopontin and collagen. Reacts with osteoclasts, placenta, melanoma cell lines and weakly with platelets.

          仅用于科研。不用于诊断过程。未经明确授权不得转售。

          生物信息学

          蛋白别名: antigen CD61; antigen identified by monoclonal antibody L230; CD51; CD61; GPIIIa; integrin alpha V; integrin alpha-5 beta-3; Integrin alpha-V; integrin alphaVbeta3; integrin beta 3; Integrin beta-3; integrin, alpha V (vitronectin receptor, alpha polypeptide, antigen CD51); integrin, beta 3 (platelet glycoprotein IIIa, antigen CD61); Platelet membrane glycoprotein IIIa; Vitronectin receptor; Vitronectin receptor subunit alpha

          查看更多 收起

          基因别名: BDPLT16; BDPLT2; CD51; CD61; GP3A; GPIIIa; GT; ITGAV; ITGB3; MSK8; VNRA; VTNR

          查看更多 收起

          UniProt ID: (Human) P06756, (Human) P05106

          查看更多 收起

          Entrez Gene ID: (Human) 3685, (Human) 3690

          查看更多 收起

          功能
          virus receptor activity opsonin binding fibronectin binding protease binding protein kinase C binding voltage-gated calcium channel activity protein binding coreceptor activity fibroblast growth factor binding C-X3-C chemokine binding insulin-like growth factor I binding neuregulin binding metal ion binding transforming growth factor beta binding extracellular matrix binding extracellular matrix protein binding protein disulfide isomerase activity platelet-derived growth factor receptor binding enzyme binding identical protein binding vascular endothelial growth factor receptor 2 binding cell adhesion molecule binding integrin
          参与通路
          angiogenesis antigen processing and presentation of exogenous peptide antigen via MHC class I, TAP-dependent cell adhesion cell-matrix adhesion integrin-mediated signaling pathway positive regulation of cell proliferation negative regulation of macrophage derived foam cell differentiation negative regulation of lipid storage cell growth cell migration extracellular matrix organization positive regulation of cell migration cell-substrate adhesion negative regulation of lipid transport positive regulation of osteoblast proliferation heterotypic cell-cell adhesion substrate adhesion-dependent cell spreading endodermal cell differentiation apolipoprotein A-I-mediated signaling pathway apoptotic cell clearance negative regulation of low-density lipoprotein particle receptor biosynthetic process positive regulation of cell adhesion viral entry into host cell vascular endothelial growth factor receptor signaling pathway negative regulation of lipoprotein metabolic process regulation of phagocytosis leukocyte migration negative chemotaxis entry of symbiont into host cell by promotion of host phagocytosis ERK1 and ERK2 cascade calcium ion transmembrane transport extrinsic apoptotic signaling pathway in absence of ligand regulation of apoptotic cell clearance negative regulation of entry of bacterium into host cell negative regulation of extrinsic apoptotic signaling pathway positive regulation of protein phosphorylation positive regulation of endothelial cell proliferation platelet degranulation cell-substrate junction assembly blood coagulation positive regulation of endothelial cell migration smooth muscle cell migration platelet activation positive regulation of vascular endothelial growth factor receptor signaling pathway activation of protein kinase activity tube development wound healing regulation of bone resorption mesodermal cell differentiation positive regulation of peptidyl-tyrosine phosphorylation angiogenesis involved in wound healing platelet aggregation
          It has to be done as per old AB suggested Products section.
          guarantee_icon

          性能保障

          只要您发现Invitrogen抗体在实验中的表现与网站或说明书的所述内容不符,您即可享受免费退换货服务。*

          了解更多
          help_icon

          随时为您服务

          获取常见问题的专家解答,或者直接联系我们的技术专家,咨询应用、设备、常规产品使用问题。

          联系技术支持
          订购 Plus Icon Minus Icon
          • 订单状态查询
          • 订单支持
          • 货号直购
          • 现货供应中心
          • 电子采购
          支持 Plus Icon Minus Icon
          • 帮助&支持
          • 联系我们 - 400 820 8982
          • 技术支持中心
          • 查找文件&证书
          • 报告网站问题
          资源 Plus Icon Minus Icon
          • 学习中心
          • 促销
          • 活动&研讨会
          • 社交媒体
          关于赛默飞 Plus Icon Minus Icon
          • 关于我们
          • 招聘 招聘
          • 投资者关系 投资者关系
          • 新闻 新闻
          • 社会责任 社会责任
          • 商标
          • 政策和通知
          品牌 Plus Icon Minus Icon
          • Thermo Scientific
          • Applied Biosystems
          • Invitrogen
          • Gibco
          • Ion Torrent
          • Patheon
          • PPD
          • 服务条款
          • 隐私政策
          • 定价和运输保险政策
          © 2006-2026 Thermo Fisher Scientific Inc. All rights reserved. All trademarks are the property of Thermo Fisher Scientific and its subsidiaries unless otherwise specified.
          China flag icon
          China
          本网站销售的所有产品均不得用于人类或动物之临床诊断或治疗,仅可用于工业或者科研等非医疗目的。
             电子营业执照 | 经营证照公示 | ICP备案号:沪ICP备11003924号 | 沪公网安备 31011502006935号

          Your items have has been added!


          Host server : magellan-search-blue-55ff9ddd88-8fhbl:80/100.66.79.31:80.
          git-commit: d366ff9721d93504b2ac26a183b2b3e3d0e7d9ec
          git-url: https://github.com/thermofisher/magellan-search
          git-branch: release/2.42.0-2026.01.03-1.0