Hamburger Menu Button
Thermo Fisher Scientific Logo
登录
没有账号?建立账号 注册
  • 产品
    • 抗体
    • 引物合成
    • GeneArt Gene Synthesis Instant Designer
    • TaqMan Assay and Array Search
    • PCR 设备和耗材
    • 色谱柱和纯化柱
    • 实验室离心机
    • 分子生物学试剂和试剂盒
    • 实验室塑料耗材及用品
    • 查看所有产品分类
  • 应用和技术
    • 色谱
    • 细胞转染和培养
    • 实时荧光定量PCR
    • 质谱
    • 实验室塑料耗材及用品
    • 电子显微镜
    • 蛋白质生物学
    • PCR
    • RNAi
    • 环境
    • 查看所有应用和技术
  • 服务
    • 定制服务
    • 企业级实验室信息化服务
    • 金融&租赁服务
    • 仪器服务
    • OEM和商业供应
    • 培训服务
    • 360° CDMO 和 CRO 服务
    • CDMO 服务
    • 临床试验 CRO 服务
    • Unity Lab Services
    • 查看所有帮助和支持
  • 帮助和支持
    • 学习中心
    • 联系我们
    • 更改国家或地区
    • 查看所有帮助和支持
  • 热门产品
    • TaqMan Real-Time PCR Assays
      TaqMan 实时荧光定量 PCR 试剂盒
    • Antibodies
      抗体
    • Oligos, Primers & Probes
      寡核苷酸、引物、探针
    • GeneArt Gene Synthesis
      GeneArt 基因合成
    • Cell Culture Plastics
      细胞培养耗材
  • Who We Serve
    • 抗体治疗解决方案
    • 细胞与基因治疗解决方案
    • 学术科研
    • 工业与应用
  • 联系我们
  • 货号直购
  • 订单查询
  • 查找文件&证书
Thermo Fisher Scientific Logo

Search

搜索全部或下列指定分类
Search button
          • 联系我们
          • 货号直购
          • 登录
            登录
            没有账号?建立账号 注册
            • 我的账号
            • 订单
            • 会员中心
            • 账单及发票查询
            • 定制产品及项目
          • Primary Antibodies ›
          • HIF1A Antibodies

          Invitrogen

          HIF1A Monoclonal Antibody (H1alpha67), DyLight™ 488

          2个已发表图片
          30 篇参考文献
          查看其他67个HIF1A抗体

          {{$productOrderCtrl.translations['antibody.pdp.commerceCard.promotion.promotions']}}

          {{$productOrderCtrl.translations['antibody.pdp.commerceCard.promotion.viewpromo']}}

          {{$productOrderCtrl.translations['antibody.pdp.commerceCard.promotion.promocode']}}: {{promo.promoCode}} {{promo.promoTitle}} {{promo.promoDescription}}. {{$productOrderCtrl.translations['antibody.pdp.commerceCard.promotion.learnmore']}}

          说明书
          证书
          实验方案
          问题与答案
          技术支持
          说明书
          证书
          实验方案
          问题与答案
          技术支持
          说明书
          证书
          实验方案
          问题与答案
          技术支持

          Cite HIF1A Monoclonal Antibody (H1alpha67), DyLight™ 488

          Additional Information:
          {{banner.description}}
          {{$ctrl.isSkuNotesCollapsed ? 'View more' : 'View less'}}
          • 已发表图片 (2)
          HIF1A Antibody in Immunocytochemistry (ICC/IF)
          Group 53 Created with Sketch.
          HIF1A Antibody in Immunocytochemistry (ICC/IF)
          Group 53 Created with Sketch.

          图: 1 / 2

          {{ $ctrl.currentElement.advancedVerification.fullName }}
          {{ $ctrl.currentElement.advancedVerification.text }}

          HIF1A Antibody (MA5-16009) in ICC/IF

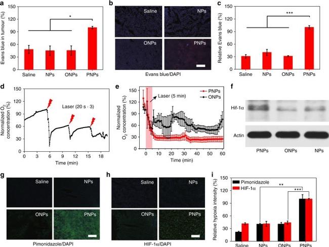
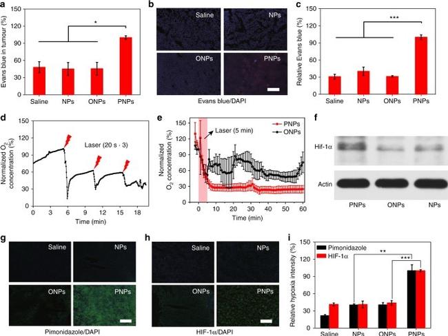
          Nature communications 2019 - Fig. 3 Increased tumour permeability and hypoxia mediated by deoxygenated PNPs under laser irradiation. a The accumulation of Evans blue in tumours was quantified 24 h after the intravenous injection of PNPs and 3 h after laser irradiation (5 min, 808 nm, 400 mW cm -2 ), ( n = 3). b Ex vivo fluorescence images of Evans blue (red) in tumour sections from a . Nuclei were stained with 4',6-diamidino-2-ph... View More {{ $ctrl.currentElement.advancedVerification.fullName }} 验证信息 View more
          已发表图片由___提供 benchsci-logo
          PMID: {{$ctrl.currentElement.benchSciPubmedId}}
          查看产品

          {{$ctrl.videoDesc}}

          {{$ctrl.videoLongDesc}}

          HIF1A Antibody in Immunocytochemistry (ICC/IF)
          HIF1A Antibody in Immunohistochemistry, Immunocytochemistry (IHC, ICC/IF)
          HIF1A Monoclonal Antibody (H1alpha67), DyLight™ 488

          产品信息

          MA5-16009

          应用
          建议稀释比
          已发表文章

          免疫印迹 (WB)

          1:500
          查看7篇已发表文章 7篇已发表文章

          免疫组化 (IHC)

          -
          查看20篇已发表文章 20篇已发表文章

          免疫组化(石蜡) (IHC (P))

          Assay-Dependent
          -

          免疫组化(冰冻) (IHC (F))

          1:100
          -

          免疫组织化学(悬浮细胞) (IHC (Free))

          Assay-dependent
          -

          免疫细胞化学 (ICC/IF)

          Assay-Dependent
          查看2篇已发表文章 2篇已发表文章

          流式细胞分析 (Flow)

          Assay-Dependent
          -

          酶联免疫吸附实验 (ELISA)

          Assay-Dependent
          -

          免疫沉淀 (IP)

          Assay-dependent
          -

          染色质免疫沉淀 实验 (ChIP)

          Assay-dependent
          -

          Proximity Ligation Assay (PLA) (PLA)

          Assay-dependent
          -

          凝胶阻滞分析 (EMSA)

          Assay-dependent
          查看1篇已发表文章 1篇已发表文章
          产品规格

          种属反应

          Bovine, Dog, Cat, Ferret, Human, Mouse, Non-human primate, Sheep, Pig, Rabbit, Rat, Xenopus

          已发表种属

          Human, Mouse, Rabbit, Rat

          宿主/亚型

          Mouse / IgG2b

          分类

          Monoclonal

          类型

          Antibody

          克隆号

          H1alpha67

          抗原

          Fusion protein containing amino acids 432-528 of human HIF-1 alpha.
          3D表位/免疫原

          偶联物

          DyLight™ 488 DyLight™ 488 DyLight™ 488
          • Unconjugated
          • Biotin 
          • DyLight 550
          • DyLight 650
          • Request custom conjugation

          激发/发射光谱

          492/519 nm 查看光谱 spectra

          形式

          Liquid

          浓度

          0.75 mg/mL

          规格

          75 µg

          纯化类型

          Protein G

          保存液

          50mM sodium borate

          内含物

          0.05% sodium azide

          保存条件

          4°C, store in dark

          运输条件

          Ambient (domestic); Wet ice (international)

          RRID

          AB_11157022

          产品详细信息

          In Western blot, multiple bands may be seen at 100-120 kDa representing post-translational modification of HIF-1 alpha.

          For WB, testing on nuclear extracts is recommended.

          Suggested positive control: Cos-7 nuclear extracts.

          靶标信息

          HIF1-alpha (HIF1A) is a subunit of HIF1, which is a transcription factor found in mammalian cells cultured under reduced oxygen tension. HIF-1 is a heterodimer consisting of an alpha and beta subunit, both belonging to the basic-helix-loop-helix Per-aryl hydrocarbon receptor nuclear translocator-Sim (PAS) family of transcription factors. HIF1 functions as a transcriptional regulator of the adaptive response to hypoxia. Under hypoxic conditions, HIF-1 activates the transcription of over 40 genes, including erythropoietin, glucose transporters, glycolytic enzymes, vascular endothelial growth factor, HILPDA, and other genes whose protein products increase oxygen delivery or facilitate metabolic adaptation to hypoxia. HIF1-alpha regulates hypoxia-mediated apoptosis, cell proliferation and tumor angiogenesis. Hypoxia which induces p53 protein accumulation, directly interacts with HIF1-alpha and reduces hypoxia-induced expression of HIF1-alpha by promoting MDM2-mediated ubiquitination and proteasomal degradation under hypoxic conditions. Recent studies suggest that induction of NOX4 by HIF1-alpha contributes to maintain ROS levels after hypoxia and hypoxia-induced proliferation. In humans, it is located on the q arm of chromosome 14. The C-terminal of HIF1A binds to p300. p300/CBP-HIF complexes participate in the induction of hypoxia-responsive genes, including VEGF. Hypoxia contributes significantly to the pathophysiology of major categories of human disease, including myocardial and cerebral ischemia, cancer, pulmonary hypertension, congenital heart disease and chronic obstructive pulmonary disease.

          仅用于科研。不用于诊断过程。未经明确授权不得转售。

          How to use the Panel Builder

          Watch the video to learn how to use the Invitrogen Flow Cytometry Panel Builder to build your next flow cytometry panel in 5 easy steps.

          生物信息学

          蛋白别名: ARNT interacting protein; ARNT-interacting protein; ARNT2; Basic-helix-loop-helix-PAS protein MOP1; bHLHe78; Class E basic helix-loop-helix protein 78; HIF; hif 1; hif 1a; HIF-1 alpha; HIF-1-alpha; HIF-1alpha 786; HIF1 alpha; HIF1-alpha; hypoxia inducible factor 1 alpha subunit; hypoxia inducible factor 1 alpha subunit L homeolog; hypoxia inducible factor 1, alpha subunit; hypoxia inducible factor 1, alpha subunit (basic helix-loop-helix transcription factor); Hypoxia-inducible factor 1 alpha; hypoxia-inducible factor 1, alpha subunit (basic helix-loop-helix transcription factor); hypoxia-inducible factor 1, alpha subunit (basic helix-loop-helix transcription factor) L homeolog; Hypoxia-inducible factor 1-alpha; hypoxia-inducible factor1alpha; Member of PAS protein 1; member of PAS superfamily 1; PAS domain-containing protein 8; transcription factor; transcription factor; hypoxia-inducible factor 1a; unnamed protein product

          查看更多 收起

          基因别名: AA959795; BHLHE78; HIF-1-alpha; HIF-1A; HIF-1alpha; HIF1; HIF1-ALPHA; HIF1A; HIF1alpha; MOP1; PASD8; XELAEV_18039792mg; XELAEV_18041137mg; xhif1a

          查看更多 收起

          UniProt ID: (Human) Q16665, (Mouse) Q61221, (Rat) O35800, (Xenopus) Q9I8A9

          查看更多 收起

          Entrez Gene ID: (Bovine) 281814, (Human) 3091, (Pig) 396696, (Sheep) 443519, (Dog) 480348, (Rabbit) 100009579, (Mouse) 15251, (Rat) 29560, (Xenopus) 100337573, (Xenopus) 445838, (Xenopus) 380141

          查看更多 收起

          功能
          transcription factor activity, sequence-specific DNA binding histone acetyltransferase binding sequence-specific DNA binding protein heterodimerization activity RNA polymerase II regulatory region sequence-specific DNA binding RNA polymerase II core promoter proximal region sequence-specific DNA binding RNA polymerase II transcription factor activity, sequence-specific DNA binding core promoter proximal region sequence-specific DNA binding bacterial-type RNA polymerase transcriptional activator activity, sequence-specific DNA binding bacterial-type RNA polymerase transcriptional repressor activity, sequence-specific DNA binding transcription corepressor binding transcription coactivator binding transcriptional activator activity, RNA polymerase II transcription regulatory region sequence-specific binding p53 binding DNA binding protein binding ligand-dependent nuclear receptor binding enzyme binding protein kinase binding protein domain specific binding ubiquitin protein ligase binding histone deacetylase binding protein dimerization activity Hsp90 protein binding RNA polymerase II sequence-specific DNA binding transcription factor binding E-box binding transcription regulator activator activity transcription factor activity, transcription factor binding transcription factor activity, RNA polymerase II transcription factor binding transcriptional activator activity, RNA polymerase II core promoter proximal region sequence-specific binding transcription factor activity, RNA polymerase II distal enhancer sequence-specific binding signal transducer activity transcription factor binding protein complex binding nuclear hormone receptor binding double-stranded DNA binding basic helix-loop-helix transcription factor
          参与通路
          response to hypoxia positive regulation of vascular endothelial growth factor production axonal transport of mitochondrion positive regulation of transcription, DNA-templated positive regulation of transcription from RNA polymerase II promoter positive regulation of transcription from RNA polymerase II promoter in response to hypoxia cellular response to hypoxia response to reactive oxygen species angiogenesis blood vessel development cellular glucose homeostasis neural crest cell migration epithelial to mesenchymal transition embryonic placenta development B-1 B cell homeostasis positive regulation of endothelial cell proliferation vasculature development heart looping positive regulation of neuroblast proliferation chondrocyte differentiation glandular epithelial cell differentiation glandular epithelial cell maturation connective tissue replacement involved in inflammatory response wound healing outflow tract morphogenesis cardiac ventricle morphogenesis lactate metabolic process regulation of glycolytic process regulation of transcription, DNA-templated regulation of transcription from RNA polymerase II promoter cellular iron ion homeostasis apoptotic process signal transduction neuroblast proliferation lactation visual learning response to iron ion regulation of gene expression vascular endothelial growth factor production positive regulation of gene expression negative regulation of gene expression positive regulation of epithelial cell migration response to muscle activity positive regulation of macroautophagy neural fold elevation formation cerebral cortex development cell differentiation negative regulation of ossification bone mineralization negative regulation of bone mineralization positive regulation of vascular endothelial growth factor receptor signaling pathway TOR signaling negative regulation of TOR signaling oxygen homeostasis positive regulation of chemokine production regulation of transforming growth factor beta2 production collagen metabolic process cellular response to oxidative stress embryonic hemopoiesis insulin secretion involved in cellular response to glucose stimulus positive regulation of insulin secretion involved in cellular response to glucose stimulus regulation of cell proliferation hemoglobin biosynthetic process glucose homeostasis negative regulation of apoptotic process negative regulation of neuron apoptotic process positive regulation of blood vessel endothelial cell migration positive regulation of erythrocyte differentiation positive regulation of angiogenesis positive regulation of glycolytic process negative regulation of growth muscle cell cellular homeostasis positive regulation of hormone biosynthetic process blood vessel morphogenesis digestive tract morphogenesis camera-type eye morphogenesis cartilage development neuron apoptotic process elastin metabolic process intestinal epithelial cell maturation epithelial cell differentiation involved in mammary gland alveolus development iris morphogenesis retina vasculature development in camera-type eye positive regulation of chemokine-mediated signaling pathway regulation of thymocyte apoptotic process negative regulation of thymocyte apoptotic process cellular response to interleukin-1 dopaminergic neuron differentiation mesenchymal cell apoptotic process hypoxia-inducible factor-1alpha signaling pathway cellular response to virus positive regulation of cytokine production involved in inflammatory response negative regulation of pri-miRNA transcription from RNA polymerase II promoter positive regulation of pri-miRNA transcription from RNA polymerase II promoter negative regulation of oxidative stress-induced neuron intrinsic apoptotic signaling pathway positive regulation of nitric oxide metabolic process regulation of protein neddylation negative regulation of mesenchymal cell apoptotic process transcription, DNA-templated transcription from RNA polymerase II promoter positive regulation of cell proliferation positive regulation of autophagy positive regulation of receptor biosynthetic process negative regulation of transcription elongation from RNA polymerase II promoter positive regulation of apoptotic process regulation of transcription from RNA polymerase II promoter in response to oxidative stress negative regulation of vasoconstriction positive regulation of smooth muscle cell proliferation regulation of catalytic activity response to fungicide positive regulation of mitophagy regulation of aerobic respiration negative regulation of reactive oxygen species metabolic process response to mechanical stimulus response to salt stress response to glucose response to X-ray response to auditory stimulus response to purine-containing compound response to activity response to cobalt ion response to estradiol cellular response to insulin stimulus cellular response to drug response to drug response to alkaloid response to estrogen positive regulation of cell size response to glucocorticoid maternal process involved in female pregnancy cellular response to hydrogen peroxide cellular response to lipopolysaccharide cellular response to carbon monoxide cellular response to nitrite cellular response to electrical stimulus cellular response to mechanical stimulus cellular response to cobalt ion cellular response to glucose stimulus cellular response to lipid cellular response to organic cyclic compound cellular response to light stimulus response to anesthetic cellular response to toxic substance regulation of cellular response to hypoxia cellular response to cyanide
          It has to be done as per old AB suggested Products section.

          Disclaimer

          Close

          Clicking the images or links will redirect you to a website hosted by BenchSci that provides third-party scientific content. Neither the content nor the BenchSci technology and processes for selection have been evaluated by us; we are providing them as-is and without warranty of any kind, including for use or application of the Thermo Fisher Scientific products presented.

          guarantee_icon

          性能保障

          只要您发现Invitrogen抗体在实验中的表现与网站或说明书的所述内容不符,您即可享受免费退换货服务。*

          了解更多
          help_icon

          随时为您服务

          获取常见问题的专家解答,或者直接联系我们的技术专家,咨询应用、设备、常规产品使用问题。

          联系技术支持
          订购 Plus Icon Minus Icon
          • 订单状态查询
          • 订单支持
          • 货号直购
          • 现货供应中心
          • 电子采购
          支持 Plus Icon Minus Icon
          • 帮助&支持
          • 联系我们 - 400 820 8982
          • 技术支持中心
          • 查找文件&证书
          • 报告网站问题
          资源 Plus Icon Minus Icon
          • 学习中心
          • 促销
          • 活动&研讨会
          • 社交媒体
          关于赛默飞 Plus Icon Minus Icon
          • 关于我们
          • 招聘 招聘
          • 投资者关系 投资者关系
          • 新闻 新闻
          • 社会责任 社会责任
          • 商标
          • 政策和通知
          品牌 Plus Icon Minus Icon
          • Thermo Scientific
          • Applied Biosystems
          • Invitrogen
          • Gibco
          • Ion Torrent
          • Unity Lab Services
          • Patheon
          • PPD
          • 服务条款
          • 隐私政策
          • 定价和运输保险政策
          © 2006-2026 Thermo Fisher Scientific Inc. All rights reserved. All trademarks are the property of Thermo Fisher Scientific and its subsidiaries unless otherwise specified.
          China flag icon
          China
          本网站销售的所有产品均不得用于人类或动物之临床诊断或治疗,仅可用于工业或者科研等非医疗目的。
             电子营业执照 | 经营证照公示 | ICP备案号:沪ICP备11003924号 | 沪公网安备 31011502006935号

          Your items have has been added!


          Host server : magellan-search-green-6479c7f679-zb4k5:80/100.66.74.142:80.
          git-commit: b70c0dceb888abc3b0dcebb5bc3a5b8753e7e816
          git-url: https://github.com/thermofisher/magellan-search
          git-branch: release/2.50.0-Offline