Hamburger Menu Button
Thermo Fisher Scientific Logo
登录
没有账号?建立账号 注册
  • 产品
    • 抗体
    • 引物合成
    • GeneArt Gene Synthesis Instant Designer
    • TaqMan Assay and Array Search
    • PCR 设备和耗材
    • 色谱柱和纯化柱
    • 实验室离心机
    • 分子生物学试剂和试剂盒
    • 实验室塑料耗材及用品
    • 查看所有产品分类
  • 应用和技术
    • 色谱
    • 细胞转染和培养
    • 实时荧光定量PCR
    • 质谱
    • 实验室塑料耗材及用品
    • 电子显微镜
    • 蛋白质生物学
    • PCR
    • RNAi
    • 环境
    • 查看所有应用和技术
  • 服务
    • 定制服务
    • 企业级实验室信息化服务
    • 金融&租赁服务
    • 仪器服务
    • OEM和商业供应
    • 培训服务
    • 360° CDMO 和 CRO 服务
    • CDMO 服务
    • 临床试验 CRO 服务
    • Unity Lab Services
    • 查看所有帮助和支持
  • 帮助和支持
    • 学习中心
    • 联系我们
    • 更改国家或地区
    • 查看所有帮助和支持
  • 热门产品
    • TaqMan Real-Time PCR Assays
      TaqMan 实时荧光定量 PCR 试剂盒
    • Antibodies
      抗体
    • Oligos, Primers & Probes
      寡核苷酸、引物、探针
    • GeneArt Gene Synthesis
      GeneArt 基因合成
    • Cell Culture Plastics
      细胞培养耗材
  • Who We Serve
    • 抗体治疗解决方案
    • 细胞与基因治疗解决方案
    • 学术科研
    • 工业与应用
  • 联系我们
  • 货号直购
  • 订单查询
  • 查找文件&证书
Thermo Fisher Scientific Logo

Search

搜索全部或下列指定分类
Search button
          • 联系我们
          • 货号直购
          • 登录
            登录
            没有账号?建立账号 注册
            • 我的账号
            • 订单
            • 会员中心
            • 账单及发票查询
            • 定制产品及项目
          • Primary Antibodies ›
          • PERK Antibodies

          Invitrogen

          Phospho-PERK (Thr982) Polyclonal Antibody

          高级验证
          7个已发表图片
          18 篇参考文献
          查看其他28个PERK抗体

          {{$productOrderCtrl.translations['antibody.pdp.commerceCard.promotion.promotions']}}

          {{$productOrderCtrl.translations['antibody.pdp.commerceCard.promotion.viewpromo']}}

          {{$productOrderCtrl.translations['antibody.pdp.commerceCard.promotion.promocode']}}: {{promo.promoCode}} {{promo.promoTitle}} {{promo.promoDescription}}. {{$productOrderCtrl.translations['antibody.pdp.commerceCard.promotion.learnmore']}}

          说明书
          证书
          实验方案
          问题与答案
          技术支持
          说明书
          证书
          实验方案
          问题与答案
          技术支持
          说明书
          证书
          实验方案
          问题与答案
          技术支持

          Cite Phospho-PERK (Thr982) Polyclonal Antibody

          Additional Information:
          {{banner.description}}
          {{$ctrl.isSkuNotesCollapsed ? 'View more' : 'View less'}}
          • 抗体检测数据 (1)
          • 已发表图片 (7)
          • 高级验证 (1)
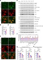
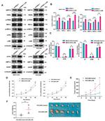
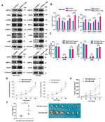
          Phospho-PERK (Thr982) Antibody in Western Blot (WB)
          Group 53 Created with Sketch.
          Phospho-PERK (Thr982) Antibody in Western Blot (WB)
          Group 53 Created with Sketch.

          图: 1 / 9

          {{ $ctrl.currentElement.advancedVerification.fullName }}
          {{ $ctrl.currentElement.advancedVerification.text }}

          Phospho-PERK (Thr982) Antibody (PA5-40294) in WB

          Western Blot analysis of Phospho-PERK (Thr982) was performed using 453 AD293 cells. The membrane was probed with Phospho-PERK (Thr982) Polyclonal Antibody (Product # PA5-40294). {{ $ctrl.currentElement.advancedVerification.fullName }} 验证信息 View more
          已发表图片由___提供 benchsci-logo
          PMID: {{$ctrl.currentElement.benchSciPubmedId}}
          查看产品

          {{$ctrl.videoDesc}}

          {{$ctrl.videoLongDesc}}

          Phospho-PERK (Thr982) Antibody in Western Blot (WB)
          Phospho-PERK (Thr982) Antibody in Western Blot (WB)
          Phospho-PERK (Thr982) Antibody in Western Blot (WB)
          Phospho-PERK (Thr982) Antibody in Western Blot (WB)
          Phospho-PERK (Thr982) Antibody in Western Blot (WB)
          Phospho-PERK (Thr982) Antibody in Western Blot (WB)
          Phospho-PERK (Thr982) Antibody in Western Blot (WB)
          Phospho-PERK (Thr982) Antibody in Western Blot (WB)
          Phospho-PERK (Thr982) Antibody
          Phospho-PERK (Thr982) Polyclonal Antibody

          产品信息

          PA5-40294

          应用
          建议稀释比
          已发表文章

          免疫印迹 (WB)

          1:500-1:2,000
          查看17篇已发表文章 17篇已发表文章

          免疫组化 (IHC)

          1:100-1:300
          查看1篇已发表文章 1篇已发表文章
          产品规格

          种属反应

          Human, Mouse, Rat

          已发表种属

          Human, Mouse, Rat

          宿主/亚型

          Rabbit / IgG

          分类

          Polyclonal

          类型

          Antibody

          抗原

          Synthesized peptide derived from human PERK around the phosphorylation site of T982.
          3D表位/免疫原

          偶联物

          Unconjugated Unconjugated Unconjugated

          形式

          Liquid

          浓度

          1 mg/mL

          规格

          100 µg

          纯化类型

          Antigen affinity chromatography

          保存液

          PBS, pH 7.4, with 50% glycerol, 0.5% BSA

          内含物

          0.02% sodium azide

          保存条件

          -20°C, Avoid Freeze/Thaw Cycles

          运输条件

          Ambient (domestic); Wet ice (international)

          RRID

          AB_2576881

          产品详细信息

          This antibody is predicted to react with mouse and rat based on sequence homology.

          靶标信息

          EIF2AK3 (PERK) is one of 4 kinases that specifically phosphorylate Ser51 of translation initiation factor eIF2-alpha in response to various environmental stresses, leading to a decrease in protein sythesis. In the case of EIF2AK3, signaling is initiated by misfolded proteins in the ER. Defects in EIF2AK3 are the cause of Wolcott-Rallison syndrome (WRS), also known as multiple epiphyseal dysplasia with early-onset diabetes mellitus. WRS is a rare autosomal recessive disorder, characterized by permanent neonatal or early infancy insulin-dependent diabetes and, at a later age, epiphyseal dysplasia, osteoporosis, growth retardation and other multisystem manifestations, such as hepatic and renal dysfunctions, mental retardation and cardiovascular abnormalities.

          仅用于科研。不用于诊断过程。未经明确授权不得转售。

          生物信息学

          蛋白别名: 2.7.11.1; eIF-2 protein kinase; Eukaryotic translation initiation factor 2-alpha kinase 3; HsPEK; OTTHUMP00000207187; OTTHUMP00000207188; pancreatic eIF-2 alpha kinase; pancreatic eIF-2alpha kinase; Pancreatic eIF2-alpha kinase; PKR-like ER kinase; PRKR-like endoplasmic reticulum kinase; Protein tyrosine kinase EIF2AK3; unnamed protein product

          查看更多 收起

          基因别名: AI427929; EIF2AK3; PEK; PERK; WRS

          查看更多 收起

          UniProt ID: (Human) Q9NZJ5, (Rat) Q9Z1Z1, (Mouse) Q9Z2B5

          查看更多 收起

          Entrez Gene ID: (Human) 9451, (Rat) 29702, (Mouse) 13666

          查看更多 收起

          功能
          nucleotide binding protein kinase activity protein serine/threonine kinase activity eukaryotic translation initiation factor 2alpha kinase activity protein tyrosine kinase activity protein binding ATP binding kinase activity transferase activity enzyme binding protein phosphatase binding identical protein binding translation regulator activity misfolded protein binding Hsp90 protein binding protein serine kinase activity transferase activity, transferring phosphorus-containing groups eukaryotic initiation factor eIF2 binding non-receptor serine/threonine protein kinase
          参与通路
          skeletal system development ossification angiogenesis chondrocyte development translational initiation regulation of translation regulation of translational initiation response to oxidative stress ER overload response response to unfolded protein endoplasmic reticulum organization positive regulation of vascular endothelial growth factor production positive regulation of gene expression negative regulation of translation calcium-mediated signaling bone mineralization endoplasmic reticulum unfolded protein response endocrine pancreas development negative regulation of myelination negative regulation of translation in response to stress negative regulation of translational initiation in response to stress cellular response to amino acid starvation response to endoplasmic reticulum stress regulation of translation initiation in response to endoplasmic reticulum stress PERK-mediated unfolded protein response cellular response to glucose starvation proteasome-mediated ubiquitin-dependent protein catabolic process positive regulation of transcription from RNA polymerase I promoter negative regulation of translational initiation insulin-like growth factor receptor signaling pathway cellular response to cold mitochondrial respiratory chain supercomplex assembly positive regulation of protein localization to nucleus regulation of endoplasmic reticulum stress-induced intrinsic apoptotic signaling pathway response to manganese-induced endoplasmic reticulum stress translation protein phosphorylation activation of cysteine-type endopeptidase activity involved in apoptotic process lactation positive regulation of signal transduction negative regulation of gene expression regulation of translational initiation by eIF2 alpha phosphorylation regulation of fatty acid metabolic process pancreas development positive regulation of protein binding SREBP signaling pathway negative regulation of apoptotic process fat cell differentiation protein autophosphorylation protein homooligomerization intrinsic apoptotic signaling pathway in response to endoplasmic reticulum stress positive regulation of endoplasmic reticulum stress-induced intrinsic apoptotic signaling pathway phosphorylation peptidyl-serine phosphorylation negative regulation of translation in response to endoplasmic reticulum stress positive regulation of glutathione biosynthetic process positive regulation of transcription from RNA polymerase II promoter in response to endoplasmic reticulum stress
          It has to be done as per old AB suggested Products section.

          Disclaimer

          Close

          Clicking the images or links will redirect you to a website hosted by BenchSci that provides third-party scientific content. Neither the content nor the BenchSci technology and processes for selection have been evaluated by us; we are providing them as-is and without warranty of any kind, including for use or application of the Thermo Fisher Scientific products presented.

          guarantee_icon

          性能保障

          只要您发现Invitrogen抗体在实验中的表现与网站或说明书的所述内容不符,您即可享受免费退换货服务。*

          了解更多
          help_icon

          随时为您服务

          获取常见问题的专家解答,或者直接联系我们的技术专家,咨询应用、设备、常规产品使用问题。

          联系技术支持
          订购 Plus Icon Minus Icon
          • 订单状态查询
          • 订单支持
          • 货号直购
          • 现货供应中心
          • 电子采购
          支持 Plus Icon Minus Icon
          • 帮助&支持
          • 联系我们 - 400 820 8982
          • 技术支持中心
          • 查找文件&证书
          • 报告网站问题
          资源 Plus Icon Minus Icon
          • 学习中心
          • 促销
          • 活动&研讨会
          • 社交媒体
          关于赛默飞 Plus Icon Minus Icon
          • 关于我们
          • 招聘 招聘
          • 投资者关系 投资者关系
          • 新闻 新闻
          • 社会责任 社会责任
          • 商标
          • 政策和通知
          品牌 Plus Icon Minus Icon
          • Thermo Scientific
          • Applied Biosystems
          • Invitrogen
          • Gibco
          • Ion Torrent
          • Unity Lab Services
          • Patheon
          • PPD
          • 服务条款
          • 隐私政策
          • 定价和运输保险政策
          © 2006-2026 Thermo Fisher Scientific Inc. All rights reserved. All trademarks are the property of Thermo Fisher Scientific and its subsidiaries unless otherwise specified.
          China flag icon
          China
          本网站销售的所有产品均不得用于人类或动物之临床诊断或治疗,仅可用于工业或者科研等非医疗目的。
             电子营业执照 | 经营证照公示 | ICP备案号:沪ICP备11003924号 | 沪公网安备 31011502006935号

          Your items have has been added!


          Host server : magellan-search-green-6479c7f679-v472f:80/100.66.78.195:80.
          git-commit: b70c0dceb888abc3b0dcebb5bc3a5b8753e7e816
          git-url: https://github.com/thermofisher/magellan-search
          git-branch: release/2.50.0-Offline