Hamburger Menu Button
Thermo Fisher Scientific Logo
登录
没有账号?建立账号 注册
  • 产品
    • 抗体
    • 引物合成
    • GeneArt Gene Synthesis Instant Designer
    • TaqMan Assay and Array Search
    • PCR 设备和耗材
    • 色谱柱和纯化柱
    • 实验室离心机
    • 分子生物学试剂和试剂盒
    • 实验室塑料耗材及用品
    • 查看所有产品分类
  • 应用和技术
    • 色谱
    • 细胞转染和培养
    • 实时荧光定量PCR
    • 质谱
    • 实验室塑料耗材及用品
    • 电子显微镜
    • 蛋白质生物学
    • PCR
    • RNAi
    • 环境
    • 查看所有应用和技术
  • 服务
    • 定制服务
    • 企业级实验室信息化服务
    • 企业服务
    • 金融&租赁服务
    • 仪器服务
    • OEM和商业供应
    • 培训服务
    • 360° CDMO 和 CRO 服务
    • CDMO 服务
    • 临床试验 CRO 服务
    • 查看所有帮助和支持
  • 帮助和支持
    • 学习中心
    • 联系我们
    • 更改国家或地区
    • 查看所有帮助和支持
  • 热门产品
    • TaqMan Real-Time PCR Assays
      TaqMan 实时荧光定量 PCR 试剂盒
    • Antibodies
      抗体
    • Oligos, Primers & Probes
      寡核苷酸、引物、探针
    • GeneArt Gene Synthesis
      GeneArt 基因合成
    • Cell Culture Plastics
      细胞培养耗材
  • 联系我们
  • 货号直购
  • 订单查询
  • 查找文件&证书
Thermo Fisher Scientific Logo

Search

搜索全部或下列指定分类
Search button
          • 联系我们
          • 货号直购
          • 登录
            登录
            没有账号?建立账号 注册
            • 我的账号
            • 订单
            • 账单及发票查询
            • 定制产品及项目

          Disclaimer

          Clicking the images or links will redirect you to a website hosted by BenchSci that provides third-party scientific content. Neither the content nor the BenchSci technology and processes for selection have been evaluated by us; we are providing them as-is and without warranty of any kind, including for use or application of the Thermo Fisher Scientific products presented.

          • Primary Antibodies ›
          • STAT5 alpha Antibodies

          Invitrogen

          Phospho-STAT5 (Tyr694) Monoclonal Antibody (SRBCZX), PE-eFluor™ 610, eBioscience™

          高级验证
          7个已发表图片
          8 篇参考文献
          查看其他55个STAT5 alpha抗体

          {{$productOrderCtrl.translations['antibody.pdp.commerceCard.promotion.promotions']}}

          {{$productOrderCtrl.translations['antibody.pdp.commerceCard.promotion.viewpromo']}}

          {{$productOrderCtrl.translations['antibody.pdp.commerceCard.promotion.promocode']}}: {{promo.promoCode}} {{promo.promoTitle}} {{promo.promoDescription}}. {{$productOrderCtrl.translations['antibody.pdp.commerceCard.promotion.learnmore']}}

          说明书
          证书
          实验方案
          问题与答案
          技术支持
          说明书
          证书
          实验方案
          问题与答案
          技术支持
          说明书
          证书
          实验方案
          问题与答案
          技术支持

          Cite Phospho-STAT5 (Tyr694) Monoclonal Antibody (SRBCZX), PE-eFluor™ 610, eBioscience™

          • 抗体检测数据 (1)
          • 已发表图片 (7)
          • 高级验证 (1)
          Phospho-STAT5 (Tyr694) Antibody in Flow Cytometry (Flow)
          Group 53 Created with Sketch.
          Phospho-STAT5 (Tyr694) Antibody in Flow Cytometry (Flow)
          Group 53 Created with Sketch.

          图: 1 / 9

          {{ $ctrl.currentElement.advancedVerification.fullName }}
          {{ $ctrl.currentElement.advancedVerification.text }}

          Phospho-STAT5 (Tyr694) Antibody (61-9010-42) in Flow

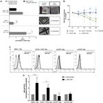
          TOP: Intracellular staining of untreated (left) or 15-minute IL-15-treated (right) normal human peripheral blood cells with Anti-Canine/Human CD94 APC (Product # 17-5094-42) and Anti-Human/Mouse phospho-STAT5 (Y694) PE-eFluor® 610. Cells in the lymphocyte gate were used for analysis. BOTTOM: Intracellular staining of untreated (orange histogram) or 15-minute IL-15-treated (purple histogram) normal human per... View More {{ $ctrl.currentElement.advancedVerification.fullName }} 验证信息 View more
          已发表图片由___提供 benchsci-logo
          PMID: {{$ctrl.currentElement.benchSciPubmedId}}
          查看产品

          {{$ctrl.videoDesc}}

          {{$ctrl.videoLongDesc}}

          Phospho-STAT5 (Tyr694) Antibody in Flow Cytometry (Flow)
          Phospho-STAT5 (Tyr694) Antibody in Flow Cytometry (Flow)
          Phospho-STAT5 (Tyr694) Antibody in Flow Cytometry (Flow)
          Phospho-STAT5 (Tyr694) Antibody in Flow Cytometry (Flow)
          Phospho-STAT5 (Tyr694) Antibody in Flow Cytometry (Flow)
          Phospho-STAT5 (Tyr694) Antibody in Flow Cytometry (Flow)
          Phospho-STAT5 (Tyr694) Antibody in Flow Cytometry (Flow)
          Phospho-STAT5 (Tyr694) Antibody in Flow Cytometry (Flow)
          Phospho-STAT5 (Tyr694) Antibody

          产品信息

          61-9010-42

          应用
          建议稀释比
          已发表文章

          流式细胞分析 (Flow)

          5 µL (0.5 µg)/test
          查看8篇已发表文章 8篇已发表文章
          产品规格

          种属反应

          Human, Mouse

          已发表种属

          C. elegans, Rat

          宿主/亚型

          Mouse / IgG1, kappa

          推荐的同型对照

          Mouse IgG1 kappa Isotype Control (P3.6.2.8.1), PE-eFluor™ 610, eBioscience™

          分类

          Monoclonal

          类型

          Antibody

          克隆号

          SRBCZX

          偶联物

          PE-eFluor™ 610 PE-eFluor™ 610 PE-eFluor™ 610
          • APC 
          • FITC
          • PE 
          • PE-Cyanine7
          • PerCP-eFluor 710
          • Request custom conjugation

          激发/发射光谱

          565/606 nm 查看光谱 spectra

          形式

          Liquid

          浓度

          5 µL/Test

          纯化类型

          Affinity chromatography

          保存液

          PBS, pH 7.2, with BSA

          内含物

          0.09% sodium azide

          保存条件

          4°C, store in dark, DO NOT FREEZE!

          运输条件

          Ambient (domestic); Wet ice (international)

          RRID

          AB_2574672

          产品详细信息

          Description: This SRBCZX monoclonal antibody recognizes signal transducer and activator of transcription 5 (STAT5) when phosphorylated on tyrosine 694. STAT proteins are activated by ligand binding to receptors, such as cytokine receptors, that associate with Janus kinase (JAK) family members. Following their phosphorylation by JAKs, STAT proteins translocate to the nucleus where they bind to DNA and regulate transcription of specific genes in a cell type- and cytokine-specific manner. In response to cytokines that signal through the common gamma chain such as IL-2, IL-7, and IL-15, STAT5 is phosphorylated on tyrosine 694 by JAK1 and JAK3. Cytokines such as IL-3, IL-5, and GM-CSF that signal via the common beta chain induce STAT5 phosphorylation on tyrosine 694 by JAK 2. Phosphorylation of STAT5 on tyrosine 694 is essential for STAT5 dimer formation, nuclear translocation, and DNA binding activity.

          Specificity of this SRBCZX clone was determined by ELISA and flow cytometry.

          Applications Reported: This SRBCZX antibody has been reported for use in intracellular staining followed by flow cytometric analysis.

          Applications Tested: This SRBCZX antibody has been pre-titrated and tested by intracellular staining followed by flow cytometric analysis of stimulated normal human peripheral blood cells. This can be used at 5 µL (0.5 µg) per test. A test is defined as the amount (µg) of antibody that will stain a cell sample in a final volume of 100 µL. Cell number should be determined empirically but can range from 10^5 to 10^8 cells/test.

          Staining Protocol: We recommend using Protocol C: Two-step protocol: Fixation/Methanol. Protocol A: Two-step protocol: intracellular (cytoplasmic) proteins and Protocol B: One-step protocol: intracellular (nuclear) proteins cannot be used. All Protocols can be found in the Flow Cytometry Protocols: "Staining Intracellular Antigens for Flow Cytometry Protocol" located in the BestProtocols® Section under the Resources tab online. PE-eFluor® 610 can be excited with laser lines from 488-561 nm and emits at 607 nm. We recommend using a 610/20 band pass filter (equivalent to PE-Texas Red®). Please make sure that your instrument is capable of detecting this fluorochome.

          Light sensitivity: This tandem dye is sensitive to photo-induced oxidation. Please protect this vial and stained samples from light.

          Fixation: Samples can be stored in IC Fixation Buffer (Product # 00-8222) (100 µL of cell sample + 100 µL of IC Fixation Buffer) or 1-step Fix/Lyse Solution (Product # 00-5333) for up to 3 days in the dark at 4°C with minimal impact on brightness and FRET efficiency/compensation. Some generalizations regarding fluorophore performance after fixation can be made, but clone specific performance should be determined empirically.

          Excitation: 488-561 nm; Emission: 607 nm; Laser: Blue Laser, Green Laser, Yellow-Green Laser.

          Filtration: 0.2 µm post-manufacturing filtered.

          靶标信息

          STAT5 alpha is a member of the STAT family of transcription factors. In response to cytokines and growth factors, STAT family members are phosphorylated by the receptor associated kinases, and then form homo- or heterodimers that translocate to the cell nucleus where they act as transcription activators. STAT5 alpha is activated by, and mediates the responses of many cell ligands, such as IL2, IL3, IL7 GM-CSF, erythropoietin, thrombopoietin, and different growth hormones. Activation of STAT5 alpha in myeloma and lymphoma associated with a TEL/JAK2 gene fusion is independent of cell stimulus and has been shown to be essential for the tumorigenesis. The mouse counterpart of STAT5 alpha is found to induce the expression of BCL2L1/BCL-X(L), which suggests the antiapoptotic function of this protein in cells. STAT5 alpha, along with STAT5 beta, were identified in mouse. The amino acid sequences of STAT5 alpha and STAT5 beta show 96% sequence similarity, and both proteins are co expressed in most tissues in virgin and lactating mice. However, differential accumulation of STAT5 alpha and STAT5 beta mRNA has been reported for both muscle and mammary tissue. STAT5 alpha is critically involved in a variety of physiological functions, including reproduction, lactation, immune function and somatic growth.

          仅用于科研。不用于诊断过程。未经明确授权不得转售。

          How to use the Panel Builder

          Watch the video to learn how to use the Invitrogen Flow Cytometry Panel Builder to build your next flow cytometry panel in 5 easy steps.

          生物信息学

          蛋白别名: Mammary gland factor; mammary gland factor STAT5A; Signal transducer and activator of transcription 5A; STAT; STAT5B

          查看更多 收起

          基因别名: AA959963; MGF; Mpf; STAT5; STAT5A

          查看更多 收起

          UniProt ID: (Human) P42229, (Mouse) P42230

          查看更多 收起

          Entrez Gene ID: (Human) 6776, (Mouse) 20850

          查看更多 收起

          功能
          DNA binding transcription factor activity, sequence-specific DNA binding protein tyrosine kinase activity signal transducer activity protein binding RNA polymerase II core promoter sequence-specific DNA binding double-stranded DNA binding protein phosphatase binding sequence-specific DNA binding DNA-binding transcription factor
          参与通路
          allantoin metabolic process positive regulation of endothelial cell proliferation citrate metabolic process 2-oxoglutarate metabolic process succinate metabolic process oxaloacetate metabolic process transcription, DNA-templated regulation of transcription from RNA polymerase II promoter isoleucine metabolic process valine metabolic process creatine metabolic process fatty acid metabolic process JAK-STAT cascade lactation peptidyl-tyrosine phosphorylation taurine metabolic process prolactin signaling pathway regulation of multicellular organism growth positive regulation of blood vessel endothelial cell migration creatinine metabolic process JAK-STAT cascade involved in growth hormone signaling pathway luteinization natural killer cell differentiation regulation of transcription, DNA-templated transcription from RNA polymerase II promoter signal transduction female pregnancy positive regulation of cell proliferation regulation of steroid metabolic process cytokine-mediated signaling pathway lipid storage regulation of cell adhesion regulation of epithelial cell differentiation mammary gland development positive regulation of natural killer cell differentiation negative regulation of mast cell apoptotic process T cell differentiation in thymus positive regulation of multicellular organism growth positive regulation of activated T cell proliferation T cell homeostasis negative regulation of apoptotic process response to peptide hormone positive regulation of interleukin-2 biosynthetic process positive regulation of B cell differentiation positive regulation of gamma-delta T cell differentiation positive regulation of lymphocyte differentiation negative regulation of erythrocyte differentiation positive regulation of mitotic cell cycle positive regulation of transcription from RNA polymerase II promoter positive regulation of natural killer cell mediated cytotoxicity development of secondary female sexual characteristics development of secondary male sexual characteristics Peyer's patch development positive regulation of inflammatory response mammary gland involution positive regulation of mast cell differentiation prostate gland epithelium morphogenesis epithelial cell differentiation involved in prostate gland development mammary gland epithelium development positive regulation of mast cell proliferation cellular response to granulocyte macrophage colony-stimulating factor stimulus
          It has to be done as per old AB suggested Products section.
          guarantee_icon

          性能保障

          只要您发现Invitrogen抗体在实验中的表现与网站或说明书的所述内容不符,您即可享受免费退换货服务。*

          了解更多
          help_icon

          随时为您服务

          获取常见问题的专家解答,或者直接联系我们的技术专家,咨询应用、设备、常规产品使用问题。

          联系技术支持
          订购 Plus Icon Minus Icon
          • 订单状态查询
          • 订单支持
          • 货号直购
          • 现货供应中心
          • 电子采购
          支持 Plus Icon Minus Icon
          • 帮助&支持
          • 联系我们 - 400 820 8982
          • 技术支持中心
          • 查找文件&证书
          • 报告网站问题
          资源 Plus Icon Minus Icon
          • 学习中心
          • 促销
          • 活动&研讨会
          • 社交媒体
          关于赛默飞 Plus Icon Minus Icon
          • 关于我们
          • 招聘 招聘
          • 投资者关系 投资者关系
          • 新闻 新闻
          • 社会责任 社会责任
          • 商标
          • 政策和通知
          品牌 Plus Icon Minus Icon
          • Thermo Scientific
          • Applied Biosystems
          • Invitrogen
          • Gibco
          • Ion Torrent
          • Patheon
          • PPD
          • 服务条款
          • 隐私政策
          • 定价和运输保险政策
          © 2006-2026 Thermo Fisher Scientific Inc. All rights reserved. All trademarks are the property of Thermo Fisher Scientific and its subsidiaries unless otherwise specified.
          China flag icon
          China
          本网站销售的所有产品均不得用于人类或动物之临床诊断或治疗,仅可用于工业或者科研等非医疗目的。
             电子营业执照 | 经营证照公示 | ICP备案号:沪ICP备11003924号 | 沪公网安备 31011502006935号

          Your items have has been added!


          Host server : magellan-search-blue-55ff9ddd88-8jdkq:80/100.66.75.107:80.
          git-commit: d366ff9721d93504b2ac26a183b2b3e3d0e7d9ec
          git-url: https://github.com/thermofisher/magellan-search
          git-branch: release/2.42.0-2026.01.03-1.0