Hamburger Menu Button
Thermo Fisher Scientific Logo
登录
没有账号?建立账号 注册
  • 产品
    • 抗体
    • 引物合成
    • GeneArt Gene Synthesis Instant Designer
    • TaqMan Assay and Array Search
    • PCR 设备和耗材
    • 色谱柱和纯化柱
    • 实验室离心机
    • 分子生物学试剂和试剂盒
    • 实验室塑料耗材及用品
    • 查看所有产品分类
  • 应用和技术
    • 色谱
    • 细胞转染和培养
    • 实时荧光定量PCR
    • 质谱
    • 实验室塑料耗材及用品
    • 电子显微镜
    • 蛋白质生物学
    • PCR
    • RNAi
    • 环境
    • 查看所有应用和技术
  • 服务
    • 定制服务
    • 企业级实验室信息化服务
    • 金融&租赁服务
    • 仪器服务
    • OEM和商业供应
    • 培训服务
    • 360° CDMO 和 CRO 服务
    • CDMO 服务
    • 临床试验 CRO 服务
    • Unity Lab Services
    • 查看所有帮助和支持
  • 帮助和支持
    • 学习中心
    • 联系我们
    • 更改国家或地区
    • 查看所有帮助和支持
  • 热门产品
    • TaqMan Real-Time PCR Assays
      TaqMan 实时荧光定量 PCR 试剂盒
    • Antibodies
      抗体
    • Oligos, Primers & Probes
      寡核苷酸、引物、探针
    • GeneArt Gene Synthesis
      GeneArt 基因合成
    • Cell Culture Plastics
      细胞培养耗材
  • Who We Serve
    • 抗体治疗解决方案
    • 细胞与基因治疗解决方案
    • 学术科研
    • 工业与应用
  • 联系我们
  • 货号直购
  • 订单查询
  • 查找文件&证书
Thermo Fisher Scientific Logo

Search

搜索全部或下列指定分类
Search button
          • 联系我们
          • 货号直购
          • 登录
            登录
            没有账号?建立账号 注册
            • 我的账号
            • 订单
            • 会员中心
            • 账单及发票查询
            • 定制产品及项目
          • Primary Antibodies ›
          • cGAS Antibodies

          Invitrogen

          cGAS Monoclonal Antibody (HGAYN), eBioscience™

          高级验证
          4个已发表图片
          2 篇参考文献
          查看其他23个cGAS抗体

          {{$productOrderCtrl.translations['antibody.pdp.commerceCard.promotion.promotions']}}

          {{$productOrderCtrl.translations['antibody.pdp.commerceCard.promotion.viewpromo']}}

          {{$productOrderCtrl.translations['antibody.pdp.commerceCard.promotion.promocode']}}: {{promo.promoCode}} {{promo.promoTitle}} {{promo.promoDescription}}. {{$productOrderCtrl.translations['antibody.pdp.commerceCard.promotion.learnmore']}}

          说明书
          证书
          实验方案
          问题与答案
          技术支持
          说明书
          证书
          实验方案
          问题与答案
          技术支持
          说明书
          证书
          实验方案
          问题与答案
          技术支持

          Cite cGAS Monoclonal Antibody (HGAYN), eBioscience™

          Additional Information:
          {{banner.description}}
          {{$ctrl.isSkuNotesCollapsed ? 'View more' : 'View less'}}
          • 抗体检测数据 (3)
          • 已发表图片 (4)
          • 高级验证 (2)
          cGAS Antibody in Western Blot (WB)
          Group 53 Created with Sketch.
          cGAS Antibody in Western Blot (WB)
          Group 53 Created with Sketch.

          图: 1 / 9

          {{ $ctrl.currentElement.advancedVerification.fullName }}
          {{ $ctrl.currentElement.advancedVerification.text }}

          cGAS Antibody (14-5158-82) in WB

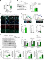
          Western blot of human cGAS using reduced: 1) Daudi human peripheral blood cell line, 2) HEK-293 human embryonic kidney cell line, 3) HEL human erythroblast cell line, 4) HeLa human cervix epithelial cell line, 5) MCF7 human mammary gland epithelial cell line, 6) NIH/3T3 mouse embryo fibroblast cell line, and 7) THP-1 human myeloid peripheral blood cell line. Expected band seen at 65kD. Primary cGAS Monoclonal Antibody was used at 2µg/ml, blocking with 5% Milk in TBS-T. Goat anti-Mouse IgG (H+L) Secondary Antibody, HRP (Product # 31430) was... View More {{ $ctrl.currentElement.advancedVerification.fullName }} 验证信息 View more
          已发表图片由___提供 benchsci-logo
          PMID: {{$ctrl.currentElement.benchSciPubmedId}}
          查看产品

          {{$ctrl.videoDesc}}

          {{$ctrl.videoLongDesc}}

          cGAS Antibody in Western Blot (WB)
          cGAS Antibody in Western Blot (WB)
          cGAS Antibody in Western Blot (WB)
          cGAS Antibody in Immunocytochemistry (ICC/IF)
          cGAS Antibody in Western Blot (WB)
          cGAS Antibody in Western Blot (WB)
          cGAS Antibody in Western Blot (WB)
          cGAS Antibody
          cGAS Antibody

          产品信息

          14-5158-82

          应用
          建议稀释比
          已发表文章

          免疫印迹 (WB)

          1-2 µg/mL
          查看1篇已发表文章 1篇已发表文章

          免疫细胞化学 (ICC/IF)

          -
          查看1篇已发表文章 1篇已发表文章
          产品规格

          种属反应

          Human

          已发表种属

          Human

          宿主/亚型

          Mouse / IgG2b, kappa

          推荐的同型对照

          Mouse IgG2b kappa Isotype Control (eBMG2b), eBioscience™

          分类

          Monoclonal

          类型

          Antibody

          克隆号

          HGAYN

          抗原

          E. coli-derived recombinant human cGAS protein

          偶联物

          Unconjugated Unconjugated Unconjugated

          形式

          Liquid

          浓度

          0.5 mg/mL

          规格

          100 µg

          纯化类型

          Protein G

          保存液

          PBS, pH 7.2

          内含物

          0.09% sodium azide

          保存条件

          4°C, do not freeze

          运输条件

          Ambient (domestic); Wet ice (international)

          RRID

          AB_2762638

          产品详细信息

          Description: This HGAYN monoclonal antibody recognizes human cGAS. This antibody works on reduced lysates.

          Applications Reported: This HGAYN antibody has been reported for use in Western Blot analysis.

          Applications Tested: This HGAYN antibody has been tested by western blot of HeLa cell line. This may be used at less than or equal to 2 µg/mL.

          靶标信息

          cGAS (Cyclic GMP-AMP synthase) is a nucleotidyltransferase that catalyzes the formation of cyclic GMP-AMP (cGAMP) from ATP and GTP and plays a key role in innate immunity. Catalysis involves both the formation of 2', 5' phosphodiester linkage at the GpA step and the formation of 3', 5' phosphodiester linkage at the ApG step. This produces c[G(2',5')pA(3'5')p] responses. cGAS also binds cytosolic DNA directly, leading to the activation and synthesis of cGAMP. Then, a second messenger binds to and activates TMEM173/STING thereby triggering type-I interferon production. cGAS is also involved in innate immune sensorship of infection, detection of DNA from bacteria, response to cellular stress, DNA damage, and regulation of cellular senescence.

          仅用于科研。不用于诊断过程。未经明确授权不得转售。

          生物信息学

          蛋白别名: 2'3'-cGAMP synthase; C6orf150; C6orf150; cGAS is a cytosolic DNA sensor that induces interferons by producing the second messenger cGAMP; cGAMP synthase; Cyclic GMP-AMP synthase; DANGER family member 4; h-cGAS; Mab-21 domain containing 1; Mab-21 domain-containing protein 1; MB21D1; protein MB21D1; unnamed protein product

          查看更多 收起

          基因别名: C6orf150; CGAS; D4; h-cGAS; MB21D1

          查看更多 收起

          UniProt ID: (Human) Q8N884

          查看更多 收起

          Entrez Gene ID: (Human) 115004

          查看更多 收起

          功能
          nucleotide binding DNA binding chromatin binding double-stranded DNA binding protein binding ATP binding GTP binding phosphatidylinositol-4,5-bisphosphate binding lipid binding transferase activity nucleotidyltransferase activity nucleosome binding protein homodimerization activity metal ion binding cyclic-GMP-AMP synthase activity molecular condensate scaffold activity poly-ADP-D-ribose modification-dependent protein binding
          参与通路
          activation of innate immune response pattern recognition receptor signaling pathway positive regulation of defense response to virus by host immune system process regulation of immunoglobulin production cytoplasmic pattern recognition receptor signaling pathway DNA repair cellular response to DNA damage stimulus determination of adult lifespan cAMP-mediated signaling cGMP-mediated signaling signal transduction involved in regulation of gene expression regulation of type I interferon production positive regulation of type I interferon production paracrine signaling innate immune response negative regulation of DNA repair regulation of immune response regulation of T cell activation defense response to virus cellular response to exogenous dsRNA cGAS/STING signaling pathway negative regulation of cGAS/STING signaling pathway positive regulation of cytokine production involved in inflammatory response negative regulation of double-strand break repair via homologous recombination positive regulation of cellular senescence
          It has to be done as per old AB suggested Products section.

          Disclaimer

          Close

          Clicking the images or links will redirect you to a website hosted by BenchSci that provides third-party scientific content. Neither the content nor the BenchSci technology and processes for selection have been evaluated by us; we are providing them as-is and without warranty of any kind, including for use or application of the Thermo Fisher Scientific products presented.

          guarantee_icon

          性能保障

          只要您发现Invitrogen抗体在实验中的表现与网站或说明书的所述内容不符,您即可享受免费退换货服务。*

          了解更多
          help_icon

          随时为您服务

          获取常见问题的专家解答,或者直接联系我们的技术专家,咨询应用、设备、常规产品使用问题。

          联系技术支持
          订购 Plus Icon Minus Icon
          • 订单状态查询
          • 订单支持
          • 货号直购
          • 现货供应中心
          • 电子采购
          支持 Plus Icon Minus Icon
          • 帮助&支持
          • 联系我们 - 400 820 8982
          • 技术支持中心
          • 查找文件&证书
          • 报告网站问题
          资源 Plus Icon Minus Icon
          • 学习中心
          • 促销
          • 活动&研讨会
          • 社交媒体
          关于赛默飞 Plus Icon Minus Icon
          • 关于我们
          • 招聘 招聘
          • 投资者关系 投资者关系
          • 新闻 新闻
          • 社会责任 社会责任
          • 商标
          • 政策和通知
          品牌 Plus Icon Minus Icon
          • Thermo Scientific
          • Applied Biosystems
          • Invitrogen
          • Gibco
          • Ion Torrent
          • Unity Lab Services
          • Patheon
          • PPD
          • 服务条款
          • 隐私政策
          • 定价和运输保险政策
          © 2006-2026 Thermo Fisher Scientific Inc. All rights reserved. All trademarks are the property of Thermo Fisher Scientific and its subsidiaries unless otherwise specified.
          China flag icon
          China
          本网站销售的所有产品均不得用于人类或动物之临床诊断或治疗,仅可用于工业或者科研等非医疗目的。
             电子营业执照 | 经营证照公示 | ICP备案号:沪ICP备11003924号 | 沪公网安备 31011502006935号

          Your items have has been added!


          Host server : magellan-search-green-6479c7f679-sz4vp:80/100.66.76.236:80.
          git-commit: b70c0dceb888abc3b0dcebb5bc3a5b8753e7e816
          git-url: https://github.com/thermofisher/magellan-search
          git-branch: release/2.50.0-Offline