Search
Search

Invitrogen1.3万+重组抗体限时5折起,精准专业助力科研!批间稳定,热门靶点丰富,现下单加赠200会员积分* |
重组抗体利用重组DNA 和蛋白质工程技术,通过对抗体编码基因根据不同应用需求进行加工改造和重新装配,转染适当受体细胞进行体外表达后获取。
通过对基因序列进行修饰或改造,可实现更高质量和灵敏度的重组抗体,适用于广泛的应用,并容易实现大规模生产。Invitrogen重组抗体有多种产品可供选择,如丰富的物种、偶联及非偶联等多种形式。
同一抗体在平行实验中所得的结果不同,常常会导致误导科学家,一支不可靠的抗体可能会造成巨大损失。导致这一结果的原因通常与抗体的生产过程有关。
不同于常规的单克隆和多克隆抗体,InvitrogenTM重组抗体来源于细胞体外表达,而后经过多次严格筛选和验证,为研究人员在蛋白质组学、人类健康和药物发现领域所面临的挑战提供解决方法。
我们的重组抗体的优势在于:
| 重组兔单克隆抗体 | 重组兔多克隆抗体 | 单克隆抗体 | 多克隆抗体 | |
|---|---|---|---|---|
| 来源 | 源自兔单克隆抗体产生细胞系 | 源自重组兔单克隆抗体混合物 | 源自于杂交瘤细胞 | 源自接种的哺乳动物,如小鼠、兔子或山羊 |
| 灵敏度 | +++ | ++++ | +++ | ++++ |
| 特异性 | +++ | +++ | + ++ | + |
| 批次间稳定性 | +++ | +++ | ++ | + |
| 表位漂变 | / | / | + | ++ |
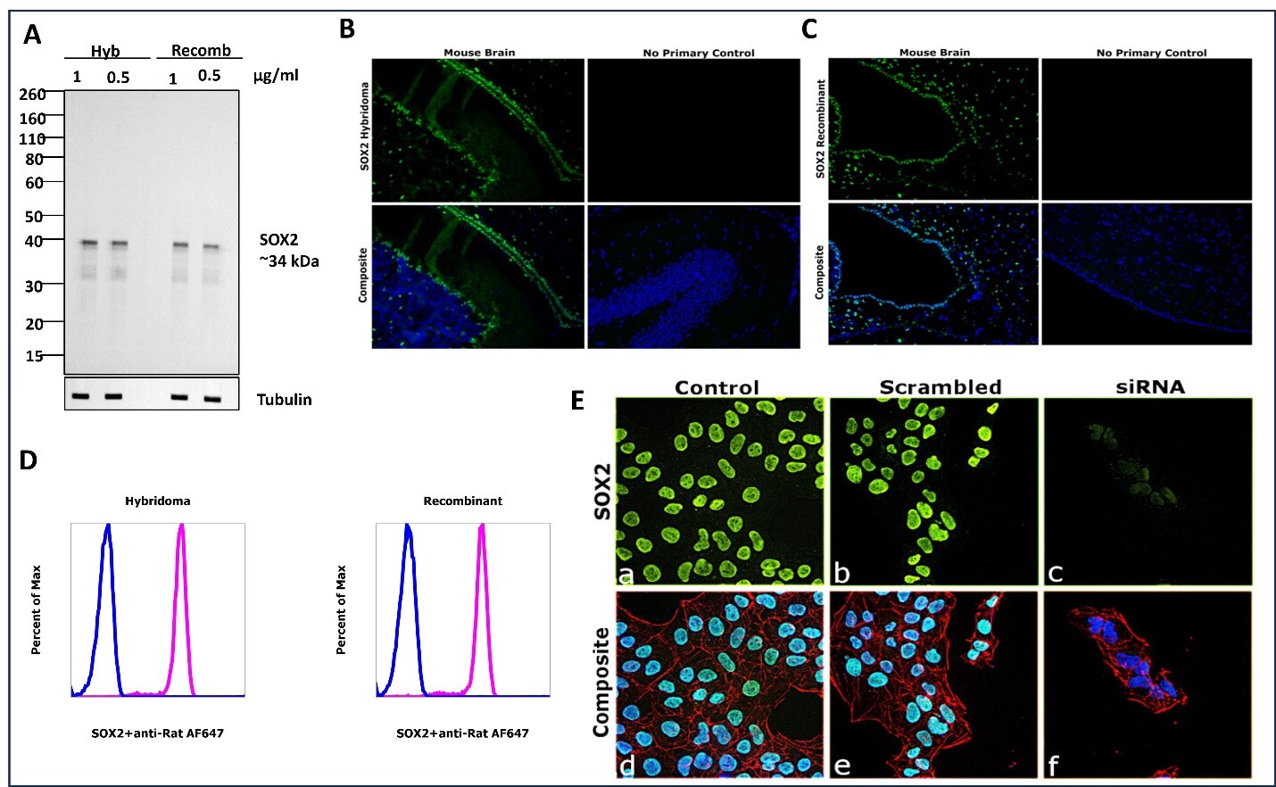
A.Western blot:使用30 µg NTERA-2全细胞裂解液,分别以1 µg/ml(泳道1)、0.5 µg/ml(泳道2)的SOX2单抗(Btjce)(14-9811-82),以及1 µg/ml(泳道3)、0.5 µg/ml(泳道4)的SOX2重组单抗(Btjce)(740013T)进行检测。两种抗体均在~35kDa处观察到SOX2特异性条带。
B.免疫组化:使用福尔马林固定石蜡包埋的小鼠脑组织切片,以1:100稀释的杂交瘤来源(14-9811-82)(B)和重组抗体(740013T)(C)检测,均显示SOX2核定位,灵敏度与亲和力相当。
C.流式细胞术:固定透化的NTERA-2细胞经0.625 µg/ml SOX2单抗(14-9811-82)或重组抗体(740013T)(粉色直方图)及同型对照(14-4321-85)(蓝色直方图)染色分析。
D.特异性验证:通过SOX2 siRNA敲降实验证实,转染后的NTERA-2细胞在免疫细胞化学检测中信号减弱。
高级验证抗体
Invitrogen抗体目前要经过一套严格的两步抗体验证方法,包括靶标特异性确认和功能应用验证,有助于确保抗体与正确的靶标结合并在特定的目标应用中发挥高性能。通过
此标识可以区分高级验证抗体,支持高级验证的数据可以在产品页面查找。了解更多关于我们的验证标准,请访问 Invitrogen™ 抗体验证技术。
*“验证”一词的使用或其他形式仅指研究使用的抗体,这些抗体经过功能测试以确认该抗体可用于指定的研究技术。它不能确保产品已经过临床或诊断用途的验证。
*活动购买任意一款抗体(含非重组抗体),即可加赠200会员积分一次,每个login限一单
仅供科研使用,不可用于诊断目的。
