Hamburger Menu Button
Thermo Fisher Scientific Logo
登录
没有账号?建立账号 注册
  • 产品
    • 抗体
    • 引物合成
    • GeneArt Gene Synthesis Instant Designer
    • TaqMan Assay and Array Search
    • PCR 设备和耗材
    • 色谱柱和纯化柱
    • 实验室离心机
    • 分子生物学试剂和试剂盒
    • 实验室塑料耗材及用品
    • 查看所有产品分类
  • 应用和技术
    • 色谱
    • 细胞转染和培养
    • 实时荧光定量PCR
    • 质谱
    • 实验室塑料耗材及用品
    • 电子显微镜
    • 蛋白质生物学
    • PCR
    • RNAi
    • 环境
    • 查看所有应用和技术
  • 服务
    • 定制服务
    • 企业级实验室信息化服务
    • 金融&租赁服务
    • 仪器服务
    • OEM和商业供应
    • 培训服务
    • 360° CDMO 和 CRO 服务
    • CDMO 服务
    • 临床试验 CRO 服务
    • Unity Lab Services
    • 查看所有帮助和支持
  • 帮助和支持
    • 学习中心
    • 联系我们
    • 更改国家或地区
    • 查看所有帮助和支持
  • 热门产品
    • TaqMan Real-Time PCR Assays
      TaqMan 实时荧光定量 PCR 试剂盒
    • Antibodies
      抗体
    • Oligos, Primers & Probes
      寡核苷酸、引物、探针
    • GeneArt Gene Synthesis
      GeneArt 基因合成
    • Cell Culture Plastics
      细胞培养耗材
  • Who We Serve
    • 抗体治疗解决方案
    • 细胞与基因治疗解决方案
    • 学术科研
    • 工业与应用
  • 联系我们
  • 货号直购
  • 订单查询
  • 查找文件&证书
Thermo Fisher Scientific Logo

Search

搜索全部或下列指定分类
Search button
          • 联系我们
          • 货号直购
          • 登录
            登录
            没有账号?建立账号 注册
            • 我的账号
            • 订单
            • 会员中心
            • 账单及发票查询
            • 定制产品及项目
          • Primary Antibodies ›
          • Ly-6G Antibodies

          Invitrogen

          Ly-6G Monoclonal Antibody (1A8-Ly6g), FITC, eBioscience™

          35个已发表图片
          87 篇参考文献
          查看其他32个Ly-6G抗体

          {{$productOrderCtrl.translations['antibody.pdp.commerceCard.promotion.promotions']}}

          {{$productOrderCtrl.translations['antibody.pdp.commerceCard.promotion.viewpromo']}}

          {{$productOrderCtrl.translations['antibody.pdp.commerceCard.promotion.promocode']}}: {{promo.promoCode}} {{promo.promoTitle}} {{promo.promoDescription}}. {{$productOrderCtrl.translations['antibody.pdp.commerceCard.promotion.learnmore']}}

          说明书
          证书
          实验方案
          问题与答案
          技术支持
          说明书
          证书
          实验方案
          问题与答案
          技术支持
          说明书
          证书
          实验方案
          问题与答案
          技术支持

          Cite Ly-6G Monoclonal Antibody (1A8-Ly6g), FITC, eBioscience™

          Additional Information:
          {{banner.description}}
          {{$ctrl.isSkuNotesCollapsed ? 'View more' : 'View less'}}
          • 抗体检测数据 (1)
          • 已发表图片 (35)
          Ly-6G Antibody in Flow Cytometry (Flow)
          Group 53 Created with Sketch.
          Ly-6G Antibody in Flow Cytometry (Flow)
          Group 53 Created with Sketch.

          图: 1 / 36

          {{ $ctrl.currentElement.advancedVerification.fullName }}
          {{ $ctrl.currentElement.advancedVerification.text }}

          Ly-6G Antibody (11-9668-82) in Flow

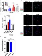
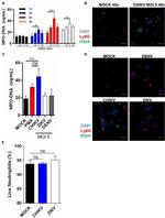
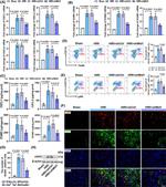
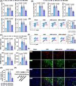
          Staining of C57Bl/6 splenocytes with Anti-Mouse Ly-6C eFluor® 450 (Product # 48-5932-82) and 0.25 µg of Rat IgG2a K Isotype Control FITC (Product # 11-4321-42) (left) or 0.25 µg of Anti-Mouse Ly-6G (Gr-1) FITC (right). Total viable cells were used for analysis. {{ $ctrl.currentElement.advancedVerification.fullName }} 验证信息 View more
          已发表图片由___提供 benchsci-logo
          PMID: {{$ctrl.currentElement.benchSciPubmedId}}
          查看产品

          {{$ctrl.videoDesc}}

          {{$ctrl.videoLongDesc}}

          Ly-6G Antibody in Flow Cytometry (Flow)
          Ly-6G Antibody in Flow Cytometry (Flow)
          Ly-6G Antibody in Flow Cytometry (Flow)
          Ly-6G Antibody in Flow Cytometry (Flow)
          Ly-6G Antibody in Flow Cytometry (Flow)
          Ly-6G Antibody in Flow Cytometry (Flow)
          Ly-6G Antibody in Flow Cytometry (Flow)
          Ly-6G Antibody in Flow Cytometry (Flow)
          Ly-6G Antibody in Flow Cytometry (Flow)
          Ly-6G Antibody in Flow Cytometry (Flow)
          Ly-6G Antibody in Flow Cytometry (Flow)
          Ly-6G Antibody in Flow Cytometry (Flow)
          Ly-6G Antibody in Flow Cytometry (Flow)
          Ly-6G Antibody in Flow Cytometry (Flow)
          Ly-6G Antibody in Flow Cytometry (Flow)
          Ly-6G Antibody in Flow Cytometry (Flow)
          Ly-6G Antibody in Flow Cytometry (Flow)
          Ly-6G Antibody in Immunohistochemistry, Flow Cytometry (IHC, Flow)
          Ly-6G Antibody in Flow Cytometry (Flow)
          Ly-6G Antibody in Flow Cytometry (Flow)
          Ly-6G Antibody in Flow Cytometry (Flow)
          Ly-6G Antibody in Flow Cytometry (Flow)
          Ly-6G Antibody in Flow Cytometry (Flow)
          Ly-6G Antibody in Flow Cytometry (Flow)
          Ly-6G Antibody in Flow Cytometry (Flow)
          Ly-6G Antibody in Flow Cytometry (Flow)
          Ly-6G Antibody in Flow Cytometry (Flow)
          Ly-6G Antibody in Immunohistochemistry (Paraffin), Immunocytochemistry (IHC (P), ICC/IF)
          Ly-6G Antibody in Immunocytochemistry (ICC/IF)
          Ly-6G Antibody in Immunocytochemistry (ICC/IF)
          Ly-6G Antibody in Immunocytochemistry (ICC/IF)
          Ly-6G Antibody in Immunohistochemistry (IHC)
          Ly-6G Antibody in Immunohistochemistry (IHC)
          Ly-6G Antibody in Immunohistochemistry (IHC)
          Ly-6G Antibody in Immunohistochemistry (IHC)
          Ly-6G Antibody in Immunohistochemistry (IHC)

          产品信息

          11-9668-82

          应用
          建议稀释比
          已发表文章

          免疫组化 (IHC)

          -
          查看6篇已发表文章 6篇已发表文章

          免疫组化(石蜡) (IHC (P))

          -
          查看1篇已发表文章 1篇已发表文章

          免疫组化(冰冻) (IHC (F))

          -
          查看2篇已发表文章 2篇已发表文章

          免疫细胞化学 (ICC/IF)

          -
          查看4篇已发表文章 4篇已发表文章

          流式细胞分析 (Flow)

          0.5 µg/test
          查看73篇已发表文章 73篇已发表文章

          其他PubMed (Misc)

          -
          查看1篇已发表文章 1篇已发表文章
          产品规格

          种属反应

          Mouse

          已发表种属

          Mouse

          宿主/亚型

          Rat / IgG2a, kappa

          推荐的同型对照

          Rat IgG2a kappa Isotype Control (eBR2a), FITC, eBioscience™

          分类

          Monoclonal

          类型

          Antibody

          克隆号

          1A8-Ly6g

          偶联物

          FITC FITC FITC
          • Alexa Fluor 700 
          • APC 
          • APC-eFluor 780
          • Biotin 
          • Brilliant UV 395
          • Brilliant UV 563
          • Brilliant UV 661
          • Brilliant UV 737
          • Brilliant Violet 421
          • Brilliant Violet 480
          • Brilliant Violet 650
          • Brilliant Violet 786
          • eFluor 450
          • Functional Grade
          • PE 
          • PE-Cyanine5
          • PE-Cyanine7
          • PE-eFluor 610
          • PerCP-eFluor 710
          • Super Bright 436
          • Super Bright 600
          • Super Bright 702
          • Request custom conjugation

          激发/发射光谱

          498/517 nm 查看光谱 spectra

          形式

          Liquid

          浓度

          0.5 mg/mL

          规格

          100 µg

          纯化类型

          Affinity chromatography

          保存液

          PBS, pH 7.2

          内含物

          0.09% sodium azide

          保存条件

          4°C, store in dark, DO NOT FREEZE!

          运输条件

          Ambient (domestic); Wet ice (international)

          RRID

          AB_2572532

          产品详细信息

          Description: The monoclonal antibody 1A8-Ly6g reacts with mouse Ly-6G, which is also known as Gr-1. Ly-6G is a 25-kDa GPI protein expressed exclusively by neutrophils. Studies suggest an important role in neutrophil infiltration, recruitment and migration. Ly-6G associates with B2 integrins CD11a and CD11b and can attenuate B2 integrin expression and function. The ligand for Ly-6G is currently unknown.

          Unlike the RB6-8C5 antibody, 1A8-Ly6g is reported to only bind to Ly-6G found on neutrophils. Moreover, 1A8-Ly6g has been used to deplete neutrophils and reported to have antagonist activity.

          Applications Reported: This 1A8-Ly6g antibody has been reported for use in flow cytometric analysis.

          Applications Tested: This 1A8-Ly6g antibody has been tested by flow cytometric analysis of mouse splenocytes. This can be used at less than or equal to 0.5 µg per test. A test is defined as the amount (µg) of antibody that will stain a cell sample in a final volume of 100 µL. Cell number should be determined empirically but can range from 10^5 to 10^8 cells/test. It is recommended that the antibody be carefully titrated for optimal performance in the assay of interest.

          Excitation: 488 nm; Emission: 520 nm; Laser: Blue Laser.

          Filtration: 0.2 µm post-manufacturing filtered.

          靶标信息

          Ly6G (Lymphocyte antigen 6 complex locus G6D) is a component of the myeloid differentiation antigen Gr-1, together with Ly6C. The Ly6G protein has a molecular weight of approximately 21-25 kDa and is expressed by myeloid derived cells in the bone marrow. Ly6G is a good marker for detection of peripheral neutrophils, monocytes and granulocytes. Expression of Gr-1 in bone marrow correlates with granulocyte differentiation and maturation. The physiological role of Ly6G remains unclear but studies have shown its involvement in anti-tumor response, and studies with neutrophils suggest that Ly6G ligation may have an inhibitory effect on local immune responses.

          仅用于科研。不用于诊断过程。未经明确授权不得转售。

          How to use the Panel Builder

          Watch the video to learn how to use the Invitrogen Flow Cytometry Panel Builder to build your next flow cytometry panel in 5 easy steps.

          生物信息学

          蛋白别名: Ly-6G; Ly-6G.1; Lymphocyte antigen 6G

          查看更多 收起

          基因别名: Gr-1; Gr1; Ly-6G; Ly6g

          查看更多 收起

          UniProt ID: (Mouse) P35461

          查看更多 收起

          Entrez Gene ID: (Mouse) 546644

          查看更多 收起

          It has to be done as per old AB suggested Products section.

          Disclaimer

          Close

          Clicking the images or links will redirect you to a website hosted by BenchSci that provides third-party scientific content. Neither the content nor the BenchSci technology and processes for selection have been evaluated by us; we are providing them as-is and without warranty of any kind, including for use or application of the Thermo Fisher Scientific products presented.

          guarantee_icon

          性能保障

          只要您发现Invitrogen抗体在实验中的表现与网站或说明书的所述内容不符,您即可享受免费退换货服务。*

          了解更多
          help_icon

          随时为您服务

          获取常见问题的专家解答,或者直接联系我们的技术专家,咨询应用、设备、常规产品使用问题。

          联系技术支持
          订购 Plus Icon Minus Icon
          • 订单状态查询
          • 订单支持
          • 货号直购
          • 现货供应中心
          • 电子采购
          支持 Plus Icon Minus Icon
          • 帮助&支持
          • 联系我们 - 400 820 8982
          • 技术支持中心
          • 查找文件&证书
          • 报告网站问题
          资源 Plus Icon Minus Icon
          • 学习中心
          • 促销
          • 活动&研讨会
          • 社交媒体
          关于赛默飞 Plus Icon Minus Icon
          • 关于我们
          • 招聘 招聘
          • 投资者关系 投资者关系
          • 新闻 新闻
          • 社会责任 社会责任
          • 商标
          • 政策和通知
          品牌 Plus Icon Minus Icon
          • Thermo Scientific
          • Applied Biosystems
          • Invitrogen
          • Gibco
          • Ion Torrent
          • Unity Lab Services
          • Patheon
          • PPD
          • 服务条款
          • 隐私政策
          • 定价和运输保险政策
          © 2006-2026 Thermo Fisher Scientific Inc. All rights reserved. All trademarks are the property of Thermo Fisher Scientific and its subsidiaries unless otherwise specified.
          China flag icon
          China
          本网站销售的所有产品均不得用于人类或动物之临床诊断或治疗,仅可用于工业或者科研等非医疗目的。
             电子营业执照 | 经营证照公示 | ICP备案号:沪ICP备11003924号 | 沪公网安备 31011502006935号

          Your items have has been added!


          Host server : magellan-search-green-6479c7f679-v472f:80/100.66.78.195:80.
          git-commit: b70c0dceb888abc3b0dcebb5bc3a5b8753e7e816
          git-url: https://github.com/thermofisher/magellan-search
          git-branch: release/2.50.0-Offline