Hamburger Menu Button
Thermo Fisher Scientific Logo
登录
没有账号?建立账号 注册
  • 产品
    • 抗体
    • 引物合成
    • GeneArt Gene Synthesis Instant Designer
    • TaqMan Assay and Array Search
    • PCR 设备和耗材
    • 色谱柱和纯化柱
    • 实验室离心机
    • 分子生物学试剂和试剂盒
    • 实验室塑料耗材及用品
    • 查看所有产品分类
  • 应用和技术
    • 色谱
    • 细胞转染和培养
    • 实时荧光定量PCR
    • 质谱
    • 实验室塑料耗材及用品
    • 电子显微镜
    • 蛋白质生物学
    • PCR
    • RNAi
    • 环境
    • 查看所有应用和技术
  • 服务
    • 定制服务
    • 企业级实验室信息化服务
    • 金融&租赁服务
    • 仪器服务
    • OEM和商业供应
    • 培训服务
    • 360° CDMO 和 CRO 服务
    • CDMO 服务
    • 临床试验 CRO 服务
    • Unity Lab Services
    • 查看所有帮助和支持
  • 帮助和支持
    • 学习中心
    • 联系我们
    • 更改国家或地区
    • 查看所有帮助和支持
  • 热门产品
    • TaqMan Real-Time PCR Assays
      TaqMan 实时荧光定量 PCR 试剂盒
    • Antibodies
      抗体
    • Oligos, Primers & Probes
      寡核苷酸、引物、探针
    • GeneArt Gene Synthesis
      GeneArt 基因合成
    • Cell Culture Plastics
      细胞培养耗材
  • Who We Serve
    • 抗体治疗解决方案
    • 细胞与基因治疗解决方案
    • 学术科研
    • 工业与应用
  • 联系我们
  • 货号直购
  • 订单查询
  • 查找文件&证书
Thermo Fisher Scientific Logo

Search

搜索全部或下列指定分类
Search button
          • 联系我们
          • 货号直购
          • 登录
            登录
            没有账号?建立账号 注册
            • 我的账号
            • 订单
            • 会员中心
            • 账单及发票查询
            • 定制产品及项目
          • Primary Antibodies ›
          • Podoplanin Antibodies

          Invitrogen

          Podoplanin Monoclonal Antibody (eBio8.1.1 (8.1.1)), Biotin, eBioscience™

          28个已发表图片
          30 篇参考文献
          查看其他59个Podoplanin抗体

          {{$productOrderCtrl.translations['antibody.pdp.commerceCard.promotion.promotions']}}

          {{$productOrderCtrl.translations['antibody.pdp.commerceCard.promotion.viewpromo']}}

          {{$productOrderCtrl.translations['antibody.pdp.commerceCard.promotion.promocode']}}: {{promo.promoCode}} {{promo.promoTitle}} {{promo.promoDescription}}. {{$productOrderCtrl.translations['antibody.pdp.commerceCard.promotion.learnmore']}}

          说明书
          证书
          实验方案
          问题与答案
          技术支持
          说明书
          证书
          实验方案
          问题与答案
          技术支持
          说明书
          证书
          实验方案
          问题与答案
          技术支持

          Cite Podoplanin Monoclonal Antibody (eBio8.1.1 (8.1.1)), Biotin, eBioscience™

          Additional Information:
          {{banner.description}}
          {{$ctrl.isSkuNotesCollapsed ? 'View more' : 'View less'}}
          • 抗体检测数据 (1)
          • 已发表图片 (28)
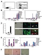
          Podoplanin Antibody in Flow Cytometry (Flow)
          Group 53 Created with Sketch.
          Podoplanin Antibody in Flow Cytometry (Flow)
          Group 53 Created with Sketch.

          图: 1 / 29

          {{ $ctrl.currentElement.advancedVerification.fullName }}
          {{ $ctrl.currentElement.advancedVerification.text }}

          Podoplanin Antibody (13-5381-82) in Flow

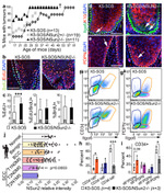
          Staining of the TE-71 cell line with 0.125 µg of Golden Syrian Hamster IgG Isotype Control Biotin (Product # 13-4914-85) (blue histogram) or 0.125 µg of Anti-Mouse Podoplanin Biotin (purple histogram) followed by Streptavidin PE (Product # 12-4317-87). Total viable cells were used for analysis. {{ $ctrl.currentElement.advancedVerification.fullName }} 验证信息 View more
          已发表图片由___提供 benchsci-logo
          PMID: {{$ctrl.currentElement.benchSciPubmedId}}
          查看产品

          {{$ctrl.videoDesc}}

          {{$ctrl.videoLongDesc}}

          Podoplanin Antibody in Flow Cytometry (Flow)
          Podoplanin Antibody in Immunohistochemistry (IHC)
          Podoplanin Antibody in Immunohistochemistry (IHC)
          Podoplanin Antibody in Immunohistochemistry (IHC)
          Podoplanin Antibody in Immunohistochemistry (PFA fixed), Immunocytochemistry, Flow Cytometry (IHC (PFA), ICC/IF, Flow)
          Podoplanin Antibody in Immunocytochemistry (ICC/IF)
          Podoplanin Antibody in Immunocytochemistry (ICC/IF)
          Podoplanin Antibody in Immunohistochemistry, Immunocytochemistry (IHC, ICC/IF)
          Podoplanin Antibody in Immunocytochemistry (ICC/IF)
          Podoplanin Antibody in Immunohistochemistry (IHC)
          Podoplanin Antibody in Immunohistochemistry (IHC)
          Podoplanin Antibody in Immunohistochemistry (IHC)
          Podoplanin Antibody in Immunohistochemistry (IHC)
          Podoplanin Antibody in Immunohistochemistry (IHC)
          Podoplanin Antibody in Immunohistochemistry (IHC)
          Podoplanin Antibody in Immunohistochemistry (IHC)
          Podoplanin Antibody in Immunohistochemistry (IHC)
          Podoplanin Antibody in Immunohistochemistry (IHC)
          Podoplanin Antibody in Immunohistochemistry (IHC)
          Podoplanin Antibody in Immunohistochemistry (IHC)
          Podoplanin Antibody in Flow Cytometry (Flow)
          Podoplanin Antibody in Flow Cytometry (Flow)
          Podoplanin Antibody in Flow Cytometry (Flow)
          Podoplanin Antibody in Flow Cytometry (Flow)
          Podoplanin Antibody in Flow Cytometry (Flow)
          Podoplanin Antibody in Flow Cytometry (Flow)
          Podoplanin Antibody in Flow Cytometry (Flow)
          Podoplanin Antibody in Flow Cytometry (Flow)
          Podoplanin Antibody in Flow Cytometry (Flow)

          产品信息

          13-5381-82

          应用
          建议稀释比
          已发表文章

          免疫组化 (IHC)

          Assay-Dependent
          查看12篇已发表文章 12篇已发表文章

          免疫组织化学(多聚甲醛固定) (IHC (PFA))

          -
          查看1篇已发表文章 1篇已发表文章

          免疫细胞化学 (ICC/IF)

          -
          查看6篇已发表文章 6篇已发表文章

          流式细胞分析 (Flow)

          0.25 µg/Test
          查看11篇已发表文章 11篇已发表文章
          产品规格

          种属反应

          Mouse

          已发表种属

          Hamster, Mouse, Rat

          宿主/亚型

          Syrian hamster / IgG

          推荐的同型对照

          Syrian Hamster IgG Isotype Control, Biotin, eBioscience™

          分类

          Monoclonal

          类型

          Antibody

          克隆号

          eBio8.1.1 (8.1.1)

          偶联物

          Biotin Biotin Biotin
          • Unconjugated
          • Alexa Fluor 488 
          • eFluor 660
          • PE 
          • PE-Cyanine7
          • PerCP-eFluor 710
          • Super Bright 600
          • Request custom conjugation

          形式

          Liquid

          浓度

          0.5 mg/mL

          规格

          100 µg

          纯化类型

          Affinity chromatography

          保存液

          PBS, pH 7.2

          内含物

          0.09% sodium azide

          保存条件

          4°C, store in dark, DO NOT FREEZE!

          运输条件

          Ambient (domestic); Wet ice (international)

          RRID

          AB_2016716

          产品详细信息

          Description: The 8.1.1 monoclonal antibody reacts with mouse podoplanin (T1a, gp38, aggrus), a 43 kDa transmembrane glycoprotein, named for its expression in kidney glomerular epithelial cells (podocytes). In addition, Podoplanin is expressed in epithelial and mesothelial cells such as intestinal epithelium, alveolar type I cells, podocytes, and mesothelium of the visceral peritoneum. It was also shown to be a potent marker for lymphatic endothelium. Podoplanin is also expressed by subcapsular epithelial cells of the murine thymus. Mice deficient in Podoplanin die at birth because of a respiratory defect and congenital lymphedema due to a failure in lymphatic pattern formation.

          Applications Reported: This eBio8.1.1 (8.1.1) antibody has been reported for use in flow cytometric analysis and immunohistochemistry.

          Applications Tested: This eBio8.1.1 (8.1.1) antibody has been tested by flow cytometric analysis of TE-71 cells. This can be used at less than or equal to 0.25 µg per million cells in a 100 µL total staining volume. It is recommended that the antibody be carefully titrated for optimal performance in the assay of interest.

          Filtration: 0.2 µm post-manufacturing filtered.

          靶标信息

          Podoplanin (PDPN, T1A, gp38, Aggrus) is a mucin type-1 glycoprotein with a 40-43 kDa molecular weight. Podoplanin is expressed in many tumors and normal cells, especially lymphatic epithelial cells and follicular DCs. Podoplanin localizes in stromal cells of peripheral lymphoid tissue and thymic epithelial cells. As a regulator of the lymphatic endothelium, podoplanin probably plays a role in maintaining the unique shape of podocytes. Podoplanin appears to serve as a ligand for CLEC-2 and expression is positively correlated with tumors expressing greater invasive and metastatic potential. Podoplanin is directly involved in cell migration, aids metastases formation and tumor cell invasion of tissue. Further, it has also been determined that podoplanin expression is induced through Src activation of Cas and, recently, there are indications of podoplanin presence on Th17 cells. Initial studies below indicate the presence of podoplanin on a small but distinct population of CD4+ cells from human PBMC. Dysfunction of the podoplanin protein has been linked to diseases such as lymphangioma and subglottis neoplasm. Podoplanin has also been proposed as a marker for lung injury due to the physiological function of the protein.

          仅用于科研。不用于诊断过程。未经明确授权不得转售。

          生物信息学

          蛋白别名: aggrus; CTA-520D8.1; E11; Glycoprotein 38; Gp38; OTS-8; OTTHUMP00000009640; OTTHUMP00000044504; PA2.26 antigen; Podoplanin; RP23-348F1.2; Transmembrane glycoprotein E11

          查看更多 收起

          基因别名: Gp38; OTS-8; Ots8; Pdpn; RANDAM-2; T1-alpha; T1a; T1alpha

          查看更多 收起

          UniProt ID: (Mouse) Q62011

          查看更多 收起

          Entrez Gene ID: (Mouse) 14726

          查看更多 收起

          功能
          water transmembrane transporter activity folic acid transporter activity amino acid transmembrane transporter activity water channel activity
          参与通路
          cell morphogenesis lymphangiogenesis prostaglandin metabolic process water transport amino acid transport movement of cell or subcellular component cell adhesion signal transduction multicellular organism development cell proliferation regulation of cell shape positive regulation of platelet activation folic acid transport single organismal cell-cell adhesion lung development positive regulation of cell migration tube morphogenesis lung alveolus development positive regulation of cellular component movement visceral serous pericardium development regulation of G1/S transition of mitotic cell cycle
          It has to be done as per old AB suggested Products section.

          Disclaimer

          Close

          Clicking the images or links will redirect you to a website hosted by BenchSci that provides third-party scientific content. Neither the content nor the BenchSci technology and processes for selection have been evaluated by us; we are providing them as-is and without warranty of any kind, including for use or application of the Thermo Fisher Scientific products presented.

          guarantee_icon

          性能保障

          只要您发现Invitrogen抗体在实验中的表现与网站或说明书的所述内容不符,您即可享受免费退换货服务。*

          了解更多
          help_icon

          随时为您服务

          获取常见问题的专家解答,或者直接联系我们的技术专家,咨询应用、设备、常规产品使用问题。

          联系技术支持
          订购 Plus Icon Minus Icon
          • 订单状态查询
          • 订单支持
          • 货号直购
          • 现货供应中心
          • 电子采购
          支持 Plus Icon Minus Icon
          • 帮助&支持
          • 联系我们 - 400 820 8982
          • 技术支持中心
          • 查找文件&证书
          • 报告网站问题
          资源 Plus Icon Minus Icon
          • 学习中心
          • 促销
          • 活动&研讨会
          • 社交媒体
          关于赛默飞 Plus Icon Minus Icon
          • 关于我们
          • 招聘 招聘
          • 投资者关系 投资者关系
          • 新闻 新闻
          • 社会责任 社会责任
          • 商标
          • 政策和通知
          品牌 Plus Icon Minus Icon
          • Thermo Scientific
          • Applied Biosystems
          • Invitrogen
          • Gibco
          • Ion Torrent
          • Unity Lab Services
          • Patheon
          • PPD
          • 服务条款
          • 隐私政策
          • 定价和运输保险政策
          © 2006-2026 Thermo Fisher Scientific Inc. All rights reserved. All trademarks are the property of Thermo Fisher Scientific and its subsidiaries unless otherwise specified.
          China flag icon
          China
          本网站销售的所有产品均不得用于人类或动物之临床诊断或治疗,仅可用于工业或者科研等非医疗目的。
             电子营业执照 | 经营证照公示 | ICP备案号:沪ICP备11003924号 | 沪公网安备 31011502006935号

          Your items have has been added!


          Host server : magellan-search-green-6479c7f679-sz4vp:80/100.66.76.236:80.
          git-commit: b70c0dceb888abc3b0dcebb5bc3a5b8753e7e816
          git-url: https://github.com/thermofisher/magellan-search
          git-branch: release/2.50.0-Offline