Search
Search
(See a list of the products featured in this article.)
Metabolic reprogramming has emerged as an important indicator of cancer cells [1]. Even in the presence of oxygen, cancer cells tend to metabolize glucose into pyruvate and then lactate by aerobic glycolysis (also known as the Warburg effect) rather than by the more efficient oxidative phosphorylation pathway [2]. This observation was instrumental in linking metabolic disorders to cancer. In an elegant review by Pavlova and Thompson [3], cancer-associated metabolic characteristics are classified as: (1) deregulated uptake of glucose and amino acids, (2) use of opportunistic modes of nutrient acquisition, (3) use of glycolysis or tricarboxylic acid (TCA) cycle intermediates for biosynthesis and NADPH production, (4) increased demand for nitrogen, (5) alterations in metabolite-driven gene regulation, or (6) metabolic interactions with the microenvironment. Of these metabolic characteristics, the deregulation of glucose and glutamine metabolism has been studied extensively, and the key proteins in these pathways are being explored for potential therapeutic interventions [4,5]. Here we detail several Invitrogen antibodies that are proving useful for the study of cancer metabolism and highlight the strategies we employ to ensure antibody specificity.
Hypoxia has been found to enhance both lactate production and tumor progression through the activation of hypoxia-inducible transcription factor 1-alpha (HIF1α), glucose transporter 1 (GLUT1), hexokinase 2 (HK2), pyruvate kinase M2 (PKM2), pyruvate dehydrogenase kinase 1 (PDK1), enolase 1 (ENO1), and lactate dehydrogenase A (LDHA). PKM2 is upregulated in most cancer cells, leading to the redirection of metabolic pathways towards lactate production [6]. Thermo Fisher Scientific supplies antibodies against many of these metabolic markers, and the specificity of these antibodies has been validated using siRNA-mediated knockdown to reduce target expression. Figure 1 shows the specificity of the Invitrogen anti-LDHA and anti-PKM2 antibodies on western blots using various cell lines and in the presence of siRNA-mediated knockdown.
Figure 1. Confirmation of LDHA and PKM2 antibody specificity.(A) Western blot analysis of LDHA was performed using membrane-enriched extracts of various cell lines. The blot was probed with Invitrogen LDHA Antibody, ABfinity Rabbit Oligoclonal (2.5 μg/mL) and detected using Invitrogen Goat Anti–Rabbit IgG (H+L) Secondary Antibody, HRP (0.25 μg/mL, 1:4,000 dilution). A 35 kDa band corresponding to LDHA was observed. (B) The specificity of this LDHA antibody was determined by western blot analysis using siRNA-mediated LDHA knockdown; densitometry analysis shows decreased LDHA expression in the presence of the specific siRNA, but not the scrambled siRNA. (C) Western blot analysis of PKM2 was performed using membrane-enriched extracts of various cell lines. The blot was probed with Invitrogen PKM2 Polyclonal Antibody (1:1,000 dilution) and detected using Goat Anti–Rabbit IgG (H+L) Secondary Antibody, HRP (0.25 μg/mL, 1:4,000 dilution). A 58 kDa band corresponding to PKM2 was observed. (D) The specificity of this PKM2 antibody was determined by western blot analysis using siRNA-mediated PKM2 knockdown; densitometry analysis shows decreased PKM2 expression in the presence of the specific siRNA, but not the scrambled siRNA. Chemiluminescence detection was performed using Invitrogen Novex ECL Chemiluminescent Substrate Reagent Kit on the Invitrogen iBright FL1000 Imaging System.
Epigenetic control of glucose metabolism is primarily exerted though the sirtuin family of NAD+-dependent deacetylases (SIRT1–7). In particular, SIRT6 is observed to upregulate glucose metabolism through induction of GLUT1, phosphofructokinase 1 (PFK1), aldolase C (ALDOC), PDK1, and LDHA. The mitochondrial deacetylase SIRT3 acts as a tumor suppressor; deactivating SIRT3 leads to disordered mitochondrial metabolism [7]. Figures 2A and 2B show the specificity of the Invitrogen anti-SIRT3 antibody on western blots using various cell lines and in the presence of siRNA-mediated SIRT3 knockdown.
Likewise, oncogenes and tumor suppressors are linked to the regulation of glucose metabolism in cancer cells [8]. The expression of TP53- inducible glycolysis and apoptosis regulator (TIGAR) is upregulated by the wild-type tumor suppressor p53, resulting in the inhibition of fructose 2,6-bisphosphate production and redirection of glucose metabolism towards a pentose phosphate pathway [9]. Figure 2C shows the specificity of the Invitrogen anti-TIGAR antibody on western blots using extracts from MCF7 cells without and with doxorubicin treatment, which causes an increase in TIGAR expression.
Figure 2. Confirmation of SIRT3 and TIGAR antibody specificity.(A) Western blot analysis of SIRT3 was performed using membrane-enriched extracts of various cell lines. The blot was probed with Invitrogen SIRT3 Polyclonal Antibody (1:1,000 dilution) and detected using Invitrogen Goat Anti–Rabbit IgG (H+L) Secondary Antibody, HRP (0.25 μg/mL, 1:4,000 dilution). A 29 kDa band corresponding to SIRT3 was observed. (B) The specificity of this SIRT3 antibody was determined by western blot analysis using siRNA-mediated SIRT3 knockdown; densitometry analysis shows decreased SIRT3 expression in the presence of the specific siRNA, but not the scrambled siRNA. (C) Western blot analysis of TIGAR was performed using whole cell extracts of various cell lines. The blot was probed with Invitrogen TIGAR Polyclonal Antibody (1:5,000 dilution) and detected using Goat Anti–Rabbit IgG (H+L) Secondary Antibody, HRP (0.25 μg/mL, 1:4,000 dilution). A 30 kDa band corresponding to TIGAR was observed, and TIGAR expression increased in doxorubicin-treated MCF7 cells. Chemiluminescence detection was performed as described in Figure 1.
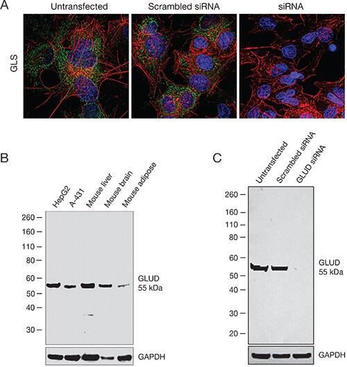
Glutamine is a nonessential amino acid that provides carbon for the TCA cycle and lipid biosynthesis, and elevated glutamine levels have been observed in many cancer cells. Glutaminolysis aided by glutaminases (GLS) leads to the production of various catabolites, including glutamate, which is subsequently converted to α-ketoglutarate by glutamate dehydrogenases (GLUD). Oncogenic molecules such as c-Myc and K-Ras can activate GLS1 and glutamic-oxaloacetic transaminases (GOT), whereas K-ras inhibits GLUD1 in proliferating cells, and therefore these glutamine metabolism enzymes have emerged as potential therapeutic targets for cancer [10]. Figure 3 shows the specificity testing of Invitrogen anti-GLS and anti-GLUD antibodies by immunofluorescence and western blot analysis, respectively, using siRNA-mediated knockdown of the target expression.
Figure 3. Confirmation of glutaminase (GLS) and glutamate dehydrogenase (GLUD) antibody specificity.(A) The specificity of Invitrogen GLS Antibody (clone 6H5L15), ABfinity Rabbit Monoclonal (5 μg/mL) was demonstrated by immunofluorescence/immunocytochemistry (IF/ICC) using siRNA-mediated knockdown in HepG2 cells; the siRNA-treated HepG2 cells showed reduced mitochondrial GLS expression. The anti-GLS antibody was detected with Invitrogen Goat Anti–Rabbit IgG (H+L) Superclonal Secondary Antibody, Alexa Fluor 488 (green), nuclei were stained using Invitrogen ProLong Diamond Antifade Mountant with DAPI (blue), and cytoskeletal F-actin was labeled with Invitrogen Rhodamine Phalloidin. (B) Western blot analysis of GLUD was performed using membrane-enriched extracts of various cell lines. The blot was probed with Invitrogen GLUD Polyclonal Antibody (1:2,000 dilution) and detected using Invitrogen Goat Anti–Rabbit IgG (H+L) Secondary Antibody, HRP (0.25 μg/mL, 1:4,000 dilution). A 55 kDa band corresponding to GLUD was observed. (C) The specificity of this GLUD antibody was determined by western blot analysis using siRNA-mediated GLUD knockdown. Chemiluminescence detection was performed as described in Figure 1.
In addition to the antibodies for glucose metabolism described above, Thermo Fisher Scientific offers an extensive collection of specific, application-tested antibodies directed against various TCA cycle intermediates and lipid and fatty acid metabolism markers that play a role in tumorigenesis and disease progression.
Download a printer-friendly version of this article.
Download now
仅供科研使用,不可用于诊断目的。

