Hamburger Menu Button
Thermo Fisher Scientific Logo
登录
没有账号?建立账号 注册
  • 产品
    • 抗体
    • 引物合成
    • GeneArt Gene Synthesis Instant Designer
    • TaqMan Assay and Array Search
    • PCR 设备和耗材
    • 色谱柱和纯化柱
    • 实验室离心机
    • 分子生物学试剂和试剂盒
    • 实验室塑料耗材及用品
    • 查看所有产品分类
  • 应用和技术
    • 色谱
    • 细胞转染和培养
    • 实时荧光定量PCR
    • 质谱
    • 实验室塑料耗材及用品
    • 电子显微镜
    • 蛋白质生物学
    • PCR
    • RNAi
    • 环境
    • 查看所有应用和技术
  • 服务
    • 定制服务
    • 企业级实验室信息化服务
    • 金融&租赁服务
    • 仪器服务
    • OEM和商业供应
    • 培训服务
    • 360° CDMO 和 CRO 服务
    • CDMO 服务
    • 临床试验 CRO 服务
    • Unity Lab Services
    • 查看所有帮助和支持
  • 帮助和支持
    • 学习中心
    • 联系我们
    • 更改国家或地区
    • 查看所有帮助和支持
  • 热门产品
    • TaqMan Real-Time PCR Assays
      TaqMan 实时荧光定量 PCR 试剂盒
    • Antibodies
      抗体
    • Oligos, Primers & Probes
      寡核苷酸、引物、探针
    • GeneArt Gene Synthesis
      GeneArt 基因合成
    • Cell Culture Plastics
      细胞培养耗材
  • Who We Serve
    • 抗体治疗解决方案
    • 细胞与基因治疗解决方案
    • 学术科研
    • 工业与应用
  • 联系我们
  • 货号直购
  • 订单查询
  • 查找文件&证书
Thermo Fisher Scientific Logo

Search

搜索全部或下列指定分类
Search button
          • 联系我们
          • 货号直购
          • 登录
            登录
            没有账号?建立账号 注册
            • 我的账号
            • 订单
            • 会员中心
            • 账单及发票查询
            • 定制产品及项目
          • Primary Antibodies ›
          • CD90.1 (Thy1.1) Antibodies

          Invitrogen

          CD90.1 (Thy-1.1) Monoclonal Antibody (HIS51), Biotin, eBioscience™

          48个已发表图片
          58 篇参考文献
          查看其他17个CD90.1 (Thy1.1)抗体

          {{$productOrderCtrl.translations['antibody.pdp.commerceCard.promotion.promotions']}}

          {{$productOrderCtrl.translations['antibody.pdp.commerceCard.promotion.viewpromo']}}

          {{$productOrderCtrl.translations['antibody.pdp.commerceCard.promotion.promocode']}}: {{promo.promoCode}} {{promo.promoTitle}} {{promo.promoDescription}}. {{$productOrderCtrl.translations['antibody.pdp.commerceCard.promotion.learnmore']}}

          说明书
          证书
          实验方案
          问题与答案
          技术支持
          说明书
          证书
          实验方案
          问题与答案
          技术支持
          说明书
          证书
          实验方案
          问题与答案
          技术支持

          Cite CD90.1 (Thy-1.1) Monoclonal Antibody (HIS51), Biotin, eBioscience™

          Additional Information:
          {{banner.description}}
          {{$ctrl.isSkuNotesCollapsed ? 'View more' : 'View less'}}
          • 抗体检测数据 (1)
          • 已发表图片 (48)
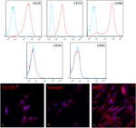
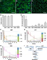
          CD90.1 (Thy-1.1) Antibody in Flow Cytometry (Flow)
          Group 53 Created with Sketch.
          CD90.1 (Thy-1.1) Antibody in Flow Cytometry (Flow)
          Group 53 Created with Sketch.

          图: 1 / 49

          {{ $ctrl.currentElement.advancedVerification.fullName }}
          {{ $ctrl.currentElement.advancedVerification.text }}

          CD90.1 (Thy-1.1) Antibody (13-0900-81) in Flow

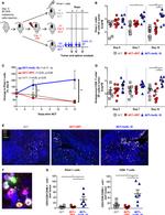
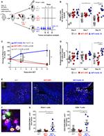
          Wistar rat splenocytes were stained with CD3 Monoclonal Antibody, APC (Product # 17-0030-82) and 0.03 µg of Mouse IgG2a kappa Isotype Control, Biotin (Product # 13-4724-85) (left) or 0.03 µg of CD90.1 (Thy-1.1) Monoclonal Antibody, Biotin (right) followed by Streptavidin PE (Product # 12-4317-87). Cells in the lymphocyte gate were used for analysis. {{ $ctrl.currentElement.advancedVerification.fullName }} 验证信息 View more
          已发表图片由___提供 benchsci-logo
          PMID: {{$ctrl.currentElement.benchSciPubmedId}}
          查看产品

          {{$ctrl.videoDesc}}

          {{$ctrl.videoLongDesc}}

          CD90.1 (Thy-1.1) Antibody in Flow Cytometry (Flow)
          CD90.1 (Thy-1.1) Antibody in Immunocytochemistry (ICC/IF)
          CD90.1 (Thy-1.1) Antibody in Immunocytochemistry (ICC/IF)
          CD90.1 (Thy-1.1) Antibody in Immunocytochemistry (ICC/IF)
          CD90.1 (Thy-1.1) Antibody in Immunocytochemistry, Flow Cytometry (ICC/IF, Flow)
          CD90.1 (Thy-1.1) Antibody in Immunocytochemistry, Flow Cytometry (ICC/IF, Flow)
          CD90.1 (Thy-1.1) Antibody in Immunohistochemistry, Flow Cytometry (IHC, Flow)
          CD90.1 (Thy-1.1) Antibody in Immunohistochemistry (IHC)
          CD90.1 (Thy-1.1) Antibody in Immunohistochemistry (IHC)
          CD90.1 (Thy-1.1) Antibody in Flow Cytometry (Flow)
          CD90.1 (Thy-1.1) Antibody in Flow Cytometry (Flow)
          CD90.1 (Thy-1.1) Antibody in Flow Cytometry (Flow)
          CD90.1 (Thy-1.1) Antibody in Flow Cytometry (Flow)
          CD90.1 (Thy-1.1) Antibody in Flow Cytometry (Flow)
          CD90.1 (Thy-1.1) Antibody in Flow Cytometry (Flow)
          CD90.1 (Thy-1.1) Antibody in Flow Cytometry (Flow)
          CD90.1 (Thy-1.1) Antibody in Flow Cytometry (Flow)
          CD90.1 (Thy-1.1) Antibody in Flow Cytometry (Flow)
          CD90.1 (Thy-1.1) Antibody in Flow Cytometry (Flow)
          CD90.1 (Thy-1.1) Antibody in Flow Cytometry (Flow)
          CD90.1 (Thy-1.1) Antibody in Flow Cytometry (Flow)
          CD90.1 (Thy-1.1) Antibody in Flow Cytometry (Flow)
          CD90.1 (Thy-1.1) Antibody in Flow Cytometry (Flow)
          CD90.1 (Thy-1.1) Antibody in Flow Cytometry (Flow)
          CD90.1 (Thy-1.1) Antibody in Flow Cytometry (Flow)
          CD90.1 (Thy-1.1) Antibody in Flow Cytometry (Flow)
          CD90.1 (Thy-1.1) Antibody in Flow Cytometry (Flow)
          CD90.1 (Thy-1.1) Antibody in Flow Cytometry (Flow)
          CD90.1 (Thy-1.1) Antibody in Flow Cytometry (Flow)
          CD90.1 (Thy-1.1) Antibody in Flow Cytometry (Flow)
          CD90.1 (Thy-1.1) Antibody in Flow Cytometry (Flow)
          CD90.1 (Thy-1.1) Antibody in Flow Cytometry (Flow)
          CD90.1 (Thy-1.1) Antibody in Flow Cytometry (Flow)
          CD90.1 (Thy-1.1) Antibody in Flow Cytometry (Flow)
          CD90.1 (Thy-1.1) Antibody in Flow Cytometry (Flow)
          CD90.1 (Thy-1.1) Antibody in Flow Cytometry (Flow)
          CD90.1 (Thy-1.1) Antibody in Flow Cytometry (Flow)
          CD90.1 (Thy-1.1) Antibody in Flow Cytometry (Flow)
          CD90.1 (Thy-1.1) Antibody in Flow Cytometry (Flow)
          CD90.1 (Thy-1.1) Antibody in Flow Cytometry (Flow)
          CD90.1 (Thy-1.1) Antibody in Flow Cytometry (Flow)
          CD90.1 (Thy-1.1) Antibody in Flow Cytometry (Flow)
          CD90.1 (Thy-1.1) Antibody in Flow Cytometry (Flow)
          CD90.1 (Thy-1.1) Antibody in Flow Cytometry (Flow)
          CD90.1 (Thy-1.1) Antibody in Flow Cytometry (Flow)
          CD90.1 (Thy-1.1) Antibody in Flow Cytometry (Flow)
          CD90.1 (Thy-1.1) Antibody in Flow Cytometry (Flow)
          CD90.1 (Thy-1.1) Antibody in Flow Cytometry (Flow)
          CD90.1 (Thy-1.1) Antibody in Flow Cytometry (Flow)

          产品信息

          13-0900-81

          应用
          建议稀释比
          已发表文章

          免疫组化 (IHC)

          -
          查看3篇已发表文章 3篇已发表文章

          免疫组化(冰冻) (IHC (F))

          -
          查看4篇已发表文章 4篇已发表文章

          免疫细胞化学 (ICC/IF)

          -
          查看4篇已发表文章 4篇已发表文章

          流式细胞分析 (Flow)

          0.06 µg/test
          查看47篇已发表文章 47篇已发表文章
          产品规格

          种属反应

          Mouse, Rat

          已发表种属

          Human, Mouse, Rat

          宿主/亚型

          Mouse / IgG2a, kappa

          推荐的同型对照

          Mouse IgG2a kappa Isotype Control (eBM2a), Biotin, eBioscience™

          分类

          Monoclonal

          类型

          Antibody

          克隆号

          HIS51

          偶联物

          Biotin Biotin Biotin
          • Unconjugated
          • APC 
          • APC-eFluor 780
          • Brilliant UV 395
          • Brilliant UV 496
          • Brilliant UV 615
          • Brilliant Violet 786
          • eFluor 450
          • FITC
          • PE 
          • PE-Cyanine5
          • PE-Cyanine7
          • PerCP-Cyanine5.5
          • Super Bright 436
          • Super Bright 600
          • Super Bright 645
          • Request custom conjugation

          形式

          Liquid

          浓度

          0.5 mg/mL

          规格

          50 µg

          纯化类型

          Affinity chromatography

          保存液

          PBS, pH 7.2

          内含物

          0.09% sodium azide

          保存条件

          4°C, store in dark, DO NOT FREEZE!

          运输条件

          Ambient (domestic); Wet ice (international)

          RRID

          AB_466530

          产品详细信息

          Description: The HIS51 monoclonal antibody reacts with rat CD90 and cross-reacts with mouse CD90.1, a GPI-linked membrane molecule. In the rat, CD90 is expressed by hematopoietic stem cells, immature B cells, thymocytes, recent thymic emigrants, neurons, inflammed endothelia and other cell types. In the CD90.1-expressing mouse strains, PL and AKR, CD90 is expressed by early hematopoietic cells in the bone marrow, thymocytes and mature T cells.

          Applications Reported: The HIS51 antibody has been reported for use in flow cytometric analysis.

          Applications Tested: The HIS51 antibody has been tested by flow cytometric analysis of rat thymocytes and splenocytes. This can be used at less than or equal to 0.06 µg per test. A test is defined as the amount (µg) of antibody that will stain a cell sample in a final volume of 100 µL. Cell number should be determined empirically but can range from 10^5 to 10^8 cells/test. It is recommended that the antibody be carefully titrated for optimal performance in the assay of interest.

          Filtration: 0.2 µm post-manufacturing filtered.

          靶标信息

          CD90 (Thy 1) antigen is a GPI linked glycoprotein member of the Immunoglobulin super family. It is expressed in murine T cells, thymocytes, neural cells, Kupffer's cells and fibroblasts. Thy 1 may play a role in cell-cell or cell-ligand interactions during synaptogenesis and other events in the brain.

          仅用于科研。不用于诊断过程。未经明确授权不得转售。

          生物信息学

          蛋白别名: CD90; FLJ33325; Thy 1.2; Thy-1 antigen; thy-1 glycoprotein; Thy-1 membrane glycoprotein; Thy-1 protein; thymus cell antigen 1, theta; Thymus cell surface antigen

          查看更多 收起

          基因别名: CD7; CD90; T25; Thy-1; Thy-1.2; Thy1; Thy1.1; Thy1.2

          查看更多 收起

          UniProt ID: (Mouse) P01831, (Rat) P01830

          查看更多 收起

          Entrez Gene ID: (Mouse) 21838, (Rat) 24832

          查看更多 收起

          功能
          GTPase activator activity integrin binding enzyme binding protein kinase binding GPI anchor binding protein binding cell adhesion molecule
          参与通路
          angiogenesis negative regulation of protein kinase activity cytoskeleton organization single organismal cell-cell adhesion negative regulation of cell migration positive regulation of GTPase activity retinal cone cell development protein autophosphorylation focal adhesion assembly negative regulation of axonogenesis T cell receptor signaling pathway negative regulation of T cell receptor signaling pathway positive regulation of T cell activation positive regulation of release of sequestered calcium ion into cytosol negative regulation of apoptotic process mast cell activation negative regulation of fibroblast proliferation positive regulation of peptidyl-tyrosine phosphorylation
          It has to be done as per old AB suggested Products section.

          Disclaimer

          Close

          Clicking the images or links will redirect you to a website hosted by BenchSci that provides third-party scientific content. Neither the content nor the BenchSci technology and processes for selection have been evaluated by us; we are providing them as-is and without warranty of any kind, including for use or application of the Thermo Fisher Scientific products presented.

          guarantee_icon

          性能保障

          只要您发现Invitrogen抗体在实验中的表现与网站或说明书的所述内容不符,您即可享受免费退换货服务。*

          了解更多
          help_icon

          随时为您服务

          获取常见问题的专家解答,或者直接联系我们的技术专家,咨询应用、设备、常规产品使用问题。

          联系技术支持
          订购 Plus Icon Minus Icon
          • 订单状态查询
          • 订单支持
          • 货号直购
          • 现货供应中心
          • 电子采购
          支持 Plus Icon Minus Icon
          • 帮助&支持
          • 联系我们 - 400 820 8982
          • 技术支持中心
          • 查找文件&证书
          • 报告网站问题
          资源 Plus Icon Minus Icon
          • 学习中心
          • 促销
          • 活动&研讨会
          • 社交媒体
          关于赛默飞 Plus Icon Minus Icon
          • 关于我们
          • 招聘 招聘
          • 投资者关系 投资者关系
          • 新闻 新闻
          • 社会责任 社会责任
          • 商标
          • 政策和通知
          品牌 Plus Icon Minus Icon
          • Thermo Scientific
          • Applied Biosystems
          • Invitrogen
          • Gibco
          • Ion Torrent
          • Unity Lab Services
          • Patheon
          • PPD
          • 服务条款
          • 隐私政策
          • 定价和运输保险政策
          © 2006-2026 Thermo Fisher Scientific Inc. All rights reserved. All trademarks are the property of Thermo Fisher Scientific and its subsidiaries unless otherwise specified.
          China flag icon
          China
          本网站销售的所有产品均不得用于人类或动物之临床诊断或治疗,仅可用于工业或者科研等非医疗目的。
             电子营业执照 | 经营证照公示 | ICP备案号:沪ICP备11003924号 | 沪公网安备 31011502006935号

          Your items have has been added!


          Host server : magellan-search-green-6479c7f679-jmhj8:80/100.66.74.142:80.
          git-commit: b70c0dceb888abc3b0dcebb5bc3a5b8753e7e816
          git-url: https://github.com/thermofisher/magellan-search
          git-branch: release/2.50.0-Offline