Hamburger Menu Button
Thermo Fisher Scientific Logo
登录
没有账号?建立账号 注册
  • 产品
    • 抗体
    • 引物合成
    • GeneArt Gene Synthesis Instant Designer
    • TaqMan Assay and Array Search
    • PCR 设备和耗材
    • 色谱柱和纯化柱
    • 实验室离心机
    • 分子生物学试剂和试剂盒
    • 实验室塑料耗材及用品
    • 查看所有产品分类
  • 应用和技术
    • 色谱
    • 细胞转染和培养
    • 实时荧光定量PCR
    • 质谱
    • 实验室塑料耗材及用品
    • 电子显微镜
    • 蛋白质生物学
    • PCR
    • RNAi
    • 环境
    • 查看所有应用和技术
  • 服务
    • 定制服务
    • 企业级实验室信息化服务
    • 金融&租赁服务
    • 仪器服务
    • OEM和商业供应
    • 培训服务
    • 360° CDMO 和 CRO 服务
    • CDMO 服务
    • 临床试验 CRO 服务
    • Unity Lab Services
    • 查看所有帮助和支持
  • 帮助和支持
    • 学习中心
    • 联系我们
    • 更改国家或地区
    • 查看所有帮助和支持
  • 热门产品
    • TaqMan Real-Time PCR Assays
      TaqMan 实时荧光定量 PCR 试剂盒
    • Antibodies
      抗体
    • Oligos, Primers & Probes
      寡核苷酸、引物、探针
    • GeneArt Gene Synthesis
      GeneArt 基因合成
    • Cell Culture Plastics
      细胞培养耗材
  • Who We Serve
    • 抗体治疗解决方案
    • 细胞与基因治疗解决方案
    • 学术科研
    • 工业与应用
  • 联系我们
  • 货号直购
  • 订单查询
  • 查找文件&证书
Thermo Fisher Scientific Logo

Search

搜索全部或下列指定分类
Search button
          • 联系我们
          • 货号直购
          • 登录
            登录
            没有账号?建立账号 注册
            • 我的账号
            • 订单
            • 会员中心
            • 账单及发票查询
            • 定制产品及项目
          • Primary Antibodies ›
          • CD127 Antibodies

          Invitrogen

          CD127 Monoclonal Antibody (A7R34), Super Bright™ 436, eBioscience™

          10个已发表图片
          11 篇参考文献
          查看其他122个CD127抗体

          {{$productOrderCtrl.translations['antibody.pdp.commerceCard.promotion.promotions']}}

          {{$productOrderCtrl.translations['antibody.pdp.commerceCard.promotion.viewpromo']}}

          {{$productOrderCtrl.translations['antibody.pdp.commerceCard.promotion.promocode']}}: {{promo.promoCode}} {{promo.promoTitle}} {{promo.promoDescription}}. {{$productOrderCtrl.translations['antibody.pdp.commerceCard.promotion.learnmore']}}

          说明书
          证书
          实验方案
          问题与答案
          技术支持
          说明书
          证书
          实验方案
          问题与答案
          技术支持
          说明书
          证书
          实验方案
          问题与答案
          技术支持

          Cite CD127 Monoclonal Antibody (A7R34), Super Bright™ 436, eBioscience™

          Additional Information:
          {{banner.description}}
          {{$ctrl.isSkuNotesCollapsed ? 'View more' : 'View less'}}
          • 抗体检测数据 (1)
          • 已发表图片 (10)
          CD127 Antibody in Flow Cytometry (Flow)
          Group 53 Created with Sketch.
          CD127 Antibody in Flow Cytometry (Flow)
          Group 53 Created with Sketch.

          图: 1 / 11

          {{ $ctrl.currentElement.advancedVerification.fullName }}
          {{ $ctrl.currentElement.advancedVerification.text }}

          CD127 Antibody (62-1271-82) in Flow

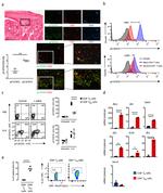
          Swiss Webster mouse splenocytes were stained with CD3e Monoclonal Antibody, FITC (Product # 11-0031-82) and 1.0 µg of Rat IgG2a kappa Isotype Control, Super Bright 436 (Product # 62-4321-82) (left) or 1.0 µg of CD127 Monoclonal Antibody, Super Bright 436 (right). Cells in the lymphocyte gate were used for analysis. {{ $ctrl.currentElement.advancedVerification.fullName }} 验证信息 View more
          已发表图片由___提供 benchsci-logo
          PMID: {{$ctrl.currentElement.benchSciPubmedId}}
          查看产品

          {{$ctrl.videoDesc}}

          {{$ctrl.videoLongDesc}}

          CD127 Antibody in Flow Cytometry (Flow)
          CD127 Antibody in Immunohistochemistry (IHC)
          CD127 Antibody in Western Blot (WB)
          CD127 Antibody in Western Blot (WB)
          CD127 Antibody in Flow Cytometry (Flow)
          CD127 Antibody in Flow Cytometry (Flow)
          CD127 Antibody in Flow Cytometry (Flow)
          CD127 Antibody in Flow Cytometry (Flow)
          CD127 Antibody in Flow Cytometry (Flow)
          CD127 Antibody in Flow Cytometry (Flow)
          CD127 Antibody in Flow Cytometry (Flow)

          产品信息

          62-1271-82

          应用
          建议稀释比
          已发表文章

          免疫印迹 (WB)

          -
          查看1篇已发表文章 1篇已发表文章

          免疫组化 (IHC)

          -
          查看1篇已发表文章 1篇已发表文章

          流式细胞分析 (Flow)

          1.0 µg/test
          查看9篇已发表文章 9篇已发表文章
          产品规格

          种属反应

          Mouse

          宿主/亚型

          Rat / IgG2a, kappa

          推荐的同型对照

          Rat IgG2a kappa Isotype Control (eBR2a), Super Bright™ 436, eBioscience™

          分类

          Monoclonal

          类型

          Antibody

          克隆号

          A7R34

          偶联物

          Super Bright™ 436 Super Bright™ 436 Super Bright™ 436
          • Unconjugated
          • Alexa Fluor 488 
          • Alexa Fluor 561
          • Alexa Fluor 700 
          • APC 
          • APC-eFluor 780
          • Biotin 
          • Brilliant UV 661
          • Brilliant UV 737
          • Brilliant UV 805
          • Brilliant Violet 421
          • Brilliant Violet 650
          • Brilliant Violet 711
          • eFluor 450
          • eFluor 660
          • FITC
          • Functional Grade
          • NovaFluor Red 700
          • NovaFluor Red 710
          • PE 
          • PE-Cyanine5
          • PE-Cyanine7
          • PE-eFluor 610
          • PerCP-Cyanine5.5
          • PerCP-eFluor 710
          • Super Bright 645
          • Request custom conjugation

          激发/发射光谱

          413/431 nm 查看光谱 spectra

          形式

          Liquid

          浓度

          0.2 mg/mL

          规格

          100 µg

          纯化类型

          Affinity chromatography

          保存液

          PBS, pH 7.2, with BSA

          内含物

          0.09% sodium azide

          保存条件

          4°C, store in dark, DO NOT FREEZE!

          运输条件

          Ambient (domestic); Wet ice (international)

          RRID

          AB_2744786

          产品详细信息

          Description: The A7R34 monoclonal antibody reacts with mouse CD127, the high affinity alpha subunit of the mouse IL-7 receptor. IL-7 receptor alpha chain is expressed by immature B cells in the bone marrow, double-negative (CD4-CD8-), single-positive (CD4+ and CD8+), but not double-positive (CD4+CD8+) thymocytes. In the periphery, mature T cells express CD127 at low level. A7R34 inhibits binding of IL-7 to its receptor and has been used in in vivo and in vitro studies to elucidate the role of IL-7 in T and B cell development and activation. Binding of A7R34 blocks the binding of SB/199, another antibody which recognizes mouse CD127.

          Applications Reported: This A7R34 antibody has been reported for use in flow cytometric analysis.

          Applications Tested: This A7R34 antibody has been tested by flow cytometric analysis of mouse splenocytes. This can be used at less than or equal to 1 µg per test. A test is defined as the amount (µg) of antibody that will stain a cell sample in a final volume of 100 µL. Cell number should be determined empirically but can range from 10^5 to 10^8 cells/test. It is recommended that the antibody be carefully titrated for optimal performance in the assay of interest.

          Super Bright 436 can be excited with the violet laser line (405 nm) and emits at 436 nm. We recommend using a 450/50 bandpass filter, or equivalent. Please make sure that your instrument is capable of detecting this fluorochrome.

          When using two or more Super Bright dye-conjugated antibodies in a staining panel, it is recommended to use Super Bright Complete Staining Buffer (Product # SB-4401) to minimize any non-specific polymer interactions. Please refer to the datasheet for Super Bright Staining Buffer for more information.

          Excitation: 405 nm; Emission: 436 nm; Laser: Violet Laser

          Super Bright Polymer Dyes are sold under license from Becton, Dickinson and Company.

          靶标信息

          CD127, also known as the Interleukin-7 receptor alpha chain (IL-7Ralpha), is a type I glycoprotein with a molecular weight of 75-80 kDa. It forms a multi-functional receptor complex with CD132, the common gamma chain, to create the IL-7 receptor (IL-7R), which is crucial for lymphopoiesis. The active IL-7 receptor is an alpha/gamma chain heterodimer, where the gamma chain also associates with the interleukin-2 receptor and primarily activates signal transduction, while the alpha chain determines specific signaling events through its association with cytoplasmic signaling molecules. CD127 is expressed by immature B cells through the early pre-B stage, thymocytes during various stages of development, and most mature T cells, with transient down-regulation upon activation. It promotes the proliferation of precursor B cells, thymocytes, T cell progenitors, and mature CD4+ and CD8+ T cells. Binding of IL-7 to CD127 results in signal transduction through several tyrosine kinase pathways, including the Jak/STAT pathway, and is indispensable for lymphocyte development and the control of homeostatic proliferation of T cells in the periphery. Additionally, IL-7R signaling is involved in the regulation of T cell receptor (TCR) locus rearrangement in gamma delta T cells. Interestingly, CD127 expression is down-regulated on CD4+CD25+ regulatory T cells (T regs). While CD4 and CD25 co-expression is commonly used to identify T regs, this method may include cells without suppressive activity. CD4+CD25+ cells that have down-regulated CD127 expression are significantly enriched for the regulatory T cell population, as defined by the expression of the T reg-specific transcription factor Foxp3 and their suppressive activity in vitro. Diseases associated with CD127 dysfunction include severe combined immunodeficiency and T cell negative/B cell negative/NK positive severe combined immunodeficiency.

          仅用于科研。不用于诊断过程。未经明确授权不得转售。

          How to use the Panel Builder

          Watch the video to learn how to use the Invitrogen Flow Cytometry Panel Builder to build your next flow cytometry panel in 5 easy steps.

          生物信息学

          蛋白别名: CD127; IL 7 receptor; IL 7R a; IL 7R subunit alpha; IL 7R α; IL 7Ra; IL 7Rα; IL-7 receptor alpha chain; IL-7 receptor subunit alpha; IL-7R; IL-7R subunit alpha; IL-7R-alpha; IL-7RA; IL7 receptor; IL7 receptor subunit alpha; IL7R a; IL7R alpha; IL7R subunit alpha; IL7R α; IL7Rα; interleukin 7 receptor alpha chain; Interleukin-7 receptor subunit alpha; Interleukin7 receptor subunit alpha; MGC107557; sCD127; soluble IL 7 receptor; soluble IL 7R

          查看更多 收起

          基因别名: CD127; IL-7Ralpha; Il7r

          查看更多 收起

          UniProt ID: (Mouse) P16872

          查看更多 收起

          Entrez Gene ID: (Mouse) 16197

          查看更多 收起

          功能
          cytokine receptor activity transmembrane signal receptor
          参与通路
          cell morphogenesis negative regulation of T cell mediated cytotoxicity immunoglobulin production regulation of cell size positive regulation of gene expression cell growth T cell differentiation positive regulation of T cell differentiation in thymus B cell proliferation lymph node development homeostasis of number of cells
          It has to be done as per old AB suggested Products section.

          Disclaimer

          Close

          Clicking the images or links will redirect you to a website hosted by BenchSci that provides third-party scientific content. Neither the content nor the BenchSci technology and processes for selection have been evaluated by us; we are providing them as-is and without warranty of any kind, including for use or application of the Thermo Fisher Scientific products presented.

          guarantee_icon

          性能保障

          只要您发现Invitrogen抗体在实验中的表现与网站或说明书的所述内容不符,您即可享受免费退换货服务。*

          了解更多
          help_icon

          随时为您服务

          获取常见问题的专家解答,或者直接联系我们的技术专家,咨询应用、设备、常规产品使用问题。

          联系技术支持
          订购 Plus Icon Minus Icon
          • 订单状态查询
          • 订单支持
          • 货号直购
          • 现货供应中心
          • 电子采购
          支持 Plus Icon Minus Icon
          • 帮助&支持
          • 联系我们 - 400 820 8982
          • 技术支持中心
          • 查找文件&证书
          • 报告网站问题
          资源 Plus Icon Minus Icon
          • 学习中心
          • 促销
          • 活动&研讨会
          • 社交媒体
          关于赛默飞 Plus Icon Minus Icon
          • 关于我们
          • 招聘 招聘
          • 投资者关系 投资者关系
          • 新闻 新闻
          • 社会责任 社会责任
          • 商标
          • 政策和通知
          品牌 Plus Icon Minus Icon
          • Thermo Scientific
          • Applied Biosystems
          • Invitrogen
          • Gibco
          • Ion Torrent
          • Unity Lab Services
          • Patheon
          • PPD
          • 服务条款
          • 隐私政策
          • 定价和运输保险政策
          © 2006-2026 Thermo Fisher Scientific Inc. All rights reserved. All trademarks are the property of Thermo Fisher Scientific and its subsidiaries unless otherwise specified.
          China flag icon
          China
          本网站销售的所有产品均不得用于人类或动物之临床诊断或治疗,仅可用于工业或者科研等非医疗目的。
             电子营业执照 | 经营证照公示 | ICP备案号:沪ICP备11003924号 | 沪公网安备 31011502006935号

          Your items have has been added!


          Host server : magellan-search-green-6479c7f679-zb4k5:80/100.66.74.142:80.
          git-commit: b70c0dceb888abc3b0dcebb5bc3a5b8753e7e816
          git-url: https://github.com/thermofisher/magellan-search
          git-branch: release/2.50.0-Offline